在学习JVM原理的过程中,我发现很多同学都会遇到这样的问题:
理论知识太抽象,看书看文档总是云里雾里;无法直观看到JVM内部的工作过程,只能靠想象;概念容易忘记,缺乏实践印象,过几天就忘了;不知道各个组件是如何协作的,总觉得知识点很零散。
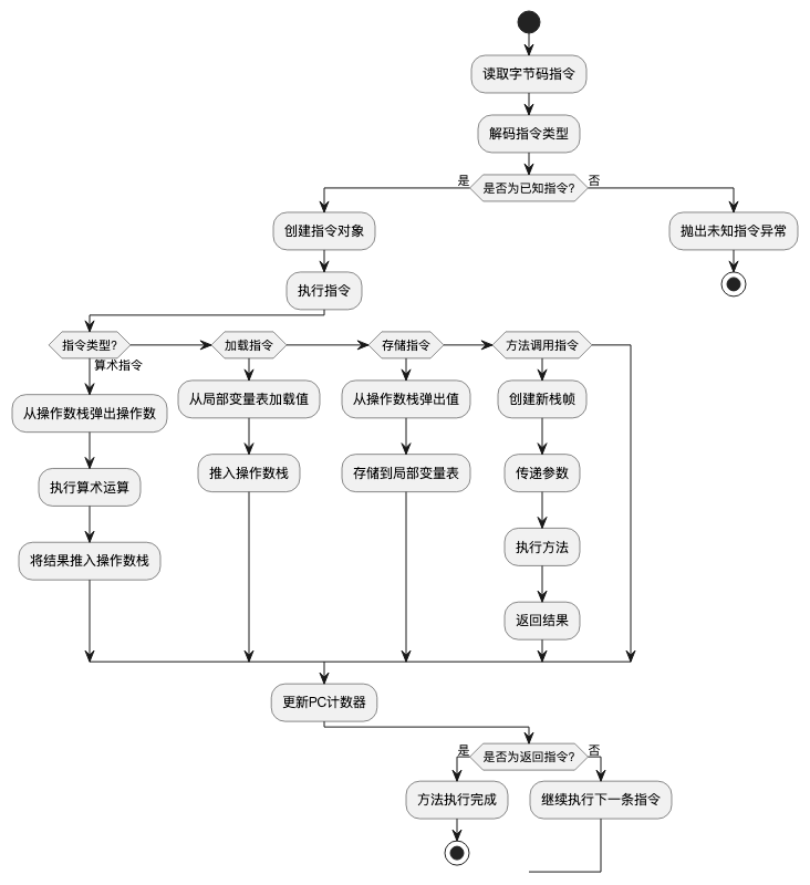
GVM项目的核心价值在于:通过完整实现一个简化版JVM,让每个字节码指令的执行、每个内存区域的变化都变得可见和可理解。


GVM最大的特色就是完全透明的执行过程。我们来看看一个简单的算术运算在GVM中是如何执行的:
// 源代码
int a = 10;
int b = 5;
int sum = a + b;
GVM执行日志:
[GVM] [BYTECODE] PC= 8: bipush 10
[GVM] [STACK] 操作数栈: 0/3 个元素
[GVM] [TRACE] 下一个PC: 10
[GVM] [BYTECODE] PC= 10: istore_1
[GVM] [STACK] 操作数栈: 1/3 个元素
[GVM] [TRACE] 局部变量: [slot1=Slot[type=int, value=10]]
[GVM] [BYTECODE] PC= 15: iadd
[GVM] [STACK] 操作数栈: 2/3 个元素
[GVM] [TRACE] 执行加法:10 + 5 = 15
局部变量表状态:
LocalVariableTable[maxLocals=13]:
[0] Slot[type=empty, value=null]
[1] Slot[type=int, value=10] // 变量a
[2] Slot[type=int, value=5] // 变量b
[3] Slot[type=int, value=15] // 变量sum
操作数栈状态:
OperandStack[maxStack=3, size=2]:
-> Element[type=int, value=10] // 栈顶
Element[type=int, value=5] // 栈底


我们来看看GVM中对象是如何创建的:
SimpleArithmetic obj = new SimpleArithmetic();
GVM执行过程:
[GVM] [BYTECODE] PC= 72: new #9
[GVM] [TRACE] new: 创建对象 SimpleArithmetic@381259350_class9
[GVM] [BYTECODE] PC= 75: dup
[GVM] [TRACE] dup: 复制栈顶元素
[GVM] [BYTECODE] PC= 76: invokespecial #10
[GVM] [TRACE] invokespecial: 调用SimpleArithmetic构造函数
[GVM] [BYTECODE] PC= 79: astore 10
[GVM] [TRACE] astore: 将引用存储到局部变量表[10]
堆内存详情:
=== 堆内存详情 ===
最大大小: 256 MB (268435456 bytes)
当前使用: 64 bytes (0.00%)
对象总数: 1
年轻代: 1 个对象
老年代: 0 个对象
--- 堆中的对象 ---
对象ID=1, 类=SimpleArithmetic, 状态=ALIVE, 大小=64 bytes

GC日志示例:
[GVM] [GC] 开始垃圾回收 - 当前堆使用: 180MB/256MB
[GVM] [GC] 标记阶段完成 - 找到 1250 个存活对象
[GVM] [GC] 清除阶段完成 - 回收了 45MB 内存
[GVM] [GC] GC完成 - 用时: 12ms, 回收后堆使用: 135MB/256MB
通过GVM项目,大家可以:
完整的JVM功能实现:
详细的日志系统:
Logger.setLevel(Logger.Level.TRACE); // 设置最详细日志级别
// 不同类型的日志
Logger.classload("正在加载类: %s", className);
Logger.memory("分配对象: ID=%d, 大小=%d bytes", id, size);
Logger.bytecode("PC=%d: %s", pc, instruction);
Logger.stack("操作数栈: %d/%d 个元素", current, max);
我们来看看一个完整的程序在GVM中的执行效果:
public class SimpleArithmetic {
publicstaticint staticCounter = 0;
privateint instanceValue = 42;
public static void main(String[] args) {
int a = 10, b = 5;
int sum = a + b; // 基本运算
int result1 = add(a, b); // 静态方法调用
int result2 = multiply(a, b); // 静态方法调用
staticCounter++; // 静态字段操作
SimpleArithmetic obj = new SimpleArithmetic(); // 对象创建
int instanceVal = obj.getInstanceValue(); // 实例方法调用
int finalResult = sum + result1 + result2 + staticCounter + instanceVal;
System.out.println("计算完成,最终结果: " + finalResult);
}
public static int add(int x, int y) { return x + y; }
public static int multiply(int x, int y) { return x * y; }
public int getInstanceValue() { returnthis.instanceValue; }
}
执行结果:
[GVM] ========================= GVM 开始执行 =========================
[GVM] 主类: SimpleArithmetic
[GVM] 参数: []
=== 类信息(方法区内容)===
类名: SimpleArithmetic
父类: java/lang/Object
字段信息: staticCounter (I), instanceValue (I)
方法信息: main, add, multiply, getInstanceValue...
[GVM] System.out.println: 计算完成,最终结果: 427
[GVM] ========================= GVM 执行完成 =========================
执行统计: methods=1, instructions=78, errors=0, time=110ms
# 克隆项目
git clone https://github.com/your-repo/gvm.git
cd gvm
# 编译项目
mvn compile
# 编译示例程序
javac -d examples examples/SimpleArithmetic.java
# 运行GVM(调试模式)
java -cp target/classes:examples io.github.javpower.gvm.GVM \
-debug -cp examples SimpleArithmetic
循序渐进的学习路径:
结语:JVM不再是黑盒!通过GVM项目,我们将抽象的概念变成了可见的执行过程。每一条字节码指令的执行、每一次内存的分配、每一个对象的创建都清晰可见。这就是最好的JVM学习方式——看得见的虚拟机!
立即动手实践GVM项目,让JVM原理不再是纸上谈兵,而是真正掌握的核心技能!
相关资源: