首页
学习
活动
专区
圈层
工具
发布
社区首页 >专栏 >统一安全运营中心(SOC)架构建设

统一安全运营中心(SOC)架构建设

作者头像
TechVision大咖圈
发布2025-07-22 10:08:48
发布2025-07-22 10:08:48
2.5K1
举报

1. SOC是什么?为什么需要它?

想象一下,你的企业就像一座繁华的城市,每天都有海量的"数字交通"在穿梭。而安全威胁就像是潜藏在暗处的小偷、诈骗犯,甚至是有组织的犯罪团伙。传统的安全防护就像是在各个路口设置了一些警察,但他们之间缺乏有效沟通,信息孤立,反应迟缓。

统一安全运营中心(SOC,Security Operations Center),就是这座数字城市的"110指挥中心"。它不仅能够实时监控全城的安全状况,还能快速调度资源,协调各部门联合作战,将原本分散的安全防护能力整合成一个有机的整体。

SOC的核心价值
  • 统一视图:将分散在各处的安全设备、系统日志统一收集分析
  • 快速响应:从威胁发现到处置完成,将小时级响应缩短到分钟级
  • 智能分析:基于大数据和AI技术,从海量告警中识别真正的威胁
  • 持续改进:通过威胁情报和攻击复盘,不断提升防护能力

2. SOC架构设计的核心原则

构建一个高效的SOC,就像设计一座现代化的指挥中心,需要遵循一些基本原则:

🎯 统一标准,兼容并包

不同厂商的安全设备就像说着不同"方言"的警察,SOC需要建立统一的"普通话"标准,让所有设备都能无障碍沟通。

⚡ 快速响应,分秒必争

网络攻击往往在几分钟内就能造成严重损失,SOC的响应速度必须足够快,就像急救中心的"黄金时间"。

🧠 智能分析,减少误报

传统安全设备的误报率高达95%以上,SOC需要具备"火眼金睛",从大量噪音中识别真正的威胁。

📈 持续演进,与时俱进

威胁态势不断变化,SOC也需要具备自我学习和进化的能力。

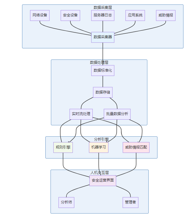
3. SOC核心组件详解

SOC就像一个复杂的生态系统,每个组件都有其独特的作用:

📊 数据采集层:SOC的"神经末梢"

负责从各种安全设备、系统和应用中收集原始数据,包括:

  • 网络流量数据
  • 系统日志信息
  • 安全设备告警
  • 应用访问记录
  • 威胁情报数据
🔄 数据处理层:SOC的"大脑皮层"

对采集到的原始数据进行:

  • 格式化和标准化
  • 去重和过滤
  • 关联分析和聚合
  • 风险评分和优先级排序
🎯 分析引擎:SOC的"智慧中枢"

运用各种分析技术:

  • 规则引擎:基于专家经验的规则匹配
  • 机器学习:异常行为检测和模式识别
  • 威胁情报:已知威胁指标匹配
  • 行为分析:用户和实体行为基线建模
👥 人机交互层:SOC的"指挥官"

为安全分析师提供:

  • 直观的可视化界面
  • 灵活的查询和分析工具
  • 高效的工单管理系统
  • 全面的报表和仪表板

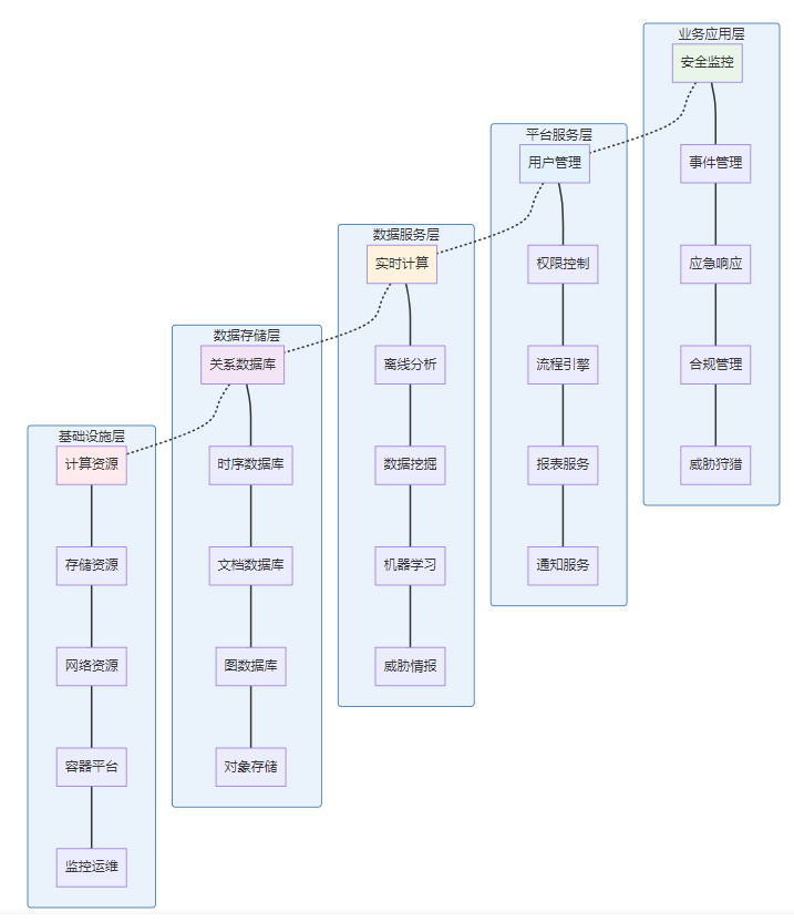
4. 技术架构全景图

SOC的技术架构就像一座现代化的摩天大楼,从底层的基础设施到顶层的业务应用,每一层都有其特定的功能:

关键技术选型建议

数据采集技术

  • Syslog:标准化日志传输协议
  • API接口:RESTful API进行数据获取
  • Agent代理:轻量级客户端部署
  • 网络镜像:流量数据实时复制

数据存储技术

  • Elasticsearch:全文检索和日志存储
  • InfluxDB:时序数据高效存储
  • Neo4j:关系图谱分析
  • HDFS:大数据分布式存储

实时计算技术

  • Apache Kafka:高吞吐量消息队列
  • Apache Storm/Flink:实时流计算
  • Redis:高速缓存和会话存储

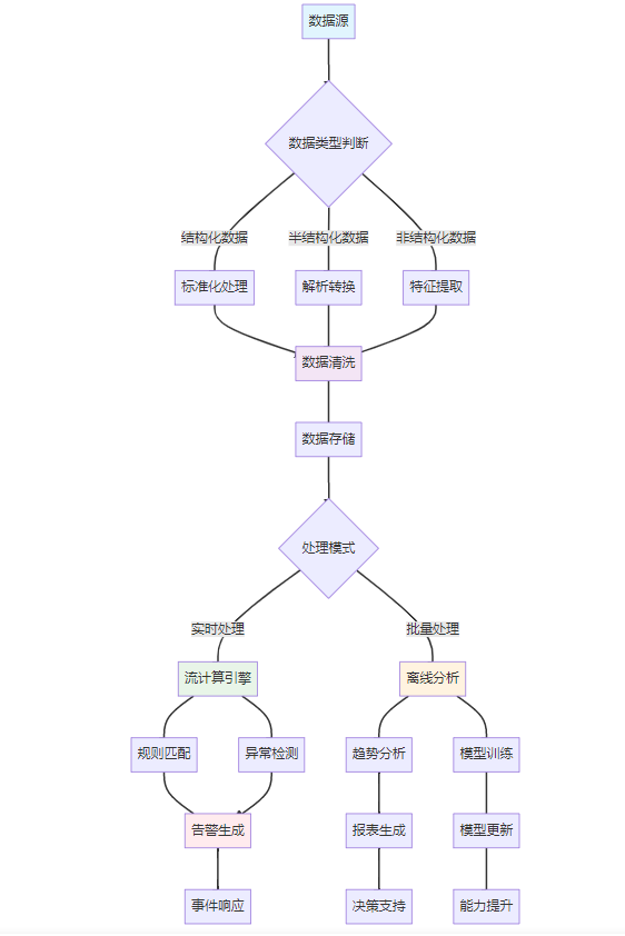
5. 数据流转与处理机制

SOC中的数据流转就像城市的交通系统,需要有清晰的路线规划和高效的调度机制:

数据处理的关键环节

1. 数据预处理 就像厨师在烹饪前要清洗和切配食材一样,原始数据需要经过:

  • 格式统一:将不同格式的数据转换为标准格式
  • 时间同步:统一时间戳,解决时区差异问题
  • 字段映射:将不同系统的字段映射到统一的数据模型

2. 实时关联分析 通过时间窗口和规则引擎,将看似无关的事件关联起来:

  • 同一用户的多次异常登录
  • 同一IP的多种攻击行为
  • 关联主机的横向移动痕迹

3. 威胁评分机制 为每个安全事件计算威胁评分:

代码语言:javascript
复制
威胁评分 = 基础分值 × 资产重要性 × 攻击复杂度 × 影响范围

6. 建设实施的分阶段方案

SOC建设不是一蹴而就的,需要分阶段、有步骤地实施:

第一阶段:基础建设(1-3个月)

目标:建立基本的数据收集和存储能力

主要任务

  • 部署数据采集器,接入核心安全设备
  • 搭建基础的数据存储和查询平台
  • 建立基本的告警规则和通知机制
  • 培训初始团队,建立基础运营流程

第二阶段:能力提升(4-6个月)

目标:增强分析能力,实现智能化告警

主要任务

  • 引入机器学习算法,降低误报率
  • 集成威胁情报,提升检测精度
  • 建立用户行为基线,发现异常行为
  • 完善应急响应流程,实现快速处置
第三阶段:生态完善(7-12个月)

目标:建成完整的安全运营生态

主要任务

  • 实现全网资产的全面覆盖
  • 建立威胁狩猎能力
  • 完善合规管理功能
  • 建立持续改进机制

7. 运营管理与持续优化

SOC建成后,运营管理就像维护一台精密的机器,需要持续的关注和优化:

🎯 关键绩效指标(KPI)

响应效率指标

  • MTTD(平均检测时间):从攻击发生到被发现的时间
  • MTTR(平均响应时间):从发现威胁到处置完成的时间
  • MTBF(平均故障间隔):安全事件发生的频率

分析质量指标

  • 误报率:误报事件占总告警数的比例
  • 漏报率:未发现的真实威胁比例
  • 威胁识别准确率:正确识别威胁的比例

🔄 持续改进机制

1. 威胁狩猎(Threat Hunting) 主动出击,寻找潜藏的威胁:

  • 基于假设的主动搜索
  • 利用威胁情报进行溯源分析
  • 定期进行攻击模拟和红蓝对抗

2. 攻击复盘与学习 每次安全事件都是学习的机会:

  • 攻击路径分析
  • 防护缺陷识别
  • 检测规则优化
  • 响应流程改进

3. 能力评估与提升 定期评估SOC的能力成熟度:

8. 总结与展望

🎯 建设要点回顾

技术架构要点

  • 采用分层架构,确保系统的可扩展性和可维护性
  • 重视数据标准化,实现多源数据的有效融合
  • 引入AI和机器学习,提升威胁检测的智能化水平
  • 建立弹性架构,保障系统的高可用性

运营管理要点

  • 建立完善的人员梯队和技能培训体系
  • 制定清晰的工作流程和标准操作规程
  • 建立有效的KPI体系和持续改进机制
  • 重视威胁情报的收集和运用
🚀 未来发展趋势

1. 云原生SOC 随着云计算的普及,SOC也将向云原生架构演进:

  • 容器化部署,提升资源利用率
  • 微服务架构,增强系统灵活性
  • 自动化运维,降低运营成本

2. AI驱动的安全运营 人工智能将在SOC中发挥越来越重要的作用:

  • 自动化事件分析和分类
  • 智能化响应决策支持
  • 预测性威胁检测

3. 零信任安全模型 SOC将与零信任安全架构深度融合:

  • 持续身份验证和授权
  • 微分段网络监控
  • 行为驱动的风险评估
📋 建设建议清单

规划阶段

  • 明确业务需求和建设目标
  • 评估现有安全设备和数据源
  • 制定分阶段建设计划
  • 确定技术架构和选型方案

实施阶段

  • 搭建基础平台和数据接入
  • 配置基础检测规则
  • 培训运营团队
  • 建立运营流程

优化阶段

  • 持续优化检测规则
  • 引入威胁情报和机器学习
  • 开展威胁狩猎活动
  • 定期评估和改进

总而言之,SOC不仅仅是一个技术平台,更是一个集技术、流程、人员于一体的安全运营体系。它就像企业的"安全大脑",需要持续的投入和优化才能发挥最大的价值。

在这个数字化转型的时代,建设一个高效的SOC不是可选项,而是必需品。希望这篇文章能为你的SOC建设之路提供一些有价值的参考。记住,最好的SOC不是最复杂的,而是最适合你的业务需求的!

作者寄语:网络安全无小事,SOC建设需用心。愿每一个企业都能拥有自己的"数字守护神"!🛡️

本文参与 腾讯云自媒体同步曝光计划,分享自作者个人站点/博客。
原始发表:2025-07-21,如有侵权请联系 cloudcommunity@tencent.com 删除

本文分享自 作者个人站点/博客 前往查看

如有侵权,请联系 cloudcommunity@tencent.com 删除。

本文参与 腾讯云自媒体同步曝光计划  ,欢迎热爱写作的你一起参与!

评论
登录后参与评论
0 条评论
热度
最新
推荐阅读
目录
  • 1. SOC是什么?为什么需要它?
    • SOC的核心价值
  • 2. SOC架构设计的核心原则
    • 🎯 统一标准,兼容并包
    • ⚡ 快速响应,分秒必争
    • 🧠 智能分析,减少误报
    • 📈 持续演进,与时俱进
  • 3. SOC核心组件详解
    • 📊 数据采集层:SOC的"神经末梢"
    • 🔄 数据处理层:SOC的"大脑皮层"
    • 🎯 分析引擎:SOC的"智慧中枢"
    • 👥 人机交互层:SOC的"指挥官"
  • 4. 技术架构全景图
    • 关键技术选型建议
  • 5. 数据流转与处理机制
    • 数据处理的关键环节
  • 6. 建设实施的分阶段方案
    • 第一阶段:基础建设(1-3个月)
    • 第二阶段:能力提升(4-6个月)
    • 第三阶段:生态完善(7-12个月)
  • 7. 运营管理与持续优化
    • 🎯 关键绩效指标(KPI)
    • 🔄 持续改进机制
  • 8. 总结与展望
    • 🎯 建设要点回顾
    • 🚀 未来发展趋势
    • 📋 建设建议清单
领券
问题归档专栏文章快讯文章归档关键词归档开发者手册归档开发者手册 Section 归档