首页
学习
活动
专区
圈层
工具
发布
社区首页 >专栏 >深度剖析:云原生架构设计从入门到精通

深度剖析:云原生架构设计从入门到精通

作者头像
蓝葛亮
发布2025-07-14 08:54:23
发布2025-07-14 08:54:23
8660
举报

1. 云原生概念解析

1.1 什么是云原生

云原生(Cloud Native)是一种专门为云环境设计的应用开发和部署方法论。它不仅仅是技术的集合,更是一种思维方式的转变,强调构建和运行在云平台上的应用程序,充分利用云计算的弹性、可扩展性和分布式特性。

1.2 云原生的核心价值

敏捷性:快速迭代和部署,支持持续集成/持续部署(CI/CD) 弹性:自动扩缩容,根据负载动态调整资源 可靠性:服务容错、自愈能力强 可观测性:全链路监控、日志追踪 安全性:零信任安全模型,多层防护

1.3 云原生技术栈全景

2. 核心技术组件详解

2.1 容器化技术

容器化是云原生的基石,通过Docker等容器技术实现应用的标准化打包和部署。容器提供了轻量级的虚拟化解决方案,相比传统虚拟机具有更高的资源利用率和更快的启动速度。

核心优势:

  • 环境一致性:开发、测试、生产环境完全一致
  • 资源隔离:进程、网络、存储等资源有效隔离
  • 快速部署:秒级启动,支持快速扩缩容
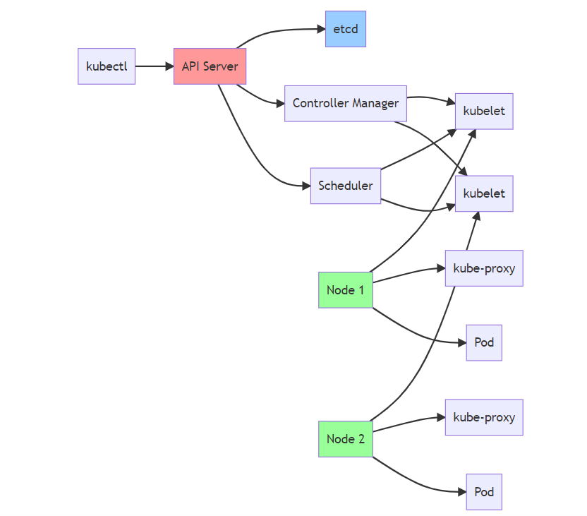
2.2 容器编排平台

Kubernetes作为事实上的容器编排标准,提供了完整的容器生命周期管理能力。

2.3 服务网格架构

服务网格(Service Mesh)为微服务间的通信提供基础设施层,实现服务发现、负载均衡、流量管理等功能。

3. 云原生架构设计原则

3.1 十二要素应用方法论
  1. 代码库:一份代码库,多份部署
  2. 依赖:显式声明依赖关系
  3. 配置:在环境中存储配置
  4. 后端服务:把后端服务当作附加资源
  5. 构建、发布、运行:严格分离构建和运行
  6. 进程:以一个或多个无状态进程运行应用
  7. 端口绑定:通过端口绑定提供服务
  8. 并发:通过进程模型进行扩展
  9. 易处理:快速启动和优雅终止
  10. 开发环境与线上环境等价:尽可能保持开发、预发布、线上环境相同
  11. 日志:把日志当作事件流
  12. 管理进程:后台管理任务当作一次性进程运行
3.2 微服务设计模式

单一职责原则:每个服务只负责一个业务功能 自治性:服务拥有独立的数据库和部署周期 去中心化:避免共享数据库和中央化的业务逻辑 容错设计:实现熔断、重试、降级机制

4. 典型架构模式分析

4.1 微服务架构全貌

4.2 云原生CI/CD流水线

5. 企业级实践案例

5.1 电商平台架构演进

传统单体架构问题:

  • 技术栈绑定,难以采用新技术
  • 部署风险高,一个模块问题影响整体
  • 扩展性差,无法针对性优化

云原生改造方案:

5.2 金融级高可用架构

针对金融行业的严格要求,采用多活架构设计:

核心设计要点:

  • 异地多活:多个数据中心同时提供服务
  • 数据一致性:分布式事务管理
  • 安全防护:多层安全防护体系
  • 监控告警:全链路监控

6. 最佳实践与避坑指南

6.1 容器化最佳实践

镜像优化:

  • 使用多阶段构建减少镜像大小
  • 选择合适的基础镜像(Alpine Linux)
  • 及时清理临时文件和缓存

安全加固:

  • 使用非root用户运行容器
  • 定期更新基础镜像
  • 扫描镜像漏洞
6.2 微服务治理

服务拆分策略:

  • 按业务域拆分,避免过度拆分
  • 考虑团队规模和能力
  • 渐进式改造,避免大爆炸式重写

数据管理:

  • 每个服务独立数据库
  • 避免分布式事务,采用事件驱动
  • 实现数据一致性的补偿机制
6.3 常见陷阱
  1. 分布式复杂性被低估
    • 网络延迟和不可靠性
    • 分布式事务的复杂性
    • 调试和运维难度增加
  2. 过度工程化
    • 不必要的服务拆分
    • 技术栈过于复杂
    • 忽略业务价值
  3. 组织和文化转型滞后
    • 团队协作方式未改变
    • 缺乏DevOps文化
    • 技能差距未及时补齐

7. 总结与展望

7.1 核心收益

云原生架构为企业带来的核心价值:

  • 技术收益:提升开发效率、系统可靠性和可扩展性
  • 业务收益:快速响应市场变化,降低IT成本
  • 组织收益:促进团队协作,提升技术能力
7.2 发展趋势

Serverless计算:进一步简化应用部署和运维 边缘计算:将计算能力下沉到边缘节点 AI/ML集成:智能化运维和自动化决策 多云战略:避免云厂商锁定,提升灵活性

7.3 实施建议
  1. 渐进式演进:从单体应用开始,逐步微服务化
  2. 技能建设:投资团队技能培训和工具平台建设
  3. 文化转型:建立DevOps文化,强化协作和自动化
  4. 监控先行:建立完善的监控和告警体系

云原生不仅是技术革新,更是思维方式的转变。通过合理的架构设计和最佳实践,企业能够构建出更加灵活、可靠、高效的应用系统,在数字化转型的道路上获得竞争优势。

💡 温馨提示:本文适合有一定技术基础的开发者和架构师阅读,建议结合实际项目进行实践。

本文参与 腾讯云自媒体同步曝光计划,分享自作者个人站点/博客。
原始发表:2025-07-14,如有侵权请联系 cloudcommunity@tencent.com 删除

本文分享自 作者个人站点/博客 前往查看

如有侵权,请联系 cloudcommunity@tencent.com 删除。

本文参与 腾讯云自媒体同步曝光计划  ,欢迎热爱写作的你一起参与!

评论
登录后参与评论
0 条评论
热度
最新
推荐阅读
目录
  • 1. 云原生概念解析
    • 1.1 什么是云原生
    • 1.2 云原生的核心价值
    • 1.3 云原生技术栈全景
  • 2. 核心技术组件详解
    • 2.1 容器化技术
    • 2.2 容器编排平台
    • 2.3 服务网格架构
  • 3. 云原生架构设计原则
    • 3.1 十二要素应用方法论
    • 3.2 微服务设计模式
  • 4. 典型架构模式分析
    • 4.1 微服务架构全貌
    • 4.2 云原生CI/CD流水线
  • 5. 企业级实践案例
    • 5.1 电商平台架构演进
    • 5.2 金融级高可用架构
  • 6. 最佳实践与避坑指南
    • 6.1 容器化最佳实践
    • 6.2 微服务治理
    • 6.3 常见陷阱
  • 7. 总结与展望
    • 7.1 核心收益
    • 7.2 发展趋势
    • 7.3 实施建议
领券
问题归档专栏文章快讯文章归档关键词归档开发者手册归档开发者手册 Section 归档