
大纲
1.zk是如何实现数据一致性的
(1)数据一致性分析
(2)实现数据一致性的广播模式
(3)实现数据一致性的恢复模式
2.zk是如何进行Leader选举的
(1)服务器启动时的Leader选举
(2)服务器运行时的Leader选举
(3)Leader选举的算法设计
(4)Leader选举的实现细节
1.zk是如何实现数据一致性的
(1)数据一致性分析
(2)实现数据一致性的广播模式
(3)实现数据一致性的恢复模式
zk集群中的服务器分为Leader服务器、Follower服务器及Observer服务器。Leader选举是一个过程,在这个过程中主要做了两项工作:
工作一:选举出Leader服务器
工作二:进行数据同步
zk中实现的一致性不是强一致性,而是最终一致性。即集群中各个服务器上的数据并不是每时每刻都保持一致的,而是即经过一段时间后,集群服务器上的数据才最终保持一致。
Leader服务器主要负责处理事务请求,当Leader服务器接收到客户端的事务请求时,会先向集群中的各机器针对该请求的提议发起投票询问。
(1)数据一致性分析
zk在集群中采取的是多数原则的方式来保证数据一致性。即当一个事务请求导致服务器上的数据发生改变时,只要保证多数机器的数据都正确变更了,就可保证系统数据一致性。
因为每个Follower服务器都可以看作是Leader服务器的数据副本,所以只要保证集群中大多数机器数据是一致的,那么在集群中个别机器出现故障时,zk集群依然能保证稳定运行。
(2)实现数据一致性的广播模式
一.首先Leader启动时会创建网络连接管理器LearnerCnxAcceptor等待Learner的连接
LearnerCnxAcceptor监听到Learner发起的连接后,会新建一个LearnerHandler实例专门负责Leader和该Learner之间的连接。启动LearnerHandler时,又会开启一个线程专门负责发送消息给Learner。如果Learner发生故障,那么Leader中为该Learner维护的LearnerHandler的ping()方法会检测到然后关闭相关线程和实例。
public class Leader {
...
private final ServerSocket ss;
Leader(QuorumPeer self, LeaderZooKeeperServer zk) throws IOException {
...
//创建BIO的ServerSocket,监听端口,等待客户端发起连接
ss = new ServerSocket();
ss.bind(self.getQuorumAddress());
...
}
void lead() throws IOException, InterruptedException {
...
cnxAcceptor = new LearnerCnxAcceptor();//网络连接器
cnxAcceptor.start();
...
while (true) {
...
for (LearnerHandler f : getLearners()) {
//Leader向Learner发出心跳检测
f.ping();
}
...
}
}
class LearnerCnxAcceptor extends ZooKeeperCriticalThread {
...
public void run() {
...
while (!stop) {
//监听到客户端发起的连接,新建一个线程LearnerHandler专门进行处理
Socket s = ss.accept();
s.setSoTimeout(self.tickTime * self.initLimit);
s.setTcpNoDelay(nodelay);
BufferedInputStream is = new BufferedInputStream(s.getInputStream());
LearnerHandler fh = new LearnerHandler(s, is, Leader.this);
fh.start();
}
...
}
...
}
...
}
public class LearnerHandler extends ZooKeeperThread {
...
public void run() {
//先进行数据同步
...
//开启线程发送信息给Learner
startSendingPackets();
...
//处理Learner发过来的消息,比如投票响应ACK消息、心跳响应PING消息等
while (true) {
qp = new QuorumPacket();
ia.readRecord(qp, "packet");
...
}
}
protected void startSendingPackets() {
if (!sendingThreadStarted) {
new Thread() {
public void run() {
Thread.currentThread().setName("Sender-" + sock.getRemoteSocketAddress());
try {
sendPackets();
} catch (InterruptedException e) {
LOG.warn("Unexpected interruption " + e.getMessage());
}
}
}.start();
sendingThreadStarted = true;
} else {
LOG.error("Attempting to start sending thread after it already started");
}
}
private void sendPackets() throws InterruptedException {
long traceMask = ZooTrace.SERVER_PACKET_TRACE_MASK;
while (true) {
try {
//从queuedPackets队列中提取消息出来发送给Learner
QuorumPacket p = queuedPackets.poll();
if (p == proposalOfDeath) {
// Packet of death!
break;
}
oa.writeRecord(p, "packet");
} catch (IOException e) {
//假如Leader在这里向Learner发送消息时,Learner故障了,那么就会在这里报错
//此时,这里的报错并不影响对应的LearnerHandler实例和Leader实例
if (!sock.isClosed()) {
LOG.warn("Unexpected exception at " + this, e);
try {
sock.close();
} catch(IOException ie) {
LOG.warn("Error closing socket for handler " + this, ie);
}
}
break;
}
}
}
public void ping() {
if (!sendingThreadStarted) {
return;
}
long id;
if (syncLimitCheck.check(System.nanoTime())) {
synchronized(leader) {
id = leader.lastProposed;
}
QuorumPacket ping = new QuorumPacket(Leader.PING, id, null, null);
queuePacket(ping);
} else {
LOG.warn("Closing connection to peer due to transaction timeout.");
//Learner故障,那么就关闭当前Learner实例
shutdown();
}
}
public void shutdown() {
// Send the packet of death
try {
queuedPackets.put(proposalOfDeath);
} catch (InterruptedException e) {
LOG.warn("Ignoring unexpected exception", e);
}
try {
if (sock != null && !sock.isClosed()) {
sock.close();
}
} catch (IOException e) {
LOG.warn("Ignoring unexpected exception during socket close", e);
}
this.interrupt();
leader.removeLearnerHandler(this);
}
...
}二.然后Leader处理Learner的事务投票响应后进行事务提交
Leader有一个HashSet为forwardingFollowers,用来管理Follower服务器。当Leader对一个事务请求发起Proposal提议的投票并发现投票通过后,也就是调用如下方法时:
Leader的processAck()方法 ->
Leader的tryToCommit()方法 ->
Leader的commit()方法 ->
Leader的sendPacket()方法会在Leader的sendPacket()方法中遍历forwardingFollowers里的LearnerHandler实例,将Commit请求交给Learner和Leader建立连接时生成的LearnerHandler,最后由Leader的每个LearnerHandler实例广播给对应的Learner进行事务提交。
//1.Leader通过Leader.propose方法对事务请求生成Proposal提议并进行广播给所有Follower
public class Leader {
private final HashSet<LearnerHandler> forwardingFollowers = new HashSet<LearnerHandler>();
final ConcurrentMap<Long, Proposal> outstandingProposals = new ConcurrentHashMap<Long, Proposal>();
...
public Proposal propose(Request request) throws XidRolloverException {
...
byte[] data = SerializeUtils.serializeRequest(request);
proposalStats.setLastBufferSize(data.length);
QuorumPacket pp = new QuorumPacket(Leader.PROPOSAL, request.zxid, data, null);
//生成Proposal提议
Proposal p = new Proposal();
p.packet = pp;
p.request = request;
synchronized(this) {
p.addQuorumVerifier(self.getQuorumVerifier());
if (request.getHdr().getType() == OpCode.reconfig) {
self.setLastSeenQuorumVerifier(request.qv, true);
}
if (self.getQuorumVerifier().getVersion()<self.getLastSeenQuorumVerifier().getVersion()) {
p.addQuorumVerifier(self.getLastSeenQuorumVerifier());
}
lastProposed = p.packet.getZxid();
//将发送的Proposal提议放入outstandingProposals队列中
outstandingProposals.put(lastProposed, p);
//发送Proposal提议,其实就是把Proposal提议交给LearnerHandler处理
sendPacket(pp);
}
return p;
}
void sendPacket(QuorumPacket qp) {
synchronized (forwardingFollowers) {
for (LearnerHandler f : forwardingFollowers) {
//LearnerHandler会将提议放入其发送队列里
f.queuePacket(qp);
}
}
}
...
}
//2.Leader完成事务日志记录后,便会通过Leader.processAck方法记录Leader已对Proposal提议完成投票
//SyncRequestProcessor的nextProcessor就是AckRequestProcessor
class AckRequestProcessor implements RequestProcessor {
...
public void processRequest(Request request) {
...
//Leader也作为参与Proposal投票的一份子进行ACK响应
//将Leader的SID添加到Proposal提议的投票收集器里 + 检查Proposal提议的投票收集器是否有过半ACK才提交
leader.processAck(self.getId(), request.zxid, null);
...
}
}
//3.Follower收到提议的投票请求后返回ACK响应给Leader
//Leader接收到Follower的ACK响应后,便会通过Leader.processAck方法记录该Follower已对提议完成投票
public class LearnerHandler extends ZooKeeperThread {
//The packets to be sent to the learner
final LinkedBlockingQueue<QuorumPacket> queuedPackets = new LinkedBlockingQueue<QuorumPacket>();
...
@Override
public void run() {
...
startSendingPackets();//开启一个线程发送queuedPackets里的Packet给Learner
...
while (true) {
qp = new QuorumPacket();
ia.readRecord(qp, "packet");//读取Learner的响应
...
switch (qp.getType()) {
case Leader.ACK:
...
//如果Leader收到Follower对某Proposal提议请求返回的ACK响应
//那么就将Follower的SID添加到该Proposal提议的投票收集器里
leader.processAck(this.sid, qp.getZxid(), sock.getLocalSocketAddress());
break;
...
}
}
}
protected void startSendingPackets() {
...
new Thread() {
public void run() {
Thread.currentThread().setName("Sender-" + sock.getRemoteSocketAddress());
sendPackets();
}
}.start();
...
}
private void sendPackets() throws InterruptedException {
while (true) {
...
QuorumPacket p = queuedPackets.poll();
oa.writeRecord(p, "packet");
...
}
}
...
}
public class Leader {
private final HashSet<LearnerHandler> forwardingFollowers = new HashSet<LearnerHandler>();
final ConcurrentMap<Long, Proposal> outstandingProposals = new ConcurrentHashMap<Long, Proposal>();
...
synchronized public void processAck(long sid, long zxid, SocketAddress followerAddr) {
...
//检查请求的ZXID,需要比上次已提交的请求的ZXID也就是lastCommitted要大
if (lastCommitted >= zxid) {
if (LOG.isDebugEnabled()) {
LOG.debug("proposal has already been committed, pzxid: 0x{} zxid: 0x{}", Long.toHexString(lastCommitted), Long.toHexString(zxid));
}
// The proposal has already been committed
return;
}
Proposal p = outstandingProposals.get(zxid);
//将Leader的SID添加到Proposal提议的投票收集器里
p.addAck(sid);
//尝试提交,即检查Proposal提议的投票收集器中是否有过半ACK响应
boolean hasCommitted = tryToCommit(p, zxid, followerAddr);
...
}
synchronized public boolean tryToCommit(Proposal p, long zxid, SocketAddress followerAddr) {
//如果提议队列中存在该提议的前一个提议,说明该提议的前一个提议还没提交,那么就返回false
if (outstandingProposals.containsKey(zxid - 1)) return false;
//getting a quorum from all necessary configurations.
//Proposal提议的投票收集器是否已过半
if (!p.hasAllQuorums()) {
return false;
}
...
outstandingProposals.remove(zxid);
if (p.request != null) {
toBeApplied.add(p);
}
...
//一旦提议通过,马上就要在Leader中标记lastCommitted为最新的提交ZXID
commit(zxid);//给Follower广播commit消息
inform(p);//给Observer发送commit消息
...
//调用CommitProcessor处理器的commit方法提交请求
zk.commitProcessor.commit(p.request);//让Leader执行commit消息
//下面处理的是Learner发起的同步请求
if (pendingSyncs.containsKey(zxid)) {
for (LearnerSyncRequest r: pendingSyncs.remove(zxid)) {
sendSync(r);
}
}
return true;
}
//广播commit消息
public void commit(long zxid) {
synchronized(this) {
//标记lastCommitted为最新的提交ZXID
lastCommitted = zxid;
}
QuorumPacket qp = new QuorumPacket(Leader.COMMIT, zxid, null, null);
sendPacket(qp);
}
void sendPacket(QuorumPacket qp) {
synchronized (forwardingFollowers) {
for (LearnerHandler f : forwardingFollowers) {
//调用LearnerHandler的queuePacket方法添加Packet到发送队列
f.queuePacket(qp);
}
}
}
public void inform(Proposal proposal) {
QuorumPacket qp = new QuorumPacket(Leader.INFORM, proposal.request.zxid, proposal.packet.getData(), null);
sendObserverPacket(qp);
}
...
static public class Proposal extends SyncedLearnerTracker {
public QuorumPacket packet;
public Request request;
...
}
}
public class SyncedLearnerTracker {
protected ArrayList<QuorumVerifierAcksetPair> qvAcksetPairs = new ArrayList<QuorumVerifierAcksetPair>();
...
//添加到投票收集器
public boolean addAck(Long sid) {
boolean change = false;
for (QuorumVerifierAcksetPair qvAckset : qvAcksetPairs) {
if (qvAckset.getQuorumVerifier().getVotingMembers().containsKey(sid)) {
qvAckset.getAckset().add(sid);
change = true;
}
}
return change;
}
//判断投票收集器是否过半
public boolean hasAllQuorums() {
for (QuorumVerifierAcksetPair qvAckset : qvAcksetPairs) {
if (!qvAckset.getQuorumVerifier().containsQuorum(qvAckset.getAckset()))
return false;
}
return true;
}
...
}(3)实现数据一致性的恢复模式
当Leader故障时,Follower服务器会发生如下操作:首先Follower的followLeader()方法里的while循环会被中断运行,然后在QuorumPeer线程中就会触发执行Follower的shutdown()方法,接着执行QuorumPeer的updateServerState()方法更改节点的状态为LOOKING,之后Follower服务器在QuorumPeer线程中会重新进行Leader选举。
重新选举Leader需要经历一段时间,此时集群会短暂没有Leader服务器,而且重新选举Leader期间,Follower也会被关闭。
注意:Leader故障时,ZooKeeperServer的shutdown()方法会关闭firstProcessor线程。所以恢复模式下的选举过程中,发送到Learner的请求会进入firstProcessor,但是这些请求都会先被queuedRequests存起来,暂时不处理。
public class QuorumPeerMain {
protected QuorumPeer quorumPeer;
public void runFromConfig(QuorumPeerConfig config) throws IOException, AdminServerException {
...
quorumPeer.start();
quorumPeer.join();
...
}
...
}
public class QuorumPeer extends ZooKeeperThread implements QuorumStats.Provider {
...
public synchronized void start() {
loadDataBase();
startServerCnxnFactory();
adminServer.start();
//初始化Leader选举(初始化当前投票+监听选举端口+启动选举守护线程)
startLeaderElection();
startJvmPauseMonitor();
super.start();
}
@Override
public void run() {
...
while (running) {
switch (getPeerState()) {
case LOOKING:
...
if (shuttingDownLE) {
shuttingDownLE = false;
startLeaderElection();
}
//调用QuorumPeer.electionAlg的lookForLeader(),也就是FastLeaderElection.lookForLeader()开启一轮选举
setCurrentVote(makeLEStrategy().lookForLeader());
...
case FOLLOWING:
try {
LOG.info("FOLLOWING");
setFollower(makeFollower(logFactory));
//Leader故障,那么就会中断follower.followLeader()里的的while循环
follower.followLeader();
} catch (Exception e) {
LOG.warn("Unexpected exception",e);
} finally {
//Leader故障,就会执行这里的方法
follower.shutdown();
setFollower(null);
updateServerState();
}
break;
case LEADING:
LOG.info("LEADING");
try {
setLeader(makeLeader(logFactory));
leader.lead();
setLeader(null);
} catch (Exception e) {
LOG.warn("Unexpected exception",e);
} finally {
if (leader != null) {
leader.shutdown("Forcing shutdown");
setLeader(null);
}
updateServerState();
}
break;
}
...
}
...
}
private synchronized void updateServerState() {
//reconfigFlag初始化就为false
if (!reconfigFlag) {
setPeerState(ServerState.LOOKING);
LOG.warn("PeerState set to LOOKING");
return;
}
...
//updateServerStatez方法被执行后又会重置为false
reconfigFlag = false;
}
//开始Leader选举
//创建选举服务端QuorumCnxManager并启动监听 + 创建选举算法FastLeaderElection并启动
//将FastLeaderElection实例赋值给QuorumPeer.electionAlg
synchronized public void startLeaderElection() {
if (getPeerState() == ServerState.LOOKING) {
currentVote = new Vote(myid, getLastLoggedZxid(), getCurrentEpoch());
}
...
this.electionAlg = createElectionAlgorithm(electionType);
}
...
}
public class Follower extends Learner{
...
public void shutdown() {
super.shutdown();
}
void followLeader() throws InterruptedException {
...
QuorumServer leaderServer = findLeader();
try {
//Follower启动时向Leader发起连接
connectToLeader(leaderServer.addr, leaderServer.hostname);
long newEpochZxid = registerWithLeader(Leader.FOLLOWERINFO);
...
syncWithLeader(newEpochZxid);
...
QuorumPacket qp = new QuorumPacket();
while (this.isRunning()) {
//读取BIO输入流
readPacket(qp);
processPacket(qp);
}
} catch (Exception e) {
//Leader故障,那么这里就会报异常,从而中断上面的while循环
LOG.warn("Exception when following the leader", e);
closeSocket();
pendingRevalidations.clear();
}
...
}
...
}
public class Learner {
...
public void shutdown() {
self.setZooKeeperServer(null);
self.closeAllConnections();
self.adminServer.setZooKeeperServer(null);
closeSocket();
//关闭比如FollowerZooKeeperServer
if (zk != null) {
//关闭sessionTracker的超时检查线程 + 设置firstProcessor为null + 清空zkDb
zk.shutdown(self.getSyncMode().equals(QuorumPeer.SyncMode.SNAP));
}
}
protected void connectToLeader(InetSocketAddress addr, String hostname) throws IOException, InterruptedException, X509Exception {
//创建Learner当前BIO的客户端Socket
this.sock = createSocket();
int initLimitTime = self.tickTime * self.initLimit;
int remainingInitLimitTime = initLimitTime;
long startNanoTime = nanoTime();
//尝试重连最多5次
for (int tries = 0; tries < 5; tries++) {
try {
remainingInitLimitTime = initLimitTime - (int)((nanoTime() - startNanoTime) / 1000000);
if (remainingInitLimitTime <= 0) {
LOG.error("initLimit exceeded on retries.");
throw new IOException("initLimit exceeded on retries.");
}
//向Leader发起连接请求
sockConnect(sock, addr, Math.min(self.tickTime * self.syncLimit, remainingInitLimitTime));
if (self.isSslQuorum()) {
((SSLSocket) sock).startHandshake();
}
sock.setTcpNoDelay(nodelay);
break;
} catch (IOException e) {
...
}
Thread.sleep(1000);
}
self.authLearner.authenticate(sock, hostname);
//初始化输入输出流
leaderIs = BinaryInputArchive.getArchive(new BufferedInputStream(sock.getInputStream()));
bufferedOutput = new BufferedOutputStream(sock.getOutputStream());
leaderOs = BinaryOutputArchive.getArchive(bufferedOutput);
}
private Socket createSocket() throws X509Exception, IOException {
//创建客户端Socket
Socket sock;
if (self.isSslQuorum()) {
sock = self.getX509Util().createSSLSocket();
} else {
sock = new Socket();
}
sock.setSoTimeout(self.tickTime * self.initLimit);
return sock;
}
protected void sockConnect(Socket sock, InetSocketAddress addr, int timeout) throws IOException {
//向BIO的服务端发起连接请求
sock.connect(addr, timeout);
}
void readPacket(QuorumPacket pp) throws IOException {
synchronized (leaderIs) {
leaderIs.readRecord(pp, "packet");
}
}
...
}
public class ZooKeeperServer implements SessionExpirer, ServerStats.Provider {
...
public synchronized void shutdown(boolean fullyShutDown) {
...
//关闭会话的超时检查线程
if (sessionTracker != null) {
sessionTracker.shutdown();
}
//关闭firstProcessor线程
//所以Leader故障时,发送到Learner的请求会在firstProcessor的queuedRequests中存起来,暂时不处理
if (firstProcessor != null) {
firstProcessor.shutdown();
}
if (zkDb != null) {
if (fullyShutDown) {
zkDb.clear();
} else {
...
}
}
unregisterJMX();
}
...
}2.zk是如何进行Leader选举的
(1)服务器启动时的Leader选举流程概述
(2)服务器运行时的Leader选举流程概述
(3)Leader选举的规则
(4)Leader选举的实现细节
(5)Leader选举算法的实现流程
(1)服务器启动时的Leader选举流程概述
一.向其他服务器发出一个投自己的投票
二.接收来自其他服务器的投票
三.PK投票
四.统计投票
五.改变服务器状态
一个zk服务要想满足集群运行方式,至少需要三台服务器。下面以3台机器组成的服务器集群为例。当只有一台服务器启动时,是无法进行Leader选举的。当有两台服务器启动,两台机器可以相互通信时,每台机器都会试图找到一个Leader,于是便进入了Leader选举流程。
一.向其他服务器发出一个投自己的投票
每个服务器刚启动时,都会将自己作为Leader服务器来生成投票。投票包括的信息是:服务器ID(SID)、事务ID(ZXID),可记为(SID, ZXID)。该投票信息会发给集群中的其他所有机器。
二.接收来自其他服务器的投票
每个服务器接收到投票后,首先会检查该投票的有效性,包括检查是否是本轮投票、是否来自LOOKING状态的服务器等。
三.PK投票
每个服务器接收到投票并检查有效后,会PK自己的投票和收到的投票。
PK规则一:ZXID比较大的优先作为Leader
PK规则二:ZXID相同则SID较大的为Leader
PK出的Leader不是服务器自己,则更新自己的投票并重新把投票发出去。
四.统计投票
每次投票后,都会统计所有投票,判断是否已有过半机器收到相同投票。
五.改变服务器状态
一旦确定了Leader,每个服务器都会更新自己的状态。如果是Leader,那么服务器状态就变为LEADING。如果是Follower,那么服务器状态就变为FOLLOWING。
(2)服务器运行时的Leader选举流程概述
zk集群一旦选出一个Leader,所有服务器的集群角色一般不会再发生变化。如果有非Leader挂了或新机器加入,此时是不会影响Leader的。如果Leader挂了,那么整个集群将暂时无法服务,进入新一轮Leader选举。服务器运行期间的Leader选举和启动时的Leader选举过程是一致的。
一.变更状态
当Leader挂了,Follower服务器都会将其服务器状态变更为LOOKING。变更为LOOKING状态后,Follower服务器便开始进入Leader选举流程。
二.向其他服务器发出一个投自己的投票
三.接收来自其他服务器的投票
四.PK投票
五.统计投票
六.改变服务器状态
(3)Leader选举的规则
一.集群进入Leader选举的情况
二.一台机器进入Leader选举的情况
三.变更投票的规则
四.确定Leader的规则
一.集群进入Leader选举的情况
情况一:集群一开始启动时没有Leader
情况二:集群运行期间Leader挂了
二.一台机器进入Leader选举的情况
情况一:集群中本来就已经存在一个Leader了,即该机器是加入集群的。这种情况通常是集群中的某一台机器启动比较晚,在它启动前集群已工作。对于这种情况,当该机器试图去选举Leader时,会被告知当前的Leader。于是该机器只需要和Leader建立起连接,并进行数据同步即可。
情况二:集群中确实不存在Leader。
三.变更投票的规则
集群中的每台机器在发出自己的投票后,都会开始收到其他机器的投票。每台机器都会根据如下规则来PK收到的投票,并以此决定是否变更投票。每次PK投票,都是对比(vote_sid, vote_zxid)和(self_sid, self_zxid)的过程。
规则一:如果vote_zxid大于self_zxid,那么就认可收到的投票(vote_sid, vote_zxid),并再次将该投票发送出去。
规则二:如果vote_zxid小于self_zxid,那么就坚持自己的投票(self_sid, self_zxid),不做任何变更。
规则三:如果vote_zxid等于self_zxid,且vote_sid大于self_sid,那么就认可收到的投票(vote_sid, vote_zxid),并再次将该投票发送出去。
规则四:如果vote_zxid等于self_zxid,且vote_sid小于self_sid,那么就坚持自己的投票(self_sid, self_zxid),不做任何变更。
四.确定Leader的规则
如果一台机器收到了过半相同投票,那么这个投票对应的SID就是Leader。哪台服务器上的数据越新,ZXID越大,那么就越有可能成为Leader。
(4)Leader选举的实现细节
一.服务器状态
二.投票数据结构
三.网络连接管理器QuorumCnxManager
四.建立连接和消息接收与发送
五.FastLeaderElection的选票管理
一.服务器状态
QuorumPeer的ServerState枚举类列举了4种服务器状态。
public class QuorumPeer extends ZooKeeperThread implements QuorumStats.Provider {
...
public enum ServerState {
//寻找Leader状态
LOOKING,//当服务器处于该状态时,认为集群中没有Leader,因此会进入Leader选举流程
//跟随者状态
FOLLOWING,//表明当前服务器的集群角色是Follower
//领导者状态
LEADING,//表明当前服务器的集群角色是Leader
//观察者状态
OBSERVING;//表明当前服务器的集群角色是Observer
}
...
}二.投票数据结构
public class Vote {
final private long id;//被选举的Leader的SID
final private long zxid;//被选举的Leader的ZXID
final private long electionEpoch;//选举轮次,每次进入新一轮的投票后,都会对该值加1
final private long peerEpoch;//被选举的Leader的epoch
final private ServerState state;//当前服务器的状态
...
}三.网络连接管理器QuorumCnxManager
ClientCnxn是zk客户端用于处理客户端请求的网络连接管理器;
ServerCnxnFactory是zk服务端用于处理客户端请求的网络连接工厂;
LearnerCnxAcceptor是Leader用来处理Learner连接的网络连接管理器;
LearnerHandler是Leader用来处理Learner请求的网络处理器;
QuorumCnxManager是QurumPeer处理Leader选举的网络连接管理器;每个服务器启动时,都会启动一个QuorumCnxManager。QuorumCnxManager会负责Leader选举过程中服务器间的网络通信。
QuorumCnxManager的核心数据结构:
消息接收队列:recvQueue
各服务器的消息发送队列集合:queueSendMap
各服务器的发送器集合:senderWorkerMap
各服务器的最近发送消息集合:lastMessageSentpublic class QuorumCnxManager {
//消息接收队列,用于存放从其他服务器接收到的消息
public final ArrayBlockingQueue<Message> recvQueue;
//各服务器对应的消息发送队列集合,用于保存那些待发送的消息,按SID分组,保证各台机器间的消息发送互不影响
final ConcurrentHashMap<Long, ArrayBlockingQueue<ByteBuffer>> queueSendMap;
//各服务器对应的发送器集合,按SID分组,每一台服务器都对应一个SendWorker发送器负责消息的发送
final ConcurrentHashMap<Long, SendWorker> senderWorkerMap;
//各服务器对应的最近发送消息集合,在这个集合中会为每个SID保留最近发送过的一个消息
final ConcurrentHashMap<Long, ByteBuffer> lastMessageSent;
...
}四.建立连接和消息接收与发送
为了能够相互投票,zk集群中的所有机器都需要两两建立网络连接。QuorumCnxManager启动时,会创建一个ServerSocket来监听3888端口。开启监听后,服务器就能接收到其他服务器发起的创建连接请求。在QuorumPeer启动时,会通过Election的lookForLeader()方法来发起连接。
服务器在收到其他服务器的连接请求时,会由QuorumCnxManager的receiveConnection()方法处理。为了避免两台机器重复创建TCP连接,zk设计了一套建立TCP连接的规则:只允许SID大的服务器主动和其他服务器建立连接,否则断开当前连接。
在QuorumCnxManager的receiveConnection()方法中,服务器会通过对比自己和远程服务器的SID值来判断是否接受连接请求。如果当前服务器发现自己的SID值更大,那么会断开当前连接,然后自己主动去和远程服务器建立连接。
一旦建立起连接,就会根据远程服务器的SID,创建并启动相应的消息发送器SendWorker和消息接收器RecvWorker。
消息的接收过程是由消息接收器RecvWorker负责的,zk服务器会为每个远程服务器单独分配一个消息接收器RecvWorker。每个RecvWorker只需不断从TCP连接中读取消息保存到recvQueue队列中。
消息的发送过程是由消息发送器SendWorker负责的,zk服务器会为每个远程服务器单独分配一个消息发送器SendWorker。每个SendWorker只需不断从对应的消息发送队列获取消息进行发送即可。
一旦zk服务器发现针对当前远程服务器的消息发送队列为空,那么就从lastMessageSent中取出一个最近发送的消息进行再次发送,以此解决上次发送的消息没有被接收到和没有被正确处理的问题。
建立连接的代码如下:
public class QuorumPeerMain {
protected QuorumPeer quorumPeer;
public void runFromConfig(QuorumPeerConfig config) throws IOException, AdminServerException {
...
quorumPeer.start();
quorumPeer.join();
...
}
...
}
public class QuorumPeer extends ZooKeeperThread implements QuorumStats.Provider {
...
public synchronized void start() {
loadDataBase();
startServerCnxnFactory();
adminServer.start();
//初始化Leader选举(初始化当前投票+监听选举端口+启动选举守护线程)
startLeaderElection();
startJvmPauseMonitor();
super.start();
}
@Override
public void run() {
...
while (running) {
switch (getPeerState()) {
case LOOKING:
...
if (shuttingDownLE) {
shuttingDownLE = false;
startLeaderElection();
}
//调用QuorumPeer.electionAlg的lookForLeader(),也就是FastLeaderElection.lookForLeader()开启一轮选举
setCurrentVote(makeLEStrategy().lookForLeader());
...
}
...
}
...
}
//开始Leader选举
//创建选举服务端QuorumCnxManager并启动监听 + 创建选举算法FastLeaderElection并启动
//将FastLeaderElection实例赋值给QuorumPeer.electionAlg
synchronized public void startLeaderElection() {
if (getPeerState() == ServerState.LOOKING) {
//设置当前投票
currentVote = new Vote(myid, getLastLoggedZxid(), getCurrentEpoch());
}
...
this.electionAlg = createElectionAlgorithm(electionType);
}
protected Election createElectionAlgorithm(int electionAlgorithm){
Election le=null;
...
//创建网络连接管理器QuorumCnxManager
QuorumCnxManager qcm = createCnxnManager();
...
QuorumCnxManager.Listener listener = qcm.listener;
//启动服务器并监听3888端口,等待其他服务器过来建立连接
listener.start();
FastLeaderElection fle = new FastLeaderElection(this, qcm);
fle.start();
le = fle;
return le;
}
public QuorumCnxManager createCnxnManager() {
return new QuorumCnxManager(...);
}
...
}
public class QuorumCnxManager {
//消息接收队列,用于存放从其他服务器接收到的消息
public final ArrayBlockingQueue<Message> recvQueue;
//各服务器对应的消息发送队列集合,用于保存那些待发送的消息,按SID分组,保证各台机器间的消息发送互不影响
final ConcurrentHashMap<Long, ArrayBlockingQueue<ByteBuffer>> queueSendMap;
//各服务器对应的发送器集合,按SID分组,每一台服务器都对应一个SendWorker发送器负责消息的发送
final ConcurrentHashMap<Long, SendWorker> senderWorkerMap;
//各服务器对应的最近发送消息集合,在这个集合中会为每个SID保留最近发送过的一个消息
final ConcurrentHashMap<Long, ByteBuffer> lastMessageSent;
...
public class Listener extends ZooKeeperThread {
volatile ServerSocket ss = null;
...
public void run() {
...
InetSocketAddress addr;
Socket client = null;
while ((!shutdown) && (portBindMaxRetry == 0 || numRetries < portBindMaxRetry)) {
...
ss = new ServerSocket();
ss.setReuseAddress(true);
addr = new InetSocketAddress(port);
ss.bind(addr);
while (!shutdown) {
client = ss.accept();
...
//处理其他服务发送过来的建立连接请求
receiveConnection(client);
...
}
}
...
}
...
}
public void receiveConnection(final Socket sock) {
DataInputStream din = new DataInputStream(new BufferedInputStream(sock.getInputStream()));
handleConnection(sock, din);
}
private void handleConnection(Socket sock, DataInputStream din) throws IOException {
...
//通过对比当前服务器自己的SID和远程服务器的SID,来判断是否接受连接请求
if (sid < self.getId()) {
//当前服务器自己的SID更大,则断开连接
SendWorker sw = senderWorkerMap.get(sid);
if (sw != null) {//先关闭消息发送器
sw.finish();
}
//断开当前连接
closeSocket(sock);
//当前服务器重新主动去和远程服务器建立连接
if (electionAddr != null) {
connectOne(sid, electionAddr);
} else {
connectOne(sid);
}
} else if (sid == self.getId()) {
...
} else {
//当前服务器自己的SID小
//则创建并启动相应的消息发送器SendWorker和消息接收器RecvWorker
SendWorker sw = new SendWorker(sock, sid);
RecvWorker rw = new RecvWorker(sock, din, sid, sw);
sw.setRecv(rw);//将消息接收器传入消息发送器中
SendWorker vsw = senderWorkerMap.get(sid);
if (vsw != null) {
vsw.finish();
}
senderWorkerMap.put(sid, sw);
queueSendMap.putIfAbsent(sid, new ArrayBlockingQueue<ByteBuffer>(SEND_CAPACITY));
sw.start();
rw.start();
}
}
private void closeSocket(Socket sock) {
...
sock.close();
}
}消息接收与发送的代码如下:
public class QuorumCnxManager {
//消息接收队列,用于存放从其他服务器接收到的消息
public final ArrayBlockingQueue<Message> recvQueue;
//各服务器对应的消息发送队列集合,用于保存那些待发送的消息,按SID分组,保证各台机器间的消息发送互不影响
final ConcurrentHashMap<Long, ArrayBlockingQueue<ByteBuffer>> queueSendMap;
//各服务器对应的发送器集合,按SID分组,每一台服务器都对应一个SendWorker发送器负责消息的发送
final ConcurrentHashMap<Long, SendWorker> senderWorkerMap;
//各服务器对应的最近发送消息集合,在这个集合中会为每个SID保留最近发送过的一个消息
final ConcurrentHashMap<Long, ByteBuffer> lastMessageSent;
...
//消息发送器
class SendWorker extends ZooKeeperThread {
Long sid;
Socket sock;
RecvWorker recvWorker;
...
SendWorker(Socket sock, Long sid) {
super("SendWorker:" + sid);
this.sid = sid;
this.sock = sock;
...
}
synchronized void setRecv(RecvWorker recvWorker) {
this.recvWorker = recvWorker;
}
...
public void run() {
...
//一旦zk服务器发现针对sid服务器的消息发送队列为空,
//那么就从lastMessageSent中取出一个最近发送的消息进行再次发送,
//以此解决上次发送的消息没有被接收到和没有被正确处理的问题;
ArrayBlockingQueue<ByteBuffer> bq = queueSendMap.get(sid);
if (bq == null || isSendQueueEmpty(bq)) {
ByteBuffer b = lastMessageSent.get(sid);
if (b != null) {
LOG.debug("Attempting to send lastMessage to sid=" + sid);
send(b);
}
}
while (running && !shutdown && sock != null) {
ByteBuffer b = null;
//取出要发送给sid机器的消息队列
ArrayBlockingQueue<ByteBuffer> bq = queueSendMap.get(sid);
if (bq != null) {
//取出要发送的消息
b = pollSendQueue(bq, 1000, TimeUnit.MILLISECONDS);
} else {
LOG.error("No queue of incoming messages for " + "server " + sid);
break;
}
if (b != null) {
//设置这台sid机器最近一次发送的消息
lastMessageSent.put(sid, b);
send(b);
}
...
}
//关闭针对sid机器的消息发送线程
this.finish();
}
//关闭针对sid机器的消息发送线程
synchronized boolean finish() {
LOG.debug("Calling SendWorker.finish for {}", sid);
if (!running) return running;
running = false;
closeSocket(sock);
this.interrupt();
if (recvWorker != null) recvWorker.finish();
LOG.debug("Removing entry from senderWorkerMap sid=" + sid);
senderWorkerMap.remove(sid, this);
threadCnt.decrementAndGet();
return running;
}
}
...
//消息接收器
class RecvWorker extends ZooKeeperThread {
Long sid;
Socket sock;
final SendWorker sw;
final DataInputStream din;
...
RecvWorker(Socket sock, DataInputStream din, Long sid, SendWorker sw) {
super("RecvWorker:" + sid);
this.sid = sid;
this.sock = sock;
this.sw = sw;
this.din = din;
...
}
public void run() {
...
while (running && !shutdown && sock != null) {
int length = din.readInt();
...
byte[] msgArray = new byte[length];
din.readFully(msgArray, 0, length);
ByteBuffer message = ByteBuffer.wrap(msgArray);
//将消息添加到消息接收队列中
addToRecvQueue(new Message(message.duplicate(), sid));
}
sw.finish();
closeSocket(sock);
}
synchronized boolean finish() {
LOG.debug("RecvWorker.finish called. sid: {}. myId: {}", sid, QuorumCnxManager.this.mySid);
if (!running) return running;
running = false;
this.interrupt();
threadCnt.decrementAndGet();
return running;
}
}
...
//将消息添加到消息接收队列中
public void addToRecvQueue(Message msg) {
synchronized(recvQLock) {
if (recvQueue.remainingCapacity() == 0) {
recvQueue.remove();
}
recvQueue.add(msg);
}
}
}五.FastLeaderElection的选票管理
FastLeaderElection的核心数据结构:
选票发送队列:sendqueue
选票接收队列:recvqueue
选票管理器:messenger
选票接收器:WorkerReceiver
选票发送器:WorkerSender
选票接收器WorkerReceiver会不断从QuorumCnxManager中,获取其他服务器发来的选举投票消息并转换成一个选票,然后保存到recvqueue选票接收队列中。在此过程中,如果发现其他服务器发来的投票的选举轮次小于当前服务器,那么就直接忽略这个其他服务器发来的投票,同时立即发出自己的投票。
选票发送器WorkerSender会不断从sendqueue队列中获取待发送的选票,并将其传递给QuorumCnxManager中进行发送。
public class FastLeaderElection implements Election {
LinkedBlockingQueue<ToSend> sendqueue;//选票发送队列,用于保存待发送的选票
LinkedBlockingQueue<Notification> recvqueue;//选票接收队列,用于保存接收到的外部选票
Messenger messenger;//选票管理器
QuorumCnxManager manager;//Leader选举时的网络连接管理器
...
//通过构造方法传入Leader选举时的网络连接管理器QuorumCnxManager
public FastLeaderElection(QuorumPeer self, QuorumCnxManager manager) {
this.stop = false;
this.manager = manager;
starter(self, manager);
}
private void starter(QuorumPeer self, QuorumCnxManager manager) {
...
sendqueue = new LinkedBlockingQueue<ToSend>();//初始化选票发送器
recvqueue = new LinkedBlockingQueue<Notification>();//初始化选票接收器
this.messenger = new Messenger(manager);//创建选票管理器
}
public void start() {
this.messenger.start();//启动选票管理器
}
//选票管理器
protected class Messenger {
WorkerReceiver wr;//选票接收器
WorkerSender ws;//选票发送器
Thread wsThread = null;
Thread wrThread = null;
Messenger(QuorumCnxManager manager) {
this.ws = new WorkerSender(manager);
this.wsThread = new Thread(this.ws, "WorkerSender[myid=" + self.getId() + "]");
this.wsThread.setDaemon(true);
this.wr = new WorkerReceiver(manager);
this.wrThread = new Thread(this.wr, "WorkerReceiver[myid=" + self.getId() + "]");
this.wrThread.setDaemon(true);
}
void start(){
this.wsThread.start();
this.wrThread.start();
}
...
//选票接收器
class WorkerReceiver extends ZooKeeperThread {
...
public void run() {
Message response;
while (!stop) {
//从QuorumCnxManager中获取其他服务器发来的投票消息
response = manager.pollRecvQueue(3000, TimeUnit.MILLISECONDS);
if (response == null) continue;
...
//将获取到的其他服务器发来的投票消息转换成一个选票Notification
Notification n = new Notification();
...
if (self.getPeerState() == QuorumPeer.ServerState.LOOKING) {
//将选票n保存到recvqueue选票接收队列中
recvqueue.offer(n);
//如果其他服务器发来的投票的选举轮次小于当前服务器
if ((ackstate == QuorumPeer.ServerState.LOOKING) && (n.electionEpoch < logicalclock.get())){
//发出自己的投票
Vote v = getVote();
QuorumVerifier qv = self.getQuorumVerifier();
ToSend notmsg = new ToSend(...);
sendqueue.offer(notmsg);
}
...
}
...
}
}
...
}
//选票发送器
class WorkerSender extends ZooKeeperThread {
volatile boolean stop;
QuorumCnxManager manager;
WorkerSender(QuorumCnxManager manager) {
super("WorkerSender");
this.stop = false;
this.manager = manager;
}
public void run() {
while (!stop) {
//选票发送器WorkerSender会不断从sendqueue队列中获取待发送的选票
ToSend m = sendqueue.poll(3000, TimeUnit.MILLISECONDS);
if (m == null) continue;
//将待发送的选票传递给QuorumCnxManager中进行发送
process(m);
}
LOG.info("WorkerSender is down");
}
void process(ToSend m) {
ByteBuffer requestBuffer = buildMsg(...);
manager.toSend(m.sid, requestBuffer);
}
}
}
...
}
public class QuorumCnxManager {
//消息接收队列,用于存放从其他服务器接收到的消息
public final ArrayBlockingQueue<Message> recvQueue;
...
public Message pollRecvQueue(long timeout, TimeUnit unit) throws InterruptedException {
return recvQueue.poll(timeout, unit);
}
public void toSend(Long sid, ByteBuffer b) {
//If sending message to myself, then simply enqueue it (loopback).
if (this.mySid == sid) {
b.position(0);
addToRecvQueue(new Message(b.duplicate(), sid));
//Otherwise send to the corresponding thread to send.
} else {
//Start a new connection if doesn't have one already.
ArrayBlockingQueue<ByteBuffer> bq = new ArrayBlockingQueue<ByteBuffer>(SEND_CAPACITY);
ArrayBlockingQueue<ByteBuffer> oldq = queueSendMap.putIfAbsent(sid, bq);
if (oldq != null) {
addToSendQueue(oldq, b);
} else {
addToSendQueue(bq, b);
}
connectOne(sid);
}
}
...
}如下是选票管理各组件间的协作图:

(5)Leader选举算法的实现流程
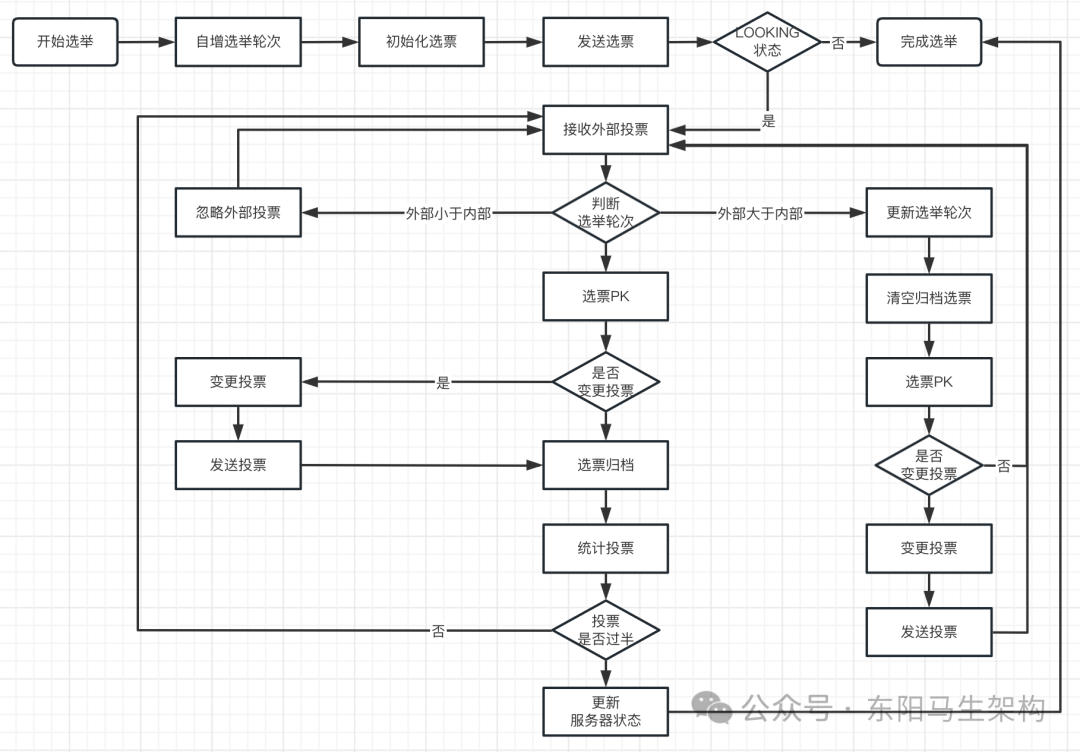
当zk服务器检测到当前服务器状态为LOOKING时,就会触发Leader选举,也就是调用FastLeaderElection的lookForLeader()方法来进行Leader选举。Leader选举算法的具体流程如下:

一.自增选举轮次
FastLeaderElection.logicalclock用于标识当前Leader的选举轮次,Leader选举规定所有有效的投票都必须在同一轮次中。
二.初始化选票
在开始新一轮投票之前,每个服务器都会首先初始化自己的选票。在初始化阶段,每个服务器都会将自己推荐为Leader。
三.发送初始化选票
在完成选票的初始化后,服务器就会发起第一次投票。zk会将刚刚初始化好的选票放入sendqueue选票发送队列中,然后由选票发送器WorkerSender负责发送出去。
四.接收外部投票
接着通过一个while循环不断从recvqueue选票接收队列中获取外部投票。如果服务器发现无法获取到任何的外部投票,那么就会确认和其他服务器建立的连接是否还有效。如果发现连接没有效,那么就会马上建立连接。如果连接还有效,那么就再次发送服务器自己的内部投票。
五.判断选举轮次
判断选举轮次的原因:只有在同一个选举轮次的投票才是有效的投票。
情况一:如果外部投票的选举轮次大于内部投票,那么服务器会先更新自己的选举轮次logicalclock。然后清空所有已经收到的投票,即清空归档选票集合recvset。接着让内部投票和外部投票进行PK以确定是否要变更内部投票。
情况二:如果外部投票的选举轮次小于内部投票,那么服务器会直接忽略该外部投票,不做任何处理。
情况三:如果外部投票的选举轮次等于内部投票,那么就让内部投票和外部投票进行PK。
六.选票PK
在接收到来自其他服务器的有效的外部投票后,接着通过FastLeaderElection的totalOrderPredicate()方法进行选票PK。主要从选举轮次、ZXID、和SID来考虑。如果外部投票的选举轮次大,则进行投票变更。如果选举轮次一致,且外部投票的ZXID大,则进行投票变更。如果选举轮次+ZXID一致,且外部投票的SID大,也进行投票变更。
七.变更投票
也就是使用外部投票的选票信息来覆盖内部投票。
八.选票归档
无论是否变更投票,都会将收到的有效的外部投票放入选票集合recvset。recvset会按SID记录当前服务器在本轮次的选举中收到的所有外部投票。
九.统计投票
完成选票归档后,就可以开始统计投票了。统计投票就是确定是否已有过半服务器认可当前的内部投票。如果是,则终止投票;否则,继续接收外部投票进行处理。
十.更新服务器状态
判断被过半服务器认可的投票对应的Leader是否是自己。如果是自己,则更新服务器状态为LEADING,否则FOLLOWING。
注意finalizeWait:
如果统计投票发现已经有过半的服务器认可了当前的投票,那么zk并不会立即更新服务器状态,而是会等待一段finalizeWait时间(200毫秒)来确定是否有新的更优的投票。
public class FastLeaderElection implements Election {
LinkedBlockingQueue<ToSend> sendqueue;//选票发送队列,用于保存待发送的选票
LinkedBlockingQueue<Notification> recvqueue;//选票接收队列,用于保存接收到的外部选票
Messenger messenger;//选票管理器
QuorumCnxManager manager;//Leader选举时的网络连接管理器
//Determine how much time a process has to wait once it believes that it has reached the end of leader election.
final static int finalizeWait = 200;
AtomicLong logicalclock = new AtomicLong();//标识当前Leader的选举轮次
long proposedLeader;//SID
long proposedZxid;//ZXID
long proposedEpoch;//epoch
...
//触发Leader选举
public Vote lookForLeader() throws InterruptedException {
//用于归档的选票集合
HashMap<Long, Vote> recvset = new HashMap<Long, Vote>();
...
int notTimeout = finalizeWait;
synchronized(this) {
//1.自增选举轮次
logicalclock.incrementAndGet();
//2.初始化选票
updateProposal(getInitId(), getInitLastLoggedZxid(), getPeerEpoch());
}
//3.发送初始化选票
sendNotifications();
//4.接收外部投票
while ((self.getPeerState() == ServerState.LOOKING) && (!stop)) {
//不断从recvqueue中获取其他服务器发过来的投票
Notification n = recvqueue.poll(notTimeout, TimeUnit.MILLISECONDS);
//如果服务器发现无法获取到任何的外部投票,那么就会确认和其他服务器建立的连接是否还有效
if (n == null) {
if (manager.haveDelivered()) {
//如果连接还有效,那么就再次发送服务器自己的内部投票
sendNotifications();
} else {
//如果连接没有效,那么就会马上建立连接
manager.connectAll();
}
...
} else if (validVoter(n.sid) && validVoter(n.leader)) {
switch (n.state) {
case LOOKING:
//5.判断选举轮次
//外部投票的选举轮次n.electionEpoch,大于内部投票的选举轮次logicalclock
if (n.electionEpoch > logicalclock.get()) {
//更新自己的选举轮次logicalclock
logicalclock.set(n.electionEpoch);
//清空所有已经收到的投票,因为这样可以确保recvset保存的都是同一轮次的投票
recvset.clear();
//用初始化的投票通过totalOrderPredicate()方法来进行PK以确定是否变更内部投票
if (totalOrderPredicate(n.leader, n.zxid, n.peerEpoch,getInitId(), getInitLastLoggedZxid(), getPeerEpoch())) {
updateProposal(n.leader, n.zxid, n.peerEpoch);
} else {
updateProposal(getInitId(), getInitLastLoggedZxid(), getPeerEpoch());
}
//最后将内部投票发送出去
sendNotifications();
} else if (n.electionEpoch < logicalclock.get()) {
...
//外部头的选举轮次n.electionEpoch小于内部投票的选举轮次logicalclock
//直接忽略该外部投票,不做任何处理,break掉这次while循环
break;
//6.通过totalOrderPredicate()方法进行选票PK
} else if (totalOrderPredicate(n.leader, n.zxid, n.peerEpoch, proposedLeader, proposedZxid, proposedEpoch)) {
//如果外部投票的选举轮次和内部投票的选举轮次一致
//那么就在判断条件里通过totalOrderPredicate()方法进行选票PK
//totalOrderPredicate()方法返回true,说明外部投票胜出,于是变更投票
//7.变更投票
updateProposal(n.leader, n.zxid, n.peerEpoch);
sendNotifications();
}
// don't care about the version if it's in LOOKING state
//8.选票归档
recvset.put(n.sid, new Vote(n.leader, n.zxid, n.electionEpoch, n.peerEpoch));
//9.统计投票
if (termPredicate(recvset, new Vote(proposedLeader, proposedZxid, logicalclock.get(), proposedEpoch))) {
//termPredicate()方法返回true说明有过半服务器认可当前服务器的内部投票了
while ((n = recvqueue.poll(finalizeWait, TimeUnit.MILLISECONDS)) != null) {
if (totalOrderPredicate(n.leader, n.zxid, n.peerEpoch, proposedLeader, proposedZxid, proposedEpoch)){
recvqueue.put(n);
break;
}
}
//This predicate is true once we don't read any new relevant message from the reception queue
if (n == null) {
//10.更新服务器状态
self.setPeerState((proposedLeader == self.getId()) ? ServerState.LEADING: learningState());
Vote endVote = new Vote(proposedLeader, proposedZxid, logicalclock.get(), proposedEpoch);
leaveInstance(endVote);
return endVote;
}
}
break;
case OBSERVING:
...
}
} else {
...
}
}
return null;
}
...
//更新选票
synchronized void updateProposal(long leader, long zxid, long epoch){
proposedLeader = leader;//SID
proposedZxid = zxid;//ZXID
proposedEpoch = epoch;
}
//发送选票给所有机器:Send notifications to all peers upon a change in our vote
private void sendNotifications() {
for (long sid : self.getCurrentAndNextConfigVoters()) {
QuorumVerifier qv = self.getQuorumVerifier();
ToSend notmsg = new ToSend(ToSend.mType.notification,
proposedLeader,
proposedZxid,
logicalclock.get(),
QuorumPeer.ServerState.LOOKING,
sid,
proposedEpoch, qv.toString().getBytes());
sendqueue.offer(notmsg);
}
}
//进行选票PK
protected boolean totalOrderPredicate(long newId, long newZxid, long newEpoch, long curId, long curZxid, long curEpoch) {
if (self.getQuorumVerifier().getWeight(newId) == 0) {
return false;
}
//We return true if one of the following three cases hold:
//1- New epoch is higher
//2- New epoch is the same as current epoch, but new zxid is higher
//3- New epoch is the same as current epoch, new zxid is the same as current zxid, but server id is higher.
return ((newEpoch > curEpoch) ||
((newEpoch == curEpoch) &&
((newZxid > curZxid) || ((newZxid == curZxid) && (newId > curId)))));
}
//统计选票
protected boolean termPredicate(Map<Long, Vote> votes, Vote vote) {
SyncedLearnerTracker voteSet = new SyncedLearnerTracker();
voteSet.addQuorumVerifier(self.getQuorumVerifier());
if (self.getLastSeenQuorumVerifier() != null
&& self.getLastSeenQuorumVerifier().getVersion() > self.getQuorumVerifier().getVersion()) {
voteSet.addQuorumVerifier(self.getLastSeenQuorumVerifier());
}
//遍历归档的投票votes,将认可内部投票vote的那些投票添加到voteSet集合
for (Map.Entry<Long, Vote> entry : votes.entrySet()) {
if (vote.equals(entry.getValue())) {
voteSet.addAck(entry.getKey());
}
}
//是否有过半服务器认可内部投票vote
return voteSet.hasAllQuorums();
}
}原创声明:本文系作者授权腾讯云开发者社区发表,未经许可,不得转载。
如有侵权,请联系 cloudcommunity@tencent.com 删除。
原创声明:本文系作者授权腾讯云开发者社区发表,未经许可,不得转载。
如有侵权,请联系 cloudcommunity@tencent.com 删除。