首页
学习
活动
专区
圈层
工具
发布
社区首页 >专栏 >基因组 | NC | KLHL17表达的等位基因效应揭示了胰腺癌全基因组关联信号在chr1p36.33处的遗传基础

基因组 | NC | KLHL17表达的等位基因效应揭示了胰腺癌全基因组关联信号在chr1p36.33处的遗传基础

作者头像
生信菜鸟团
发布2025-06-20 08:57:31
发布2025-06-20 08:57:31
3220
举报
文章被收录于专栏:生信菜鸟团生信菜鸟团

BioJournal Link

【优质期刊】文献【泛读,精读】笔记。关注癌症,生信,多组学,数据库,科研工具,精准医学,临床研究,生物技术,计算机技能,大语言模型的应用。

326篇原创内容

公众号

图片
图片

Basic Information

  • 英文标题:Allelic effects on KLHL17 expression underlie a pancreatic cancer genome-wide association signal at chr1p36.33
  • 中文标题:KLHL17表达的等位基因效应揭示了胰腺癌全基因组关联信号在chr1p36.33处的遗传基础
  • 发表日期:30 April 2025
  • 文章类型:Article
  • 所属期刊:Nature Communications
  • 文章作者:Katelyn E. Connelly | Laufey T. Amundadottir
  • 文章链接:https://www.nature.com/articles/s41467-025-59109-2

Abstract

Para_01
  1. 胰腺导管腺癌(PDAC)是美国癌症相关死亡的第三大原因。
  2. 罕见和常见的种系变异都会影响PDAC的风险。
  3. 在此,我们通过全基因组关联研究(GWAS)鉴定出位于chr1p36.33的一个常见PDAC风险信号(由rs13303010标记),并对其进行了精细定位和功能表征。
  4. 其中一个精细定位的SNP位点rs13303160在体外表现出等位基因偏好性基因调控活性(OR = 1.23(95% CI 1.15-1.32),P值 = 2.74×10−9,在1000基因组计划欧洲人群样本中与rs13303010的LD r2 = 0.93)。
  5. 并且在体外和体内实验中均观察到JunB和JunD蛋白能够与该位点结合。
  6. 表达数量性状位点(eQTL)分析确定KLHL17为该风险信号的潜在靶基因。
  7. 蛋白质组学分析发现KLHL17是Cullin-E3泛素连接酶复合物的一员,并且波形蛋白(vimentin)和巢蛋白(nestin)可能是来源于PDAC来源细胞中的候选降解底物。
  8. 对高表达和低表达KLHL17的GTEx胰腺样本进行生物信息学差异基因表达分析表明,较低的KLHL17水平(风险相关)与促炎通路之间存在关联。
  9. 我们假设KLHL17可能通过招募巢蛋白和波形蛋白使其泛素化并降解,从而减轻细胞损伤和炎症反应,进而影响PDAC的风险。

Introduction

Para_01
  1. 目前,胰腺癌是美国癌症相关死亡的第三大原因,并预计到2030年将上升至第二位。
  2. 胰腺导管腺癌(PDAC)占胰腺癌病例的90%以上。
  3. 尽管其生存率多年来有所改善,但PDAC的早期发现、预防和治疗仍然是一个挑战。
  4. 已知增加PDAC风险的流行病学因素包括2型糖尿病(T2D)、胰腺炎、吸烟和肥胖。
  5. 此外,已知罕见的高风险和常见的低效应强度胚系变异都与PDAC易感性有关。
Para_02
  1. 胰腺癌队列联盟和胰腺癌病例对照联盟已通过全基因组关联研究(GWAS)试图识别影响胰腺导管腺癌(PDAC)风险的常见种系变异。
  2. 此前的几项全基因组关联研究阶段,包括PanScan I5、II6和III7,8以及PanC49,已经发现了17个独立的PDAC风险信号。
  3. 2018年对这四项研究(共计9040例病例和12,496例对照)进行的荟萃分析,并利用PANcreatic Disease ReseArch(PANDoRA)联盟样本进行TaqMan验证实验(2,497例病例和4,611例对照),发现了五个新的风险位点4。
  4. 其中一个新发现的风险位点位于chr1p36.33。
  5. 在对PanScan I、II、III和PanC4的初步荟萃分析中,识别出chr1p36.33位点(由单核苷酸多态性(SNP)rs13303010标记;P值=7.3×10−7;比值比(OR)=1.20;95%置信区间(CI)=1.12–1.29)为PDAC的潜在风险位点(表1)。
  6. 随后纳入PANDoRA联盟样本的荟萃分析(共11,537例病例和17,107例对照)进一步增强了该信号,使其超过了全基因组显著性阈值(rs13303010,OR=1.26,95% CI=1.19–1.35,P值=8.36×10−14)(表1)4,进一步支持chr1p36.33是一个PDAC风险位点。

Table 1 Summary statistics for rs13303010 on 1p36.33 PDAC risk locus 表1 1p36.33 PDAC风险位点rs13303010的汇总统计信息

图片
图片
Para_03
  1. 全基因组关联研究(GWAS)在估计疾病风险、鉴定候选基因以及揭示疾病发生背后的新型通路方面起到了重要作用。
  2. 然而,对GWAS位点的功能表征对于确定潜在的风险生物学机制至关重要。
  3. 大多数GWAS信号映射到非编码调控基因组区域,并假定通过等位基因特异性改变基因表达来影响疾病风险。
  4. 此外,每个位点上都分布着数十到数百个高度相关的变异体,这使得识别潜在风险信号中的功能性变异体和基因变得复杂。
  5. 统计学精细定位和基因组检测方法(例如ATAC-seq和大规模平行报告分析)有助于减少需要进一步测试的候选功能性变异体的数量。
  6. 染色质捕获和表达数量性状位点(eQTL)分析对于鉴定潜在的功能性基因非常有价值。
  7. 虽然这些方法在功能表征GWAS风险位点的过程中提供了很大帮助,但这一过程仍然耗时较长。
  8. 事实上,截至目前,在已发表的22个胰腺导管腺癌(PDAC)风险信号中,只有少数几个的功能机制得到了实验验证:chr5p15.33/TERT、chr16q23.1/CTRB2和chr13q22.1/DIS3。
Para_04
  1. 有趣的是,在胰腺导管腺癌(PDAC)的全基因组关联研究(GWAS)位点与相关的流行病学风险因素之间已经观察到一些重叠。
  2. 许多PDAC风险位点具有常见的单核苷酸多态性(SNP),或者与影响PDAC风险性状的GWAS共定位:chr1q32.1/NR5A2/2型糖尿病(T2D)、chr2p13.3/ETAA1/T2D/腰臀比(肥胖指标)、chr8q24.21/MIR1208/T2D、chr9q34/ABO/T2D/体脂百分比、chr12q24.31/HNF1A/青少年发病的成年型糖尿病(MODY)/T2D、chr16q23.1/BCAR1/T2D、chr18q21.32/GRP/T2D/BMI/肥胖(https://mvp-ukbb.finngen.fi/ 和 NHGRI GWAS目录19)。
  3. 对距离PDAC GWAS风险位点上下游各100kb范围内的基因进行进一步通路富集分析,结果显示这些基因主要富集于青少年发病的成年型糖尿病相关通路(KEGG)、序列特异性DNA结合转录因子活性(GO分子功能)以及细胞对紫外线的响应(GO生物过程)。
  4. 此外,DEPICT富集分析表明,与GWAS风险位点相关的基因在多种胃肠道组织中高度表达。
Para_05
  1. 在此,我们应用精细定位方法来识别可用于体外测试的候选功能性变异。
  2. 随后我们确定 rs13303160 是位于 chr1p36.33 的一个功能性变异位点,该位点可能通过 JunB 和 JunD 转录因子的等位基因偏好性结合调控 KLHL17 的表达。
  3. 我们对 KLHL17 在胰腺导管腺癌(PDAC)风险中功能的研究表明,KLHL17 可能在缓解腺泡细胞向导管细胞化生(ADM)以及上皮-间质转化(EMT)过程中发挥重要作用。
  4. 这种作用可能是通过蛋白质稳态实现的。

Results

Fine-mapping of the chr1p36.33 PDAC risk locus

对chr1p36.33 PDAC风险位点的精细定位

Para_01
  1. 为了识别chr1p36.33风险位点的潜在功能性变异,我们首先利用PanScan I-III的GWAS数据,并结合PanC4研究以及来自英国生物样本库(UKBB)的额外1066例PDAC病例和9399名对照者进行荟萃分析,最终获得了包含10,106个病例和21,895个对照个体的推算GWAS数据集
  2. 在此分析中,rs13303010仍然是chr1p36.33区域统计学意义上最显著的SNP(比值比OR=1.24,95%置信区间CI为1.16–1.32,P值=2.09×10−10)(图1,表1)。

Fig. 1: Overview of chr1p36.33 PDAC risk locus.

图片
图片

- 图片说明

◉ Locus Zoom图展示了在荟萃分析中识别出的变异,颜色表示相对于标签SNP的连锁不平衡(LD)r2值(红色:0.8 < r2 ≤ 1.0;黄色:0.6 < r2 < 0.8;绿色:0.4 < r2 < 0.6;蓝色:0.2 < r2 < 0.4;紫色:0 < r2 < 0.2)。◉ -log10 P值通过逻辑回归分析计算得出,并未进行多重检验校正。◉ 灰色虚线表示在全基因组关联研究(GWAS)中使用的Bonferroni校正后的显著性阈值(5×10-8)。◉ b 在PDAC和正常来源的导管上皮细胞系中,UCSC基因组浏览器显示了chr1p36.33区域,并标注了ChromHMM和ATAC-seq信息。◉ c UCSC浏览器的放大视图显示了候选功能变异及其邻近基因。◉ ChromHMM状态用颜色表示:弱增强子1(浅绿色)、弱增强子2(深蓝色)、活跃增强子(浅蓝色)、活跃元件(紫色)、活跃转录起始位点(TSS,红色)、双价TSS(黄色)、多梳蛋白抑制状态(浅紫色)、静息状态(深绿色)。◉ 源数据作为源数据文件提供。

Para_02
  1. 为了识别出该关联信号中可靠的因果变异体(CCVs),我们将精细定位方法应用于本次荟萃分析的汇总统计数据。
  2. 我们采用了贝叶斯方法——单一效应线性回归之和(SuSiE)来识别具有90%置信度的可靠CCV集合。
  3. SuSiE识别出了一个包含五个变异体的可信集合(表2)。
  4. 我们还应用了似然比(LLR < 1:100)和连锁不平衡(LD r2 > 0.8)阈值,从而额外识别出两个CCVs(表2)。
  5. 为了全面起见,我们将全部七个变异体用于后续的体外功能分析。

Table 2 Summary statistics and fine-mapping for the CCVs in UK Biobank meta-analysis 表2 英国生物样本库荟萃分析中CCVs的汇总统计与精细定位

图片
图片
Para_03
  1. 大多数全基因组关联研究(GWAS)变异位于非编码区域,被认为以等位基因特异性的方式影响靶基因的表达。
  2. 因此,GWAS变异被发现在活跃的基因调控元件中富集,这些元件可通过组蛋白的译后修饰(H3K4me3、H3K4me1、H3K27ac)以及开放染色质状态来识别。
  3. 我们在自己构建的胰腺基因调控元件图谱(使用ChromHMM 8状态模型和ATAC-seq)背景下分析了统计学精细定位的变异集合。
  4. 这些精细定位的变异全部位于PDAC和正常来源的胰腺细胞系中鉴定出的活跃和双价转录起始位点以及活跃增强子元件内。
  5. chr1p36.33区域的所有精细定位变异均位于活跃的转录起始位点和活跃增强子元件内(见图1b,c)。
  6. 其中两个变异位于开放染色质区域(见图1c,表2),进一步支持这些精细定位变异作为顺式或反式调控基因表达的功能性候选SNP的作用。

Assessing allele-preferential binding and gene regulatory activity of candidate functional variants

评估等位基因偏好性结合及候选功能性变异的基因调控活性

Para_01
  1. 为了识别出该全基因组关联研究(GWAS)信号背后的功能性变异,我们首先尝试识别表现出等位基因偏好性转录因子(TF)结合的变异。
  2. 我们使用PANC-1胰腺癌细胞系的核提取物,在七个多态性位点(chr1p36.33)进行了电泳迁移率变动分析(EMSAs),以检测这些精细定位的变异。
  3. 在七种变异中,有三种显示出了等位基因偏好性的蛋白结合:rs13303010、rs13303327和rs13303160(图2)。
  4. GWAS标记SNP rs13303010显示出对保护性替代等位基因(A)的优先结合(图2a)。
  5. 此外,在rs13303327位点,我们也观察到了对保护性替代等位基因(A)的一致性偏好结合(图2b)。
  6. 第三个变异rs13303160则表现出一定程度上对增加风险的参考等位基因(G)的偏好结合(图2c)。
  7. 在MIA PaCa-2细胞和HeLa细胞的核裂解液中也观察到了类似的等位基因偏好性结合模式(补充图1a–c,d, e)。

Fig. 2: Identification of allele-preferential binding and activity using EMSA and luciferase reporter assays.

图片
图片

- 图片说明

◉ a–c 使用PANC-1核提取物和荧光标记的31 bp寡核苷酸分别对每个变异体(rs13303010,n=4次独立实验;rs13303327,n=3次独立实验;rs13303160,n=4次独立实验)进行的代表性EMSA实验结果,每种变异体位于片段中央。竞争探针为相同序列但未加荧光标记且过量存在的DNA片段(50倍和100倍浓度,由黑色三角形指示)。箭头表示等位基因偏好性结合。◉ d–f 分别使用rs13303010、rs13303327和rs13330160及其周围序列作为启动子驱动三个细胞系中荧光素酶基因表达的荧光素酶报告基因实验,图中标注于细胞系名称下方的是生物学重复次数。◉ g rs13303160及其周围序列作为增强子连接在最小启动子及荧光素酶基因上游,在三个细胞系中进行的荧光素酶报告基因实验。◉ 对于EMSA和荧光素酶实验,风险等位基因为红色标注。对于荧光素酶实验,所测试序列的正向(fwd)和反向(rev)方向均被使用。◉ 粉色柱代表风险等位基因,蓝色柱代表保护性等位基因,灰色柱为空载体(EV)对照。◉ 生物学重复次数在(d–g)图中各细胞系下方标明。误差线代表平均值的标准误(SEM),显著性通过非配对双尾t检验确定。◉ 源数据作为"源数据文件"提供。

Para_02
  1. 接下来,我们将三个具有等位基因偏好性结合的变异体进一步用于评估其等位基因偏好性的基因调控活性,使用的是荧光素酶报告基因活性测定实验。
  2. 由于这些变异位于活跃的转录起始位点(TSS)附近(图1c),我们首先通过将围绕目标变异中心的141-201个碱基对(bp)序列(见方法部分)插入到不含最小启动子的荧光素酶载体(pGL4.14载体)中,来测试其等位基因偏好性启动子活性。
  3. 与空载体(EV)相比,rs13303010构建体显示出强烈的启动子活性,但在MIA PaCa-2、PANC-1和HEK293T细胞中,其等位基因偏好性荧光素酶活性却几乎观察不到(图2d)。
  4. 第二个SNP rs13303327表现出等位基因偏好性荧光素酶活性,其中替代等位基因(A)具有更强的调控效应(图2e)。
  5. 第三个SNP rs13303160也显示出强烈的启动子活性,其中替代等位基因(A)在MIA PaCa-2和HEK293T细胞中,在反向方向上表现出等位基因偏好性效应(图2f)。
Para_03
  1. 虽然 rs13303010 和 rs13303327 位于 NOC2L 和 KLHL17 基因转录起始位点之间 1328 bp 的区域,但 rs13303160 则位于 KLHL17 基因 3’UTR 下游 360 bp 处,并且在 PLEKHN1 基因启动子区上游 303 bp 处(图1c),这表明它可能影响该基因位点的启动子和/或增强子活性。
  2. 因此,我们测试了围绕 rs13303160 的序列作为最小启动子及荧光素酶基因(在 pGL4.23 载体中)上游的增强子元件。
  3. 作为一个增强子元件,rs13303160 构建体在三种细胞系中均表现出强烈的增强子活性,其中替代(A)等位基因表现出更强的活性(倍数变化(FC)1.5–2.8,P 值 = 1 × 10−6–0.02;图2g)。
  4. 因此,通过 EMSA 和荧光素酶实验,我们将最初精细定位出的七个候选功能性变异缩小到两个(rs13303327 和 rs13303160),这两个变异分别表现出等位基因偏好性蛋白结合和基因调控活性。

Identifying allele-preferential protein binding

识别等位基因偏好性蛋白质结合

Para_01
  1. 为了识别可能介导我们观察到的等位基因偏好性调控活性的转录因子(TF),我们使用PERFECTOS-APE25进行了计算机模拟的转录因子基序分析。
  2. 该分析可以预测一个变异位点两种等位基因的转录因子结合潜力,并为估计的结合强度提供P值。
  3. 随后,我们计算了P值之间的倍数变化,以此作为等位基因间结合亲和力变化的替代指标。
Para_02
  1. 对于rs13303327,我们鉴定出多个E74样因子(ELF),它们属于E-twenty-six(ETS)转录因子家族,其中A等位基因与G等位基因之间的结合P值相差13-24倍(表3,补充表1)。
  2. ELF转录因子识别GGAA这一模体(图3a),而rs13303327处的风险等位基因-G通过将最后一个A替换为G,破坏了该模体。

Table 3 Predicted TFs with allelic binding preferences for rs13303327 and rs13303160 表3 预测具有等位基因结合偏好的转录因子 rs13303327 和 rs13303160

图片
图片

Fig. 3: Allele-preferential binding of ELF to rs13303327 in vitro and in vivo.

图片
图片

- 图片说明

◉ rs13303327的计算机模拟转录因子(TF)结合模体预测。风险G等位基因破坏了该模体。◉ 使用不断增加量的重组ELF蛋白(由黑色三角形表示)和荧光标记寡核苷酸进行的代表性EMSA图像(n = 4(ELF1),4(ELF2),3(ELF3),3(ELF4)个独立实验);箭头表示感兴趣的结合。◉ 使用针对ELF2的抗体和PANC-1细胞核裂解液进行的代表性EMSA超迁移实验(n = 3个生物学重复)。风险等位基因用红色表示。◉ 在Hs766T胰腺导管腺癌细胞系中对ELF2进行ChIP-qPCR实验,引物位于SNP附近或覆盖该SNP区域。阳性对照为来自K562细胞ELF2 ChIP-seq数据(ENCODE)中的已记录区域,阴性对照则来自于chr1p36.33的一个静息区域。◉ 输入富集百分比通过根据输入DNA建立的标准曲线定量确定,方法如ActiveMotif协议所述。灰色柱代表IgG结果,蓝色柱代表ELF2结果,n = 4个生物学重复。◉ 对富集的ChIP-qPCR DNA进行TaqMan基因分型;A到G的比例相对于输入比例计算得出。灰色柱为输入样本,蓝色柱为ELF2免疫沉淀样本,n = 4个生物学重复。◉ 误差线表示标准误。所有统计检验均采用非配对双尾t检验。源数据作为源数据文件提供。

Para_03
  1. 为了验证rs13303327位点的转录因子结合预测,我们进行了电泳迁移实验(EMSA),使用重组ELF1、ELF2、ELF3和ELF4蛋白评估其在体外对不同等位基因的结合偏好性(图3b)。
  2. ELF2始终表现出对A等位基因比G等位基因更强的结合能力(图3b,补充图2)。
  3. ELF1、ELF3和ELF4未显示出一致或明显的等位基因结合差异(图3b)。
  4. 此外,在实验中加入ELF2抗体后,观察到的结合现象消失,进一步确认ELF2是导致原始EMSA中出现等位基因偏好性条带的蛋白质(图3c)。
Para_04
  1. 为了评估在天然DNA条件下ELF2是否以等位基因偏好方式在rs13303327位点富集,我们在该SNP位点呈杂合状态的两种胰腺癌细胞系(Hs766T和SW1990)中进行了染色质免疫沉淀结合定量PCR(ChIP-qPCR)实验。
  2. 我们未能从SW1990 PDAC细胞系中富集到rs13303327位点或一个预测的阳性对照区域的ELF2蛋白结合。
  3. 在Hs766T细胞中,相对于IgG和阴性对照区域,我们观察到了极少量的ELF2富集(图3d)。
  4. 随后,我们使用针对rs13303327的TaqMan基因型探针评估了ChIP DNA的等位基因偏好性富集,并观察到ELF2相对于IgG有所富集;
  5. 然而,与输入DNA相比,并未观察到明显的等位基因偏好性富集(图3e)。
  6. 基于这些结果,我们认为ELF2在PDAC细胞系中并未以等位基因偏好方式结合于rs13303327位点。
Para_05
  1. 对于rs13303160,等位基因偏好性结合预测表明转录因子更倾向于与A等位基因结合,这与我们在EMSA实验中观察到的结果相反(图2c),但与荧光素酶实验结果一致(图2f, g)。
  2. 在预测的结合P值中显示最大倍数变化(20-87倍)的转录因子是激活蛋白1(AP-1)转录因子(Jun和Fos)(表3和补充表1),其中风险等位基因(G)破坏了AP-1模体(图4a)。

Fig. 4: Allele-preferential binding of AP-1 proteins to rs13303160 in vitro and in vivo.

图片
图片

- 图片说明

◉ in silico转录因子结合预测;风险(G)等位基因破坏了该模体。◉ 使用TPA刺激的HeLa细胞核提取物和荧光标记寡核苷酸进行的代表性EMSA实验(n=3次独立实验)。◉ 箭头表示等位基因偏好性结合。◉ 使用DMSO和TPA刺激,并将rs13303160序列作为增强子在PANC-1细胞系中进行的荧光素酶报告基因实验;荧光素酶活性相对于空载体(EV,灰色柱状图)进行报告。◉ 粉色柱状图表示风险等位基因,蓝色柱状图代表保护性等位基因。◉ 两种等位基因均以正向(fwd)和反向(rev)方向进行了测试。◉ 对A/G比值相对于A/A的相对荧光素酶活性进行了非配对双尾t检验;n=6个生物学重复。◉ 使用不断增加浓度的重组Fos蛋白进行的代表性EMSA实验(从左至右:c-Fos(n=3次独立实验);FosB(n=2);Fos1L(n=1);Fos2L(n=1))。◉ 使用不断增加浓度的重组Jun蛋白进行的代表性EMSA实验(从左至右:c-Jun(n=2次独立实验),JunB(n=2),JunD(n=2))。◉ 箭头表示等位基因特异性结合。◉ 分别使用TPA刺激的核裂解液和重组蛋白,用抗JunB和JunD抗体进行的代表性超迁移EMSA实验(每组n=3次独立实验);箭头表示条带迁移的变化。◉ 在SW1990 PDAC细胞中进行的ChIP-qPCR实验检测JunB(蓝色表示,IgG为灰色)(n=6个生物学重复)和JunD(蓝色表示,IgG为灰色)(n=4个生物学重复),使用了围绕该SNP设计的3对引物(PS)。◉ 阳性对照(PC)来自在CFPAC1 PDAC细胞系中进行的JunB ChIP-seq实验。◉ 阴性对照(NC)来自chr1p36.33上的一个静默区域。◉ 使用免疫沉淀DNA进行ChIP后的TaqMan基因分型实验分析rs13303160。◉ A与G的比例是根据输入DNA中的A和G等位基因数量确定的(灰色)(JunB n=6个生物学重复;JunD n=5个生物学重复,蓝色柱状图)。◉ 红色字体在(b–g)中表示风险等位基因。◉ 所有图表中误差线代表标准误(SEM),并进行了非配对双尾t检验。◉ 原始数据作为源数据文件提供。

Para_06
  1. AP-1的结合基序(以及rs13303160周围的序列)是一个TPA(12-O-十四烷酰佛波醇-13-乙酸酯)反应元件,表明TPA可能会诱导AP-1的表达及其与这些元件的结合。
  2. 因此,我们使用经TPA处理的细胞重复进行了EMSA和荧光素酶实验。
  3. 在TPA处理后,我们观察到AP-1被诱导表达,表现为JunB蛋白表达量增加(补充图3)。
  4. 使用经TPA处理的HeLa细胞核提取物进行的EMSA显示出了等位基因偏好性结合,其结果与最初观察到的情况相反,即更倾向于与A等位基因结合而非G等位基因(图4b)。
  5. 在荧光素酶报告实验中,与对照组相比,TPA处理的细胞在PANC-1细胞系中显示出更强的增强子活性诱导作用(图4c)。
  6. 然而,等位基因偏好效应保持不变,具有保护作用的A等位基因表现出比增加风险的G等位基因更高的活性(倍数变化2–3.9,P值=6.3×10−3–0.018)。
  7. 这表明AP-1蛋白可能是荧光素酶报告实验中所观察到的基因调控活性的原因。
Para_07
  1. AP-1蛋白家族包括c-Fos和c-Jun蛋白,它们可以同源或异源二聚化,并在转录调控中发挥不同的作用,这种作用因具体情境而异。
  2. 计算机分析未能预测AP-1蛋白家族中的哪一个成员会结合rs13303160,因为它们都识别相同的基序。
  3. 为了确定哪些AP-1蛋白可能在体外表现出等位基因偏好性结合,我们使用了c-Fos、FosB、Fos相关抗原1(FRA-1)、Fos相关抗原2(FRA-2)(图4d)、Jun、JunB和JunD(图4e)的重组蛋白进行了电泳迁移率变动分析(EMSA)。
  4. c-Fos和FosB表现出一定程度的等位基因偏好性结合,但并不稳定。
  5. 另一方面,重组的JunB和JunD蛋白则表现出稳定的等位基因偏好性结合。
  6. 随后,我们使用针对JunB和JunD的抗体进行了超迁移EMSA实验,并观察到当抗体加入结合反应时,等位基因偏好性条带发生了迁移,这表明所观察到的等位基因偏好性条带包含JunB和JunD(图4f,g)。
Para_08
  1. 我们随后评估了JunB和JunD在体外表现出的等位基因偏好性结合是否能够延伸到基因组DNA的背景下。
  2. 我们在PDAC SW1990和Hs766T细胞系(两者在rs13303160位点均为杂合子)中进行了针对JunB和JunD的ChIP-qPCR实验。
  3. 在SW1990细胞中,我们观察到使用包含该SNP的两对引物以及位于SNP上游的一对引物检测时,JunB出现了富集现象(图4h)。
  4. 然而,使用这些引物在Hs766T细胞系中未能观察到一致的富集现象。
  5. 我们还进一步检测了SW1990细胞系中JunD在rs13303160位点的定位情况,并发现使用包含该SNP的第二对引物(PS2)时JunD显著富集(图4h)。
  6. 为了评估SW1990细胞中等位基因特异性的富集情况,我们使用TaqMan基因分型检测方法对免疫沉淀的DNA进行了定量分析。
  7. 与输入DNA相比,我们发现JunB在A等位基因上的富集程度高于G等位基因(FC = 5.2;P值 = 2.4 × 10−3),JunD也表现出类似的偏好性(FC = 3.4,P值 = 1 × 10−5)(图4i)。
Para_09
  1. 总之,对chr1p36.33区域上精细定位的七个SNP的功能分析,使我们鉴定出三个在体外具有等位基因偏好性结合能力的变异,其中两个变异还表现出等位基因偏好性的基因调控活性。
  2. 通过转录因子结合预测和体外结合实验,我们发现ELF2以及JunB/JunD可能是分别在rs13303327和rs13303160位点介导等位基因偏好效应的关键因子。
  3. 进一步利用ChIP-qPCR进行的体内分析显示,在rs13303160位点JunB/D表现出等位基因偏好性结合。
  4. 因此,我们认为rs13303160是chr1p36.33胰腺癌风险位点中的功能性变异。

Identification of likely target genes mediating risk at chr1p36.33

鉴定介导chr1p36.33区域风险的潜在靶基因

Para_01
  1. Chr1p36.33 区域基因密集,包含超过 30 个蛋白质编码基因、microRNA 和长链非编码 RNA。
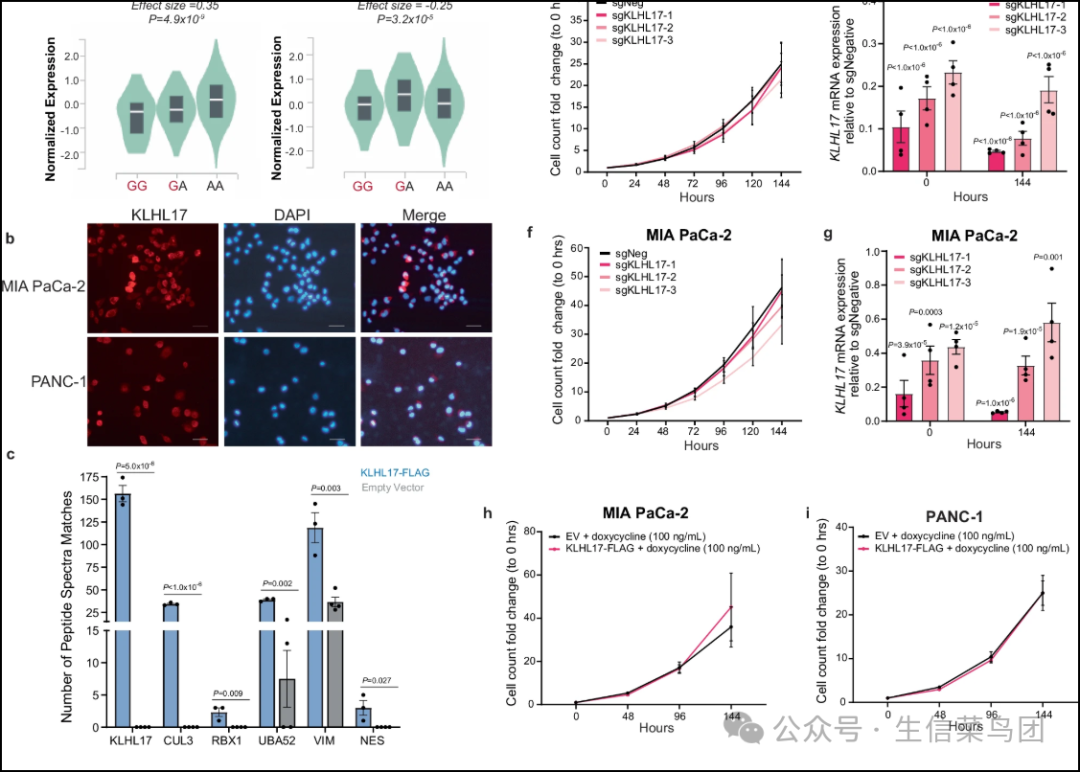
  2. 通过使用胰腺特异性 GTEx(v8,n = 305)数据集进行 eQTL 分析,我们在这个位点上确定了标签 SNP rs13303010 的两个潜在靶基因:KLHL17(标准化效应大小,NES = 0.35;P 值 = 4.9 × 10−9)和 NOC2L(NES = −0.25;P 值 = 3.2 × 10−5)(图 5a)。
  3. GTEx(v7)胰腺 eQTL 与胰腺癌全基因组关联研究(PDAC GWAS)信号的共定位分析表明,KLHL17 和 NOC2L 的 eQTL 可能与 GWAS 信号共享一个单一因果变异体(后验概率分别为 0.99 和 0.75)。
  4. 此外,我们小组开展的一项全转录组关联研究(TWAS)发现 KLHL17 在胰腺和多组织模型中处于临界显著水平(Z 值分别为 −3.96,FDR = 0.052;FDR = 0.063)。
  5. 鉴于 KLHL17 具有更强的共定位概率、提示性的 TWAS 结果以及体外等位基因偏好性活性的支持证据,我们将 KLHL17 确定为 chr1p36.33 风险信号背后的可能靶基因。

Fig. 5: Analysis of the effects of altered KLHL17, a Cullin3-E3 complex member, expression on cellular growth of PDAC cells in vitro.

图片
图片

- 图片说明

◉ 图a显示了GTEx v8中rs13303010的胰腺eQTL数据,样本数量分别为20人(GG基因型)、67人(GA基因型)和218人(AA基因型),数据来自GTEx数据库。红色表示风险等位基因。使用FastQTL进行线性回归分析以识别eQTL并计算P值(详细信息请参考GTEx网页)。小提琴图展示了数据的密度分布,其中白线表示中位数归一化表达量,灰色方框表示四分位间距。◉ 图b展示了在MIA PaCa-2(n = 2)和PANC-1(n = 2)过表达KLHL17的细胞系中进行的代表性免疫荧光实验。比例尺为100微米。◉ 图c展示了通过KLHL17-FLAG免疫沉淀(n = 3次独立的KLHL17-FLAG IP实验,n = 4次独立的空载体IP实验,并在两次质谱运行中进行多重检测)和质谱分析所鉴定出的Cullin3-E3成员的肽段光谱匹配结果。◉ 图d和f分别展示了在PANC-1(n = 4个生物学重复)和MIA PaCa-2(n = 4个生物学重复)细胞中通过CRISPRi介导的KLHL17敲低后的细胞计数,数据已归一化至0小时(左图)。sgNeg(黑线)是靶向同一拓扑相关结构域(TAD)内序列的阴性对照。粉红线代表三种不同的sgRNA。◉ 图e和g展示了CRISPRi sgRNA效率的qPCR分析;其表达量相对于sgNeg对照和内部HPRT对照(右图),并在生长实验开始和结束时进行测量(n = 4个生物学重复)。◉ 图h和i分别展示了在多西环素诱导的KLHL17-FLAG过表达(粉色)和空载体(EV,灰色)对照的MIA PaCa-2(n = 4个生物学重复)和PANC-1(n = 4个生物学重复)细胞系中,细胞计数归一化至0小时的结果。◉ 对于图c–g中的误差条表示标准误(SEM);对于图c–g,进行了未配对双尾t检验,以空载体IP(图c)或sgNeg(图d–g)作为对照。原始数据作为源数据文件提供。

Characterizing the function of KLHL17 in the pancreas

阐明KLHL17在胰腺中的功能

Para_01
  1. KLHL17 是 Kelch 家族蛋白的成员。
  2. 这些蛋白是 Cullin3-E3 泛素复合体(CRL3)的底物识别蛋白,但 KLHL17 在胰腺中的功能尚未明确。
  3. 因此,我们构建了多西环素诱导型 KLHL17-FLAG 标签过表达的 PANC-1 和 MIA PaCa-2 细胞系(补充图4a, b),以研究其在胰腺中的功能。
  4. 我们首先通过免疫荧光检测 KLHL17 的细胞定位。
  5. 在过表达的 MIA PaCa-2 和 PANC-1 细胞系中,KLHL17 分布在整个细胞中(图5b)。
  6. 这与人类蛋白质图谱(Human Protein Atlas)在 A-431(表皮样癌)、U-251MG(胶质母细胞瘤)和 U2OS(骨肉瘤)细胞中的结果不同,后者显示 KLHL17 定位于核质和核体,提示 KLHL17 可能在不同细胞类型或特定环境下具有不同的功能。
  7. 随后我们评估了 KLHL17 是否为 Cullin3-E3 泛素复合体的成员。
  8. 我们使用 PANC-1 过表达诱导细胞系及空载体对照细胞系的全细胞裂解液,用 FLAG 抗体进行免疫沉淀(IP)(补充图4c, d),然后进行质谱分析(IP-MS),以鉴定与 KLHL17 相互作用的蛋白。
  9. 我们在 KLHL17-FLAG 的 IP 中检测到 KLHL17 富集,并同时检测到 Cullin-3 (CUL3)、E3 泛素连接酶 RBX1 (RBX1) 以及泛素-核糖体蛋白 eL40 融合蛋白(UBA52),而在空载体对照组中未检测到这些蛋白(图5c),表明 KLHL17 是胰腺细胞中 CRL3 泛素连接酶复合体的一部分。
Para_02
  1. 为了识别KLHL17降解的候选底物,我们对KLHL17的IP-MS数据应用了1.5倍富集过滤器(KLHL17-FLAG/空载体),并鉴定了62种蛋白质(补充数据1)。
  2. 为了进一步缩小这一组蛋白质的范围,我们进行了一项全局蛋白质组学实验,在该实验中,我们在PANC-1可诱导过表达系统中滴定KLHL17的表达,以检测候选蛋白随KLHL17表达水平升高时的表达情况。
  3. 由于KLHL17与CRL3泛素复合物相关,我们可以预期KLHL17底物会随着KLHL17蛋白水平的增加而减少。
  4. 这将候选底物列表缩小到了23种蛋白质。
  5. 值得注意的是波形蛋白/VIM(P值=0.0029)和巢蛋白(P值=0.027)(图5c,补充图4e、f,补充数据1),因为它们都在早期胰腺癌发生中发挥作用,并且在PDAC中上调31,32,33,34,35。
  6. 在随后使用MIA PaCa-2 KLHL17过表达系统的全局蛋白质组学实验中,我们观察到随着KLHL17表达的增加,VIM呈现下降趋势,尽管并不显著(P值=0.17)(补充图4g,补充数据1)。
  7. 另一方面,巢蛋白在MIA PaCa-2细胞中并未显示出随着KLHL17增加其表达降低的趋势(补充图4h,补充数据1),这可能是由于NES/巢蛋白mRNA30以及蛋白表达(补充图4h)比PANC-1细胞低20-70倍。
  8. 这表明KLHL17可能将波形蛋白和巢蛋白招募到CRL3泛素连接酶复合体中进行泛素化和降解。

Assessment of cell growth after KLHL17 over-expression and knockdown

KLHL17 过表达和敲低后细胞生长的评估

Para_01
  1. 接下来我们评估了KLHL17是否在胰腺细胞增殖和细胞活力中发挥作用。
  2. 使用siRNA混合物对PANC-1和MIA PaCa-2胰腺导管腺癌(PDAC)细胞系中的KLHL17进行敲低后,我们发现两种细胞系在敲低后的第四天增殖能力显著降低(补充图5a,c)。
  3. 然而,我们观察到KLHL17的敲低效率有限,并且邻近的NOC2L基因也出现了非特异性减少(补充图5b,d)。
  4. 由于这些结果无法区分是KLHL17还是NOC2L水平的减少介导了生长效应,因此我们在PANC-1和MIA PaCa-2细胞中采用了CRISPR干扰技术(CRISPRi),并使用靶向KLHL17 5'非译区(UTR)的向导RNA。
  5. 通过CRISPRi介导的KLHL17敲低,在PANC-1和MIA PaCa-2细胞系中显著降低了KLHL17的mRNA水平(图5e,g),而对NOC2L表达的影响很小(补充图5e,f)。
  6. 令人惊讶的是,尽管KLHL17 mRNA水平显著降低,但即使在转导后36天,KLHL17蛋白水平仍未发生变化(补充图5g,h)。
  7. 随后的生长分析显示,在这两种PDAC细胞系中抑制KLHL17 mRNA表达并不影响细胞增殖(图5d,f)。
  8. 此外,在PANC-1和MIA PaCa-2细胞中过表达KLHL17也不会改变细胞生长(图5h,i,补充图4a)。
  9. 我们推测,最初在KLHL17 siRNA实验中观察到的生长表型很可能是由于NOC2L表达的非特异性减少所致,因为用siRNA靶向敲低NOC2L也会减少细胞生长(补充图5i–l)。

Interrogating the functional consequences of decreased KLHL17

探究KLHL17减少的功能性后果

Para_01
  1. 我们试图使用之前描述过的计算机模拟敲低分析方法,进一步研究胰腺中KLHL17表达变化的潜在功能性后果28,36。
  2. 本分析使用了GTExv8胰腺RNA测序数据集
  3. 根据KLHL17基因表达水平将样本分为四分位数,并选取最高(n=82)和最低(n=82)的两个四分位组(补充图6a),并利用EdgeR37对其进行差异基因表达分析。
  4. 随后,我们对显著差异表达的基因进行了基因集富集分析(GSEA)38,39 和QIAGEN Ingenuity通路分析(IPA)40(GSEA:n=13,090,FDR<0.05;IPA:n=3511,FDR<0.05且log2倍数变化> |0.5|(FC=1.4)),以识别富集的通路。
  5. 我们观察到,在KLHL17表达最低的组中,与炎症或炎症相关疾病的基因集呈正向富集(图6a–c)。
  6. 此外,IPA结果显示,十个最显著通路中有九个与炎症相关(补充图6b),并且其中九个通路中有八个被预测在KLHL17表达较低的GTEx样本中处于激活状态。
  7. 这表明KLHL17表达降低可能与胰腺中促炎环境有关。
  8. 我们推测KLHL17通过招募波形蛋白(vimentin)和巢蛋白(nestin)进行泛素化和降解,在缓解细胞损伤和炎症中发挥作用。
  9. 这表明,与风险相关的KLHL17低表达促进了有利于肿瘤发生的促炎环境(图6d)。

Fig. 6: Gene Set Enrichment Analysis (GSEA) of differentially expressed genes from an in silico KLHL17 knockdown.

- 图片说明

◉ 使用KEGG功能数据库进行GSEA分析,基于KLHL17表达水平较低时显著(FDR < 0.05)差异表达的基因。◉ 使用Reactome数据集进行的GSEA分析。◉ 使用生物学过程(Biological Processes)基因本体(Gene Ontology)数据集进行的GSEA分析。◉ 在所有这三项分析中,仅展示了错误发现率(False Discovery Rate, FDR)< 0.1 的基因集。◉ 橙色条形表示与炎症或炎症相关疾病有关的基因集。◉ 在此FDR阈值下,没有基因集呈现负富集。◉ 源数据以源数据文件的形式提供。◉ 关于rs13303160和KLHL17在胰腺导管腺癌(PDAC)风险中功能的工作假说。◉ 该图由Connelly, K. (2025)在BioRender中制作。

Discussion

Para_01
  1. 在此,我们对位于chr1p36.33的一个常见PDAC风险位点进行了功能性表征。
  2. 精细定位研究确定了一组七个候选功能性变异体以供进一步分析。
  3. 体外结合实验将这一组范围缩小到三个单核苷酸多态性(SNP),即rs13303010、rs13303327和rs13303160,它们表现出等位基因偏好性蛋白质结合。
  4. 随后的荧光素酶实验显示,在体外,rs13303327和rs13303160具有等位基因偏好性的基因调控活性,但rs13303010未显示出这种特性。
  5. 接下来我们发现ELF2以及JunB/D是分别介导rs13303327和rs13303160保护性等位基因结合偏好的转录因子。
  6. 在天然染色质背景下,进一步确认了JunB和JunD在rs13303160位点的结合偏好性。
  7. 综上所述,我们认为rs13303160是chr1p36.33上的一个功能性单核苷酸多态性位点,其作用是通过JunB和JunD的等位基因偏好性结合实现的。
Para_02
  1. 在GTEx胰腺样本中的eQTL分析识别出两个可能的靶基因KLHL17和NOC2L。
  2. NOC2L编码名为新型组蛋白乙酰转移酶抑制因子(Novel INHAT Repressor)的蛋白质,已知其能够抑制p53和组蛋白乙酰转移酶活性。
  3. KLHL17编码肌动蛋白结合蛋白Actinfilin,这是一种神经元中Cullin3-RING连接酶的已知底物识别蛋白。
  4. 我们选择KLHL17作为chr1p36.33区域GWAS信号背后的功能基因进行表征,主要基于以下多个原因:(1) KLHL17的eQTL与GWAS信号高度共定位;(2) KLHL17是提示性的PDAC TWAS基因;(3) 存在等位基因偏好性的荧光素酶调控活性和转录因子结合现象,这些结果与KLHL17的eQTL一致。
Para_03
  1. KLHL家族由42种蛋白质组成,据报道在癌症(包括胃肠道癌症)中具有无数作用。
  2. 经典地,KLHL蛋白是CRL3的底物适配器蛋白,CRL3是一种E3泛素连接酶复合物,负责介导其底物蛋白的识别、泛素化和降解,并参与多种细胞过程。
  3. KLHL蛋白表达水平的变化会影响底物蛋白的表达及其下游通路。
  4. 根据KLHL家族成员及癌症类型的不同,已有研究描述了癌症中KLHL家族成员表达升高或降低的情况。
  5. 最近,人们开始关注以KLHL蛋白为靶点,以揭示其作用机制并将其作为一种治疗相关疾病(如癌症)的策略。
Para_04
  1. 只有一项研究描述了KLHL17在癌症中的作用。
  2. 在Liu等人的研究中,作者强调了KLHL17在Ras/Map激酶(MAPK)通路中的非经典作用,其中KLHL17的过表达增强了非小细胞肺癌(NSCLC)的细胞增殖、迁移和集落形成能力。
  3. 他们并未指出KLHL17是否通过蛋白泛素化参与MAPK通路,而这一点在KLHL蛋白以及KLHL17在神经元中的作用已被证实。
  4. 在胰腺导管腺癌(PDAC)来源的细胞中,我们观察到KLHL17与CRL3家族成员结合,支持其在胰腺中作为CRL3底物识别蛋白的经典功能。
  5. 我们进一步鉴定出KLHL17可能招募进行泛素化和降解的候选底物。
  6. 两个引起关注的潜在蛋白底物是中间丝蛋白波形蛋白(vimentin)和巢蛋白(nestin),它们在炎症、肿瘤发生和转移中均有明确的作用。
Para_05
  1. 此外,Liu及其同事报告称,在来自TCGA的NSCLC肿瘤中,KLHL17的表达水平高于相邻正常组织。
  2. 在胰腺中,TCGA PAAD肿瘤样本与正常或邻近正常组织之间的KLHL17表达水平没有显著差异。
  3. 然而,eQTL和TWAS的结果表明,较低的KLHL17表达水平与PDAC风险增加相关。
  4. 我们试图研究KLHL17对胰腺细胞生长的功能,但遇到了一些技术上的挑战:
  5. (1)我们最初使用靶向KLHL17的siRNA进行敲低实验时发现细胞生长受到抑制,但敲低效率很低且不具有特异性;
  6. (2)通过CRISPRi介导的KLHL17敲低虽然降低了KLHL17 mRNA的表达水平,但即使经过36天后蛋白水平仍未发生变化,并未表现出生长表型。
  7. 这一令人困惑的发现意味着我们不能排除不同KLHL17蛋白水平可能导致不同的生长表型的可能性。
  8. 我们假设,使用KLHL17 siRNA观察到的初始生长表型可能是由于NOC2L的非特异性敲低所致,
  9. 因为使用siRNA特异性敲低NOC2L同样也抑制了细胞生长。
  10. 这表明NOC2L可能在PDAC肿瘤发生过程中发挥作用。
Para_06
  1. 为了揭示KLHL17作为chr1p36.33风险信号中潜在的功能基因的作用,我们采用了一种无偏见的方法开始在胰腺中表征其功能。
  2. 利用GTEx胰腺样本进行的计算机模拟差异基因表达分析显示,与低KLHL17 mRNA表达组相比,高KLHL17表达组中炎症相关通路和基因集的上调基因显著富集。
  3. 这表明较低水平的KLHL17可能与胰腺中的促炎状态有关,或者与缓解炎症信号后果的能力降低有关。
  4. 尽管这种计算机模拟方法已被证明与敲除小鼠RNA测序数据具有高度一致性,但在评估结果时仍需考虑一些局限性。
  5. 首先,对于KLHL17而言,上四分位数和下四分位数样本之间的表达差异相对较小(约两倍)。
  6. 其次,由于该数据集来源于168个整体胰腺组织样本,异质性(例如细胞类型组成、遗传和环境因素)可能会引入噪音。
  7. 然而,这种方法为我们建立关于KLHL17在胰腺中功能的假设提供了基础。
Para_07
  1. 炎症是导致胰腺导管腺癌(PDAC)发生的一个相关风险因素。
  2. PDAC起源于胰腺上皮内瘤变(PanIN),这些病变表现出癌细胞和胰腺导管细胞的特性。
  3. 尽管PanIN表现出类似导管细胞的特性,但有多种证据表明经历腺泡到导管化生(ADM)的胰腺腺泡细胞才是PDAC的前体细胞。
  4. ADM是一种转分化过程,在这个过程中腺泡细胞失去了腺泡特异性标志物,并获得了导管细胞标志物。
  5. 腺泡细胞具有可塑性,这使它们对外界刺激高度敏感。
  6. 腺泡细胞可以从急性刺激中恢复,但在更持续的刺激下,例如在慢性炎症过程中,ADM可能变得不可逆,从而发展为PanIN。
  7. 除了ADM之外,在癌前PanIN病变中也观察到了上皮-间质转化(EMT),并且这种现象常见于伴随炎症的ADM区域。
Para_08
  1. 波形蛋白(vimentin)和巢蛋白(nestin)的表达在我们的蛋白质组学研究中被鉴定为KLHL17的候选底物,并且这两种蛋白会在细胞损伤和应激状态下被诱导产生。
  2. 波形蛋白在上皮-间质转化(EMT)、炎性细胞向组织的募集、炎症小体的激活以及纤维化过程中发挥重要作用。
  3. 巢蛋白是波形蛋白的一个结合伴侣蛋白,同时也是多能前体细胞的一种标志物。
  4. 在应激和损伤条件下,巢蛋白的表达会被诱导,而巢蛋白阳性细胞具备重新进入细胞周期并在修复过程中分化的能力。
  5. 在胰腺中,这两种蛋白均与腺泡细胞去分化(ADM)及癌前阶段的上皮-间质转化有关,并且它们在肿瘤中的表达水平升高。
  6. 在胰腺损伤引发的腺泡细胞去分化过程中,会形成一群巢蛋白阳性的过渡状态细胞。
  7. 此外,巢蛋白表达的变化与上皮-间质转化标志物的变化相关。
  8. 最后,胰腺炎的诱导可促进上皮-间质转化及波形蛋白的表达。
  9. 由于KLHL17表达降低与更高的疾病风险相关,这表明波形蛋白和巢蛋白的高表达与胰腺导管腺癌(PDAC)风险增加相关,可能是通过促进炎症反应、腺泡细胞去分化及上皮-间质转化实现的。
Para_09
  1. 不幸的是,我们的体外模型系统在理解炎症、腺泡-导管化生(ADM)以及KLHL17表达背景下胰腺中上皮-间质转化(EMT)效应方面存在局限性。
  2. 大多数胰腺细胞系来源于肿瘤或转移病灶,并具有导管特征。
  3. 目前可用的人源正常胰腺细胞系为导管上皮细胞,在此类刺激下无法重现腺泡-导管化生过程。
  4. 原代人胰腺细胞,特别是腺泡细胞,在培养条件下难以维持,因为腺泡细胞群会因腺泡-导管化生和细胞死亡而迅速消失。
  5. 由于这些限制因素,还需要开展进一步的研究来探讨KLHL17在胰腺损伤、炎症及胰腺组织背景下的作用。
  6. 综上所述,我们为chr1p36.33 PDAC GWAS位点提出了一种解释模型:KLHL17表达水平较低时,会导致无法缓解的炎症和腺泡细胞损伤,从而增加胰腺上皮内瘤变(PanINs)的发生以及向胰腺导管腺癌(PDAC)发展的可能性。
  7. 在细胞应激条件下,JunB和JunD会被胞外刺激(如细胞因子)所诱导。
  8. 在这种情况下,JunB/D可能优先与rs13303160位点上的保护性等位基因结合,从而促进KLHL17的表达,导致波形蛋白(vimentin)和巢蛋白(nestin)被识别并泛素化降解,缓解腺泡细胞去分化(ADM)、上皮-间质转化(EMT)及其相关的炎症反应。
  9. 相反地,当存在风险等位基因时,JunB/D可能无法充分诱导KLHL17的表达以缓解炎症(见图6d)。
  10. 还需要进一步的体内研究来全面探索KLHL17在胰腺中的作用,特别是在调节癌变过程中的作用。

Methods

Ethics

伦理

Para_01
  1. 所有研究均获得了参与者的知情同意和机构审查委员会(IRB)的批准,包括允许根据美国国立卫生研究院(NIH)关于在NIH资助或开展的全基因组关联研究(GWAS)中获得的数据进行共享的IRB认证。
  2. 此外,PanScan研究还获得了美国国家癌症研究所(NCI)特别研究机构审查委员会的批准。
  3. 所有方法和程序均遵循《赫尔辛基宣言》中规定的国际准则。

UK Biobank PDAC GWAS and meta-analysis

英国生物样本库胰腺癌全基因组关联研究及荟萃分析

Para_01
  1. 我们于2021年8月6日从英国生物样本库(UKBB)获得了癌症登记和医院住院信息表型数据(批准号#29565,Laufey T. Amundadottir)。
  2. 胰腺导管腺癌(PDAC)病例的诊断标准为:[22006-0.0] = 1(白种英国人),[22010-0.0] ≠ 1(推荐的基因组分析排除项),[22019-0.0] ≠ 1(性染色体非整倍体排除项),[31-0.0](自报性别;0 = 女性,1 = 男性)与[22001-0.0](遗传性别)一致,[40012](肿瘤行为)仅包括"3"——恶性肿瘤、原发部位,[40008](癌症诊断年龄),[40006]——癌症类型ICD10代码(C25*,除C25.4外)。
  3. 对照组标准:如果以下任一数据字段的值大于0,则排除对照:[134]——自报癌症数量,[2453]——医生诊断的癌症;如果以下任何ICD10代码以C*开头,则排除:[40006]——癌症类型的ICD10代码,[41202]——诊断——主要ICD10摘要信息,[41204]——诊断——次要ICD10摘要信息,[41270]——住院信息中的ICD10诊断;如果以下任何问题的值不是"NA",则排除:[20001]——自报癌症代码,[20007]——癌症首次发生时的插值年龄,[40001]——死亡的根本原因ICD10;[40008]——癌症诊断年龄,[40011]——癌症肿瘤的组织学类型,[40012]——癌症肿瘤的行为,[40013]——癌症类型的ICD9代码,[84]——癌症首次发生的年份/年龄(医疗状况),[40009]——报告的癌症发生情况——癌症登记;[31-0.0](自报性别)与[22001-0.0](遗传性别)一致;[22010]——推荐的基因组分析排除项——根据UKB分析中提供的低杂合率/缺失率过滤样本(如果为"1"则排除);[22018]——遗传相关性排除项——排除值为"1"或"2"的个体;[22019]——性染色体非整倍体——回答为"是"的被排除;[22021]——与其他参与者的遗传亲缘关系——我们只保留标记为"未发现亲缘关系"的个体。
  4. 我们根据相似的年龄组(同性别且出生年份±5年内)和遗传背景(使用PCAmatchR62方法)为每个病例最多选择10个对照。
  5. 填充后的基因型数据是从UKBB下载的(2021年11月)。
  6. 我们剔除了次要等位基因频率(MAF)小于0.5%、INFO评分小于0.3以及完成率超过10%的变异。
  7. 使用SNPTEST(v2.5.4-beta3)中的"频率论者"加性模型进行全基因组关联分析,并将年龄、性别、显著的主成分和芯片类型作为协变量。
Para_02
  1. 用于分析的汇总统计数据来自之前发表的四个全基因组关联研究阶段(PanScan I-III)5,6,7,8 和 PanC49,以及上述描述的英国生物样本库汇总统计数据(病例人数:n = 10,106,对照人数:n = 21,895)。
  2. 该汇总分析使用 Metal(版本日期为2011年3月25日)进行。

Fine-mapping of the GWAS signal

对全基因组关联信号的精细定位

Para_01
  1. 使用所有SNP的全基因组关联研究(GWAS)P值的卡方似然比检验对chr1p36.33 GWAS区域进行了精细定位。
  2. 利用LDLink65欧洲人群数据,确定了标签SNP rs13303010与chr1:1-2,300,000(hg19)区域内每个GWAS变异之间的连锁不平衡(LD)关系。
  3. LLR小于1:100且LD r2大于0.8的变异被认为可能是具有功能的SNP,用于后续实验验证。
  4. 此外,还使用了一种贝叶斯方法——单一效应之和(SuSiE v.012.35 in RStudio 2022.02.3 + 492)来识别可能包含功能性变异的可信变异集合。
  5. 设定的阈值为可信变异集合中包含因果SNP的概率达到0.9,并且L=10(即每个可信集合中最多包含10个变异)。
  6. 使用Plink v1.07和PanScan III数据(包括病例和对照)生成所需的连锁不平衡矩阵。

Electrophoretic mobility shift assays (EMSA)

电泳迁移率变动分析(EMSA)

Para_01
  1. 以SNP为中心的31个碱基对的寡核苷酸(见补充表2)在5’端用IRDye©700荧光染料标记,并通过HPLC纯化(Integrated DNA Technologies,Coralville,IA)。
  2. 竞争性寡核苷酸未进行标记(IDT)。
  3. 寡核苷酸在99°C下退火并缓慢冷却至室温。
  4. EMSA结合反应体系如下:10倍结合缓冲液、50%甘油、polyDiDC、核裂解物(2.5–5 µg,ActiveMotif,Carlsbad,CA)、标记的寡核苷酸(5 nM)、水。
  5. 竞争结合反应中加入未标记的寡核苷酸,其浓度分别为标记寡核苷酸浓度的50倍和100倍。
  6. 反应混合物在室温下避光孵育20分钟。
  7. 随后将反应产物加载到4–12%梯度TBE凝胶(Invitrogen,Waltham,MA)中,使用0.5XTBE缓冲液,在90V电压下电泳运行100分钟。
  8. 凝胶在BioRad ChemiDocTM成像系统上使用IR680设置进行成像。
  9. 对于TPA刺激的EMSA实验,使用了经2小时TPA刺激的HeLa细胞核提取物(ActiveMotif,Carlsbad,CA)。
Para_02
  1. 对于超迁移实验,在添加其他结合反应组分之前,核裂解物与针对ELF2、JunB或JunD的抗体在室温下预先孵育20分钟。完整的反应体系再额外孵育20分钟。
Para_03
  1. 对于使用重组蛋白的EMSA实验,用135 ng或270 ng的重组蛋白代替核裂解物。
  2. 重组ELF1(TP760629)、ELF2(TP760288)、ELF3(TP300631)、ELF4(TP761826)、JUNB(TP303595)、JUND(TP316958 4)、c-FOS(TP760257)、FOS1L(TP302104)、FOSB(TP762032)、FOS2L(TP760114)蛋白购自Origene(美国马里兰州罗克维尔)。
  3. c-JUN购自Abcam(美国马萨诸塞州沃尔瑟姆)(ab84134)。
  4. 在胰腺中表达量可忽略不计的ELF5未进行检测。

Plasmids

质粒

Para_01
  1. 用于报告基因实验的荧光素酶骨架质粒为pGL4.23和pGL4.14(Promega,麦迪逊,威斯康星州)。
  2. 针对rs13303160、rs13303010和rs7524174这三个位点,分别合成了四种不同大小(141-201个碱基对)的基因片段(正向参考等位基因、正向替代等位基因、反向参考等位基因、反向替代等位基因)(Integrated DNA Technologies,科拉维尔,爱荷华州)。
  3. 待检测的序列(补充表3)是基于先前在胰腺导管腺癌细胞系中生成的ATAC-seq和ChromHMM注释结果确定的,旨在涵盖调控元件以及序列复杂性。
  4. 一个165个碱基对的rs13303327序列从一个杂合的HapMap CEPH样本(NA12716)中克隆获得(引物见补充表3)。
  5. 这些基因片段被作为增强子或启动子连接到荧光素酶质粒中。
  6. KLHL17 pcDNA3质粒购自GenScript公司(皮斯卡特韦,新泽西州),并进一步亚克隆至pFUGW载体,并携带TREG3启动子以实现四环素诱导的慢病毒表达(Frederick国家癌症研究实验室)。
  7. 在CRISPRi实验中,使用pLX303-ZIM3-KRAB-dCas9质粒(Addgene #154472,沃特敦,马萨诸塞州)构建稳定表达dCas9-KRAB-ZIM3的细胞系。
  8. 指导RNA购自Integrated DNA Technologies公司(Coralville,IA),并克隆至pU6-sgRNA EF1Alpha-puro-T2A-BFP质粒(Addgene #60955,沃特敦,马萨诸塞州 #60955)。
  9. CRISPRi所使用的指导RNA序列(补充表4)通过UCSC基因组浏览器中的CRISPR靶点轨迹确定,该轨迹使用了CRISPOR程序。
  10. 阴性对照引导RNA(sgNegative)靶向KLHL17所在的拓扑关联结构域内的开放染色质区域。
  11. NOC2L(L-020539-02-0010,Horizon Discovery Dharmacon,拉法叶,科罗拉多州)和KLHL17(L-031770-00-0020,Horizon Discovery Dharmacon,拉法叶,科罗拉多州)的siRNA池购自相应公司。

Cell culture

细胞培养

Para_01
  1. 细胞系(MIA PaCa-2 (CRM-CRL-1420)、PANC-1 (CRL-1469)、Hs766T (HTB-134) 和 HEK293T (CRL-3216))购自美国模式培养物集存库(ATCC,Manassas, VA)。
  2. SW1990 细胞系由 Jaiswal Kshama 博士赠送。
  3. PANC-1、Hs766T 和 HEK293T 细胞在含 10% 胎牛血清(FBS)的 DMEM 培养基中培养。
  4. MIA PaCa-2 细胞在含有 2.5% 马血清和 10% 胎牛血清(FBS)的 DMEM 培养基中培养。
  5. SW1990 细胞在 RPMI 培养基和 10% 胎牛血清(FBS)中培养。
  6. 所有细胞均在 37°C、5% CO₂ 条件下培养。
  7. 用于病毒生产的 HEK293T 细胞在高糖 DMEM 培养基中培养,该培养基额外补充了 10% 胎牛血清(FBS)、1% 谷氨酰胺和 1% 丙酮酸钠。
  8. 细胞系定期进行支原体检测,结果均为阴性。
  9. 还通过 Identifiler 试剂盒(Life Technologies,Carlsbad, CA)对细胞系进行了短串联重复序列(STRs)组合检测,并将其与 ATCC 和 DSMZ(德国微生物及细胞培养保藏中心——https://www.dsmz.de/)的 STR 特征数据集进行了比对。
  10. 所有数据库中具有特征数据的细胞系均匹配成功,而那些数据库中没有特征数据的细胞系则与其早期传代时的特征数据匹配。
  11. 本研究中未使用常见错误鉴定的细胞系。

Lentivirus production

慢病毒生产

Para_01
  1. 在转染前24小时将HEK293T细胞接种。
  2. 使用Lipofectamine 3000(Thermo Fisher Scientific,Waltham,MA)将目标质粒和包装载体(psPAX2 Addgene #12260,pMD2.G Addgene #12259)共转染到细胞中,并在转染后6-8小时更换培养基。
  3. 48小时后收集病毒液,用0.45微米注射器滤膜过滤,并在4°C条件下用2倍体积的PEG沉淀缓冲液过夜沉淀。
  4. 将沉淀后的病毒在4°C以1000 × g离心30分钟,弃去上清,将病毒沉淀重新悬浮于磷酸盐缓冲液(PBS)中。

Generation of stable cell lines

稳定细胞系的构建

Para_01
  1. 使用MIA PaCa-2和PANC-1细胞系构建稳定表达dCas9-KRAB-Zim3并可由多西环素诱导的KLHL17-FLAG过表达细胞系。
  2. 为了构建稳定表达dCas9的细胞系,将细胞用病毒转导24小时。
  3. 24小时后开始使用10 µg/mL的杀稻瘟菌素进行筛选。
  4. 一旦筛选完成,将细胞以每孔0.5个细胞的接种密度稀释到96孔板中,以分离单个细胞克隆。
  5. 通过蛋白质印迹法评估这些克隆中的dCas9-KRAB-Zim3蛋白表达情况。
  6. 在稳定表达dCas9的细胞中以相同方式转导CRISPRi gRNA,并使用8–10 µg/mL的嘌呤霉素进行筛选。
  7. 为了生成多西环素诱导的KLHL17-FLAG细胞系,之前已经构建了稳定转导Clontech(美国加州山景城)TetOn3G反式激活质粒(pLVX-Tet3G)的MIA PaCa-2和PANC-1细胞。
  8. 随后在12孔板中使用TREG3p-FUGW-KLHL17慢病毒表达质粒(如上所述)对上述细胞进行转导。
  9. 转导后24小时更换培养基,并在48小时后开始加入8–10 µg/mL的嘌呤霉素进行筛选。

Luciferase assays

荧光素酶检测

Para_01
  1. 在转染前24小时,将MIA PaCa-2、PANC-1和HEK293T细胞接种于48孔板中。
  2. 使用Lipofectamine 2000(Thermo Fisher Scientific,Waltham,MA),将细胞共转染1 µg荧光素酶质粒pGL4.14或pGL4.23(Promega,Madison,WI)以及35 ng pGL4.74 Renilla载体(Promega,Madison,WI)。
  3. 转染后48小时,用PBS洗涤细胞两次。
  4. 按照制造商的说明,使用Promega双荧光素酶报告基因检测试剂盒进行荧光素酶检测。
  5. 荧光素酶活性以Renilla荧光素酶活性为标准化,并表示为空载体荧光素酶对照的倍数变化。
  6. 采用Student's双尾t检验来检测等位基因之间的显著性差异。
  7. 对于使用TPA的荧光素酶实验,在转染的同时用200 nM佛波酯(Phorbol 12-myristate 13-acetate,TPA,Millipore Sigma,Burlington,MA)或DMSO刺激细胞,接种后24小时转染,并在转染后48小时收集细胞。
  8. 荧光素酶活性的测定方法如上所述。
  9. 使用非配对双尾t检验对A与G相对荧光素酶活性的比值进行显著性分析。

Colocalization analysis

共定位分析

Para_01
  1. 使用coloc(版本4.0)对2018年的全基因组关联研究(GWAS)汇总统计结果和GTExv7胰腺eQTL数据(于2019年从GTEx数据库下载)进行了共定位分析。
  2. 在GWAS汇总统计结果中,选取了rs13303010位点上下游1 Mb范围内的SNP。
  3. 利用这些SNP筛选GTEx数据中的基因-SNP配对,并进行了共定位分析。

Cell growth assays

细胞生长实验

Para_01
  1. 对于KLHL17过表达细胞增殖实验,在铺板前24小时,使用100 ng/mL多西环素在稳定细胞系中诱导过表达。细胞随后被接种于12孔板中。铺板后24小时(定义为0小时),使用Lionheart(Biomek,美国加利福尼亚州布雷亚)微孔板读数仪每隔48小时拍摄细胞图像,持续七天。
Para_02
  1. 对于KLHL17和NOC2L敲低细胞的生长实验,细胞在转染前24小时被接种于6孔板中。
  2. 随后,使用RNAiMAX(Thermo Fisher Scientific Waltham, MA)将细胞分别转染针对NOC2L的siRNA池(L-020539-02-0010,Horizon Discovery Dharmacon Lafayette, CO)、KLHL17的siRNA池(L-031770-00-0020,Horizon Discovery Dharmacon Lafayette, CO),以及非靶向对照siRNA(D-001220-01-05,Horizon Discovery Dharmacon Lafayette, CO)。
  3. 然后使用Lionheart进行初始细胞计数(0小时),之后每天计数一次,持续7天。
  4. 在72小时时,细胞再次用siRNA重新转染。
  5. 对于CRISPRi生长实验,细胞在用嘌呤霉素完全筛选后接种于12孔板中。
  6. 首次计数在接种后24小时进行,并视为0小时时间点。
  7. 此后每隔24小时进行一次细胞计数,共计7天。
  8. 对于所有细胞增殖实验,每一天的细胞数量均以0小时的细胞数量为基准进行归一化处理,并表示为相对于初始细胞数量的倍数变化。
  9. 显著性检验采用非配对双尾t检验,在每个时间点上对非靶向/阴性对照组与敲低组之间进行比较。

RNA isolation and reverse transcriptase quantitative PCR

RNA提取及逆转录定量PCR

Para_01
  1. 使用QIAGEN RNeasy试剂盒(包含DNase消化步骤)和QIAcube仪器(QIAGEN,Germantown,MD)分离RNA。
  2. 利用SuperScript III逆转录酶(Invitrogen,Waltham,MA)将RNA逆转录为cDNA。
  3. 通过TaqMan分析法(Thermo Fisher Scientific,Waltham,MA)进行qRT-PCR以定量基因表达水平,检测的基因为:NOC2L(Hs00610834_g1)、KLHL17(Hs00938625_g1)、HPRT(Hs99999909_m1)。

Chromatin Immunoprecipitation

染色质免疫沉淀

Para_01
  1. 染色质免疫沉淀实验使用ActiveMotif(美国加利福尼亚州卡尔斯巴德)的高灵敏度ChIP试剂盒,并采用SW1990和Hs766T胰腺导管腺癌细胞系进行操作。
  2. 对于JunB/D ChIP-qPCR实验,细胞在交联前大约16小时更换为无血清培养基,并在交联前3.5小时用200 nM的TPA(Millipore Sigma,美国马萨诸塞州伯灵顿)刺激处理。
  3. 交联完成后,细胞通过25号针头进行裂解,随后进行超声破碎。
  4. 样品使用Covaris ME220(美国马萨诸塞州伍斯特)仪器进行超声破碎。
  5. 对输入样本评估片段化效率和染色质浓度。
  6. 免疫沉淀按照ActiveMotif的操作流程进行设置。
  7. 每个免疫沉淀反应中使用200微升剪切后的染色质,并分别加入ELF2抗体(4 µg)、JunD抗体(4 µg)、JunB抗体(10 µL)或IgG对照抗体(4 µg)。
  8. 免疫沉淀反应在4°C下过夜孵育,之后加入Protein G琼脂糖珠子孵育3小时。
  9. DNA纯化后,使用SYBR Green Master Mix通过qPCR检测ELF2、JunB或JunD在目标区域的富集情况(引物见补充表5)。
  10. 根据ActiveMotif的操作方法,利用每组引物对应的输入DNA标准曲线计算输入百分比。
  11. 等位基因特异性富集分析采用TaqMan基因分型检测试剂盒(编号C__57466801_10及定制设计)进行。
  12. 计算A等位基因与G等位基因的比例,并将其与输入DNA中的等位基因比例进行比较。
  13. 对照区域根据ELF2和JunB的ChIP-seq数据确定(分别来自GSE177468和GSE119930)。
  14. 显著性检验采用非配对双尾t检验对IgG对照与目标抗体的输入百分比进行比较。
  15. 对于等位基因特异性富集分析,同样采用非配对双尾t检验对免疫沉淀中A/G等位基因比例与输入DNA中的比例进行比较。

Antibodies

抗体

Para_01
  1. 用于EMSA的抗体:ELF2(ab28726,Abcam;12499-1-AP,Proteintech,Roosemont,IL),JunB(C37F9,Cell Signaling Technologies,Danvers,MA),JunD(D17G2,Cell Signaling Technologies,Danvers,MA)。
  2. 用于Western Blot和免疫沉淀:JunB(1:1000,C37F9,Cell Signaling Technologies,Danvers,MA),JunD(1:1000,D17G2,Cell Signaling Technologies,Danvers,MA),FLAG(1:1000,F1804,Millipore Sigma,Burlington,MA),KLHL17(1:500,PA5-56689,Thermo Fisher Scientific,Waltham,MA;1:500,HPA031251,Millipore Sigma),GAPDH(1:1000,ab125247,Abcam,Waltham,MA),SP1(1:000,ab13370,Abcam);鼠抗兔轻链特异性抗体-HRP(1:5000,C840Z39,Jackson ImmunoResearch,West Grove,PA);驴抗小鼠二抗-HRP(1:5000,ab7061,Abcam,Waltham,MA),驴抗兔二抗-HRP(1:5000,ab205722,Abcam,Waltham,MA)。
  3. 用于ChIP:ELF2(4 µg,12499-1-AP,Proteintech,Roosemont,IL),JunB(10 µL,C37F9,Cell Signaling Technologies,Danvers,MA),JunD(4 µg,720035,Invitrogen,Waltham,MA),兔IgG(4 µg,2729S,Cell Signaling Technologies,Danvers,MA)。
  4. 免疫荧光:KLHL17(1 µg/mL,HPA031251,Millipore Sigma,Burlington,MA),AlexaFluor647(1:1000,A-31573,Thermo Fisher Scientific,Waltham,MA)。

Western blot analysis

蛋白质印迹分析

Para_01
  1. 细胞使用 NP-40-DOC-SDS 裂解缓冲液(150 mM NaCl,50 mM Tris,1% NP-40,1% 脱氧胆酸钠,1% 十二烷基硫酸钠)或者 NE-PER™ 核蛋白和胞浆蛋白抽提试剂盒(Thermo Fisher Scientific,Waltham,MA)进行裂解。
  2. 裂解产物在 Criterion™ XT 预制 3-8% Tris-乙酸凝胶(Bio-Rad,Hercules,CA)上用 XT 电泳缓冲液进行电泳,并通过标准湿转法转移至 PDVF 膜;或者使用 Bolt™ 4-12% Bis-Tris Plus 凝胶(Invitrogen,Waltham,MA)配合 MOPS 电泳缓冲液进行电泳,并通过 iBlot™ 转膜系统将蛋白转移至 PDVF 膜。
  3. 转移后的膜在含 5% 牛血清白蛋白的溶液中封闭后,在 4°C 下与一抗孵育过夜。
  4. 随后加入相应的 HRP 标记二抗,在室温下孵育 1 小时。
  5. 用 TBS-t 洗涤后,采用 SuperSignal™ West Femto 最高灵敏度底物(Thermo Fisher Scientific,Waltham,MA)检测化学发光信号,并使用 Bio-Rad ChemiDoc™ 成像系统进行成像。

Immunoprecipitation

免疫沉淀

Para_01
  1. 细胞在收获前 16 小时用 1 µM MG-132 蛋白酶体抑制剂(Millipore Sigma,Burlington, MA)进行处理。
  2. 细胞被收集后,在冰上使用含有 50 mM HEPES(pH 7.4)、150 mM NaCl、0.5 mM EDTA、0.1% NP-40、蛋白酶抑制剂和 10 µg MG-132 的裂解液裂解 5 分钟,并进行一次冻融循环。
  3. 样品以 14,000 × g 离心 5 分钟以沉淀细胞碎片。
  4. 将 1 毫克蛋白质提取物与 2 微克 FLAG 抗体在 4 °C 下孵育 2 小时。
  5. 加入 Protein G 磁珠(Invitrogen,Waltham, MA),继续孵育 30 分钟。
  6. 将五个免疫沉淀反应(总共使用了 5 毫克蛋白质)合并,并用 50 mM HEPES 缓冲液洗涤三次。
  7. 其中 10% 的免疫沉淀产物用于 Western blot 分析,剩余的 90% 进行质谱分析。

Protein digestion and TMT labeling

蛋白质消化与TMT标记

Para_01
  1. 用于质谱分析的样本包括3次独立的FLAG-KLHL17免疫沉淀实验,4次独立的空载体FLAG免疫沉淀实验(作为背景对照),在不同浓度多西环素(0.1、1、10和100 ng/mL)处理下MIA PaCa-2-KLHL17和PANC-1 KLHL17细胞的3个生物学重复样本,以及在第8天和第36天分别收集的PANC-1和MIA PaCa-2细胞中CRISPRi sgNeg(对照)和sgKLHL17-1的3个生物学重复样本。
  2. 细胞沉淀按照制造商的说明使用EasyPrep裂解缓冲液(Thermo Fisher,CA)进行裂解。
  3. 裂解液经离心澄清后,使用BCA蛋白定量试剂盒(Thermo Fisher,CA)测定蛋白浓度。
  4. 取十五微克裂解液样品,在其中加入胰蛋白酶(比例为1:50,Promega),在37°C下过夜孵育,进行还原、烷基化和消化处理。
Para_02
  1. 对于TMT标记,向每个样品中加入100 µg的TMTpro标签(Thermo Fisher,CA),溶剂为100%乙腈。
  2. 在室温下偶尔混匀孵育混合物1小时后,通过加入50 µL 5%盐酸羟胺、20%甲酸终止反应。
  3. 将每种条件下的肽样品合并,并使用EasyPEP Mini MS样品制备试剂盒(Thermo Fisher,CA)中的专用肽纯化柱进行肽纯化处理。

High pH reverse phase fractionation

高pH值反相分馏

Para_01
  1. 第一维的肽分离是使用Waters Acquity UPLC系统,并结合荧光检测器(Waters,Milford,MA)完成的,色谱柱为150 mm × 3.0 mm Xbridge Peptide BEH™ 2.5 µm C18柱(Waters,MA),流速为0.35 mL/min。
  2. 将干燥的肽重新溶解于100 µL流动相A溶剂中(10 mM甲酸铵,pH 9.4)。
  3. 流动相B为10 mM甲酸铵/90%乙腈,pH 9.4。
  4. 色谱柱先用流动相A洗涤5分钟,随后进行梯度洗脱:10–50% B(5–60分钟)和50–75% B(60–70分钟)。
  5. 每分钟收集一次组分。
  6. 这60个组分被合并为24个组分。
  7. 将这些组分通过真空离心完全干燥后,储存在−80°C环境中,直至进行质谱分析。

Mass spectrometry acquisition and data analysis

质谱采集与数据分析

Para_01
  1. 将干燥的肽段重新溶解于0.1%三氟乙酸(TFA)中,并使用纳米流量液相色谱(Thermo Easy nLC 1200,Thermo Scientific)联用Orbitrap LUMOS质谱仪(Thermo Scientific,CA)进行分析。
  2. 肽段通过低pH梯度分离,在含有0.1%甲酸的流动相中,以300 nL/min的流速在5-50%乙腈范围内进行120分钟洗脱。
  3. 质谱扫描在Orbitrap分析器中进行,分辨率为120,000,离子累积目标值设定为4e5,最大注入时间设定为50毫秒,质量范围为400–1600 m/z。
  4. 选择电荷态在2到5之间的离子进行MS2扫描。
  5. 采用3秒的循环时间,并在MS/MS分析中使用0.7 m/z的四极杆隔离窗口。
  6. 用于MS/MS分析的参数设置如下:Orbitrap分辨率为50,000,归一化AGC设定为250,随后的最大注入时间设置为"自动",归一化碰撞能量设定为38。
Para_02
  1. 使用Proteome Discoverer 2.4软件(Thermo Scientific,CA)中的SEQUEST HT和Percolator验证算法,将获得的MS/MS谱图与人类Uniprot蛋白质数据库进行比对。
  2. 母离子容差设置为10 ppm,碎片离子容差设置为0.02 Da,并将甲硫氨酸氧化作为动态修饰。
  3. 半胱氨酸残基的羧甲基化以及TMT16plex(304.2071 Da)被设置为赖氨酸和肽段N端的静态修饰。
  4. 胰蛋白酶被指定为蛋白酶解酶,允许最多出现2个漏切位点。
  5. 搜索过程采用反向序列诱饵策略以控制假阳性肽段的发现,鉴定结果通过Percolator软件进行验证。
  6. 定量分析中仅使用共隔离干扰低于50%的肽段。
Para_03
  1. 根据制造商的说明,调整报告离子强度以校正杂质的影响,并通过对所有已鉴定肽段的报告离子强度求和来定量蛋白质的丰度。
  2. 为了保证各通道之间的肽加载量一致,对报告离子的丰度进行了标准化处理。
  3. 数据分析和可视化工作在Microsoft Excel和R中完成。

On-bead trypsin digestion and LC-MS/MS analysis

磁珠上胰蛋白酶消化及液相色谱-质谱/质谱分析

Para_01
  1. 将珠子重新悬浮于30 μL 50 mM HEPES(pH 8.0)中,并在95 °C加热10分钟。
  2. 样品用2 μg胰蛋白酶处理,并在37 °C下持续振荡过夜。
  3. 离心后收集含有胰蛋白酶消化物的上清液。
  4. 残留的珠子用50 mM HEPES(pH 8.0)洗涤两次,并将上清液和洗涤液合并以获得最大回收率。
  5. 使用EasyPep MS样品制备试剂盒(Thermo Scientific,CA)对肽段进行脱盐处理,并进行冻干。
  6. 将干燥的肽段悬浮于15 µL 0.1% TFA中,并使用EASY-nLC 1200(ThermoFisher Scientific,Waltham,MA)连接Q Exactive HF(ThermoFisher Scientific,Waltham,MA)进行分析,仪器配备EasySpray离子源。
  7. 将脱盐后的胰蛋白酶肽段首先加载至Acclaim PepMap 100(75 µM × 2 cm)C18捕获柱(ThermoFisher Scientific,Waltham,MA),随后在PepMap RSLC C18(75 µM × 25 cm)分析柱上进行分离。
  8. 肽段采用含0.1%甲酸的乙腈溶液进行洗脱,在60分钟内乙腈浓度从5%升至27%,在接下来的45分钟内从27%升至40%,流速为300 nL/min。
  9. MS1检测在380至1580 m/z的质量范围内以60,000的分辨率进行,最大注入时间为120 ms,AGC目标值为3e6。
  10. MS2检测以15,000的分辨率进行,归一化碰撞能量设置为27,最大注入时间为50 ms,AGC目标值为2e5。
Para_02
  1. 使用 Proteome Discoverer 2.4 中的 Sequest 模块对 MS 文件进行了搜索。
  2. 数据通过全胰蛋白酶消化方式进行检索,最大漏切位点数设为 2,最小肽段长度为 6 个氨基酸,最大肽段长度为 40 个氨基酸,MS1 质量容差为 10 ppm,MS2 质量容差为 0.02 Da。

Substrate identification

底物鉴定

Para_01
  1. 为了分析IP质谱数据中富集的蛋白质,我们使用了肽段匹配谱图(PSM)计数。
  2. 我们首先向所有肽段匹配谱图(PSM)计数中添加了一个伪计数值1,以调整那些PSM计数为0的蛋白质,从而计算相对于空载体IP的富集倍数。
  3. 计算了伪计数转换后的PSM计数的中位数(KLHL17-FLAG n = 2;空载体IP n = 3),并计算了KLHL17-FLAG IP与空载体IP之间的变化倍数。
  4. P值是使用PSM + 1计数计算得出的。
  5. 在KLHL17 IP中显著富集(P < 0.05)且富集倍数> 1.5的蛋白质被认定为候选底物。
  6. 随后,我们将该列表与初步IP-MS实验中鉴定到的富集蛋白进行比对。
  7. 重叠的蛋白质(n = 62)被进一步提取,并与全局蛋白质组学实验的数据进行交叉参考,该实验用于检测不同KLHL17表达水平下的蛋白表达情况。
  8. 那些被富集并且在蛋白表达上表现出多西环素剂量依赖性下降的蛋白质被认为很可能是KLHL17的底物。

Immunofluorescence analysis

免疫荧光分析

Para_01
  1. 将过表达KLHL17的MIA PaCa-2和PANC-1细胞接种在盖玻片上,并用100 ng/mL的多西环素诱导72小时。
  2. 随后将细胞用PBS洗涤,并用4%多聚甲醛(Thermo Fisher Scientific,Waltham,MA)固定15分钟。
  3. 固定后,将细胞用0.25% Triton-X透化处理15分钟。
  4. 然后将样品在室温下用2% BSA(Millipore Sigma,Burlington,MA)封闭1小时。
  5. 将一抗KLHL17以1 µg/mL的浓度加入细胞中,并在4°C下孵育过夜。
  6. 细胞用PBS洗涤后,在避光条件下于室温下与AlexaFluor 647二抗孵育1小时。
  7. 之后将盖玻片用ProLongTM Diamond抗荧光淬灭封片剂(含DAPI)(Thermo Fisher Scientific,Waltham,MA)封片,并在4°C避光环境中固化至少24小时。
  8. 最后使用蔡司显微镜对载玻片进行成像。

In silico knockdown and pathway analysis

计算机模拟基因敲除及通路分析

Para_01
  1. 使用GTExv8正常胰腺组织样本来源的RNA-seq数据(2020年从GTEx门户网站下载)按照先前描述的方法对KLHL17进行了计算机模拟敲低分析。
  2. 简而言之,我们调整了GTExv8胰腺基因表达计数,以考虑所有样本(n = 328)中测序深度和RNA组成的影响,从而得到修剪平均值M值(TMM)的标准化计数,使用的工具是EdgeR(RStudio 2022.02.3 + 492中的3.38.1版本)。
  3. 排除在超过20%的样本中无读段覆盖的基因。
  4. 利用标准化后的读段数据,根据KLHL17的表达水平将样本分为四分位组。
  5. 仅选取最高和最低四分位组的样本(每组各82个样本)用于下游分析。
  6. 对这些选定样本的原始计数重新进行测序深度标准化,以获得伪计数,并使用EdgeR中的分位数调整条件最大似然(qCML)方法对其进行分析。
  7. 随后采用精确检验来评估差异表达(log2[最低/最高四分位组] 和 P 值)。
  8. 将具有统计学显著性(FDR < 0.05)的差异表达基因通过webgestalt.org进行基因集富集分析(GSEA)。
  9. GSEA的排序列表基于log2倍数变化。
  10. 在不设置FDR过滤条件下,未发现任何显著富集的基因集。
  11. 对于Ingenuity通路分析(IPA),使用FDR < 0.05和log2倍数变化绝对值大于0.5作为筛选输入基因的标准(IPA,QIAGEN,美国马里兰州盖瑟斯堡)。
  12. 在IPA分析中,同时考虑了log2倍数变化和FDR用于富集通路的分析。

Transcription factor binding prediction

转录因子结合预测

Para_01
  1. 使用 PERFECTOS-APE(PrEdict Regulatory Functional Effect of SNPs by Approximate P value Estimation,即通过近似P值估计预测SNP的调控功能效应;https://opera.autosome.org/perfectosape/)进行了计算机模拟的转录因子结合预测。
  2. 简而言之,将具有等位基因偏好性活性的SNP提交用于分析,以确定来自HOCOMOCO11转录因子数据库中位置矩阵的转录因子结合位点的概率。
  3. 在为每个等位基因确定了预测的转录因子结合序列的P值后,计算了其倍数变化。

Reporting summary

报告摘要

Para_01
  1. 有关研究设计的更多信息,请参阅与本文关联的《Nature Portfolio》报告摘要。

Data availability

Para_01
  1. 本研究中生成的蛋白质组学数据已存入MassIVE数据库,编号为#MSV000096025 [https://massive.ucsd.edu/ProteoSAFe/private-dataset.jsp?task=e357b08275e34f89b280e716ccd20d8f]。
  2. 本研究所使用的胰腺导管腺癌全基因组关联研究(PDAC GWAS)数据由于使用限制,需通过受控访问方式获取,可通过dbGaP申请:phs000206.v6.p3 [https://www.ncbi.nlm.nih.gov/projects/gap/cgi-bin/study.cgi?study_id=phs000206.v6.p3] 和 phs000648.v1.p1 [https://www.ncbi.nlm.nih.gov/projects/gap/cgi-bin/study.cgi?study_id=phs000648.v1.p1]。
  3. 英国生物样本库(UK Biobank)的数据可通过英国生物样本库网站(https://www.ukbiobank.ac.uk/)获取。
  4. 本文提供了相关源数据。
本文参与 腾讯云自媒体同步曝光计划,分享自微信公众号。
原始发表:2025-06-19,如有侵权请联系 cloudcommunity@tencent.com 删除

本文分享自 生信菜鸟团 微信公众号,前往查看

如有侵权,请联系 cloudcommunity@tencent.com 删除。

本文参与 腾讯云自媒体同步曝光计划  ,欢迎热爱写作的你一起参与!

评论
登录后参与评论
0 条评论
热度
最新
推荐阅读
目录
  • Basic Information
  • Abstract
  • Introduction
  • Results
    • Fine-mapping of the chr1p36.33 PDAC risk locus
    • Assessing allele-preferential binding and gene regulatory activity of candidate functional variants
    • Identifying allele-preferential protein binding
    • Identification of likely target genes mediating risk at chr1p36.33
    • Characterizing the function of KLHL17 in the pancreas
    • Assessment of cell growth after KLHL17 over-expression and knockdown
    • Interrogating the functional consequences of decreased KLHL17
  • Discussion
  • Methods
    • Ethics
    • UK Biobank PDAC GWAS and meta-analysis
    • Fine-mapping of the GWAS signal
    • Electrophoretic mobility shift assays (EMSA)
    • Plasmids
    • Cell culture
    • Lentivirus production
    • Generation of stable cell lines
    • Luciferase assays
    • Colocalization analysis
    • Cell growth assays
    • RNA isolation and reverse transcriptase quantitative PCR
    • Chromatin Immunoprecipitation
    • Antibodies
    • Western blot analysis
    • Immunoprecipitation
    • Protein digestion and TMT labeling
    • High pH reverse phase fractionation
    • Mass spectrometry acquisition and data analysis
    • On-bead trypsin digestion and LC-MS/MS analysis
    • Substrate identification
    • Immunofluorescence analysis
    • In silico knockdown and pathway analysis
    • Transcription factor binding prediction
    • Reporting summary
  • Data availability
领券
问题归档专栏文章快讯文章归档关键词归档开发者手册归档开发者手册 Section 归档