
Producer可以将消息写入到某Broker中的某Queue中,其经历了如下过程:
路由表:实际是一个Map,key为Topic名称,value是一个QueueData实例列表。QueueData并不是一个Queue对应一个
QueueData,而是一个Broker中该Topic的所有Queue对应一个QueueData。即,只要涉及到该Topic的Broker,
一个Broker对应一个QueueData。QueueData中包含brokerName。简单来说,路由表的key为Topic名称,
value则为所有涉及该Topic的 BrokerName列表。
Broker列表:其实际也是一个Map。key为brokerName,value为BrokerData。一个Broker对应一个BrokerData实例,
对吗?不对。一套brokerName名称相同的Master-Slave小集群对应一个BrokerData。BrokerData中包含brokerName
及一个map。该map的key为brokerId,value为该broker对应的地址。brokerId为0表示该broker为Master,
非0表示Slave。 对于无序消息,其Queue选择算法,也称为消息投递算法,常见的有两种:
默认选择算法。该算法保证了每个Queue中可以均匀的获取到消息。
该算法存在一个问题:由于某些原因,在某些Broker上的Queue可能投递延迟较严重。从而导致 Producer的缓存队列
中出现较大的消息积压,影响消息的投递性能。该算法会统计每次消息投递的时间延迟,然后根据统计出的结果将消息投递到时间延迟最小的Queue。如果延迟相同,则采用轮询算法投递。该算法可以有效提升消息的投递性能。
该算法也存在一个问题:消息在Queue上的分配不均匀。投递延迟小的Queue其可能会存在大量的消息。而对该Queue的消费
者压力会增大,降低消息的消费能力,可能会导致MQ中消息的堆积。 RocketMQ中的消息存储在本地文件系统中,这些相关文件默认在当前用户主目录下的store目录中。

说明:在很多资料中commitlog目录中的文件简单就称为commitlog文件。但在源码中,该文件被命名为mappedFile。 commitlog目录中存放着很多的mappedFile文件,当前Broker中的所有消息都是落盘到这些mappedFile文件中的。mappedFile文件大小为1G(小于等于1G),文件名由20位十进制数构成,表示当前文件的第一条消息的起始位移偏移量。
第一个文件名一定是20位0构成的。因为第一个文件的第一条消息的偏移量commitlog offset为0当第一个文件放满时,则
会自动生成第二个文件继续存放消息。假设第一个文件大小是1073741820字节(1G = 1073741824字节),则第二个文件
名就是00000000001073741824。以此类推,第n个文件名应该是前n-1个文件大小之和。一个Broker中所有mappedFile
文件的commitlog offset是连续的需要注意的是,一个Broker中仅包含一个commitlog目录,所有的mappedFile文件都是存放在该目录中的。即无论当前Broker中存放着多少Topic的消息,这些消息都是被顺序写入到了mappedFile文件中的。也就是说,这些消息在Broker中存放时并没有被按照Topic进行分类存放。
mappedFile文件是顺序读写的文件,所有其访问效率很高
无论是SSD磁盘还是SATA磁盘,通常情况下,顺序存取效率都会高于随机存取。

mappedFile文件内容由一个个的消息单元构成。每个消息单元中包含消息总长度MsgLen、消息的物理位置physicalOffset、消息体内容Body、消息体长度BodyLength、消息主题Topic、Topic长度TopicLength、消息生产者BornHost、消息发送时间戳BornTimestamp、消息所在的队列QueueId、消息在Queue中存储的偏移量QueueOffset等近20余项消息相关属性。
需要注意到,消息单元中是包含Queue相关属性的。所以,我们在后续的学习中,就需要十分留意commitlog与queue间的
关系是什么?
一个mappedFile文件中第m+1个消息单元的commitlog offset偏移量
L(m+1) = L(m) + MsgLen(m) (m >= 0) 

为了提高效率,会为每个Topic在~/store/consumequeue中创建一个目录,目录名为Topic名称。在该Topic目录下,会再为每个该Topic的Queue建立一个目录,目录名为queueId。每个目录中存放着若干consumequeue文件,consumequeue文件是commitlog的索引文件,可以根据consumequeue定位到具体的消息。
consumequeue文件名也由20位数字构成,表示当前文件的第一个索引条目的起始位移偏移量。与mappedFile文件名不同的是,其后续文件名是固定的。因为consumequeue文件大小是固定不变的。

每个consumequeue文件可以包含30w个索引条目,每个索引条目包含了三个消息重要属性:消息在mappedFile文件中的偏移量CommitLog Offset、消息长度、消息Tag的hashcode值。这三个属性占20个字节,所以每个文件的大小是固定的30w * 20字节。
一个consumequeue文件中所有消息的Topic一定是相同的。但每条消息的Tag可能是不同的。
一条消息进入到Broker后经历了以下几个过程才最终被持久化。
Version:0.9 StartHTML:0000000105 EndHTML:0000001793 StartFragment:0000000141 EndFragment:0000001753
当Consumer来拉取消息时会经历以下几个步骤:
消费offset即消费进度,consumer对某个Queue的消费offset,即消费到了该Queue的第几条消息
消息offset = 消费offset + 1 queueOffset = 消息offset * 20字节 RocketMQ中,无论是消息本身还是消息索引,都是存储在磁盘上的。其不会影响消息的消费吗?当然不会。其实RocketMQ的性能在目前的MQ产品中性能是非常高的。因为系统通过一系列相关机制大大提升了性能。
首先,RocketMQ对文件的读写操作是通过mmap零拷贝进行的,将对文件的操作转化为直接对内存地址进行操作,从而极大地提高了文件的读写效率。
其次,consumequeue中的数据是顺序存放的,还引入了PageCache的预读取机制,使得对consumequeue文件的读取几乎接近于内存读取,即使在有消息堆积情况下也不会影响性能。
PageCache机制,页缓存机制,是OS对文件的缓存机制,用于加速对文件的读写操作。一般来说,程序对文件进行顺序读写
的速度几乎接近于内存读写速度,主要原因是由于OS使用PageCache机制对读写访问操作进行性能优化,将一部分的内存用
作PageCache。
写操作:OS会先将数据写入到PageCache中,随后会以异步方式由pd fush(page dirty flush)内核线程将Cache中的
数据刷盘到物理磁盘读操作:若用户要读取数据,其首先会从PageCache中读取,若没有命中,则OS在从物理磁盘上加载该
数据到PageCache的同时,也会顺序对其相邻数据块中的数据进行预读取。RocketMQ中可能会影响性能的是对commitlog文件的读取。因为对commitlog文件来说,读取消息时 会产生大量的随机访问,而随机访问会严重影响性能。不过,如果选择合适的系统IO调度算法,比如设置调度算法为Deadline(采用SSD固态硬盘的话),随机读的性能也会有所提升。
RocketMQ的很多思想来源于Kafka,其中commitlog与consumequeue就是。
RocketMQ中的commitlog目录与consumequeue的结合就类似于Kafka中的partition分区目录。 mappedFile文件就类似于Kafka中的segment段。
Kafka中的Topic的消息被分割为一个或多个partition。partition是一个物理概念,对应到系统上
就是topic目录下的一个或多个目录。每个partition中包含的文件称为segment,是具体存放消息的文件。
Kafka中消息存放的目录结构是:topic目录下有partition目录,partition目录下有segment文件
Kafka中没有二级分类标签Tag这个概念
Kafka中无需索引文件。因为生产者是将消息直接写在了partition中的,消费者也是直接从
partition中读取数据的除了通过通常的指定Topic进行消息消费外,RocketMQ还提供了根据key进行消息查询的功能。该查询是通过store目录中的index子目录中的indexFile进行索引实现的快速查询。当然,这个indexFile中的索引数据是在包含了key的消息被发送到Broker时写入的。如果消息中没有包含key,则不会写入。
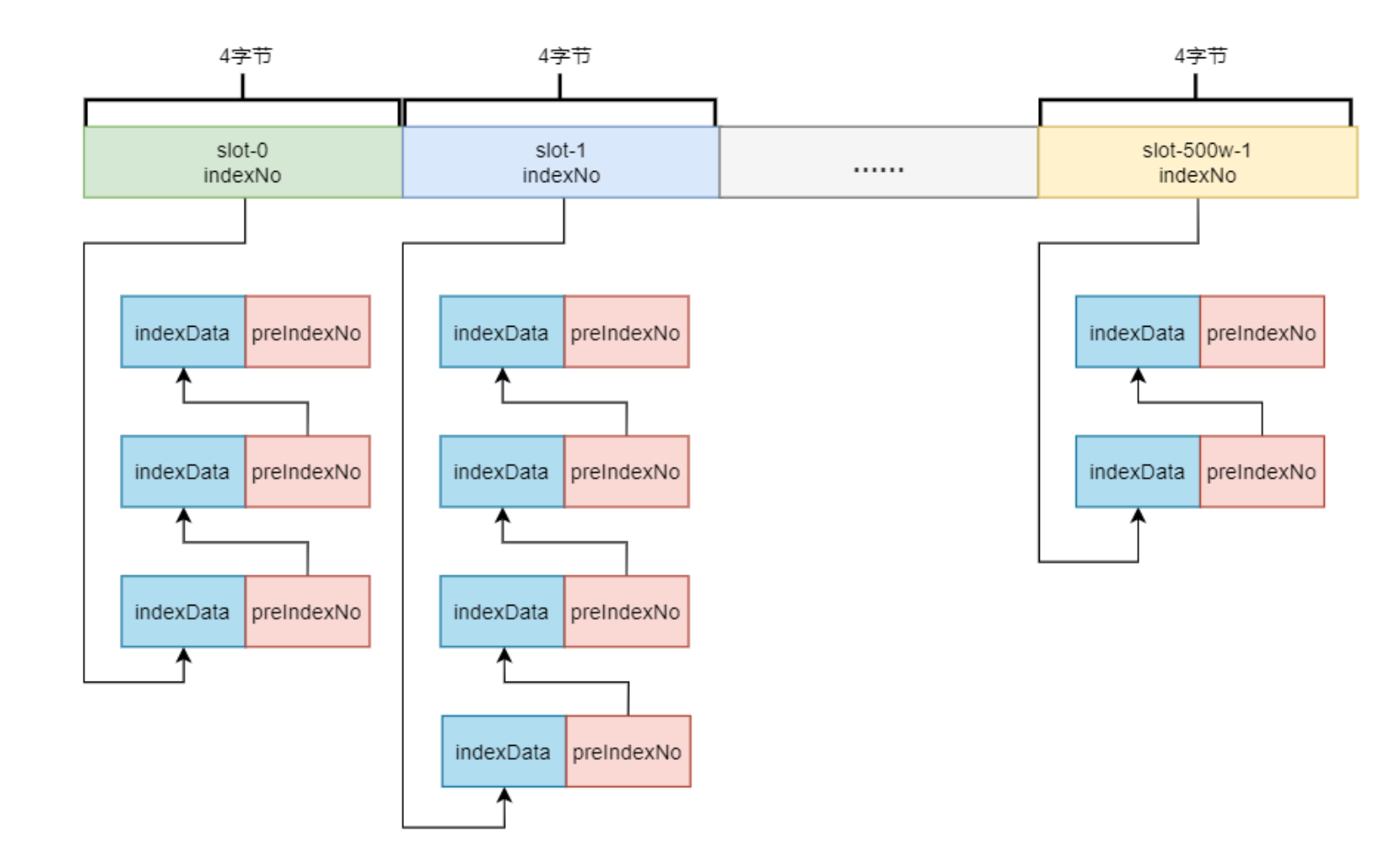
每个Broker中会包含一组indexFile,每个indexFile都是以一个时间戳命名的(这个indexFile被创建时的时间戳)。每个indexFile文件由三部分构成:indexHeader,slots槽位,indexes索引数据。每个indexFile文件中包含500w个slot槽。而每个slot槽又可能会挂载很多的index索引单元。

indexHeader固定40个字节,其中存放着如下数据:

indexFile中最复杂的是Slots与Indexes间的关系。在实际存储时,Indexes是在Slots后面的,但为了便于理解,将它们的关系展示为如下形式:

key的hash值 % 500w的结果即为slot槽位,然后将该slot值修改为该index索引单元的indexNo,根据这个indexNo可以计算出该index单元在indexFile中的位置。不过,该取模结果的重复率是很高的,为了解决该问题,在每个index索引单元中增加了preIndexNo,用于指定该slot中当前index索引单元的前一个index索引单元。而slot中始终存放的是其下最新的index索引单元的indexNo,这样的话,只要找到了slot就可以找到其最新的index索引单元,而通过这个index索引单元就可以找到其之前的所有
index索引单元。
indexNo是一个在indexFile中的流水号,从0开始依次递增。即在一个indexFile中所有indexNo是
依次递增的。indexNo在index索引单元中是没有体现的,其是通过indexes中依次数出来的。index索引单元默写20个字节,其中存放着以下四个属性:

indexFile的文件名为当前文件被创建时的时间戳。这个时间戳有什么用处呢?
根据业务key进行查询时,查询条件除了key之外,还需要指定一个要查询的时间戳,表示要查询不大于该时间戳的最新的消息,即查询指定时间戳之前存储的最新消息。这个时间戳文件名可以简化查询,提高查询效率。具体后面会详细讲解。
indexFile文件是何时创建的?其创建的条件(时机)有两个:
由于可以推算出,一个indexFile的最大大小是:(40 + 500w * 4 + 2000w * 20)字节当消费者通过业务key来查询相应的消息时,其需要经过一个相对较复杂的查询流程。不过,在分析查询流程之前,首先要清楚几个定位计算式子:
计算指定消息key的slot槽位序号:
slot槽位序号 = key的hash % 500w计算槽位序号为n的slot在indexFile中的起始位置:
slot(n)位置 = 40 + (n - 1) * 4计算indexNo为m的index在indexFile中的位置:
index(m)位置 = 40 + 500w * 4 + (m - 1) * 2040为indexFile中indexHeader的字节数
500w * 4 是所有slots所占的字节数具体查询流程如下:

消费者从Broker中获取消息的方式有两种:pull拉取方式和push推动方式。消费者组对于消息消费的模式又分为两种:集群消费Clustering和广播消费Broadcasting。
Consumer主动从Broker中拉取消息,主动权由Consumer控制。一旦获取了批量消息,就会启动消费过程。不过,该方式的实时性较弱,即Broker中有了新的消息时消费者并不能及时发现并消费。
由于拉取时间间隔是由用户指定的,所以在设置该间隔时需要注意平稳:间隔太短,空请求比例会增加;间隔太长,
消息的实时性太差 该模式下Broker收到数据后会主动推送给Consumer。该获取方式一般实时性较高。
该获取方式是典型的发布-订阅模式,即Consumer向其关联的Queue注册了监听器,一旦发现有新的消息到来就会触发回调的执行,回调方法是Consumer去Queue中拉取消息。而这些都是基于Consumer与Broker间的长连接的。长连接的维护是需要消耗系统资源的。

广播消费模式下,相同Consumer Group的每个Consumer实例都接收同一个Topic的全量消息。即每条消息都会被发送到Consumer Group中的每个Consumer。

集群消费模式下,相同Consumer Group的每个Consumer实例平均分摊同一个Topic的消息。即每条消息只会被发送到Consumer Group中的某个Consumer。

Rebalance机制讨论的前提是:集群消费。
Rebalance即再均衡,指的是,将⼀个Topic下的多个Queue在同⼀个Consumer Group中的多个Consumer间进行重新分配的过程。

Rebalance机制的本意是为了提升消息的并行消费能力。例如,⼀个Topic下5个队列,在只有1个消费者的情况下,这个消费者将负责消费这5个队列的消息。如果此时我们增加⼀个消费者,那么就可以给其中⼀个消费者分配2个队列,给另⼀个分配3个队列,从而提升消息的并行消费能力。
由于⼀个队列最多分配给⼀个消费者,因此当某个消费者组下的消费者实例数量大于队列的数量时,多余的消费者实例将分配不到任何队列。
Rebalance的在提升消费能力的同时,也带来一些问题:
同步提交:consumer提交了其消费完毕的一批消息的offset给broker后,需要等待broker的成功ACK。当收到ACK后,
consumer才会继续获取并消费下一批消息。在等待ACK期间,consumer是阻塞的。
异步提交:consumer提交了其消费完毕的一批消息的offset给broker后,不需要等待broker的成功ACK。consumer
可以直接获取并消费下一批消息。
对于一次性读取消息的数量,需要根据具体业务场景选择一个相对均衡的是很有必要的。因为数量过大,系统性能提升了,
但产生重复消费的消息数量可能会增加;数量过小,系统性能会下降,但被重复消费的消息数量可能会减少。导致Rebalance产生的原因,无非就两个:消费者所订阅Topic的Queue数量发生变化,或消费者组中消费者的数量发生变化。
1)Queue数量发生变化的场景:
Broker扩容或缩容
Broker升级运维
Broker与NameServer间的网络异常
Queue扩容或缩容
2)消费者数量发生变化的场景:
Consumer Group扩容或缩容
Consumer升级运维
Consumer与NameServer间网络异常 在Broker中维护着多个Map集合,这些集合中动态存放着当前Topic中Queue的信息、Consumer Group中Consumer实例的信息。一旦发现消费者所订阅的Queue数量发生变化,或消费者组中消费者的数量发生变化,立即向Consumer Group中的每个实例发出Rebalance通知。
TopicCon figManager:key是topic名称,value是TopicCon g。TopicCon g中维护着该Topic中所有Queue的数据。
ConsumerManager:key是Consumser Group Id,value是ConsumerGroupInfo。
ConsumerGroupInfo中维护着该Group中所有Consumer实例数据。
ConsumerOffsetManager:key为Topic与订阅该Topic的Group的组合,即topic@group,
value是一个内层Map。内层Map的key为QueueId,内层Map的value为该Queue的消费进度offset。 Consumer实例在接收到通知后会采用Queue分配算法自己获取到相应的Queue,即由Consumer实例自主进行Rebalance。
在Kafka中,一旦发现出现了Rebalance条件,Broker会调用Group Coordinator来完成Rebalance。Coordinator是Broker中的一个进程。Coordinator会在Consumer Group中选出一个Group Leader。由这个Leader根据自己本身组情况完成Partition分区的再分配。这个再分配结果会上报给Coordinator,并由Coordinator同步给Group中的所有Consumer实例。
Kafka中的Rebalance是由Consumer Leader完成的。而RocketMQ中的Rebalance是由每个Consumer自身完成的,Group中不存在Leader。
一个Topic中的Queue只能由Consumer Group中的一个Consumer进行消费,而一个Consumer可以同时消费多个Queue中的消息。那么Queue与Consumer间的配对关系是如何确定的,即Queue要分配给哪个Consumer进行消费,也是有算法策略的。常见的有四种策略。这些策略是通过在创建Consumer时的构造器传进去的。

该算法是要根据avg = QueueCount / ConsumerCount 的计算结果进行分配的。如果能够整除,则按顺序将avg个Queue逐个分配Consumer;如果不能整除,则将多余出的Queue按照Consumer顺序逐个分配。
该算法即,先计算好每个Consumer应该分得几个Queue,然后再依次将这些数量的Queue逐个分配个Consumer。
环形平均算法是指,根据消费者的顺序,依次在由queue队列组成的环形图中逐个分配。
该算法不用事先计算每个Consumer需要分配几个Queue,直接一个一个分即可。
该算法会将consumer的hash值作为Node节点存放到hash环上,然后将queue的hash值也放到hash环上,通过顺时针方向,距离queue最近的那个consumer就是该queue要分配的consumer。
该算法存在的问题:分配不均。
该算法会根据queue的部署机房位置和consumer的位置,过滤出当前consumer相同机房的queue。然后按照平均分配策略或环形平均策略对同机房queue进行分配。如果没有同机房queue,则按照平均分配策略或环形平均策略对所有queue进行分配。
一致性hash算法存在的问题:
两种平均分配策略的分配效率较高,一致性hash策略的较低。因为一致性hash算法较复杂。另外,一致性hash策略分配的结果也很大可能上存在不平均的情况。
一致性hash算法存在的意义:
其可以有效减少由于消费者组扩容或缩容所带来的大量的Rebalance。


一致性hash算法的应用场景:
Consumer数量变化较频繁的场景。
RocketMQ有一个原则:每条消息必须要被成功消费一次。
那么什么是成功消费呢?Consumer在消费完消息后会向其消费进度记录器提交其消费消息的offset,offset被成功记录到记录器中,那么这条消费就被成功消费了。
什么是消费进度记录器?
对于广播消费模式来说,Consumer本身就是消费进度记录器。
对于集群消费模式来说,Broker是消费进度记录器。订阅关系的一致性指的是,同一个消费者组(Group ID相同)下所有Consumer实例所订阅的Topic与Tag及对消息的处理逻辑必须完全一致。否则,消息消费的逻辑就会混乱,甚至导致消息丢失。
多个消费者组订阅了多个Topic,并且每个消费者组里的多个消费者实例的订阅关系保持了一致。

一个消费者组订阅了多个Topic,但是该消费者组里的多个Consumer实例的订阅关系并没有保持一致。

该例中的错误在于,同一个消费者组中的两个Consumer实例订阅了不同的Topic。Consumer实例1-1:(订阅了topic为jodie_test_A,tag为所有的消息)
Properties properties = new Properties();
properties.put(PropertyKeyConst.GROUP_ID, "GID_jodie_test_1");
Consumer consumer = ONSFactory.createConsumer(properties);
consumer.subscribe("jodie_test_A", "*", new MessageListener() {
public Action consume(Message message, ConsumeContext context) {
System.out.println(message.getMsgID());
return Action.CommitMessage;
}
});Consumer实例1-2:(订阅了topic为jodie_test_B,tag为所有的消息)
Properties properties = new Properties();
properties.put(PropertyKeyConst.GROUP_ID, "GID_jodie_test_1");
Consumer consumer = ONSFactory.createConsumer(properties);
consumer.subscribe("jodie_test_B", "*", new MessageListener() {
public Action consume(Message message, ConsumeContext context) {
System.out.println(message.getMsgID());
return Action.CommitMessage;
}
});该例中的错误在于,同一个消费者组中的两个Consumer订阅了相同Topic的不同Tag。Consumer实例2-1:(订阅了topic为jodie_test_A,tag为TagA的消息)
Properties properties = new Properties();
properties.put(PropertyKeyConst.GROUP_ID, "GID_jodie_test_2");
Consumer consumer = ONSFactory.createConsumer(properties);
consumer.subscribe("jodie_test_A", "TagA", new MessageListener() {
public Action consume(Message message, ConsumeContext context) {
System.out.println(message.getMsgID());
return Action.CommitMessage;
}
});Consumer实例2-2:(订阅了topic为jodie_test_A,tag为所有的消息)
Properties properties = new Properties();
properties.put(PropertyKeyConst.GROUP_ID, "GID_jodie_test_2");
Consumer consumer = ONSFactory.createConsumer(properties);
consumer.subscribe("jodie_test_A", "*", new MessageListener() {
public Action consume(Message message, ConsumeContext context) {
System.out.println(message.getMsgID());
return Action.CommitMessage;
}
});该例中的错误在于,同一个消费者组中的两个Consumer订阅了不同数量的Topic。Consumer实例3-1:(该Consumer订阅了两个Topic)
Properties properties = new Properties();
properties.put(PropertyKeyConst.GROUP_ID, "GID_jodie_test_3");
Consumer consumer = ONSFactory.createConsumer(properties);
consumer.subscribe("jodie_test_A", "TagA", new MessageListener() {
public Action consume(Message message, ConsumeContext context) {
System.out.println(message.getMsgID());
return Action.CommitMessage;
}
});
consumer.subscribe("jodie_test_B", "TagB", new MessageListener() {
public Action consume(Message message, ConsumeContext context) {
System.out.println(message.getMsgID());
return Action.CommitMessage;
}
});Consumer实例3-2:(该Consumer订阅了一个Topic)
Properties properties = new Properties();
properties.put(PropertyKeyConst.GROUP_ID, "GID_jodie_test_3");
Consumer consumer = ONSFactory.createConsumer(properties);
consumer.subscribe("jodie_test_A", "TagB", new MessageListener() {
public Action consume(Message message, ConsumeContext context) {
System.out.println(message.getMsgID());
return Action.CommitMessage;
}
});这里的offset指的是Consumer的消费进度offset。
消费进度offset是用来记录每个Queue的不同消费组的消费进度的。根据消费进度记录器的不同,可以分为两种模式:本地模式和远程模式。
当消费模式为广播消费时,offset使用本地模式存储。因为每条消息会被所有的消费者消费,每个消费者管理自己的消费进度,各个消费者之间不存在消费进度的交集。
Consumer在广播消费模式下offset相关数据以json的形式持久化到Consumer本地磁盘文件中,默认文件路径为当前用户主目录下的.rocketmq_offsets/${clientId}/${group}/Offsets.json 。其中${clientId}为当前消费者id,默认为ip@DEFAULT;${group}为消费者组名称。
当消费模式为集群消费时,offset使用远程模式管理。因为所有Cosnumer实例对消息采用的是均衡消费,所有Consumer共享Queue的消费进度。
Consumer在集群消费模式下offset相关数据以json的形式持久化到Broker磁盘文件中,文件路径为当前用户主目录下的store/config/consumerOffset.json 。
Broker启动时会加载这个文件,并写入到一个双层Map(ConsumerOffsetManager)。外层map的key为topic@group,value为内层map。内层map的key为queueId,value为offset。当发生Rebalance时,新的Consumer会从该Map中获取到相应的数据来继续消费。
集群模式下offset采用远程管理模式,主要是为了保证Rebalance机制。
消费者是如何从最开始持续消费消息的?
消费者要消费的第一条消息的起始位置是用户自己通过 consumer.setConsumeFromWhere()方法指定的。
在Consumer启动后,其要消费的第一条消息的起始位置常用的有三种,这三种位置可以通过枚举类型常量设置。这个枚举类型为ConsumeFromWhere。

CONSUME_FROM_LAST_OFFSET:从queue的当前最后一条消息开始消费
CONSUME_FROM_FIRST_OFFSET:从queue的第一条消息开始消费
CONSUME_FROM_TIMESTAMP:从指定的具体时间戳位置的消息开始消费。这个具体时间戳是通过另外一个语句指定的 。
consumer.setConsumeTimestamp(“20210701080000”) yyyyMMddHHmmss当消费完一批消息后,Consumer会提交其消费进度offset给Broker,Broker在收到消费进度后会将其更新到那个双层Map(ConsumerOffsetManager)及consumerOffset.json文件中,然后向该Consumer进行ACK,而ACK内容中包含三项数据:当前消费队列的最小offset(minOffset)、最大offset(maxOffset)、及下次消费的起始offset(nextBeginOffset)。

当rocketMQ对消息的消费出现异常时,会将发生异常的消息的offset提交到Broker中的重试队列。系统在发生消息消费异常时会为当前的topic@group创建一个重试队列,该队列以%RETRY%开头,到达重试时间后进行消费重试。
集群消费模式下,Consumer消费完消息后会向Broker提交消费进度offset,其提交方式分为两种:
当出现消费者对某条消息重复消费的情况时,重复消费的结果与消费一次的结果是相同的,并且多次消费并未对业务系统产生任何负面影响,那么这个消费过程就是消费幂等的。
幂等:若某操作执行多次与执行一次对系统产生的影响是相同的,则称该操作是幂等的。 在互联网应用中,尤其在网络不稳定的情况下,消息很有可能会出现重复发送或重复消费。如果重复的消息可能会影响业务处理,那么就应该对消息做幂等处理。
什么情况下可能会出现消息被重复消费呢?最常见的有以下三种情况:
当一条消息已被成功发送到Broker并完成持久化,此时出现了网络闪断,从而导致Broker对Producer应答失败。 如果此时Producer意识到消息发送失败并尝试再次发送消息,此时Broker中就可能会出现两条内容相同并且Message ID也相同的消息,那么后续Consumer就一定会消费两次该消息。
消息已投递到Consumer并完成业务处理,当Consumer给Broker反馈应答时网络闪断,Broker没有接收到消费成功响应。为了保证消息至少被消费一次的原则,Broker将在网络恢复后再次尝试投递之前已被处理过的消息。此时消费者就会收到与之前处理过的内容相同、Message ID也相同的消息。
当Consumer Group中的Consumer数量发生变化时,或其订阅的Topic的Queue数量发生变化时,会触发Rebalance,此时Consumer可能会收到曾经被消费过的消息。
幂等解决方案的设计中涉及到两项要素:幂等令牌,与唯一性处理。只要充分利用好这两要素,就可以设计出好的幂等解决方案。
例如,对同一笔订单的多次支付操作,只会成功一次。
对于常见的系统,幂等性操作的通用性解决方案是:
1. 首先通过缓存去重。在缓存中如果已经存在了某幂等令牌,则说明本次操作是重复性操作;若缓存没有命中,则进入下一步。2. 在唯一性处理之前,先在数据库中查询幂等令牌作为索引的数据是否存在。若存在,则说明本次操作为重复性操作;若不存在,则进入下一步。
3. 在同一事务中完成三项操作:唯一性处理后,将幂等令牌写入到缓存,并将幂等令牌作为唯一索引的数据写入到DB中。
第1步已经判断过是否是重复性操作了,为什么第2步还要再次判断?能够进入第2步,说明已经
不是重复操作了,第2次判断是否重复?
当然不重复。一般缓存中的数据是具有有效期的。缓存中数据的有效期一旦过期,就是发生缓
存穿透,使请求直接就到达了DBMS。解决方案举例
以支付场景为例:
1. 当支付请求到达后,首先在Redis缓存中却获取key为支付流水号的缓存value。若value不空,则说明本次支付是重复操作,业务系统直接返回调用侧重复支付标识;若value为空,则进入下一步操作
2. 到DBMS中根据支付流水号查询是否存在相应实例。若存在,则说明本次支付是重复操作,业务系统直接返回调用侧重复支付标识;若不存在,则说明本次操作是首次操作,进入下一步完成唯一性处理
3. 在分布式事务中完成三项操作:
消费幂等的解决方案很简单:为消息指定不会重复的唯一标识。因为Message ID有可能出现重复的情况,所以真正安全的幂等处理,不建议以Message ID作为处理依据。最好的方式是以业务唯一标识作为幂等处理的关键依据,而业务的唯一标识可以通过消息Key设置。
以支付场景为例,可以将消息的Key设置为订单号,作为幂等处理的依据。具体代码示例如下:
Message message = new Message();
message.setKey("ORDERID_100");
SendResult sendResult = producer.send(message);消费者收到消息时可以根据消息的Key即订单号来实现消费幂等:
consumer.registerMessageListener(new MessageListenerConcurrently() {
@Override
public ConsumeConcurrentlyStatus consumeMessage(List<MessageExt>
msgs,
ConsumeConcurrentlyContext
context) {
for(MessageExt msg:msgs){
String key = msg.getKeys();
// 根据业务唯一标识Key做幂等处理
// ……
}
return ConsumeConcurrentlyStatus.CONSUME_SUCCESS;
}
});RocketMQ能够保证消息不丢失,但不能保证消息不重复。 消息处理流程中,如果Consumer的消费速度跟不上Producer的发送速度,MQ中未处理的消息会越来越多(进的多出的少),这部分消息就被称为堆积消息。消息出现堆积进而会造成消息的消费延迟。 以下场景需要重点关注消息堆积和消费延迟问题:

Consumer使用长轮询Pull模式消费消息时,分为以下两个阶段:
Version:0.9 StartHTML:0000000105 EndHTML:0000001252 StartFragment:0000000141 EndFragment:0000001212
Consumer通过长轮询Pull模式批量拉取的方式从服务端获取消息,将拉取到的消息缓存到本地缓冲队列中。对于拉取式消费,在内网环境下会有很高的吞吐量,所以这一阶段一般不会成为消息堆积的瓶颈。
一个单线程单分区的低规格主机(Consumer,4C8G),其可达到几万的TPS。如果是多个分区多
个线程,则可以轻松达到几十万的TPS。 Consumer将本地缓存的消息提交到消费线程中,使用业务消费逻辑对消息进行处理,处理完毕后获取到一个结果。这是真正的消息消费过程。此时Consumer的消费能力就完全依赖于消息的消费耗时和消费并发度了。如果由于业务处理逻辑复杂等原因,导致处理单条消息的耗时较长,则整体的消息吞吐量肯定不会高,此时就会导致Consumer本地缓冲队列达到上限,停止从服务端拉取消息。
消息堆积的主要瓶颈在于客户端的消费能力,而消费能力由消费耗时和消费并发度决定。注意,消费耗时的优先级要高于消费并发度。即在保证了消费耗时的合理性前提下,再考虑消费并发度问题。
影响消息处理时长的主要因素是代码逻辑。而代码逻辑中可能会影响处理时长代码主要有两种类型:CPU内部计算型代码和外部I/O操作型代码。
通常情况下代码中如果没有复杂的递归和循环的话,内部计算耗时相对外部I/O操作来说几乎可以忽略。所以外部IO型代码是影响消息处理时长的主要症结所在。
外部IO操作型代码举例:
读写外部数据库,例如对远程MySQL的访问
读写外部缓存系统,例如对远程Redis的访问
下游系统调用,例如Dubbo的RPC远程调用,Spring Cloud的对下游系统的Http接口调用关于下游系统调用逻辑需要进行提前梳理,掌握每个调用操作预期的耗时,这样做是为了能够
判断消费逻辑中IO操作的耗时是否合理。通常消息堆积是由于下游系统出现了服务异常或达到
了DBMS容量限制,导致消费耗时增加。服务异常,并不仅仅是系统中出现的类似500这样的代码错误,而可能是更加隐蔽的问题。例
如,网络带宽问题。达到了DBMS容量限制,其也会引发消息的消费耗时增加一般情况下,消费者端的消费并发度由单节点线程数和节点数量共同决定,其值为单节点线程数*节点数量。不过,通常需要优先调整单节点的线程数,若单机硬件资源达到了上限,则需要通过横向扩展来提高消费并发度。
单节点线程数,即单个Consumer所包含的线程数量
节点数量,即Consumer Group所包含的Consumer数量对于普通消息、延时消息及事务消息,并发度计算都是单节点线程数*节点数量。但对于顺序
消息则是不同的。顺序消息的消费并发度等于Topic的Queue分区数量。
1)全局顺序消息:该类型消息的Topic只有一个Queue分区。其可以保证该Topic的所有消息被
顺序消费。为了保证这个全局顺序性,Consumer Group中在同一时刻只能有一个Consumer的一
个线程进行消费。所以其并发度为1。
2)分区顺序消息:该类型消息的Topic有多个Queue分区。其仅可以保证该Topic的每个Queue
分区中的消息被顺序消费,不能保证整个Topic中消息的顺序消费。为了保证这个分区顺序性,
每个Queue分区中的消息在Consumer Group中的同一时刻只能有一个Consumer的一个线程进行
消费。即,在同一时刻最多会出现多个Queue分蘖有多个Consumer的多个线程并行消费。所以
其并发度为Topic的分区数量。对于一台主机中线程池中线程数的设置需要谨慎,不能盲目直接调大线程数,设置过大的线程数反而会带来大量的线程切换的开销。理想环境下单节点的最优线程数计算模型为:C *(T1 + T2)/ T1。
最优线程数 = C *(T1 + T2)/ T1 = C * T1/T1 + C * T2/T1 = C + C * T2/T1注意,该计算出的数值是理想状态下的理论数据,在生产环境中,不建议直接使用。而是根据
当前环境,先设置一个比该值小的数值然后观察其压测效果,然后再根据效果逐步调大线程
数,直至找到在该环境中性能最佳时的值。
为了避免在业务使用时出现非预期的消息堆积和消费延迟问题,需要在前期设计阶段对整个业务逻辑进行完善的排查和梳理。其中最重要的就是梳理消息的消费耗时和设置消息消费的并发度。
通过压测获取消息的消费耗时,并对耗时较高的操作的代码逻辑进行分析。梳理消息的消费耗时需要关注以下信息:
对于消息消费并发度的计算,可以通过以下两步实施:
节点数 = 流量峰值 / 单个节点消息吞吐量 消息被消费过后会被清理掉吗?不会的。
消息是被顺序存储在commitlog文件的,且消息大小不定长,所以消息的清理是不可能以消息为单位进行清理的,而是以commitlog文件为单位进行清理的。否则会急剧下降清理效率,并实现逻辑复杂。
commitlog文件存在一个过期时间,默认为72小时,即三天。除了用户手动清理外,在以下情况下也会被自动清理,无论文件中的消息是否被消费过:
需要注意以下几点:
1)对于RocketMQ系统来说,删除一个1G大小的文件,是一个压力巨大的IO操作。在删除过程
中,系统性能会骤然下降。所以,其默认清理时间点为凌晨4点,访问量最小的时间。也正因如
果,我们要保障磁盘空间的空闲率,不要使系统出现在其它时间点删除commitlog文件的情况。
2)官方建议RocketMQ服务的Linux文件系统采用ext4。因为对于文件删除操作,ext4要比ext3性
能更好原创声明:本文系作者授权腾讯云开发者社区发表,未经许可,不得转载。
如有侵权,请联系 cloudcommunity@tencent.com 删除。
原创声明:本文系作者授权腾讯云开发者社区发表,未经许可,不得转载。
如有侵权,请联系 cloudcommunity@tencent.com 删除。