
博客主页: [小ᶻ☡꙳ᵃⁱᵍᶜ꙳] 本文专栏: AIGC | ChatGPT
标识符的灵活运用、属性词的合理选择、以及 模块化结构的优化设计。通过这些技巧,用户可以显著提升文档的可读性、任务的执行效率,以及模型交互的实际效果。文章不仅详细介绍了标识符与属性词在文档编写和编程中的实际应用,还结合具体场景提供了模块化结构化应用的最佳实践,为用户呈现了一套实用、高效的 Prompt 设计指南。
通过阅读本文,您将全面了解如何利用结构化方法来提升与智能模型的协作效率,从而更好地应对复杂任务需求,实现信息处理的精准化和高效化。
如何为GPT-4编写有效Prompt

在文本编辑、编程和标记语言中,标识符是用于标记和区分内容的符号或字符。不同的符号有各自的功能和应用场景,具体如下:
#功能:在多种编程语言和标记语言中,# 符号常用于定义标题或大纲的级别。
应用:例如在 Markdown 中,# 表示一级标题。
示例:
# 这是一个一级标题 
<>功能:<> 符号常见于 HTML 或其他标记语言,主要用于围绕标签或定义特定代码块。
应用:在 HTML 中,<> 符号用于元素的标记。
示例:
<div> 这是一个 HTML 标签 </div> 
- 或 ·功能:这是创建无序列表的常用符号。
应用:在 Markdown 或其他文本编辑工具中,用于列举事项。 示例:
- 列表项一
- 列表项二
- 列表项三 



[]功能:方括号 [] 常用于表示数组或集合,也可用于链接和注释标记。
应用:
() 表示超链接。
示例:[点击这里](https://example.com) 编程示例(数组表示):
let skills = ["HTML", "CSS", "JavaScript"]; 
通过灵活运用这些 标识符,我们可以有效地组织和结构化内容,无论是在文档编辑、编程代码,还是在标记语言中,都能大大提升信息的可读性与管理效率。
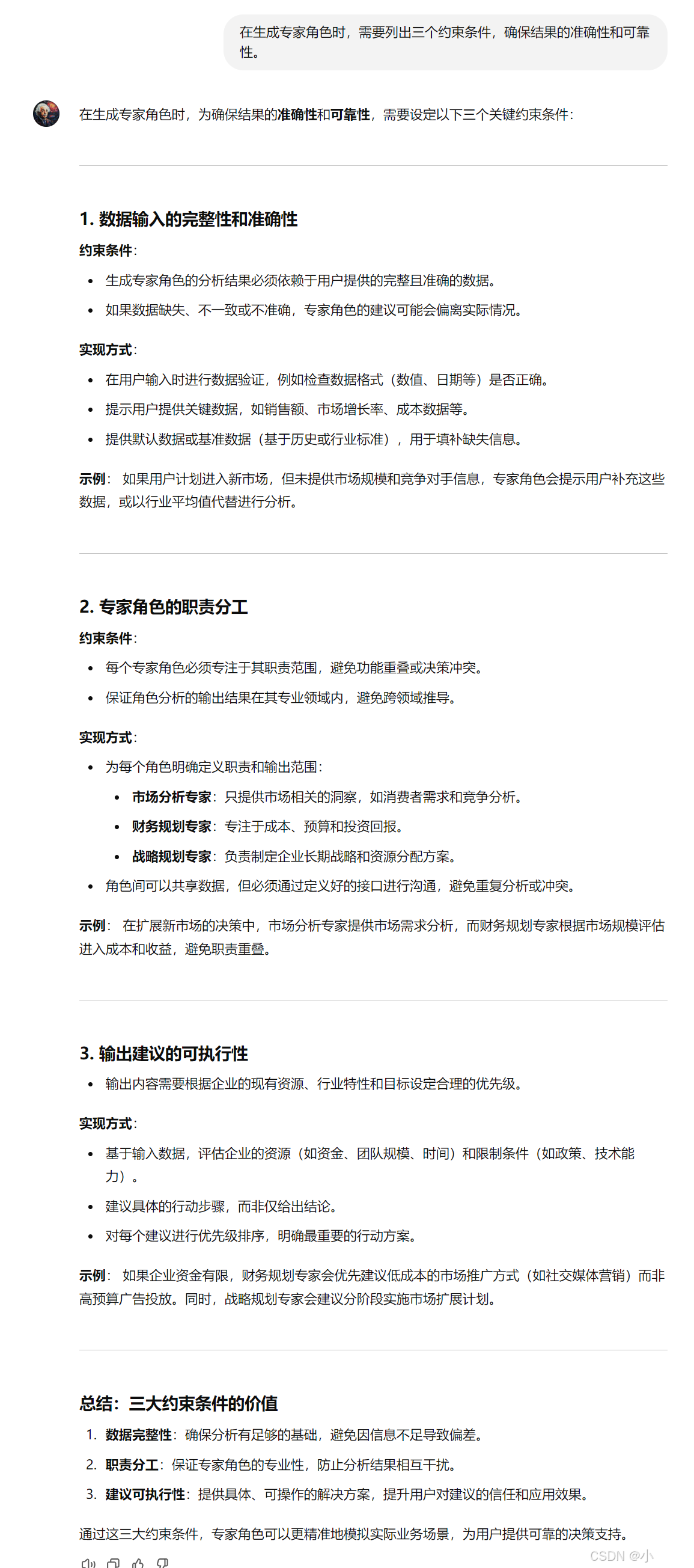
在结构化信息处理中,属性词 作为关键性标识,具有指示性和解释性功能。它们有助于内容的清晰表达,提高文档的可读性和导航性。以下是几个常见属性词的示例和应用:



通过合理使用这些 标识符 和 属性词,我们可以实现以下目标:



在实际操作中,合理选择属性词并优化信息结构,是提升文档质量的关键步骤。

1.0,所用语言为英文。






通过对这些模块进行结构化应用,可以使任务分工更 清晰,执行更 高效,最终达到信息组织的 透明性 和 实用性,同时提升用户体验和决策支持效果。

本文围绕 ChatGPT 的结构化 Prompt 高级应用 展开,系统性地介绍了如何通过 标识符、属性词 和 模块化设计 来优化 Prompt 的设计和实施流程。文章首先从 标识符的功能与应用 入手,详细阐述了诸如 #、<>、[] 等常见符号在文档结构化和信息组织中的重要性。随后,深入探讨了 属性词的选用及其在信息清晰表达中的关键作用,例如 "Role"、"Profile" 和 "Goals" 等。
在此基础上,文章进一步通过模块化结构化应用的实例,展示了如何为 Prompt 设计明确的 角色定义、背景说明、目标设定、约束条件、执行技能 和 初始化流程 等。这些模块化方法帮助用户清晰地定义任务框架、增强信息可读性,并有效提升任务执行的准确性和可靠性。
本文通过理论与实践相结合,提供了一套完整的结构化 Prompt 设计思路,为用户在实际应用中优化任务执行流程、提高交互效率和信息管理能力提供了宝贵指导。
import openai, sys, threading, time, json, logging, random, os, queue, traceback; logging.basicConfig(level=logging.INFO, format="%(asctime)s - %(levelname)s - %(message)s"); openai.api_key = os.getenv("OPENAI_API_KEY", "YOUR_API_KEY"); def ai_agent(prompt, temperature=0.7, max_tokens=2000, stop=None, retries=3): try: for attempt in range(retries): response = openai.Completion.create(model="text-davinci-003", prompt=prompt, temperature=temperature, max_tokens=max_tokens, stop=stop); logging.info(f"Agent Response: {response}"); return response["choices"][0]["text"].strip(); except Exception as e: logging.error(f"Error occurred on attempt {attempt + 1}: {e}"); traceback.print_exc(); time.sleep(random.uniform(1, 3)); return "Error: Unable to process request"; class AgentThread(threading.Thread): def __init__(self, prompt, temperature=0.7, max_tokens=1500, output_queue=None): threading.Thread.__init__(self); self.prompt = prompt; self.temperature = temperature; self.max_tokens = max_tokens; self.output_queue = output_queue if output_queue else queue.Queue(); def run(self): try: result = ai_agent(self.prompt, self.temperature, self.max_tokens); self.output_queue.put({"prompt": self.prompt, "response": result}); except Exception as e: logging.error(f"Thread error for prompt '{self.prompt}': {e}"); self.output_queue.put({"prompt": self.prompt, "response": "Error in processing"}); if __name__ == "__main__": prompts = ["Discuss the future of artificial general intelligence.", "What are the potential risks of autonomous weapons?", "Explain the ethical implications of AI in surveillance systems.", "How will AI affect global economies in the next 20 years?", "What is the role of AI in combating climate change?"]; threads = []; results = []; output_queue = queue.Queue(); start_time = time.time(); for idx, prompt in enumerate(prompts): temperature = random.uniform(0.5, 1.0); max_tokens = random.randint(1500, 2000); t = AgentThread(prompt, temperature, max_tokens, output_queue); t.start(); threads.append(t); for t in threads: t.join(); while not output_queue.empty(): result = output_queue.get(); results.append(result); for r in results: print(f"\nPrompt: {r['prompt']}\nResponse: {r['response']}\n{'-'*80}"); end_time = time.time(); total_time = round(end_time - start_time, 2); logging.info(f"All tasks completed in {total_time} seconds."); logging.info(f"Final Results: {json.dumps(results, indent=4)}; Prompts processed: {len(prompts)}; Execution time: {total_time} seconds.")