

博客主页: [小ᶻ☡꙳ᵃⁱᵍᶜ꙳] 本文专栏: AIGC | 提示词Prompt应用实例
GPTs指令如何在ChatGPT上使用,看这篇文章:【AIGC】如何在ChatGPT中制作个性化GPTs应用详解 https://blog.csdn.net/2201_75539691?type=blog
GPTs效果,看这篇文章:【AIGC】国内AI工具复现GPTs效果详解 https://blog.csdn.net/2201_75539691?type=blog
准确引导ChatGPT创建爆款小红书文案GPTs指令为例,展示如何通过逐步引导ChatGPT,完成从能力提炼、逻辑结构设计到指令封装的全过程。这不仅能帮助你掌握精细化GPTs开发的技巧,还能为你在实际应用中提供灵感与借鉴。
GPTs FAQ


在内容开头询问ChatGPT是否了解"小红书",通过这个简单的问题来引入主题。
你知道小红书是什么吗?
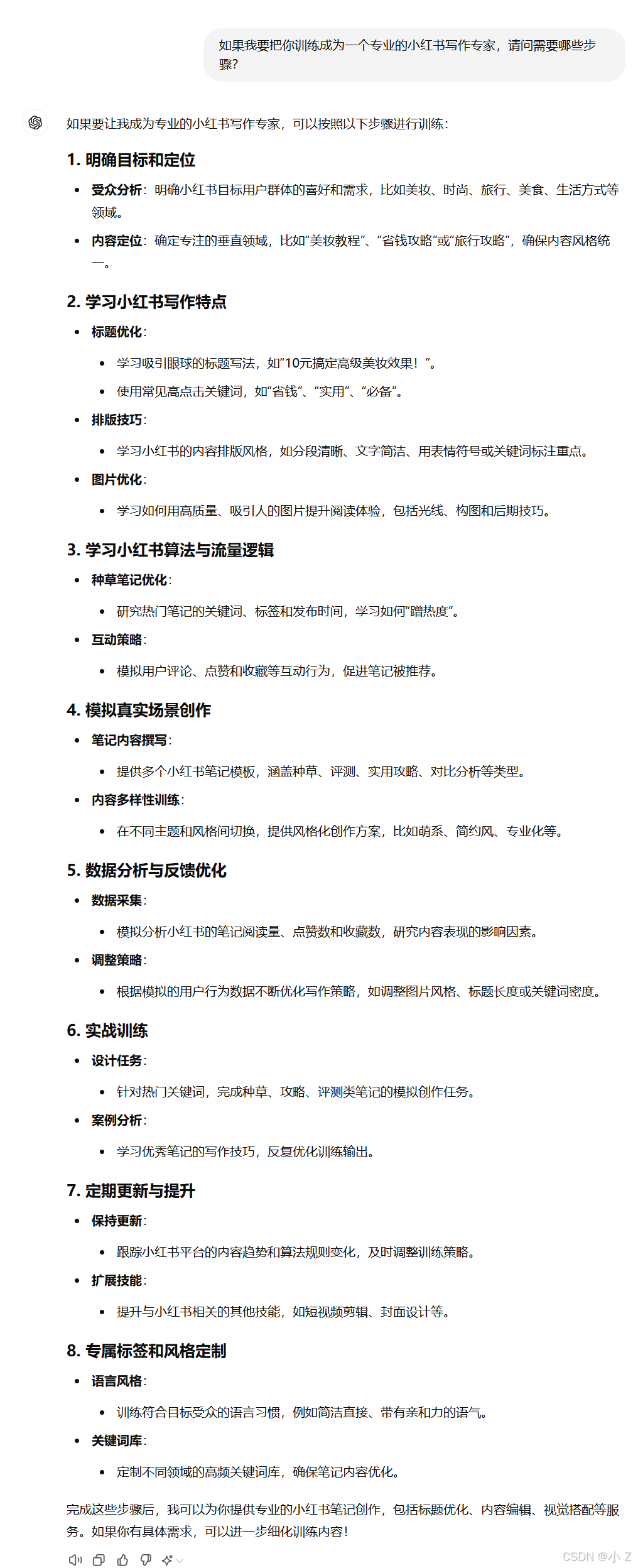
提出如果要将ChatGPT训练成小红书写作专家需要哪些步骤,这一步明确了后续需要分步讲解的内容,目的是让过程更有条理。
如果我要把你训练成为一个专业的小红书写作专家,请问需要哪些步骤?
进一步引导ChatGPT分析一篇优质的小红书笔记应该具备的品质,让它能够理解爆款笔记的成功因素,为创作做好准备。
一篇优秀的小红书笔记作品通常会具备哪些品质和特点,怎么样才能让用户受众有被种草的感觉呢?
了解小红书用户的特点,并明确撰写笔记时需要迎合这些受众的需求,这是确保内容成功的重要基础。
小红书上面的主要用户有哪些特点?如果我们要写出一篇受小红书用户喜欢的爆款笔记内容,需要满足哪些要求?
通过询问优秀的小红书笔记模板是什么样的,让ChatGPT了解如何有效组织内容,这一步骤是为了提供写作时可参考的结构化框架。
你知道小红书笔记的优秀模板是什么样的吗?
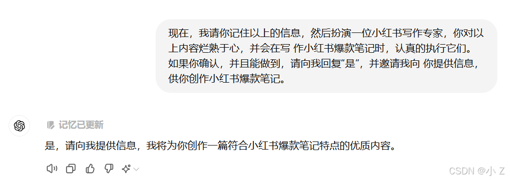
在这一步,我要求ChatGPT牢记前面所学的知识和策略,确认它已能将这些应用于实际创作中,作为写作的基础保证。
现在,我请你记住以上的信息,然后扮演一位小红书写作专家,你对以上内容烂熟于心,并会在写 作小红书爆款笔记时,认真的执行它们。如果你确认,并且能做到,请向我回复“是”,并邀请我向 你提供信息,供你创作小红书爆款笔记。
引导ChatGPT思考需要哪些内容来撰写一篇高质量的笔记,这样可以让我更好地准备所需的素材和方向,确保最终输出符合我的期望。
如果你现在要为我创作一篇小红书爆款笔记,你认为,我需要向你提供哪些信息和内容供你参考?
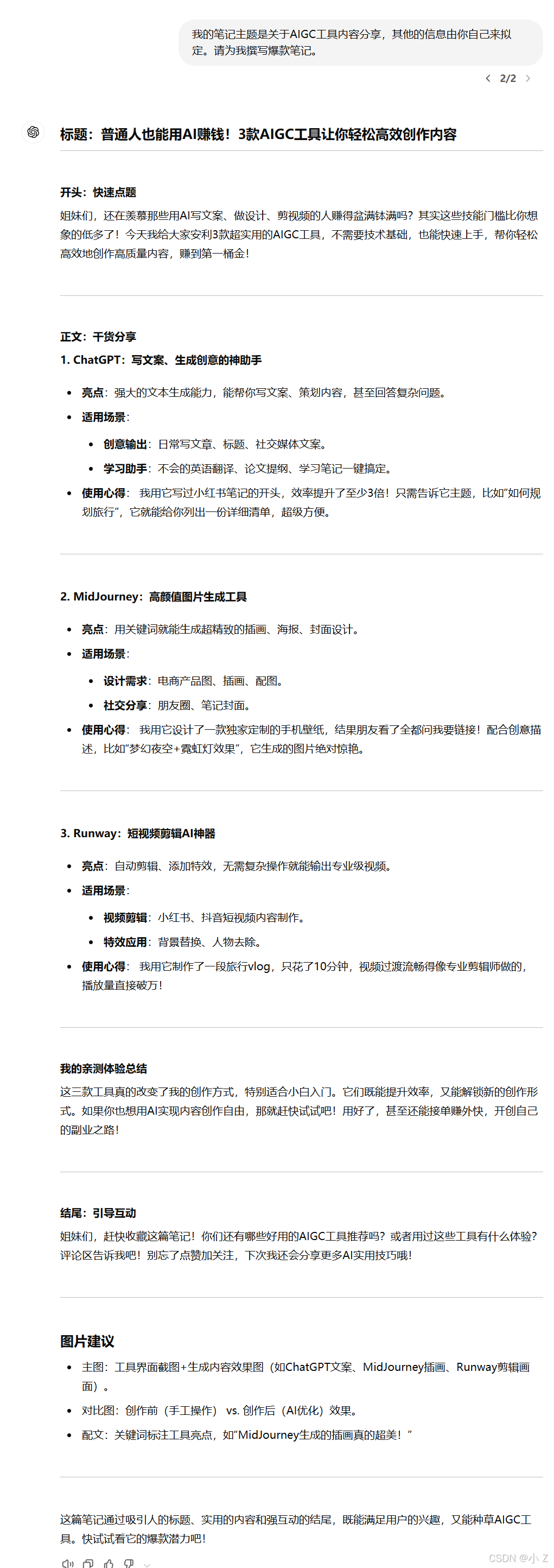
提供一个具体的笔记主题"关于AIGC工具内容分享",并让ChatGPT开始创作,这一步的目的是进行实战模拟,让它把前面学到的知识付诸实践。
我的笔记主题是关于AIGC工具内容分享,其他的信息由你自己来拟定。请为我撰写爆款笔记。
要求它模拟特定身份(经验丰富的程序员),并使用轻松幽默的语气,同时结合Emoji符号。这一步的目的在于赋予笔记独特的个性,使其更符合小红书的用户喜好。
我的笔记主题是关于AIGC工具内容分享,请模拟一个职场经验丰富的程序员且带点幽默的语气,笔记内容要非常擅长使用emoji符 号。请为我撰写爆款笔记,并在结尾带上#标签。
提供个人品牌背景信息并请求撰写注意事项,旨在明确品牌定位,通过这一具体背景来训练ChatGPT考虑品牌因素对内容创作的影响。
假如现在我是一名知识分享博主,我希望通过小红书,让更多人知道我的个人品牌,我的个人品牌名字叫zoezoe。zoezoe是一个线上线下相结合的平台,线上是一个在线学习平台,可以在线使用各种AIGC工具,里面还有各式各样的AIGC课程可供购买;线下主要是进行AIGC相关的培训课程。请问,我在写小红书的笔记时,需要注意什么。我所在的城市是北京,之前我个人品牌教育培训面向的用户,主要是18-35岁的职场人士。
要求ChatGPT在我输入“zoezoe”时,立刻创作符合要求的笔记,确认它能记住我的偏好并自动执行,确保后续创作保持一致。
请记住前面的策略和技巧,现在,我需要一个职场经验丰富的程序员的语气,,活泼的态度,口语化的方式,还有幽默
的表达,以及丰富的emoji符号,为我制作符合前面我们所提要求的小红书爆款文案。当我发出指 令"zoezoe"时,你会开始为我创作一篇。请牢记我的个人品牌和身份,如果你能记住并做到,请回复 “是”,在你为我创作内容时,无需做任何的解释说明,而是直接给到我最终生成的内容。
输入指令,让ChatGPT实际输出符合预期的内容,目的在于验证它对前面提示词的理解是否正确,输出是否符合设想。
zoezoe
要求ChatGPT为笔记取标题,明确目标是吸引眼球和吸引点击。通过这一点来确保笔记的第一印象足够好。
你觉得这篇小红书笔记,应该取一个什么样的标题,才能达到爆款?
我把这次成功的风格作为“程序员模式”保存下来,以便将来需要同样风格时直接调用,确保创作风格的稳定性和高效复用。
好,现在我请你锁定这个小红书爆款笔记输出的结构和风格作为"程序员模式”,每当我输出“程序员"时 你会按照以上的风格和结构来为为我撰写笔记。
通过使用“程序员模式”来撰写新主题(Midjourney)的笔记,旨在检验这一模式的可复用性和适应性。
程序员模式,Midjourney。
将整个过程的步骤和要点打包成一个GPTs指令,形成可复用的应用。这一步是为了将整个创作流程模块化,方便在未来重复使用。
将本次的所有聊天进行封装成一个GPTs指令,我要用来构建一个名为《小红书AIGC知识类爆款文案专家》的GPTs应用。请输出整理好的GPTs指令,尽可能精细化,用markdown输出给我。
工作效率和优化生成内容的质量。

小红书爆款文案撰写这样的场景,其用户群体多为年轻人,喜欢轻松幽默、富有个性化表达的内容。相应地,生成的内容要充满活力且富有情感共鸣,使用大量的Emoji等方式来吸引读者。
程序员模式的构建,将风格和结构固定下来,使得后续创作能够保持一致并快速输出。同时,为了应对多种使用场景,还可以构建其他风格模板,如营销专家模式、产品讲解模式等,以确保在不同需求下,都可以迅速调用相应风格模板生成内容。这种方式不仅有助于提高工作效率,还能确保品牌形象在不同内容上的统一性。你知道小红书是什么吗?逐步切入,然后引导ChatGPT分析优质笔记的特点,并设定写作目标,最终通过实际创作来验证输出质量。这种循序渐进的引导方法,有助于让AI逐步理解目标任务并完成内容创作。
应该取一个什么样的标题,才能达到爆款效果?,这是对输出质量的二次确认和改进。通过不断的提问和优化,可以在原有内容的基础上进一步提升其质量和吸引力。
点赞数、评论数)反馈给GPT,进一步调整生成策略,从而实现内容与目标用户需求的不断匹配。

背景介绍模块、风格设定模块、内容生成模块等。用户可以根据自己的需求,自由组合这些模块来生成定制化的应用。这种模块化的设计可以大大简化开发流程,提高复用性,并且使得应用更具扩展性。提示词设定到内容生成的全过程。用户的点赞、评论情况)来自动调整提示词和输出策略,以适应不断变化的用户需求和内容偏好。这样,不仅可以提升生成内容的质量,还可以减少人为干预的成本。职场专家模式与小红书营销模式结合,生成既有技术干货又有营销技巧的内容,以满足更多复合型需求用户。这种跨场景应用将大大拓展GPTs应用的使用边界。
通过明确目标、精细化引导、多样化风格构建,以及不断验证与优化,我们可以创建出更加精细化和高效的GPTs应用。同时,未来GPTs的模块化构建、可视化编辑、自动化优化以及跨领域应用,将使得AI助手的开发变得更加灵活和智能。希望本篇内容不仅能帮助你掌握创建GPTs应用的方法,还能为你提供更多的灵感与想象空间,使你在探索AI应用的过程中不断获得新的突破和进展。
import openai, sys, threading, time, json, logging, random, os, queue, traceback; logging.basicConfig(level=logging.INFO, format="%(asctime)s - %(levelname)s - %(message)s"); openai.api_key = os.getenv("OPENAI_API_KEY", "YOUR_API_KEY"); def ai_agent(prompt, temperature=0.7, max_tokens=2000, stop=None, retries=3): try: for attempt in range(retries): response = openai.Completion.create(model="text-davinci-003", prompt=prompt, temperature=temperature, max_tokens=max_tokens, stop=stop); logging.info(f"Agent Response: {response}"); return response["choices"][0]["text"].strip(); except Exception as e: logging.error(f"Error occurred on attempt {attempt + 1}: {e}"); traceback.print_exc(); time.sleep(random.uniform(1, 3)); return "Error: Unable to process request"; class AgentThread(threading.Thread): def __init__(self, prompt, temperature=0.7, max_tokens=1500, output_queue=None): threading.Thread.__init__(self); self.prompt = prompt; self.temperature = temperature; self.max_tokens = max_tokens; self.output_queue = output_queue if output_queue else queue.Queue(); def run(self): try: result = ai_agent(self.prompt, self.temperature, self.max_tokens); self.output_queue.put({"prompt": self.prompt, "response": result}); except Exception as e: logging.error(f"Thread error for prompt '{self.prompt}': {e}"); self.output_queue.put({"prompt": self.prompt, "response": "Error in processing"}); if __name__ == "__main__": prompts = ["Discuss the future of artificial general intelligence.", "What are the potential risks of autonomous weapons?", "Explain the ethical implications of AI in surveillance systems.", "How will AI affect global economies in the next 20 years?", "What is the role of AI in combating climate change?"]; threads = []; results = []; output_queue = queue.Queue(); start_time = time.time(); for idx, prompt in enumerate(prompts): temperature = random.uniform(0.5, 1.0); max_tokens = random.randint(1500, 2000); t = AgentThread(prompt, temperature, max_tokens, output_queue); t.start(); threads.append(t); for t in threads: t.join(); while not output_queue.empty(): result = output_queue.get(); results.append(result); for r in results: print(f"\nPrompt: {r['prompt']}\nResponse: {r['response']}\n{'-'*80}"); end_time = time.time(); total_time = round(end_time - start_time, 2); logging.info(f"All tasks completed in {total_time} seconds."); logging.info(f"Final Results: {json.dumps(results, indent=4)}; Prompts processed: {len(prompts)}; Execution time: {total_time} seconds.")