

InfoQ主办的2025年全球软件开发大会QCon于2025年4月10日至12日在北京成功落下帷幕。本次大会的主题是“大模型正在重新定义软件”,来自于国内外的150多位专家学者们围绕大模型、AI基础设施、AI时代的存储、AI重塑企业搜索、多模态应用、AIOps、大模型安全、AI驱动BI、企业上云、可观测性、云上成本优化、平台工程、前端发展、数据湖、企业架构创新、AI驱动模式创新、AI驱动工程提效、海外AI创新、AI创新和创收、AI驱动组织管理创新和人才、技术出海等专题做了演讲。我也受邀参加了“数字化转型中的企业架构”专题,做了“开放AI时代的企业架构标准及架构思维2.0”的演讲分享,并临时充当了这个专题的出品主持人主持了这个专场的分享活动。


总体上来看,生成式AI和大模型应用已经渗透到社会的方方面面,从传统企业到互联网企业都在进行大模型和AI的全面布局,各大厂都在打造AI基础设施、平台和应用,多模态和智能体AI方兴未艾。
我在大会“数字化转型中的企业架构”专题做了题为“开放AI时代的企业架构标准及架构思维2.0”的演讲。

基于我本人去年在中国信通院企业架构推进中心标准化工作中的观察,很多企业对于企业架构及相关概念还存在理解偏差,对于企业架构、业务架构和系统架构或IT解决方案架构的定位也存在不一致的情况。另外,在现场我也做了个举手调查,发现有半数的听众没有从事过企业架构、业务架构的相关工作,所以一开始,我花了一些时间来普及了企业架构、业务架构和解决方案架构之间的关系。

企业架构关注在企业级,是一种规划,基于规划形成的业务架构和IT企业架构能够支撑业务战略和IT战略,企业架构类似于城市规划,规定了企业的业务架构构建块和IT架构构建块以及构建块之间的关系,确保通过这些构建块的相互协作能够实现企业的价值主张,即企业面向市场的产品和服务,并能够支持和响应企业战略的变化和调整。为了满足业务发展和战略调整,企业架构往往会构建其过渡计划或路线图,确保业务架构和IT企业架构的渐进式调整,以适应新的市场机会或者技术变革。企业架构又包括了企业业务架构和企业IT架构,它们之间也是支撑和指导的关系。解决方案架构是企业架构构建块的落地,通常落地成IT系统/平台,所以系统/平台架构或者IT解决方案架构解决的是企业架构构建块如何进行IT落地的问题。系统/平台架构类似于建筑设计,其工作的上下文是企业架构,企业架构规定了其定位、功能和边界,以及它们相互间的交互关系。
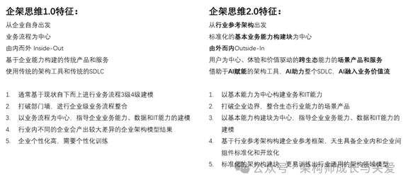
演讲首先介绍了传统企业架构思维和建设方法,以及面临的困难和挑战。

传统企业架构通常是从企业自身出发定义企业的核心价值流和关键业务流程,通过梳理业务对象和关系,构建企业可重用业务组件,进一步指导IT企业架构和解决方案系统的落地。

然而,传统企业架构存在以下一些困难:
1.自底向上进行建模,费时费力。
2.各个企业建模方法和建出的模型差异大,比如业务流程、流程组的分类方法就存在较大差异,模型随时间变化、不稳定。
3.开始关注企业核心能力的复用,但业务组件和业务服务的定义缺乏标准,颗粒度不一致,存在功能重合或缺失。
4.缺乏统一有效的方法实现业务架构对战略的支撑,如何在战略层面做归因分析?战略的举措如何落地?
5.缺乏业务架构指导IT架构设计和建设的有效方法和标准。
6.业务绩效缺乏一致的度量。
随着技术进步、企业架构实践以及企业架构标准理论的发展,企业架构的风格和架构思维也需要不断调整和演进。

生产力因为技术的进步得到有力的提升,业务架构和IT架构风格也随着技术进步和组织实践做着同步转换,企业架构思维也需要从传统架构思维切换到企业架构2.0思维。
开放AI时代的企业架构2.0思维是基于行业实践、标准理论发展和技术进步提出的,主要体现在以下几个方面:
5. AI全方位赋能

后面介绍了为什么需要有行业参考架构,以及如何构建行业参考架构。
行业参考架构是一个行业的“蓝图”,参与企业可以专注于蓝图的各个架构构建块,提供解决方案,整个行业可以集体组装出比一个企业单独开发更为复杂的产品。一旦一个行业被标准化、组件化后,就可以适应激烈的市场竞争,有效利用新的机会。
行业参考架构标准使用静态的能力模型进行构建,因为静态模型相比于动态流程模型要更加稳定、持久和无歧义,并且能力模型也更能够同企业的IT应用和系统匹配上,便于企业各应用和系统的架构匹配和对齐。
能力的粒度选择也是需要考虑的问题,合适的粒度和能力构成方法决定了能力能否做到标准化、唯一性和全面性。
我们借助于银行业架构网络(BIAN)标准的理念,来说明如何进行数字服务行业标准化基本业务能力的构建。银行业架构网络(Banking Industry Architecture Network, BIAN)是一个由银行、解决方案提供商、咨询公司、集成商和学术合作机构共同组成的全球非营利性协会。BIAN通过描述任何银行的一般构成,进行业务功能、服务交互和业务对象的标准定义,从而提升银行业的灵活性,降低银行业运营成本和风险。

一个合适粒度的架构能力构建块具有唯一的业务职责和角色,其创造商业价值的能力是稳定的,不随时间而改变。只有通过交互才能创造价值,基本能力构建块定义了标准的交互模式,这些交互模式作用于企业有形或无形的资源上,会形成具有独特业务功能的能力。在BIAN里将这种方式构建的基本能力组件称为服务域。

对BIAN感兴趣的读者可以阅读我之前写的BIAN相关的文章:
《银行业架构网络BIAN:全球数字化时代金融服务业框架》译者序
预计在6月份也会有BIAN和TOGAF相结合的认证培训,敬请期待,感兴趣的读者可以提前预约。
以银行业为例,银行业架构网络通过上述基本能力构建块的定义模式,识别和定义了金融行业321个服务域,这些服务域符合MECE原则,即服务域之间相互独立,又完全穷尽了金融行业所有的基本业务能力。具体内容可以阅读本人翻译的《银行业架构网络BIAN:全球数字化时代金融服务业框架》,文章后面有链接。
企业架构2.0思维以标准化的基本能力构建块为企业价值锚点构建企业架构。

由此,我们需要
1.按照行业参考架构,基于MECE原则划分业务基本能力构建块、形成图景,统一业务语言。
2.基于价值流和能力构建块进行战略需求传导,此时我们需要融入智能体AI,重塑业务流程和整合生态能力的用户场景旅程,智能体AI可以充当流程和旅程的编排者,满足规则灵活个性化强的场景产品。智能体AI可以整合其他智能体,也可以调用企业基本业务能力完成复杂场景编排和个性化智能体验服务。
3.结构化需求,按照所属价值流和基本能力构建块编写,要契合标准的语义服务定义。
4.运用逆康威定律,构建各价值流对齐团队,各能力团队和平台团队。
AI在企业架构2.0思维中主要有三个方面应用。前面提到的基于AI进行端到端价值流重塑或者构建新的业务模式是业务层的运用;AI在架构层的运用主要体现在AI赋能的架构工具,可以训练出符合行业参考架构的企业架构专有领域模型,帮助架构师构建和管理标准化的企业架构能力和制品;AI在ICT层的运用主要体现在AI助力整个软件开发生命周期,在产品设计、架构设计、编码测试、上线部署、持续运营整个闭环都可以运用AI加速,提升生产效率。
那么,我们如何构建一个行业参考架构呢?

一个行业参考架构通常包括以下几个组成部分:
依托于行业参考架构,基于企业架构思维2.0,一个企业构建企业架构的过程就变成如下形式。

不同的企业都从行业标准的参考架构出发,定制出企业的架构标准,并以企业架构标准,形成符合行业标准的企业业务对象模型,基本业务能力模型和业务服务模型,结合智能体AI提供差异化、个性化的业务流程,并实现同业和跨行业生态整合的业务价值流,打造用户为中心,智能化个性化的场景产品。企业基于行业标准构建开放应用服务和IT解决方案系统,并通过无边界信息流网络,比如信息网络、开放平台和价值网络实现场景产品的落地。
如何才能加速企业转型企业架构思维2.0所要求的能力,一方面需要基于行业参考架构重构企业的架构,另一方面,需要有AI赋能平台。前者是目标,后者是过程和路径。
如何才能快速构建能够支撑AI在企业架构2.0思维中的三个主要方面的应用能力,这里我介绍了IBM的大模型AI赋能平台IBM Consulting Advantage及其底座平台Watsonx,以及IBM基于混合专家MoE算法打造的领域大模型Granite花岗岩模型。
先从领域专有模型的基座模型Granite花岗岩模型说起。

花岗岩Granite大模型有着比通用大模型更高的垂直行业领域知识问答准确性。

花岗岩Granite大模型也有着比通用模型更低的会话使用成本。
Watsonx是IBM打造的针对基础模型和⽣成式 AI 的新⼀代企业级 AI 与数据平台,提供⼀个包括 AI 开发平台、湖仓⼀体⽅案 和 AI治理 在内的⼯具包,加速企业使⽤可信数据,负责任地⼤规模应⽤ AI。

IBM Consulting Advantage是IBM针对AI在企业的应用打造的大模型AI赋能平台。

大模型AI的能力主要体现在两个方面,一个是其具备的知识,一个是其运用知识解决问题的能力。IBM Consulting Advantage使用Watsonx及合作伙伴AI大模型平台,能够充分利用各种大模型海量的预训练知识和通用技能,另一方面,其基于企业敏捷方法整合了IBM经过长久积累和经过实践检验的成熟的方法体系,使得大模型具备了更加专业的运用专业知识解决专业问题的专业技能,比如架构领域,项目管理领域。其提供了大量的基于提示词工程和RAG技术的智能助手和智能体,能够基于平台实现能力共享,并整合已有的企业资产和解决方案。
最后,演示了一个基于IBM Consulting Advantage支持银行业架构网络参考架构的AI架构师的应用。通过演示可以发现IBM Consulting Advantage提供了业务人员友好的操作界面,无需具备AI专业技能,即可快速构建AI应用助手。

通过注入BIAN相关的架构标准,让这个AI架构师具备了BIAN相关领域知识,让其能够进行符合BIAN标准的相关的架构设计工作。

领域大模型通过RAG,能够回答专业的架构领域知识,并能够推导产出架构制品。

通过平台集成的通用能力,AI架构师可以绘制出专业的架构图。
整个演进最后的反馈统计看起来还不错,多谢InfoQ的反馈和讲师证书。


新书推荐:《银行业架构网络BIAN:全球数字化时代金融服务业框架》
(ISBN:978-7-302-67227-2)

《银行业架构网络BIAN(全球数字化时代金融服务业框架)(数字化转型与创新管理丛书)》((荷)BIAN协会(BIAN Association)著;庄鹏) - 当当图书 (https://product.dangdang.com/29786214.html)
《银行业架构网络BIAN(全球数字化时代金融服务业框架)(数字化转型与创新管理丛书)》([荷]BIAN协会(BIAN,Association)) - 京东图书 (https://item.jd.com/14798518.html)