昨天写的:LT3042(ADI 旗下极低噪声LDO经典代表) ,然后我觉得意犹未尽,这个低噪音效果咋出来的呀?
一看网上也没有资料,虽然我不懂电源,但是我可以对图瞎几把分析:

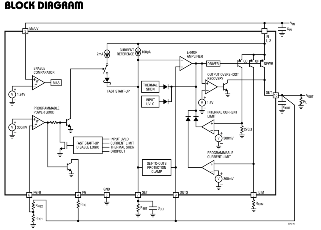
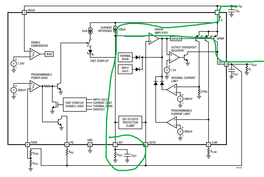
内部功能方块图
那这么厉害的LDO是如何设计出来的?
我发现数据手册里面有一个框图,虽然细节不多,但是理解概念是非常有益的;文章中数据主要是来源于这个数据手册。
Vin →(启动、基准、误差放大)→ 驱动级 → 大电流输出管 → Vout
↑ ↘ 多重限流 & 过压恢复
EN / UV ↘ PG 指示 & 快速启动模块
整图可拆解为 6 个核心功能区域:
区域编号 | 模块功能 | 对应图中区域 |
|---|---|---|
1 | 启动控制与 UVLO | 左上角 EN/UV 控制电路 |
2 | 电流基准源与 Bias | 中间上方 CURRENT REF + FAST START |
3 | 精密误差放大与设定逻辑 | 中部:ERROR AMPLIFIER + SET 节点 |
4 | 电流限制与保护机制 | 中右:3 重限流 & 恢复电路 |
5 | 输出功率管(BJT)控制 | 最右:驱动级 + QP/QC 管 |
6 | 电压反馈 & PG 状态检测 | SET/OUTS + PGFB/PG 反馈路径 |
启动控制与 UVLO 检测(EN/UV)

安排
EN/UV 引脚 → 比较器 → 1.24 V 阈值→ 电压高于此值后,与 BIAS 电流源结合,启动时提供偏置电流,LDO 开始启动(就是个比较器嘛)
典型 EN/UV 开启阈值:1.20–1.35 V

大概这里
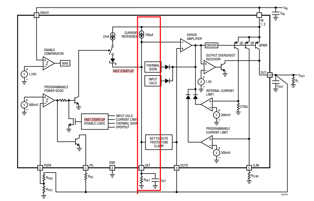
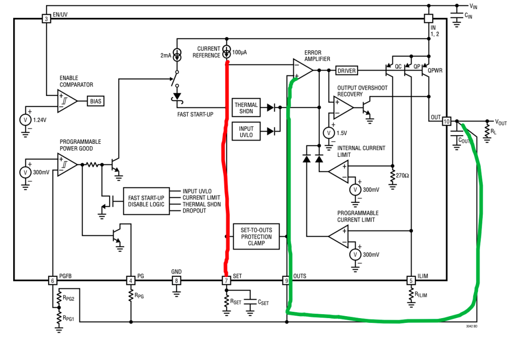
恒流源:100 μA → 提供给 RSET 脚用于设定 VOUT → VOUT = 1.5 V × (1 + RSET / RREF),其中 RREF = 10 kΩ
快速启动源:2 mA → 加快 CSET 充电,加速电压建立

《LT3042 DS》Page 11
SET Pin Current = 100μA (±2%)

就是这里了
ERROR AMPLIFIER:输入为 SET 脚电压,作为精密电压源,接入主反馈误差放大器(Error Amplifier)参考输入
反馈通道-SET/OUTS 引脚:外部的 RSET 与 CSET 决定输出电压 VOUT(通过调整误差放大器的输入,放大器控制 DRIVER → 调整功率输出管偏置,调节 OUT 电压);SET 与 OUTS 接地电流通过反馈结构控制内部驱动器偏置。
SET 电压固定为 1.5 V(内设) 看图说话哈。
我文章里面没有重点说这些,是因为它的其它性能太耀眼了。

image-20250525123833770
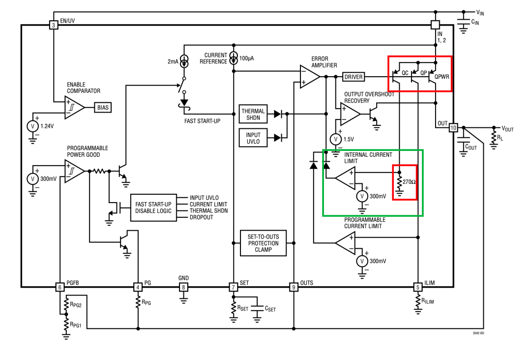
电流路径检测压降 → 内部三极管前置有 270 Ω 电阻
检测点电压阈值:300 mV → 电流限值 ≈ 300 mV / 270 Ω ≈ 1.1 A

右下
ILIM 脚通过电阻 RILIM 连接 GND:
比如 RILIM = 2 kΩ → Ilimit ≈ 150 mA

这里
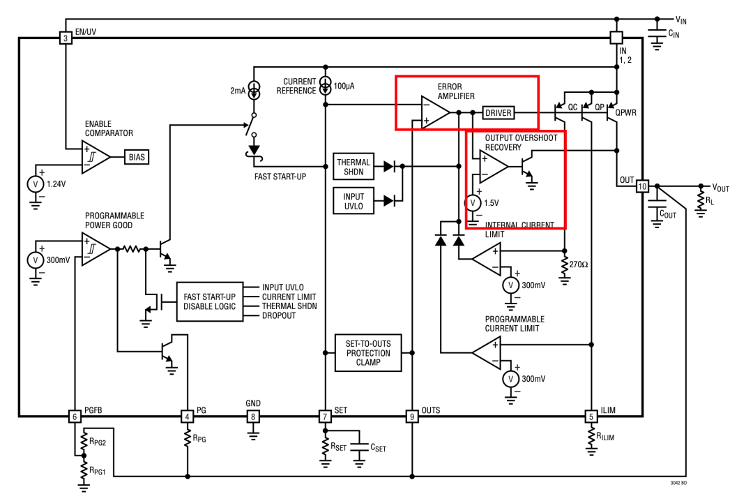
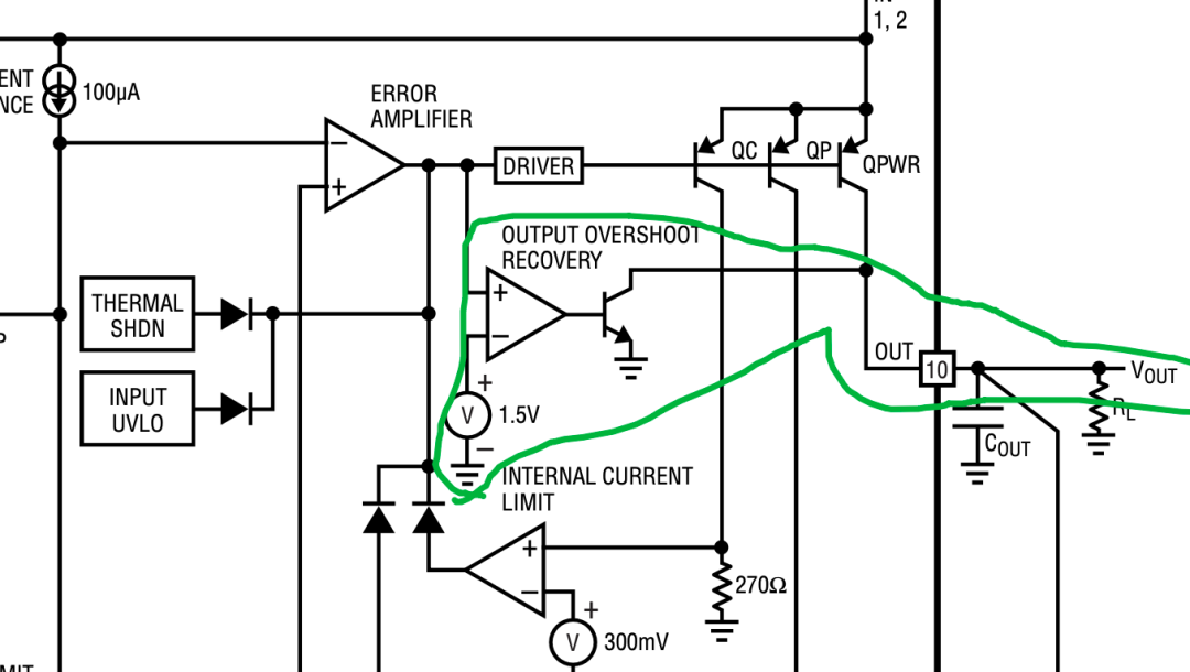
内部检测输出超过目标值 → 使用 1.5 V 比较器 & 调整控制管路;避免轻载时输出电压上冲(常见于 LDO 无负载情况下)。

这里
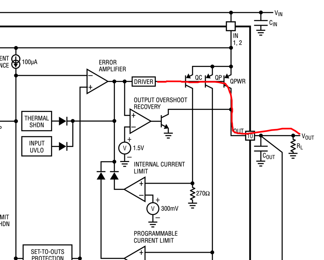
驱动输出 QP/NPN(非 MOS,提供低输出阻抗、高 PSRR 能力)→ BJT 有低开环噪声 + 快速响应
由 DRIVER 驱动,受控于误差放大器与限流反馈;输出支持接近轨(约 300 mV Dropout)。
是不是疑惑,这个放大器怎么没有环路?在外面接着

这就是环路
接 RSET 决定输出电压(参考电流源:100 μA):
外部输出采样反馈回 LDO → 检测真实 VOUT;可远程取样以改善长线压降影响
限制 OUTS – SET 的最大电压差(防止环路出错)

在这里
模块 | 功能说明 |
|---|---|
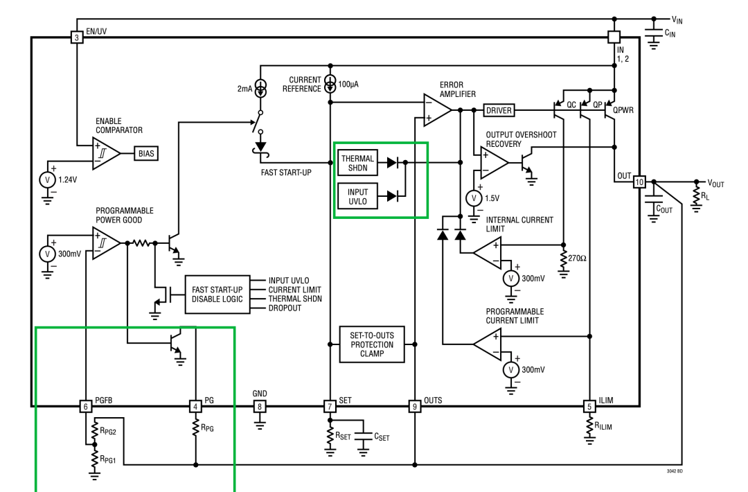
THERMAL SHDN | 芯片温度过热自动关断,>150°C typical |
INPUT UVLO | Vin < 1.8 V 时自动关断 |
PGFB / PG | 电压好坏状态反馈,300 mV 比较器 + 外接电阻设门限 |
文章完了吗?
我觉得没有,如果只是这样,那还是没有说明白为什么噪音这么低,而且在实践过程中这个CSET引脚这么频繁的说,肯定是有作用的:

在这里
那我这里就斗胆的分析一下,我看的书是TI家的LDO小册子
SET 引脚滤波之所以能显著降低输出噪声,是因为:
LT3042 采用了电流设定型输出结构(Current-Set Architecture),和传统的区别在于:
架构对比 | 传统 LDO | LT3042 架构 |
|---|---|---|
输出设定方式 | 内部分压器或反馈电阻 | 外部电阻设定电压 + 恒流源驱动 |
参考电压噪声传播路径 | 参考噪声直接叠加在反馈节点上 | 噪声可被 CSET 滤波 抑制 |
参考带宽控制 | 固定(内部电路决定) | 可调带宽(CSET 控制) |
Iref ≈ 100 μA
│
▼
┌─────────────┐
│ RSET │← 设置输出电压
└─────────────┘
│
├─────┐
│ ▼
│ CSET ← 滤波电容
│
▼
GND

我绘制的图
如果对信号完整性有了解就知道,其实这个SET这里有点像一个地电位,虚地,最终恒流源是要在这里完成回路的,也就是说对与这个点的噪音处理,是可以影响到最终放大器的输出的。
另外啊,这个电流源的噪音就是比电压反馈的低,带载能力也高。
SET 脚滤波 = 可调带宽参考点 + 主动抗噪节点,它的滤波效果直接转化为整个系统的输出噪声改善。
功能 | 公式 |
|---|---|
输出电压设置 | |
输出限流(可编程) | |
快速启动优化 | 加 CSET = 10 μF,结合 SET 电容进行抑噪 |
OUTS 用法 | 用于远端采样 + 输出电压钳位 |

LT3042: SET Filter Effect on Output Noise Spectrum
曲线颜色 | 电容 CSET 值 | -3 dB 滤波带宽 fc | 低频输出噪声密度(nV/√Hz) |
|---|---|---|---|
红色曲线 | 0.1 μF | ≈ 159 Hz | ≈ 2.0 |
绿色曲线 | 1.0 μF | ≈ 15.9 Hz | ≈ 1.7 |
蓝色曲线 | 10.0 μF | ≈ 1.6 Hz | ≈ 0.3最低 |
对 SET 节点上的参考电流形成电压后进行带宽限制
滤波器带宽:
若 RSET = 10 kΩ,则:
CSET = 0.1 μF → fc ≈ 159 Hz
CSET = 10 μF → fc ≈ 1.6 Hz → 抑制大部分带内噪声
感觉复杂的芯片也还是那套分析办法,也没有特别多的变数。
import numpy as np
import matplotlib.pyplot as plt
# 模拟 SET 脚滤波带宽影响输出噪声密度
f = np.logspace(1, 7, 1000) # 10 Hz ~ 10 MHz
Rset = 10e3 # 10kΩ 内部参考电阻
CSET_values = [0.1e-6, 1e-6, 10e-6]
labels = ["CSET = 0.1μF", "CSET = 1μF", "CSET = 10μF"]
colors = ["#d62728", "#2ca02c", "#1f77b4"]
plt.figure(figsize=(10, 5))
for Cset, label, color in zip(CSET_values, labels, colors):
fc = 1 / (2 * np.pi * Rset * Cset)
Vn0 = 2e-9 # 2 nV/√Hz baseline
Vn = Vn0 / np.sqrt(1 + (f / fc)**2)
plt.semilogx(f, Vn * 1e9, label=f"{label} (fc ≈ {fc:.1f} Hz)", color=color)
plt.xlabel("Frequency [Hz]")
plt.ylabel("Output Noise Density [nV/√Hz]")
plt.title("LT3042: SET Filter Effect on Output Noise Spectrum")
plt.grid(True, which='both', ls='--')
plt.legend()
plt.tight_layout()
plt.show()