EndMT(Endothelial-to-Mesenchymal Transition) 是一种在心血管发育和多种疾病(如动脉粥样硬化、肺动脉高压、心脏纤维化等)中关键的细胞命运转化过程。😘
该过程的调控机制尚不完全清楚,尤其是如何在多种不同诱导方式下表现出一致的转录特征。📝
本研究利用三种不同方式诱导EndMT的体外模型(TGF-β1刺激、ERG转录因子沉默、SNAI1过表达),结合单细胞RNA测序、功能验证、钙成像和动物实验,提出了一个新的调控通路:👇
➡️ 线粒体钙摄取(通过mitochondrial calcium uniporter, MCU)是驱动EndMT的关键机制。
scRNA-seq 揭示三种EndMT诱导模型中的关键标记基因一致性: 👇
图1A:实验设计示意图,展示三种诱导方式:ERG沉默、SNAI1过表达、TGF-β刺激。
图1B:UMAP图显示32,125个HUVECs(人脐静脉内皮细胞)可分为4类细胞:MSC、Tip cells,Intermediate,Proliferating cells。
图1C:Jaccard相似性分析(PCA)揭示不同模型中,细胞亚群的基因signature高度一致。
图1D-F:Upset图揭示三种模型在三类细胞中的共识marker基因数量:
Proliferating cells有65个共识基因(灰色)Tip cells有49个共识基因(红色)MSC仅10个共识基因(黄色)📝 提示:不同模型诱导的EndMT过程中,主要影响的是全局基因表达,而不是某一特定细胞亚群。

EndMT标记基因在各模型中具有高度一致性表达: 👇
热图呈现三种模型在所有EndMT状态细胞中共识的124个marker基因的表达情况。
高度一致,说明这些共识基因在不同诱导条件下均参与调控EndMT。Intermediate细胞未纳入marker计算,因为其为Tip向MSC转化的过渡群体。📝 提示:不同诱导方式共享一致的EndMT转录程序,强调EndMT具有统一的分子特征。

EndMT诱导导致与细胞亚群无关的基因表达改变:👇
图3A:Upset图显示,不论细胞分化状态,EndMT诱导后共有156个一致上调基因(红色)。
图3B:String图罗列经典EndMT相关路径上的基因,包括:
EMT核心转录因子(如:SNAI1, ZEB1);ECM重构因子(FN1, COL1A1);TGF-β信号通路成员(如SMAD3, TGFBI)。图3C:GSEA富集结果显示:
上调基因集中于EMT、TGF-β、Notch等信号;下调基因涉及代谢、细胞周期等功能。📝 提示:EndMT在所有细胞状态下均驱动类似的应答程序,体现其全局调控特征。

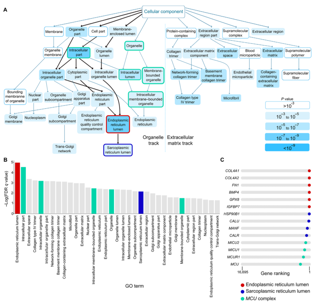
GO富集分析揭示线粒体钙通路是EndMT的关键靶点: 👇
图4A-B:GOrilla分析结果显示:
ECM结构形成通路上调;MCU复合物成员的条目被绿色标出。图4C:String图中,ER lumen、SR lumen和MCU复合物基因排名靠前。
📝 提示:EndMT中钙信号,尤其是线粒体钙摄取被认为是潜在调控机制。

EndMT增强线粒体钙摄取能力,而非改变ER释放: 👇
图5A-B:thapsigargin(Tg, 毒胡萝卜素) 处理后,ER钙释放速度无显著差异(灰/红曲线重叠)。
图5C-D:cyclopiazonic acid(CPA, 环匹阿尼酸) 处理观察ER钙回补能力,同样无差异。
图5E-F:Tg刺激后,EndMT细胞线粒体钙摄取峰值显著升高,说明线粒体功能增强。
图5G:TMRE染色显示线粒体膜电位正常,排除能量失调。
图5H:Western blot验证,EndMT细胞中MCU蛋白表达上调。
📝 提示:EndMT细胞通过上调MCU增强线粒体钙摄取,这可能是其促转化机制的核心。

MCU在功能上调控EndMT转化过程: 🔧
图6A-B:Tg诱导下,EndMT细胞沉默MCU(shMCU)后,线粒体钙摄取显著降低。
图6C-D:RT-PCR验证,在MCU缺失下,TGF-β诱导无法完全激活间充质基因,内皮标志表达相对保留。
图6E:划痕实验显示MCU沉默阻止细胞迁移能力上升。
图6F:TEER检测发现MCU沉默能部分保留内皮屏障功能。
图6G-H:小鼠耳部外涂MCU抑制剂RU360后或敲除Snai1内皮特异性KO后,血管通透性下降,提示MCU参与体内内皮屏障损伤。
📝 提示:MCU为EndMT发生所必需的因子,其调控线粒体Ca²⁺摄取影响细胞命运。

MCU调控内皮细胞在心脏发育过程中的EndMT: ❤️
图7A:斑马鱼心脏成像(54hpf),MO沉默mcu后,线粒体钙信号减弱。
图7B:twist1b+信号显著减少,提示EndMT过程受阻。
图7C:E11小鼠心脏中,EndMT迁移细胞(α-SMA+,CD31-)表达高水平MCU,支持其在发育性EndMT中的角色。
📝 提示:MCU是发育性EndMT不可或缺的调控因子。

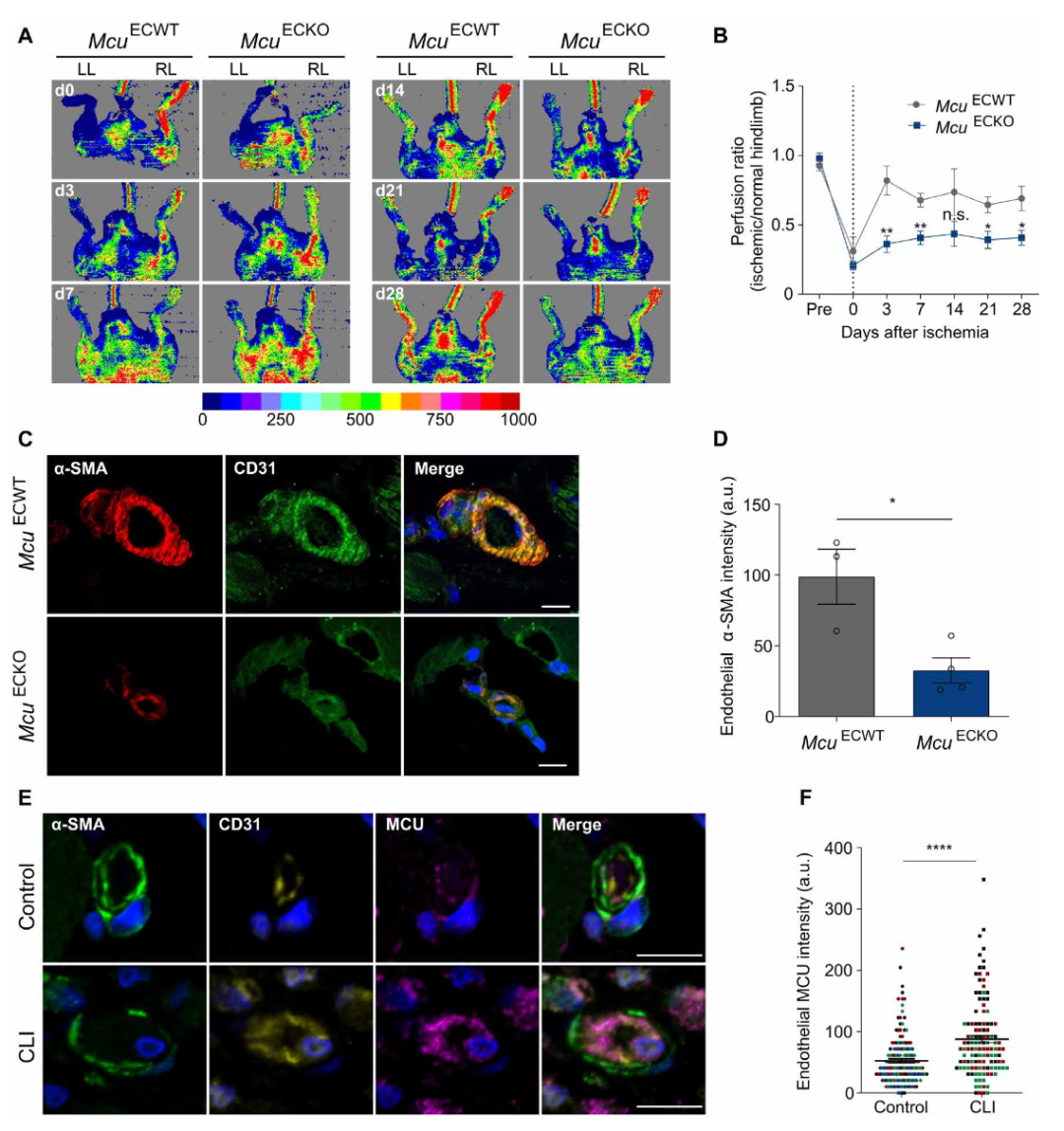
MCU调控病理性EndMT并影响缺血再灌注后的血管功能:👇
图8A-B:大鼠股动脉结扎模型,敲除MCU的内皮细胞恢复血流更快,提示血管修复改善。
图8C-D:缺血肌肉中,敲除MCU的α-SMA+ / CD31+的EndMT细胞显著减少。
图8E-F:人CLI(慢性肢体缺血)肌肉中,血管内皮MCU表达显著升高。
📝 提示:在缺血病理状态下,MCU上调驱动EndMT并加重血管功能障碍。

EndMT过程中,MCU介导线粒体钙信号促进形态和表型转换: 🔁
图9:总结示意图:
📝 提示:MCU-介导的线粒体Ca²⁺信号是EndMT核心驱动力,协调结构重塑与基因表达改变。

Lebas M, Chinigò G, Courmont E, Bettaieb L, Machmouchi A, Goveia J, Beatovic A, Van Kerckhove J, Robil C, Angulo FS, Vedelago M, Errerd A, Treps L, Gao V, Delgado De la Herrán HC, Mayeuf-Louchart A, L'homme L, Chamlali M, Dejos C, Gouyer V, Garikipati VNS, Tomar D, Yin H, Fukui H, Vinckier S, Stolte A, Conradi LC, Infanti F, Lemonnier L, Zeisberg E, Luo Y, Lin L, Desseyn JL, Pickering JG, Kishore R, Madesh M, Dombrowicz D, Perocchi F, Staels B, Pla AF, Gkika D, Cantelmo AR. Integrated single-cell RNA-seq analysis reveals mitochondrial calcium signaling as a modulator of endothelial-to-mesenchymal transition. Sci Adv. 2024 Aug 9;10(32):eadp6182. doi: 10.1126/sciadv.adp6182