
目前Type-C正在成为为单节和多节电池供电设备充电的标准端口。 移动蓝牙、移动电源、电动工具等应用已经从专有充电端口、传统USB A口和桶形插孔端口过渡到标准化 Type-C接口。 那如何通过Type-c输入、实现给多节锂电池快速充电呢?
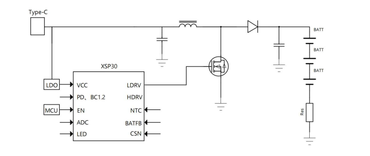
汇铭达XSP30是一款升降压型2~3串锂电池充电管理芯片, 芯片支持PD、 BC1.2 等多种快充协议和自适应适配器充电,充电电流最大可达2A。 具有涓流(TC)、恒流(CC)和恒压(CV)三个充电过程,电池充满到 12.6V,会关闭充电并持续检测电池电压,电压下降到 12.3V 自动再充电。支持输入 5W~27W 高功率快速充电, 具有欠压、过压、过流、过温等保护措施,确保充电电路安全工作。
芯片具有自适应充电器功能。 无论连接的充电器是 5V1A、 5V2A、 9V2A 或 9V3A 等, 芯片会根据输入电源的功率大小, 自动调整输出功率以适应各类不同的充电器, 防止因功率过大导致充电器复位不充电

XSP30支持PD、BC1.2等多种快充协议,这意味着它可以从USB-A和Type-C充电器获取5V、9V电压,能够兼容市面上绝大多数充电器。这一特性对于需要快速充电的便携式设备尤为重要,如蓝牙音箱、小风扇等。

升降压充电芯片XSP30通过内部的集成电路和算法,首先检测电池的当前状态,包括电压、电流和温度等信息。然后,根据这些信息计算出最适合的充电电流和电压,并控制充电过程。在充电过程中,IC会不断监测电池的状态,并根据实际情况调整充电策略。当电池电量充满或出现异常情况时,IC会立即停止充电,并发出相应的保护信号,确保电池的安全

XSP30的最大充电电流可达2A,大电流充电不仅缩短了充电时间,还提高了充电效率。例如;电池容量 2500mAh, 3 节串联 12.6V 锂电池, 使用 PD 协议充电器输入获取 9V/3A(27W) 功率,充电池电流设置 2A, 充电时间: 1 小时 30 分钟充满电

XSP30内置了三个环路来控制充电过程,包括涓流(TC)环路、恒流(CC)环路、恒压(CV)环路;
1、涓流环路;在充电最初对完全放电的电池单元进行预充,涓流充电的电流非常小,目的是安全地恢复电池的充电能力,避免过充和高温对电池的损害。
2、恒流环路;在电池电压上升到涓流充电阈值以上时以恒定电流快速充电。恒流充电的目的是快速充电,同时避免电池过热
3、恒压环路:当电池电压上升到一定值时,恒流充电结束,开始恒压充电阶段。在这个阶段,电压保持不变,电流不断减小。恒压充电的目的是使电池充满电,同避免过充的可能性

XSP30内置过压保护、切压保护、过温保护、过流保护;
过压保护(OVP):当检测到 Boost 电路异常时, 硬件自动关闭输出,停止充电。从而保护电池不受过高电压的影响
欠压保护:当输入电压检测电路在检测到输入电压接近 4.5V 的欠压阈值时,就会自动调整降低充电电流, 保证输入电压高于欠压阈值
过温保护:当检测到 NTC 温度超过 80℃后, 就会强制停止充电,避免电池过热导致安全隐患。

CHRG为工作指示灯,当电池正常充电时CHRG常亮
STDBY为待机/充满电/异常指示灯,当电池充满电或待机状态时STDBY常亮,过压保护、 温度保护等异常时,STDBY开启闪烁提示

XSP30的工作原理基于开关模式升降压充电技术。当电源适配器接入时,芯片首先识别并匹配快充协议,然后根据电池电量和充电状态选择合适的充电模式。在恒流充电阶段,芯片通过控制MOSFET的开关状态,以恒定电流对电池进行充电。随着电池电量的增加,芯片逐渐过渡到恒压充电阶段,限制充电电压的上升。同时,芯片还通过温度监测电路和输入电流自适应功能,实时监测电池温度和充电状态,智能调整充电电流和输入电压,确保充电过程的安全和高效。

移动设备:如智能手机、平板电脑等,锂电池充电芯片能够监测和控制电池的电过程,确保充电安全和电池寿命
小家电设备:如烧水杯、蓝牙音箱等,XSP30锂电池充电芯片能够为这些设备提供安全且高效的充电效率。
便携式电子产品: 如智能手表、无线耳机、移动电源等,XSP30锂电池充电芯片能够满足小功率设备的充电需求
医疗设备领域:如血压仪、血糖检测仪、心电图监控仪等,XSP30锂电池充电芯片能够安全快速的为这些设备充满电提高设备使用时间。
小型电动工具:如电动螺丝刀、冲击钻等,通过使用XSP30锂电池充电芯片,这些工具可以直接通过USB-C接口进行充电,提高了使用的便捷性
原创声明:本文系作者授权腾讯云开发者社区发表,未经许可,不得转载。
如有侵权,请联系 cloudcommunity@tencent.com 删除。
原创声明:本文系作者授权腾讯云开发者社区发表,未经许可,不得转载。
如有侵权,请联系 cloudcommunity@tencent.com 删除。