
实时云渲染平台LarkXR升级后针对于云 VR 场景,推出多人大空间 LarkVR 播控模块,带来突破性体验:
特别适合:
开箱即用的全流程解决方案,助您轻松开启 VR 大空间新时代。

一站式专业播控与管理工具LarkVR播控系统,基于LarkXR实时云渲染平台方案,整合VR空间运营、播控管理、设备运营等场景衍生的VR管理工具,旨在帮助其高效管理设备和运营自己的业务,提升整体运营效率与用户体验。
VR 运营者不再局限于单一终端的串流业务系统,通过 LarkVR播控系统,一键部署前后端业务系统,运营人员使用 pad即可完成快捷操作。支持本地内网部署,支持个性化需求定制接入,兼容市面上主流的各品牌 VR 一体机。

产品名称:LarkVR播控系统
产品定位:VR内容播放 + 设备管理一体化工具
适用场景:VR大空间、文旅、教育、展演、VR体验馆等
播控系统是 VR 内容运营不可或缺的核心系统,承担着从设备调度到内容播放的全链路管理职能,覆盖眼镜总览、内容播控、VR设备管理、服务器管理、VR监控、关卡管理等多个关键环节,构建起完整的用户体验生命周期管理机制。
该系统基于平板设备(PAD)操作设计,整套系统以高适配性与实用性为核心,专为多设备、多内容、多场次并发运行的 VR 场景打造,适用于VR大空间、文旅展演、教育培训、沉浸式娱乐等多种应用场景,助力运营方构建稳定、可控、标准化的 VR 内容服务体系。



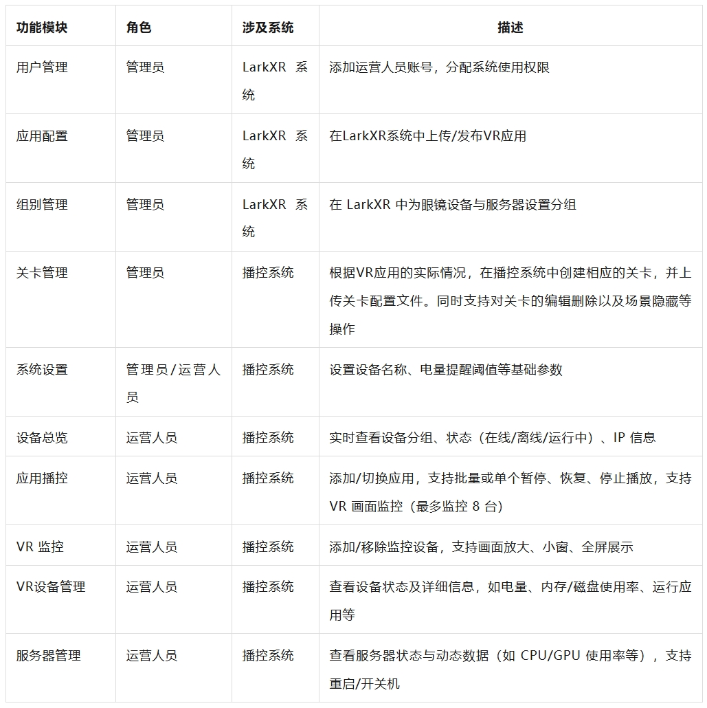
将 LarkXR 升级到最新版,在完成播控系统与 LarkXR 系统部署后,整体系统进入正式的运营使用阶段。根据实际业务分工与操作权限的不同,系统功能被划分为管理员功能与运营人员功能两个层级。
下表为播控功能模块与角色、系统的分组对照。

精选几个重点的功能模块详细介绍,开发者可根据自己的需求酌情匹配。
管理员权限:在 LarkXR 中将眼镜设备与服务器划分至不同分组,实现多应用/多设备/多场地的灵活调度管理,是支撑系统分布式运营的基础配置。


管理员权限:适合自研的VR游戏,可以创建不同关卡,上传配置文件与云渲染系统对接。实现对内容展示逻辑的细分控制,支持后续编辑、删除与隐藏部分场景。

既包括对终端的总览管理,也包括针对VR设备的状态信息查询。实时查看所有 VR 设备的分组情况、在线状态(在线/离线/运行中)及 IP 地址信息,方便快速判断设备运行状态与现场分布。查看单个设备的运行状态及详情,包括电量、内存占用、磁盘使用、SD卡使用、设备 IP、当前运行应用及所属分组,支持精细化维护与排障。






支持实时查看头显画面,并可将监控画面切换为全屏展示,便于场控人员快速掌握体验状态。可批量投屏多个设备。

原创声明:本文系作者授权腾讯云开发者社区发表,未经许可,不得转载。
如有侵权,请联系 cloudcommunity@tencent.com 删除。
原创声明:本文系作者授权腾讯云开发者社区发表,未经许可,不得转载。
如有侵权,请联系 cloudcommunity@tencent.com 删除。