首页
学习
活动
专区
圈层
工具
发布
首页
学习
活动
专区
圈层
工具
MCP广场
社区首页 >专栏 >提供数据代码,基于空间信息的基因表达用于预测疾病结果

提供数据代码,基于空间信息的基因表达用于预测疾病结果

作者头像
生信菜鸟团
发布2025-04-26 20:50:45
发布2025-04-26 20:50:45
3720
举报
文章被收录于专栏:生信菜鸟团生信菜鸟团

Basic Information

  • 英文标题:Spatial immune scoring system predicts hepatocellular carcinoma recurrence
  • 中文标题:空间免疫评分系统预测肝细胞癌复发
  • 发表日期:12 March 2025
  • 文章类型:Article
  • 所属期刊:Nature
  • 文章作者:Gengjie Jia | Cheng Sun
  • 文章链接:https://www.nature.com/articles/s41586-025-08668-x

Abstract

Para_01
  1. 鉴于肝细胞癌(HCC)切除术后高复发率1,2,3,早期识别高风险复发患者将有助于改善患者预后并优先分配医疗资源4,5,6。
  2. 我们观察了来自61名患者的侵袭前沿和肿瘤中心自然杀伤(NK)细胞的空间分布和HCC复发相关性。
  3. 我们使用极端梯度提升和逆方差加权方法,基于五个生物标志物(SPON2、ZFP36L2、ZFP36、VIM和HLA-DRB1)的空间表达模式开发了肿瘤免疫微环境空间(TIMES)评分来预测HCC复发风险。
  4. TIMES评分(风险比=88.2,P<0.001)优于当前标准工具,包括TNM和BCLC系统,用于患者风险分层。
  5. 我们在来自五个多中心队列的231名患者中验证了该模型,实现了82.2%的实际准确性以及85.7%的特异性。
  6. 这些生物标志物的预测能力是通过整合它们的空间分布而不是单独的标记表达水平实现的。
  7. 体内模型,包括NK细胞特异性Spon2敲除小鼠,揭示了SPON2在侵袭前沿增强IFNγ分泌和NK细胞浸润。
  8. 我们的研究介绍了TIMES,一个可公开访问的预测HCC复发风险工具,为早期HCC治疗决策提供了见解。

Main

Para_01
  1. HCC 是全球癌症相关死亡的第三大原因,术后复发率约为 70%,文献中有记载1,2,3。
  2. 准确预测 HCC 的复发风险有助于优化临床管理并改善患者预后。
  3. 当前的预后工具,如分期系统和分子生物标志物,在准确预测 HCC 复发方面仍有改进空间,尤其是在早期 HCC 方面4,5,6。
  4. 一个潜在的原因是,这些方法没有充分考虑到肿瘤微环境(TME)内的空间异质性和相互作用7,8。
Para_02
  1. HCC中的TME的特点是显著的空间异质性,在不同的肿瘤区域具有不同的免疫细胞组成。
  2. 先天免疫系统中的NK细胞已成为早期HCC潜在的预后指标。
  3. 特别是在肿瘤内部增加的NK细胞活性和浸润与改善的生存结果相关联。
  4. 然而,患者肿瘤内NK细胞的确切空间分布及其对预后的潜在影响尚未得到广泛表征。
  5. 此外,肿瘤内免疫细胞的空间分布与转移复发有关。
  6. 这表明肿瘤不同区域内的免疫细胞定位可能影响HCC的复发。
  7. 尽管如此,目前的临床策略主要依赖于基于组织病理学的肿瘤特征分层,而没有考虑肿瘤内免疫细胞表型的空间背景,这需要全幻灯片图像(WSI)分析和人工智能驱动的空间剖面分析。
Para_03
  1. 为了应对这些局限性并利用空间免疫分析的潜力,我们将空间转录组学、蛋白质组学和多重免疫组织化学(mIHC)数据与人工智能驱动的分析整合在一起。
  2. 这种方法使我们能够描绘出HCC组织侵袭前沿(IF)和肿瘤中心(TC)中NK细胞的空间分布及其与术后复发的相关性。
  3. 基于这些发现,我们着手开发并验证了一个TIMES评分系统,该系统根据关键免疫标记物的空间表达模式来预测HCC复发风险。
  4. 此外,我们通过体外和体内模型阐明了SPON2+ NK细胞在HCC进展和复发中的功能作用,为观察到的预后模式提供了机制上的见解。
  5. 通过利用WSI分析和人工智能驱动的空间分析,我们在当前临床因素之外推进了HCC患者的危险分层。
  6. TIMES评分系统代表了HCC预后准确性向前迈出的一步,我们的功能研究揭示了HCC复发的免疫学基础。

NK cells at the IF lowers recurrence

Para_01
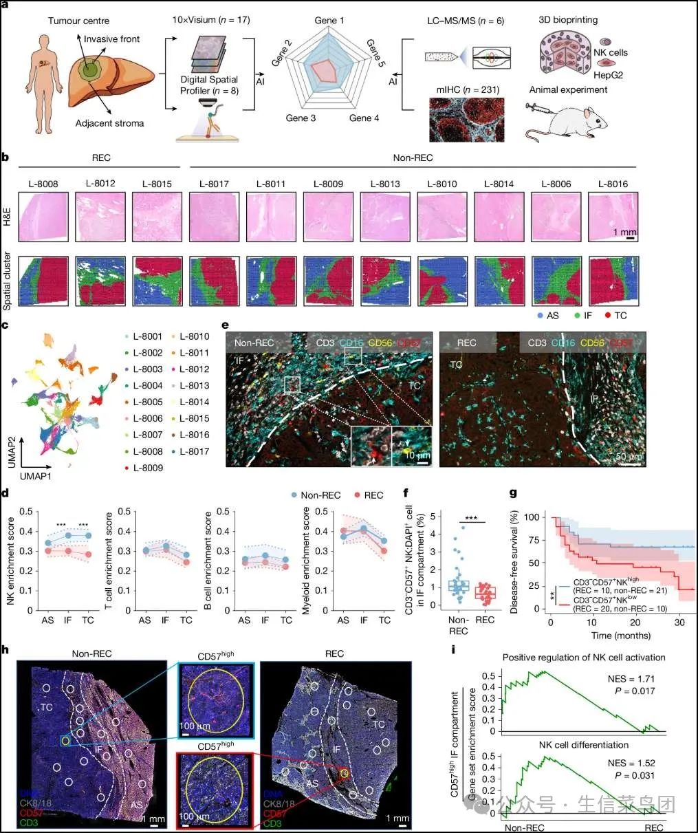
  1. 为了分析免疫细胞的空间异质性是否影响HCC的复发,我们对来自17名HCC患者的发现队列中的76,599个斑点进行了空间转录组学分析(10x Visium基因表达)。
  2. 该队列包括6例复发病例(REC)和11例非复发病例(non-REC)(图1a和补充表1-9)。
  3. 无偏聚类分析将整个组织分为三个组织区室:邻近间质(AS),IF和TC。
  4. 这些区室通过病理学家的评估得到确认(图1b),并通过HCC标记物的网状纤维染色和免疫组织化学染色进行验证(扩展数据图1a)。
  5. 空间均匀流形逼近和投影(UMAP)聚类揭示了非复发性和复发性HCC在各组织区室之间具有高度的转录组异质性(图1c和扩展数据图1b、c)。

Fig. 1: Spatial multi-omics analysis reveals associations between NK cell distribution and HCC recurrence.

- 图片说明

◉ 我们对AS、IF和TC区室进行了空间分析(10x Visium和DSP)。◉ 人工智能(AI)分析确定了五种与复发相关的基因,并通过LC–MS/MS蛋白质组学验证。◉ 开发了TIMES评分系统用于预测肝细胞癌(HCC)的复发,随后进行了三维生物打印和动物验证。◉ 图b显示了复发(REC)或非复发(非REC)HCC组织的苏木精和伊红(H&E)染色图像(上)和空间聚类(下)。◉ 图c显示了来自18个Visium样本(6名REC患者和11名非REC患者的18个Visium样本)的空间转录组测序的UMAP嵌入。◉ 图d基于白细胞基因的富集分析。阴影区域对应95%置信区间,中央线表示平均值;非REC(n = 11名患者)与REC(n = 6名患者),未配对双尾Welch t检验:P = 4.3×10^-4(IF)和P = 9.2×10^-4(TC)对于NK细胞。◉ 图e显示了非REC和REC组织中的CD3、CD16、CD56和CD57的多重免疫组化(mIHC)染色。◉ 图f显示了非REC(n = 31)和REC(n = 30)患者在IF处的CD3−CD57+ NK细胞比例。箱线图显示最小值(非REC为0.19,REC为0.18)、最大值(非REC为4.31,REC为1.24)和中位数(非REC为1.06,REC为0.62),须线延伸到最极端的数据点。每个点代表每位患者的所有测量值的平均值。未配对双尾t检验:P = 8.0×10^-4。◉ 图g显示了根据IF处CD3−CD57+ NK细胞计数与DAPI+细胞计数的中位比值(0.9028)分层的HCC患者DFS分析(NK高:非REC n = 21,REC n = 10;NK低:非REC n = 10,REC n = 20)。阴影区域对应95%置信区间,中央线表示中位数。Log-rank检验:P = 0.0066。◉ 图h显示了八个HCC组织中的64个感兴趣区域(白色圆圈)的DSP图像。◉ 图i显示了在CD57高IF区室中NK细胞激活和分化相关的基因集富集。单侧置换检验。对于统计显著性,P < 0.01和*P < 0.001。NES表示标准化富集分数。完整的图注见补充信息。数据来源

Para_02
  1. 接下来,我们通过计算各自基因标记物的富集分数来表征NK细胞、T细胞、B细胞和髓系细胞的丰度(图1d)。
  2. REC和非REC肝细胞癌(HCC)之间最显著的区别是非REC HCC的IF中NK细胞的富集分数明显高于REC HCC(P = 4.3 × 10−4),这表明IF中NK细胞浸润增加的患者复发风险较低。
  3. 对来自61名HCC患者的样本(30名REC和31名非REC)进行mIHC和WSI分析显示,非REC HCC的IF中NK细胞的富集程度高于REC HCC(图1e)。
  4. 分析鉴定了三种不同的NK细胞群体:CD3−CD56+普通NK细胞(P = 3.5 × 10−2)、CD3−CD16+CD56+细胞毒性NK细胞(P = 3.0 × 10−3)和CD3−CD57+成熟NK细胞(P = 8.0 × 10−4)在非REC HCC的IF中的富集程度显著高于REC HCC(图1f和扩展数据图1d,e)。
Para_03
  1. 为了确定哪种NK细胞亚群与HCC预后密切相关,我们比较了三种识别的NK细胞群体与无病生存期(DFS)之间的关系。
  2. 根据每种NK细胞亚型的IF密度中位数,样本被分为IF-NKhigh和IF-NKlow亚组。
  3. IF-CD3−CD57+NKhigh亚组的DFS明显长于IF-CD3−CD57+NKlow亚组(P = 6.6 × 10−3;图1g和补充图1)。
  4. 相比之下,其他两种NK细胞群体的高亚组和低亚组之间未观察到DFS的显著差异(扩展数据图1f,g)。
  5. 这些发现表明,在IF中的CD3−CD57+ NK细胞是与HCC复发风险最密切相关的NK细胞亚群。

Spatial gene patterns predict recurrence

Para_01
  1. 为了识别非复发(non-REC)和复发(REC)肝细胞癌(HCC)中的CD3−CD57+自然杀伤细胞(NK细胞)之间的差异表达基因(DEGs),这些基因可以作为复发风险的预测指标,我们使用GeoMx数字空间分析仪(DSP)人类全转录组图谱评估了来自发现队列的八例HCC组织中AS、IF和TC区室的CD3−CD57+ NK细胞富集区域中的18,677种蛋白编码人类基因(图1h,i)。
  2. 空间分析揭示了在非REC与REC患者中,AS、IF和TC区室之间存在241个具有不同空间模式的DEGs(图2a,b和补充表10和11)。
  3. 在这241个DEGs中,基于独立的单细胞RNA测序(RNA-seq)数据28,有23个在NK细胞中相对于其他免疫细胞表现出不同的表达。
  4. 对于这23个DEGs中的每一个,我们使用IF和TC处的转录计数构建了一个广义线性模型,以评估它们对复发结局的预测能力。
  5. 由于AS区室被认为是正常组织,并且在REC和非REC HCC之间没有显著的基因表达差异,因此未将AS处的转录计数整合到模型中。
  6. 五种DEGs(SPON2、ZFP36L2、ZFP36、VIM和HLA-DRB1)达到了最高的复发预测准确性(图2c,d,补充表12和补充图2和3)。
  7. 此外,通过激光捕获显微切割分离的发现队列中HCC组织的蛋白质组学分析29,30,31,32,33,利用液相色谱-串联质谱(LC–MS/MS)33证实了这五种DEGs在REC和非REC HCC之间的差异蛋白表达(图2e,f,扩展数据图2a-d和补充图4)。
  8. 值得注意的是,对来自癌症基因组图谱(TCGA)数据库的HCC患者的分析显示,五种DEGs的DFS和基因表达水平(仅来自TC)在非REC和REC HCC之间没有显著差异(扩展数据图2e,f),这突显了五种DEGs(生物标志物)的空间信息在准确预测HCC复发中的重要性。

Fig. 2: Identification of distinct spatial patterns of gene expressions for HCC recurrence prediction.

- 图片说明

◉ 空间转录组学分析工作流程:(1) 在各个区域对18,677个基因在NK细胞中的差异表达分析,(2) 鉴定241个空间上不同的基因,(3) 过滤出在NK细胞中与其他免疫细胞相比差异表达的23个基因,以及(4) 使用广义线性模型测试这23个基因对HCC复发的预测价值。ACC,准确率;NPV,阴性预测值;PPV,阳性预测值。◉ AS、IF和TC之间的基因表达模式在非复发(non-REC)和复发(REC)HCC中具有显著区别。线条代表平均值,阴影区域显示数值范围。◉ HCC复发的模型预测准确性(均值±标准差,n=100个验证数据集)。◉ 关键基因的空间表达分析。箱线图显示了转录计数,包括最小值、最大值、中位数(中心线)和第一四分位数与第三四分位数(箱体边界)。须延伸至非异常值的最远数据点(1.5倍四分位距)。线条连接各区域的平均值。使用带有错误发现率控制的双侧Wald检验。◉ 基于蛋白质的NK细胞富集(均值±2倍标准误差)。关于样本数量:AS(来自2名非复发患者的6个ROI对比来自4名复发患者的5个ROI),IF(来自2名非复发患者的9个ROI对比来自4名复发患者的21个ROI;P=0.0013)和TC(来自2名非复发患者的6个ROI对比来自4名复发患者的14个ROI;P=0.038)。未配对双尾Student’s t检验。◉ 两名非复发患者和四名复发患者的ROI的平均蛋白丰度。对于统计显著性,*P<0.05和**P<0.01。完整的说明见补充信息。数据源

TIMES system stratifies recurrence risk

Para_01
  1. 为了基于五个DEGs的空间信息开发一个预测模型,我们首先通过使用mIHC在来自队列1的61名HCC患者(30名复发组和31名非复发组)中量化了这五种生物标志物和CD57的蛋白质水平(图3a,补充表1和2以及补充图5)。
  2. 每个患者的样本获得了高分辨率的WSI,每张载玻片根据组织大小包含100到600个切片。
  3. 在IF和TC中使用InForm和HALO34,35对每个切片中的生物标志物表达进行了量化。
  4. 在模型开发阶段,我们利用这61名患者的全切片mIHC数据来构建和验证一个基于极端梯度提升(XGBoost)算法的机器学习模型,用于预测HCC复发风险(图3b,扩展数据图3a以及补充表13和14)。
  5. 我们使用了数据的重复随机分割,其中75%(n=46)用于训练,25%(n=15)用于验证。
  6. 在验证集上,该模型对每个单独的生物标志物的受试者工作特征曲线下面积(AUC)均大于0.87,表明其具有很高的预测准确性(补充表14)。

Fig. 3: Development of a TIMES scoring system for HCC recurrence risk stratification.

- 图片说明

◉ 代表性的非复发性肝细胞癌(HCC)和复发性肝细胞癌组织的多重免疫组化图像,显示核染色(DAPI呈蓝色)和生物标志物:CD57(红色),SPON2(绿色),HLA-DR(青色),ZFP36L2(黄色),ZFP36(橙色)和VIM(品红色)。◉ 使用机器学习开发了TIMES评分系统,该系统整合了空间信息和生物标志物信息。模型预测是概率值(Pi),最终的TIMES评分(0.03-0.95)以五边形表示。◉ 复发性肝细胞癌患者(n=72)和非复发性肝细胞癌患者(n=91)的TIMES评分分布。采用未配对双尾Wilcoxon秩和检验(P=3.13×10^-13)。MD表示评分的中位数差异。◉ DFS分析结合TNM分期与TIMES评分(左侧)以及结合BCLC与TIMES评分(右侧)。阴影区域对应95%置信区间,中央线表示中位数。采用Log-rank检验。◉ 对于比较,TNM<II期-TIMES低分组(n=30名患者)与TNM<II期-TIMES高分组(n=23名患者;P=3.0×10^-7),TNM≥II期-TIMES低分组(n=50名患者)与TNM≥II期-TIMES高分组(n=52名患者;P=2.0×10^-8)。◉ BCLC A期-TIMES低分组(n=17名患者)与BCLC A期-TIMES高分组(n=9名患者;P=0.01),以及BCLC B+C期-TIMES低分组(n=54名患者)与BCLC B+C期-TIMES高分组(n=50名患者;P=1.0×10^-12)。◉ 判别分析中的变量重要性,值>1被认为是贡献因素(虚线表示变量重要性=1)。ALT表示丙氨酸氨基转移酶;AST表示天冬氨酸氨基转移酶;DEAP表示动态增强动脉相。◉ TIMES、17个因素(单变量Cox回归分析中显著的因素)、3个因素肿瘤大小(肿瘤最大直径、面积和负荷)、2个因素血管侵犯(微血管和大血管侵犯)、BCLC和TNM模型的受试者工作特性曲线和AUC。对于统计显著性,**P<0.01和****P<0.0001。◉ 完整的图注见补充信息。

Para_02
  1. 为了进一步增强模型的临床应用潜力,我们基于训练好的XGBoost模型设计了一个两步评分系统,以整合来自空间上不同组织切片和多个生物标志物的信息(图3b)。
  2. 这种方法为每位患者生成了一个综合评分(称为TIMES评分),评分范围从0到1,分数越高表示HCC复发风险越大(参见方法;补充表15)。
  3. REC组织的TIMES评分显著高于非REC组织,评分中位数差异为0.375(P = 3.13 × 10−13;图3c)。
  4. TIMES评分系统以82.2%的准确率和85.7%的特异性区分了非REC和REC组织。
  5. TIMES在早期和晚期HCC阶段均成功地将非REC组织与REC组织区分开来,在区分复发风险方面优于肿瘤结节转移(TNM)和巴塞罗那临床肝癌(BCLC)分期(图3d和扩展数据图3b-d),
  6. 这表明TIMES在分层早期HCC的复发风险方面超越了传统的分期系统。
Para_03
  1. 为了探讨TIMES是否比传统复发相关临床因素更能预测HCC复发的风险,我们在一个包含231名患者的验证队列中将其预后性能与118个临床因素进行了比较(补充表16)。
  2. 与118个临床因素相比,TIMES与DFS的关联性最强(P = 3.85 × 10−14;扩展数据图3e)。
  3. 使用17个显著临床因素(单变量回归分析中P < 0.05)作为协变量的多变量回归分析进一步支持了TIMES与预后结果之间最强的关联性(P = 3.82 × 10−11;扩展数据图3f)。
  4. 辨别分析也确定了TIMES评分是区分非REC和REC HCC的最具有鉴别力的变量(图3e)。
  5. 基于以下三种情况构建了三个多变量模型:(1)17个显著临床因素,(2)肿瘤大小测量值,(3)血管侵袭因素。
  6. TIMES评分系统显示出比这些模型显著更高的敏感性和特异性(AUC = 0.82)(图3f)。
  7. 此外,TIMES评分系统优于仅基于NK细胞亚群的预测模型,这通过另一个mIHC染色的数据集得到了证明(扩展数据图3g)。
  8. 这些发现突显了TIMES整合方法的优越预后价值,该方法结合了来自五个生物标志物的空间信息,与依赖于任何单一临床因素或生物标志物相比具有优势(扩展数据图3h)。
Para_04
  1. 为了探索TIMES评分系统在指导肝细胞癌(HCC)患者个性化治疗策略中的临床效用,临床医生将TIMES应用于一个包含25名接受术后辅助抗PD1治疗的HCC患者的试点队列(队列7;补充表8)。
  2. 我们观察到,对辅助抗PD1治疗有部分反应的患者TIMES评分高于非响应者,评分差异的中位数为0.267(P = 1.61 × 10−3;扩展数据图3i和补充表17)。
  3. 然而,这些初步发现需要在更大的队列中进行验证。
  4. 为了便于临床社区使用TIMES,开发了一个网络工具(https://sun.times.ustc.edu.cn/)(扩展数据图4a、补充图6a,b和补充视频1)。
  5. 通过上传患者HCC组织的标准病理图像,这些图像使用商业抗体染色了五种生物标志物,该网络工具生成了一份包含TIMES评分和复发风险的报告;但需要注意的是,TIMES可能需要进一步研究作为潜在工具,在HCC辅助免疫治疗临床试验中对患者进行分层(扩展数据图4b-d和补充图7)。
  6. 未来的研究将探讨TIMES如何与更大规模的前瞻性队列中的其他已建立的生物标志物和临床结果相关联。

SPON2+ NK: active and tumour infiltrating

Para_01
  1. 为了揭示TIMES预测能力的免疫学基础,我们研究了这些生物标志物在塑造肿瘤微环境中的功能作用。
  2. 在这五种生物标志物中,SPON2在我们的TIMES评分系统中最具预测性,这促使我们探索其对HCC复发的免疫调节作用和潜在影响。
  3. 对18名早期复发HCC患者进行的单细胞RNA测序分析显示,SPON2在NK细胞中特别富集(扩展数据图5a、b)。
  4. 与SPON2− NK细胞相比,SPON2+ NK细胞表达了更高水平的激活标记物(例如TNF、PRF1、IFNG、KLRC2、KLRK1、NCR3和NCR1)和更低水平的抑制受体(例如CD96、TIGIT、KLRC1、CTLA4和TGFB1;图4a)。
  5. 人类外周血的流式细胞术分析进一步表明,SPON2+ NK细胞表达的IFNγ(P = 1.0 × 10−4)和穿孔素(P = 2.0 × 10−4)水平显著高于SPON2− NK细胞(图4b)。
  6. 基于单细胞RNA测序数据集也得出了相似的结果(扩展数据图5c)。
  7. 基因本体分析显示,SPON2+ NK细胞中促进抗肿瘤NK细胞功能的通路得到了富集(扩展数据图5d)。
  8. DSP转录组数据显示,SPON2highCD57high区域兴趣区(ROIs)的IFNγ受体基因表达显著高于SPON2lowCD57high ROIs(扩展数据图5e)。
  9. 这些发现表明,SPON2的表达定义了一种高度激活且具有细胞毒性的NK细胞亚群。

Fig. 4: SPON2+ NK cells are activated with migration potential to the HCC TC and in proximity to higher abundance of IFNγ+CD8+ T cells.

- 图片说明

◉ a, 在 SPON2+ 和 SPON2− 自然杀伤细胞中的 NK 免疫相关标记表达。Ave. exp, 平均表达;Pct. exp, 表达百分比。◉ b, 流式细胞术分析 SPON2− 与 SPON2+ 自然杀伤细胞中 IFNγ+ 和穿孔素+ 自然杀伤细胞的比例(每组 n = 8 名患者)。P 值 = 1.0 × 10−4 和 P 值 = 2.0 × 10−4。◉ c, 使用 HepG2 和 NK92 细胞的三维生物打印示意图。◉ d, 刺激后 SPON2− 和 SPON2+ NK92 细胞的流式细胞术分析。◉ e, 空载体 NK92 细胞(NK92EV)、NK92OE-SPON2 和 NK92KD-SPON2 向 HepG2 区域迁移的追踪。白色圆圈标出了侵入肿瘤区域的 NK92 细胞。◉ f–h, 不同 SPON2 表达水平的 NK92 细胞的迁移分析。代表性轨迹(f),平均轨迹速度(g;P < 1.0 × 10−4)和轨迹速度分布(h)在 12 小时时点,NK92EV(n = 491 个细胞)、NK92KD-SPON2(n = 327)和 NK92OE-SPON2(n = 464)。◉ i, 显示 CD57+SPON2+CD3− 自然杀伤细胞与 CD3+CD8+IFNγ+ T 细胞靠近的多重免疫组织化学(mIHC)。◉ j, 在非复发(n = 23;P < 1.0 × 10−4)和复发(n = 20;P = 6.0 × 10−4)肝细胞癌(HCC)患者的 IF 与 TC 中 SPON2+CD57+ 细胞比例的比较。◉ k,l, 接触/跨膜共培养实验对比 CD8+ T 细胞反应。流式细胞图谱(k)和定量(l)在 NKOE-SPON2 或 NKKO-SPON2 细胞与 CD8+ T 细胞共培养时 TNF 和 IFNγ 的表达情况,有或没有 IFNγ 中和作用(n = 9 名患者)。◉ 关键比较:TNF+CD8+ T 细胞:NKOE-SPON2 与 NKKO-SPON2 接触(P = 0.0054),NKOE-SPON2 接触与跨膜(P = 0.98),NKOE-SPON2 + CD8+ T(接触抗 IFNγ)与 NKOE-SPON2 + CD8+ T(接触 IgG;P = 0.021);IFNγ+CD8+ T 细胞:NKOE-SPON2 与 NKKO-SPON2 接触(P = 0.0011),NKOE-SPON2 接触与跨膜(P = 0.0011),NKOE-SPON2 + CD8+ T(接触抗 IFNγ)与 NKOE-SPON2 + CD8+ T(接触 IgG;P = 0.02)。除非另有说明,使用配对双尾 Student’s t 检验,数据表示为平均值 ± 标准误差。对于统计显著性,P < 0.05,P < 0.01,P < 0.001,****P < 0.0001,无显著差异(NS)。补充信息中有完整的标题。◉ 源数据

Para_02
  1. 鉴于TIMES预测价值的空间性质,我们接下来研究了SPON2表达与肿瘤内NK细胞区域分布之间的关系。空间Visium数据显示,SPON2+ NK细胞在非REC组织的TC和REC组织的IF中富集(扩展数据图5f)。
  2. TC中的SPON2+NKhigh点富集了与免疫激活、细胞运动性、白细胞迁移和白细胞介导的免疫相关的途径(扩展数据图5g–i)。
  3. 对TC的DSP ROI进行的基因集富集分析显示,SPON2highCD57high ROI富集了与白细胞趋化性、细胞粘附、先天免疫反应和对IFNγ、IL-12和IL-18的免疫反应相关的途径(扩展数据图5j),表明SPON2+ NK细胞具有迁移潜力。
  4. 在3D打印的HCC肿瘤模型中(图4c),SPON2+ NK92细胞表现出向HepG2细胞迁移增强,并且IFNγ和穿孔素表达增加(图4d和扩展数据图6a–f)。
  5. SPON2过表达(NK92OE-SPON2)促进了NK92细胞的浸润和IFNγ分泌,而SPON2敲低(NK92KD-SPON2)则阻碍了迁移(图4e–h、扩展数据图6g–i和补充视频2–4)。
  6. 这些发现表明,SPON2有助于NK细胞向肿瘤细胞的迁移和细胞毒性活性。

SPON2+ NK and CD8+ T cell interactions

Para_01
  1. 为了调查SPON2+ NK细胞是否与CD8+ T细胞在抗肿瘤免疫反应中相互作用,我们使用mIHC和单细胞RNA测序数据进行了进一步分析。
  2. 在28个HCC组织中进行的mIHC空间映射显示,SPON2+ NK细胞是CD3−CD68−CD163−CD16+CD56+CD57+(扩展数据图7a),证实了它们的身份是NK细胞而非T细胞或巨噬细胞。
  3. HCC单细胞RNA测序数据的配体-受体网络分析38,39揭示,II型干扰素(IFNγ)通路是区分SPON2+与SPON2− NK细胞的主要免疫相关信号(扩展数据图7b,c),预测CD8+ T细胞是主要产生作用于SPON2+ NK细胞的IFNγ的来源(扩展数据图7d,e)。
  4. 在28个HCC组织的WSI的mIHC空间映射中,CD3、CD8、CD57、IFNγ和SPON2的检测显示TC区域的CD3+CD8+IFNγ+ T细胞与CD3−CD57+SPON2+ NK细胞紧密相邻(图4i和补充图8)。
  5. 在非REC组织中,TC区域的SPON2+CD57+ NK细胞浸润比IF区域更高(P < 10−4),而在REC组织中,IF区域的浸润更高(P = 6.0 × 10−4;图4j)。
  6. 与SPON2−CD57+ NK细胞相比,CD8+ T细胞在SPON2+CD57+ NK细胞附近的数量更多(P = 7.9 × 10−3;扩展数据图8a-c)。
  7. 这种空间关联表明SPON2+ NK细胞与CD8+ T细胞之间可能存在相互作用,这可能有助于抗肿瘤免疫。
Para_02
  1. 为了确定CD8+ T细胞与SPON2+ NK细胞之间的直接接触是否是CD8+ T细胞抗肿瘤活性所必需的,我们进行了共培养实验,使用了HepG2细胞、SPON2敲除(NKKO-SPON2;扩展数据图8d,e)和SPON2过表达(NKOE-SPON2)原代NK细胞以及CD8+ T细胞。
  2. Transwell板模拟了NKOE-SPON2(或NKKO-SPON2)与CD8+ T细胞之间的直接和间接接触。
  3. CD8+ T细胞和NKOE-SPON2细胞的直接共培养诱导了显著更高的CD8+ T细胞表达IFNγ(P = 1.1 × 10−3)、TNF(P = 5.4 × 10−3)、CD107a(P = 7.6 × 10−3)和颗粒酶B(P = 1.0 × 10−4)的比例,相比与NKKO-SPON2细胞的共培养(图4k,l和扩展数据图8f,g)。
  4. 间接共培养导致CD8+ T细胞表达IFNγ和CD107a的比例降低。
  5. 在直接共培养中阻断IFNγ显著降低了CD8+ T细胞表达IFNγ(P = 2.0 × 10−2)、TNF(P = 2.1 × 10−2)和CD107a(P = 1.0 × 10−2;图4l和扩展数据图8g)的比例。
  6. 在直接共培养中,NKOE-SPON2细胞对HepG2细胞的细胞毒性高于对NKKO-SPON2细胞的细胞毒性(扩展数据图8h,i)。
  7. 将HepG2细胞与NKOE-SPON2(或NKKO-SPON2)和CD8+ T细胞在短期(4小时)条件下共同培养,并未揭示NKOE-SPON2细胞对CD8+ T细胞细胞毒活性有显著增强(扩展数据图8j,k和补充图9a,b)。
  8. 这些发现表明,SPON2+ NK细胞与CD8+ T细胞之间的直接接触对于其抗肿瘤活性是必要的,这种活性是由IFNγ信号传导介导的。

SPON2 loss in NK cells increases HCC recurrence

Para_01
  1. 为了阐明SPON2+ NK细胞在体内的抗肿瘤作用,我们使用了一组HCC小鼠模型,包括皮下移植、原位移植和复发模型,使用了Spon2敲除(Spon2−/−)和野生型(WT)小鼠(图5a,f和扩展数据图9a)。
  2. 在所有模型中,与野生型小鼠相比,Spon2−/−小鼠的肿瘤体积更大,肿瘤生长加速,免疫细胞浸润减少,IFNγ产生NK细胞和CD8+ T细胞的比例降低(图5b-e,g,h和扩展数据图9b-h)。
  3. 这些发现强调了Spon2在促进NK细胞和CD8+ T细胞的浸润和效应功能中的重要性,从而增强对肿瘤的控制并降低HCC复发的风险。

Fig. 5: Effect of Spon2 knockout on NK cell function in HCC mouse models.

- 图片说明

◉ 皮下HCC模型。实验设计(a),肿瘤重量(b;第18天,P = 0.048)和生长曲线(c;P = 0.048)。野生型n = 5对比Spon2−/− n = 5小鼠。◉ 流式细胞术分析肿瘤浸润免疫细胞。代表性剖面图(d)和量化(e)CD45+ NK(P = 0.012)、IFNγ+ NK(P = 0.048)和IFNγ+CD8+ T细胞(P = 0.019)。野生型n = 4对比Spon2−/− n = 4小鼠。◉ 原位HCC模型。实验设计(f),肝体指数(g;第22天,野生型n = 4对比Spon2−/− n = 4小鼠;P = 0.0074)以及肿瘤浸润的IFNγ+ NK和IFNγ+CD8+ T细胞(h;野生型n = 8对比Spon2−/− n = 7小鼠;P = 0.046和P = 2.0 × 10−4)。◉ NK细胞特异性Spon2敲除模型设计(i)和肿瘤生长曲线(j)比较Spon2f/f-Ncr1Cre(n = 5)与Spon2f/f-Ncr1Cre+(n = 5)小鼠(P = 0.0078)。◉ 人源NK细胞转移的HepG2异种移植模型。实验设计(k)和肿瘤生长曲线(l)针对PBS、NKKO-SPON2和NKOE-SPON2组(每组n = 5只小鼠;双向方差分析:PBS对比NKKO-SPON2,P = 0.014;PBS对比NKOE-SPON2,P < 1.0 × 10−4;NKOE-SPON2对比NKKO-SPON2,P = 0.0039)。◉ 质谱流式分析肿瘤浸润白细胞。t-SNE投影和SPON2表达(m),细胞类型特异性SPON2+比例(n)以及DFS≥2年(n = 5)和DFS<1年(n = 6)患者的SPON2+ NK富集情况(o)。箱线图显示了DFS长(TC:0.43、0.80和1.00对比IF:0.04、0.21和0.24,P = 0.0098)和DFS短(TC:0.03、0.18和0.47对比IF:0.85、0.91和0.95,P = 0.0036)的最小值、中位数和最大值。DNT,双阴性T细胞。除非另有说明,使用非配对双尾Student t检验,数据表示为平均值±标准误差。对于统计显著性,P < 0.05,P < 0.01,P < 0.001和****P < 0.0001。完整的图注可在补充信息中查看。数据来源。

Para_02
  1. 为了剖析NK细胞对Spon2缺陷促进肿瘤效果的具体贡献,我们在HCC小鼠模型中选择性地耗竭了NK细胞、CD8+ T细胞或两者兼有(扩展数据图9i)。
  2. 观察到Spon2−/−小鼠比WT小鼠的肿瘤显著更大,这一现象仅在存在NK细胞且CD8+ T细胞被耗竭时才明显(P < 10−4),而在NK细胞耗竭或两种细胞类型同时耗竭时则不明显(扩展数据图9j)。
  3. 为进一步验证这种表型的NK细胞依赖性质,我们生成了NK细胞特异性Spon2−/−小鼠模型(图5i和扩展数据图9k,l)。
  4. 在NK细胞中条件性敲除Spon2(Spon2f/f-Ncr1Cre+)导致肿瘤显著增大(P = 7.8 × 10−3;图5j和扩展数据图9m),NK细胞浸润减少(P = 8.0 × 10−4)以及IFNγ产生NK细胞百分比降低(P = 3.4 × 10−2)和CD8+ T细胞百分比降低(P = 1.0 × 10−4;扩展数据图9n),与对照小鼠(Spon2f/f-Ncr1Cre−)相比。
  5. 这些发现明确表明,在Spon2−/−小鼠中观察到的加速肿瘤进展主要是由于NK细胞中SPON2功能的丧失所驱动。
Para_03
  1. SPON2+ NK细胞的翻译潜力通过人NKOE-SPON2细胞的过继转移进一步得到证明,在人源化HCC小鼠中,它们导致的人肝肿瘤显著小于NKKO-SPON2细胞(P = 3.9 × 10−3;图5k、l和扩展数据图9o)。
  2. 此外,体外刺激的SPON2+ NK细胞(NK刺激)表现出比未刺激的NK细胞更强的肿瘤抑制能力(P = 1.4 × 10−3;扩展数据图9p-s)。
  3. 对来自27名HCC患者的43份样本进行的质谱流式分析(队列4;图5m、扩展数据图10a和补充表5)显示,NK细胞中SPON2(48.9%;图5n和扩展数据图10b)和IFNγ(扩展数据图10c)的表达水平较高。
  4. 值得注意的是,TC部分中SPON2+ NK细胞富集在DFS(无病生存期)2年或更长的患者中更高(P = 9.8 × 10−3),而在DFS少于1年的患者中,IF处的富集更高(P = 3.6 × 10−3;图5o)。
  5. SPON2+ NK细胞富集与总体生存率呈正相关(Spearman秩相关系数= 0.59,P = 0.034;扩展数据图10d),并与IFNγ+ NK细胞富集呈正相关(Spearman秩相关系数= 0.55,P = 1.6 × 10−4;扩展数据图10e),突显了SPON2+ NK细胞在HCC中的临床意义。
  6. 综合而言,我们使用多种HCC小鼠模型进行的体内研究,结合患者样本的分析,提供了SPON2+ NK细胞在HCC中具有抗肿瘤作用的证据(扩展数据图10f)。

Discussion

Para_01
  1. 在这项研究中,我们基于五种生物标志物(SPON2、ZFP36L2、ZFP36、VIM 和 HLA-DRB1)的空间表达模式开发了 TIMES 评分系统,用于预测肝细胞癌(HCC)复发风险。
  2. 值得注意的是,这些标记物的预测能力仅在考虑其空间背景时显现出来,而不是仅仅关注单个标记物的表达水平。
  3. 我们在来自五个多中心队列的 231 名患者的验证研究表明,TIMES 评分补充了现有的临床因素和分期系统,特别是在早期阶段的 HCC 中。
  4. 利用体外共培养系统、3D 打印肿瘤模型和多种小鼠模型(包括 NK 细胞特异性 Spon2 基因敲除小鼠)的功能研究表明,SPON2 增强了 NK 细胞的浸润并增加了 IFNγ 的分泌,这为 TIMES 的预测能力提供了潜在的免疫学基础。
Para_02
  1. 尽管传统的风险因素、肿瘤分级、分期和血管侵犯为肝细胞癌患者提供了有价值的预后信息,但在预测肝细胞癌复发方面仍有改进的空间,尤其是对于早期肝细胞癌。
  2. 我们的研究引入了TIMES作为一种潜在工具,通过整合空间免疫信息来补充现有的预后方法。
  3. 在将TIMES与118个临床因素进行比较的分析中,包括已确立的预测因子如血管侵犯和肿瘤多发性(42,43),TIMES显示出了与DFS(P = 7.13 × 10−10)和复发(P = 1.52 × 10−8)显著更强的相关性。
  4. TIMES对按血管侵犯状态分层的患者保持了其预后价值,表明其可能提供这些已确立的风险因素之外的额外信息。
  5. 认识到肝细胞癌病因的异质性,我们根据乙型肝炎病毒和丙型肝炎病毒感染状态以及肝纤维化和肝硬化情况对患者进行了分层(补充表18-21)。
  6. TIMES在这几个亚组中显示出了一致的预后价值,表明其潜在适用于不同的患者群体。
  7. 然而,我们承认目前的队列主要是肝硬化患者,还需要在非肝硬化患者中进一步验证。
Para_03
  1. 尽管目前尚无针对高危HCC患者的、基于I类证据的标准辅助治疗方案,但有几个正在进行的III期试验正在调查辅助免疫疗法在早期HCC中的疗效。
  2. 准确的风险分层可能有助于筛选参与这些试验的患者,并可能指导未来的辅助治疗决策。
  3. 在一项接受辅助抗PD1治疗的患者试点队列中,我们观察到治疗响应者的TIMES评分显著高于非响应者(P = 1.61 × 10−3)。
  4. 虽然我们的初步结果显示TIMES可能在预测免疫治疗反应方面具有潜力,但这一发现是初步的,并存在重要的局限性。
  5. 我们的试点研究样本量较小,且没有将TIMES与已建立的生物标志物如PDL1表达或肿瘤免疫表型进行比较。
  6. 需要更大规模的前瞻性研究来严格评估TIMES与其他预测标记物相比的价值,以便确定其临床实用性。
  7. 我们的研究集中在通过手术切除治疗的HCC患者身上,这仅占HCC患者群体的一部分。
  8. 我们承认,其他治疗方法如肝移植、消融和栓塞在HCC管理中也扮演着关键角色。
  9. 未来的研究应该调查TIMES或其他类似的基于免疫的预后标记物在这些多样化治疗环境中的适用性。
Para_04
  1. 肝癌中肿瘤浸润的NK细胞的预后意义以前已被探讨过9,10,11,12,13,14,15,16,17,18,19,20,但患者肿瘤中NK细胞的确切空间分布尚未得到广泛表征21。
  2. 我们的多重免疫组化分析揭示了不同NK细胞亚群的预后价值。
  3. 值得注意的是,高CD3−CD57+ NK细胞浸润与DFS延长相关,而CD3−CD56+或CD3−CD16+CD56+ NK细胞则未显示出显著的预后价值。
  4. 这一发现表明成熟的NK细胞(CD57+)可能在预防肝癌复发方面具有特殊作用,这可能是由于它们增强了的细胞毒性能力。
Para_05
  1. 我们的功能研究表明,SPON2+ 自然杀伤细胞可能在肝细胞癌的进展和复发中发挥作用。
  2. 通过多重免疫组化、质谱流式技术和遗传模型,我们证明了在肝细胞癌微环境中 SPON2 在自然杀伤细胞中共表达。
  3. Spon2f/f-Ncr1Cre+ 小鼠的发展提供了证据,表明 SPON2 在自然杀伤细胞介导的肿瘤抑制中的潜在细胞自主作用,因为这些小鼠的肿瘤明显较大。
  4. SPON2+ 自然杀伤细胞控制肿瘤的潜在方式似乎是多方面的。
  5. 我们使用 3D 生物打印肿瘤模型研究了 SPON2 在自然杀伤细胞功能中的作用,获得了关于其在自然杀伤细胞迁移和抗肿瘤活性中的作用的重要见解。
  6. 通过使用 NK92KD-SPON2 和 NK92OE-SPON2 细胞系,我们证明了 SPON2 促进了自然杀伤细胞的运动性和向肿瘤细胞的定向移动。
  7. 与对照细胞相比,NK92OE-SPON2 细胞向富含 HepG2 的区域迁移增强,覆盖面积更大,并且 IFNγ 分泌增加。
  8. 相反,NK92KD-SPON2 细胞表现出定向运动受损和迁移距离减少。
  9. 这些发现与已知的 SPON2 在免疫细胞激活、募集和迁移中的功能一致。
  10. 此外,NKOE-SPON2 细胞对 HepG2 细胞的直接细胞毒性增强,并且在共培养条件下 CD8+ T 细胞激活显著增加。
  11. 这种激活通过 IFNγ 上调表达 IFNγ、TNF、CD107a 和颗粒酶 B 来指示,需要直接的细胞间接触,并部分由 IFNγ 介导。
  12. 在一个同时包含两种免疫细胞类型和肿瘤细胞的三培养模型中,我们观察到更强的细胞毒性效应。
  13. 这些发现表明,SPON2+ 自然杀伤细胞可能具有双重作用:直接杀死肿瘤细胞和启动适应性抗肿瘤免疫。
Para_06
  1. 我们承认本研究存在若干局限性。
  2. TIMES模型的发展阶段依赖于相对较小的发现队列(来自DSP和LC–MS/MS分析;补充表22),这可能影响了生物标志物的初始识别。
  3. 尽管后续在五个多中心队列中的231名患者中进行的验证显示了这些标记物的预测能力,从而缓解了最初的样本量担忧,但仍需在更大的队列中进一步验证。
  4. 更大规模的前瞻性研究应该探索TIMES在更广泛的HCC表现形式和治疗方式中的适用性。
  5. 这些研究应涵盖多样化的患者群体,包括不同病因的HCC和不同的种族背景,以确保TIMES评分系统的广泛应用。
  6. 此外,对早期可切除HCC且未经治疗的患者的关注可能会限制我们的结果在其他阶段或治疗环境中的适用性。
  7. 此外,我们关于NK细胞迁移和细胞间信号传导机制的观察,特别是与CD8+T细胞相互作用方面,是基于简化的实验系统。
  8. 需要使用更复杂的模型和功能测定来充分阐明这些机制及其对HCC抗肿瘤免疫的影响。
  9. 为了便于临床社区使用TIMES,我们开发了一个网络工具(https://sun.times.ustc.edu.cn/),可以从常规IHC染色图像生成预后评分。
  10. 虽然我们的结果显示TIMES可能在HCC管理中有潜在应用,但我们强调,TIMES目前仅是一个研究用途工具。
  11. 它尚未经过临床决策制定的验证,现阶段不应用于指导患者治疗。
  12. 在考虑将其用于患者护理之前,还需要进行大规模的前瞻性研究来验证其临床效用和安全性。
  13. 为了评估TIMES的潜在临床接受度,我们调查了来自多个专业的203名肿瘤学家(补充表23和24)。
  14. 虽然这些调查结果令人鼓舞,并显示出临床医生对TIMES的浓厚兴趣,但我们承认,声明的偏好并不总是直接转化为临床实践。
  15. TIMES的实际实施将取决于其对患者结果影响的真实世界证据的进一步验证研究以及监管批准。
Para_07
  1. 总之,我们的研究提出了TIMES作为潜在的HCC复发预后工具,它整合了空间免疫信息以增强风险分层,超越了传统的临床因素。
  2. 我们功能性研究获得的生物学见解为未来研究SPON2+自然杀伤细胞在HCC生物学中的作用提供了方向。
  3. 随着我们继续探索TIMES在其他癌症类型中的适用性,这项工作为早期HCC乃至可能的其他实体瘤的更个性化管理策略奠定了基础。

Methods

Patient sample collection

患者样本采集

Para_01
  1. 组织样本来自2018年至2023年间接受肝切除手术的原发性肝细胞癌患者,确保连续5年的随访。
  2. 本研究包括来自七个队列的总共278份临床样本(补充表1):

队列

患者人数

来源

采集时间

临床信息

备注

队列1

65名

安徽省立医院病理科

-

补充表2

详细临床信息

队列2

11名

中国科学技术大学生物样本库

-

补充表3

详细临床信息

队列3

28名

新加坡综合医院

-

补充表4

包含性别、种族、年龄、肿瘤大小、TNM分期、组织学分级

队列4

27名

中国科学技术大学第一附属医院肝胆外科

2018-2020年

补充表5

通过质谱流式细胞术分析

队列5

128名

中国科学技术大学第一附属医院安徽省肝胆胰外科重点实验室

2020年起

补充表6

详细临床信息

队列6

19名

中国安徽省血液中心

-

补充表7

详细临床信息

队列7

25名

接受免疫治疗的患者

-

补充表8

详细临床信息

Para_02
  1. 补充表1提供了所有队列基线特征的总结,补充表9展示了涉及样本的多组学使用情况。
  2. 本研究获得了中国安徽省立医院伦理审查委员会(KY2021204和KY2021212)、中国科学技术大学生物医学伦理委员会(2019-N-(H)-121和2023-A-(H)-048)、湖南省肿瘤医院伦理委员会(JG2019-C485)以及新加坡科技研究局(A*STAR)伦理审查委员会(IRB: 2021-161和2021-188)的批准。

Spatial transcriptomics sample preparation

空间转录组样本准备

Para_01
  1. 样本准备前,所有表面和工作区域都用RNase Zap RNase去污溶液进行了消毒。
  2. 甲醛固定的石蜡包埋(FFPE)组织在使用微切片机进行组织切片前,在冰浴中放置了10到30分钟。
  3. 组织被切成5微米厚、6.5×6.5平方毫米或更小的切片,以适应Visium空间基因表达(10x基因组学)载玻片。
  4. 将切片漂浮在水(42°C)上,转移到Visium空间载玻片的捕获区域,确保没有气泡被困在下面;此过程重复进行以覆盖其余三个捕获区域。
  5. 载玻片最初在42°C下干燥3小时,然后在室温下过夜以完成该过程。
  6. 随后的脱蜡、苏木精和伊红染色、成像和去交联程序按照10x基因组学用户指南(CG000409,Rev A)进行。
  7. 文库根据10x基因组学用户指南(CG000407,Rev A)构建,并在Illumina NovaSeq平台上测序,每个斑点的测序深度约为4000万个读对。

Spatial transcriptomics data processing and visualization

空间转录组学数据处理和可视化

Para_01
  1. Space Ranger (v1.3.1)被用来处理原始fastq文件。
  2. 原始测序读取序列被比对到人类参考基因组(GRCH38)。
  3. Seurat (v4.0.5)被用来处理Space Ranger的输出文件。
  4. FindIntegrationAnchors被用来整合来自17名患者的样本。
  5. 生成了一个名为‘Integrated’的SCT模型矩阵,包含76,599个点(包含3,000个特征基因)。
  6. 然后使用这个矩阵进行主成分分析和UMAP聚类。
  7. 集成矩阵考虑了集成样本之间的联系,旨在去除系统偏差同时保留生物学变异。
  8. 使用SCTransform进行数据标准化后,应用RunPCA进行降维。
  9. 使用FindNeighbors和FindClusters对ST斑点进行聚类。
  10. 由于每个斑点含有多种细胞类型,随后使用AddModuleScore函数来预测主要细胞类型。
  11. FindALLMarkers识别了每个聚类中的差异表达基因。
  12. 功能参数设置为‘阈值=0.25,最小百分比=0.1’。
  13. Metascape46用于基因本体富集分析。
  14. 为了数据可视化,使用了以下R包:data.table (v1.14.2),RColorBrewer (v1.1-3),dplyr (v1.0.7),cowplot (v1.1.1),hdf5r (v1.3.5),ggplot2 (v3.3.5),viridis (v0.6.4),gpubr (v0.4.0),ggridges (v0.5.4),tidyverse (v1.3.1),colorspace (v2.0-2),readxl (v1.4.3),showtext (v0.9-4) 和 igraph (v1.2.7)。

Immunohistochemistry

免疫组织化学

Para_01
  1. 使用BenchMark ULTRA IHC/ISH系统(罗氏)对4-µm厚的FFPE组织切片进行了免疫组化检测,在此过程中,组织切片经历了脱蜡、表位修复、与一抗孵育以及辣根过氧化物酶沉积3,3′-二氨基联苯胺(DAB)显色。
  2. 随后通过Axioscan Z7显微镜载玻片扫描仪扫描IHC切片获得了全视野图像(WSIs)。
  3. 用于染色的抗体包括硫酸肝素蛋白聚糖、CD34和谷氨酰胺合成酶。
  4. 有关面板设置中使用的抗体的信息见补充表25。

Reticulin staining

网蛋白染色

Para_01
  1. 使用了网硬蛋白染色试剂盒(Bio-Channel)进行纤维染色。组织脱水后,用Gomori氧化剂氧化,用草酸溶液漂白,用硫酸铁铵溶液洗涤,用Gomori银氨溶液染色,最后用Gomori还原剂还原。每一步都需要用流动水冲洗5分钟。脱水透明后,通过Axioscan Z7显微镜载玻片扫描仪(Zeiss)扫描获得WSI。
  2. ,

Definition of immune cell gene sets

免疫细胞基因集的定义

Para_01
  1. 为了描述 Visium 空间切片中淋巴细胞白细胞浸润的不同水平,我们使用了相应的免疫细胞相关基因集来建立免疫细胞表型。
  2. T 细胞:CD3D、CD3E、CD4、CD8A、CD8B、GZMA 和 CTLA4;
  3. B 细胞:CD19、CD79A、CD79B 和 CD27;
  4. NK 细胞:NCAM1、B3GAT1、NCR1、CD226、LAMP1、GNLY、KLRD1、CD69、CD7、NKG7 和 CXCR6;
  5. 髓系细胞:ITGAX、ITGAM、CD68、MRC1、CD163、CD14、CLEC9A、BCL11A、CD86、NOS2、IRF5 和 VCAN。
  6. 基因集的平均表达水平可以通过富集评分来量化,反映每种免疫细胞类型的丰度。
  7. 该评分是通过 Seurat 中的 AddModuleScore 函数计算得出的,如前所述,函数参数为 'ctrl = 5, nbin = 10'。

Gene set enrichment analysis

基因集富集分析

Para_01
  1. 为了确定两个比较组之间显著过表达或低表达的基因集,我们使用了GSEA49,50(v4.2.3),这是一种计算工具。
  2. 如图1i所示,我们识别了来自两名非REC肝细胞癌患者中的九个区域和来自两名REC肝细胞癌患者中的四个区域的不同表达基因。
  3. 这些基因根据表达的对数倍变化进行排名,x轴左侧最大的正对数倍变化表示在HCC非REC样本中高表达,而x轴右侧最大的负对数倍变化表示在HCC REC样本中高表达。
  4. 随后,我们通过遍历对数倍变化列表计算特定基因集的富集评分。
  5. 运行和统计量随着每次遇到正调控自然杀伤细胞激活基因集(上图)或自然杀伤细胞分化基因集(下图)中的基因而增加,对于不属于该集合的基因则减少。
  6. 增加或减少的程度由对数倍变化决定。
  7. 最终富集评分是运行和统计量偏离零最远的地方。
  8. 在对最终富集评分进行相应基因集大小归一化后,我们获得了归一化的富集评分(NES),并通过置换检验确定其统计显著性。
Para_02
  1. 同样地,如扩展数据图5i所示,我们确定了SPON2+NKhigh区域和SPON2+NKlow区域之间表达差异的基因。
  2. 这些基因根据表达的log2倍数变化进行了排名,x轴左侧最大的正log2倍数变化表明在SPON2+NKhigh样本中高表达,而x轴右侧最大的负log2倍数变化则表明在SPON2+NKlow样本中高表达。
  3. 随后,我们通过遍历log2倍数变化列表计算了特定基因集的富集分数。
  4. 运行总和统计量随着每个属于白细胞迁移正向调控基因集(上图)或白细胞介导的免疫基因集(下图)中的基因的每次出现而增加,而对于不属于该集合的基因则减少。
  5. 我们以与上述相同的方式确定了增加或减少的幅度、最终的富集分数、归一化富集评分(NES)及其统计显著性。

Multiplex immunohistochemistry

多重免疫组织化学

Para_01
  1. 使用Bond Max自动染色仪(Leica Biosystems)对FFPE组织切片进行了mIHC检测,遵循既定方案51,52,53,54。
  2. 然后对组织切片进行脱蜡处理,接着进行多次热诱导抗原修复循环、内源性过氧化物酶阻断(Leica Biosystems),
  3. 与primary antibodies孵育(抗体详情见补充表25),然后与secondary antibodies(Bond Refine Kit, Leica Biosystems)和Opal酪胺信号放大(TSA; Akoya Biosciences)反应。
  4. 最后,使用spectral DAPI(Akoya Biosciences)作为核染料进行染色。
Para_02
  1. 载玻片随后用ProLong Diamond抗褪色封片剂(Molecular Probes, Life Technologies)固定,并在室温下避光孵育24小时。
  2. 每名患者的WSI使用PhenoImager HT仪器自动定量病理成像系统(Akoya Biosciences)进行捕获,使用Phenochart全切片查看器(Akoya Biosciences)进行可视化,然后使用InForm软件(v2.6.0;Akoya Biosciences)和HALO(v3.6;Indica Labs)进行分析和量化。
  3. 整个组织由病理科医生(来自新加坡综合医院的Y.Z.和J.Y.)划分为三个组织区域(AS、IF和TC)。
  4. 对于每张WSI,它包含100到600个不等的瓦片,具体取决于组织的大小,每个瓦片的尺寸为924微米×692微米。
  5. 随后,使用InForm(v2.6.0;Akoya Biosciences)、QuPath(v0.4.0)和HALO软件对单个瓦片进行分析和量化。
  6. 分析涉及使用HALO中的内置预训练深度学习算法在单细胞水平上分割瓦片。
  7. 之后,由受过训练的病理科医生(来自新加坡综合医院的Y.Z.和J.Y.)根据特定标记物的表达进行细胞类型注释和量化。
  8. CD57被纳入是因为其更高的特异性和在HCC中更优越的预后价值。
  9. NK细胞被识别为CD3−CD56+普通NK细胞、CD3−CD16+CD56+细胞毒性NK细胞和CD3−CD57+成熟NK细胞群体。
Para_03
  1. 分别地,PhenoCycler分析(扩展数据图8b、c)按如下描述进行。
  2. 使用Akoya Biosciences公司的PhenoCycler根据制造商的说明分析FFPE组织。
  3. 简而言之,将厚度为4微米的组织切片固定在聚-L-赖氨酸涂层的盖玻片上,随后进行脱蜡和水化。
  4. 组织回收按照描述的方法进行7,59,60。
  5. 随后,组织用预染色固定液固定20分钟,然后用组织水化缓冲液清洗。
  6. 应用包含针对CD3、CD8、CD57、IFNγ和SPON2特异性抗体的抗体混合物到盖玻片上,并在密封湿度箱中进行3小时的染色。
  7. 染色后,盖玻片用染色缓冲液清洗4分钟,并在含有1.6%多聚甲醛的孔中固定10分钟。
  8. 接着在PBS中清洗三次(每次3分钟)。
  9. 然后将盖玻片在冰上用100%甲醇孵育10分钟,随后在PBS中清洗三次。
  10. 在最终固定前立即准备新鲜的固定溶液,该过程在室温下进行20分钟,然后在PBS中清洗三次。
  11. 接下来,为每个循环准备一个包含报告主混合物的PhenoCycler报告板。
  12. 使用配备20×长工作距离物镜(数值孔径为0.7,FN为22)的Akoya PhenoCycler仪器执行PhenoCycler多周期反应及随后的图像采集。
  13. 在整个成像过程中,组织保持在H2缓冲液中。
  14. 荧光寡核苷酸的杂交在渲染缓冲液中进行。
  15. 成像后,使用剥离缓冲液去除荧光寡核苷酸。
  16. 数据处理和分析使用PhenoCycler分析管理器和PhenoCycler多路复用分析管理器对各个瓦片进行,随后使用QuPath(v0.4.0)55和HALO软件进行分析和量化。
  17. 分析包括使用HALO中的内置预训练深度学习算法在单细胞水平上分割瓦片。
  18. 此后,受过训练的病理学家(来自新加坡综合医院的Y.Z.和J.Y.)基于特定标记物的表达进行细胞类型注释和定量。

DSP analysis

DSP分析

Para_01
  1. 为了进一步研究 CD3−CD57+ NK 的作用,我们使用了 GeoMx DSP 人类全转录组图谱来评估来自八个 HCC 组织(队列 1)的 64 个区域内的 18,677 个人类蛋白编码基因。
  2. 对于四分位数 3 正态化,个体计数根据各自区域信号的第 75 百分位数进行标准化。
  3. 我们将各个区域的四分位数 3 值缩放到相同的值,首先将每个区域内所有基因除以其对应的四分位数 3 计数,然后将所有区域内所有基因乘以一个常数,该常数定义为所有区域四分位数 3 计数的几何平均值。
  4. 这种方法通常对癌症转录组分析和全转录组分析的数据有效,并且通常是首选的归一化方法。
  5. 四分位数 3 归一化后,使用天花板函数对数据进行舍入。
  6. DESeq2(v1.32.0)用于不同组之间的差异基因表达分析。
  7. 基因集富集分析按先前描述的方法进行。
  8. Gene Set Variation Analysis(v1.44)用于揭示不同基因集的表达模式,并阐明涉及这些生物过程的调控机制和信号通路。

Identification of distinct spatial patterns of gene expressions for HCC recurrence prediction

用于HCC复发预测的不同空间表达模式的识别

Para_01
  1. 我们使用深度空间转录组测序技术测量了来自四名非复发患者和四名复发患者组织的AS、IF和TC区域NK富集ROIs中的总计18,677个基因。分析流程包括四个主要步骤(图2a)。
Step 1: differential expression analysis

步骤 1:差异表达分析

Para_01
  1. 在复发性肝细胞癌(REC HCC)中,在AS与IF的比较中确定了807个差异表达基因(在考虑多重检验的情况下,错误发现率为2.5×10^-3,包括430个下调基因和377个上调基因),而在IF与TC之间未发现差异表达基因。
  2. 在非复发性肝细胞癌(非REC HCC)中,通过将AS与IF进行比较,鉴定了586个差异表达基因(277个下调和309个上调);而通过将IF与TC进行比较,鉴定了1390个差异表达基因(1175个下调和215个上调)。(补充表10)
Step 2: joint spatial analysis

步骤 2:联合空间分析

Para_01
  1. 为了进一步表征所识别的差异表达基因(DEGs)的空间表达模式,我们进行了联合空间分析,以检查非复发性肝细胞癌(non-REC)中AS、IF和TC区域的表达情况,这些区域的表现与复发性肝细胞癌(REC HCC)不同。
  2. 从一个区域到相邻区域基因表达增加或减少分别标记为上升趋势('up')或下降趋势('down')线,而没有变化则标记为水平线('flat')。
  3. 这种分析共确定了241个DEGs,可以根据它们从AS到IF再到TC的空间表达模式分为四组(图2b):
  4. (1)113个DEGs在REC组织中表现出'下降-水平'模式,在non-REC组织中表现出'水平-下降'模式;
  5. (2)19个DEGs在REC组织中表现出'下降-水平'模式,在non-REC组织中表现出'水平-上升'模式;
  6. (3)三个基因在REC组织中表现出'上升-水平'模式,在non-REC组织中表现出'水平-下降'模式;
  7. (4)106个基因在REC组织中表现出'上升-水平'模式,在non-REC组织中表现出'水平-上升'模式(补充表11)。
Step 3: single-cell evaluation

步骤 3:单细胞评估

Para_01
  1. 这241个差异表达基因基于独立的单细胞RNA测序数据(之前报道的HCC数据集)使用CellChat和NicheNet工具进行了NK细胞配体-受体分析,发现与其它免疫细胞相比,有23个差异表达基因在NK细胞中差异表达。
Step 4: machine learning

步骤 4:机器学习

Para_01
  1. 我们使用机器学习模型评估了识别出的23个DEGs对HCC复发结局的预测能力。
  2. 具体而言,我们基于IF和TC区域ROIs中的转录读数,为单个基因构建了广义线性模型(GLMs)。
  3. 我们将与复发或非复发HCC患者相关的基因特异性和区域特异性转录读数拟合到负二项分布中。
  4. 基于这些分布,我们使用自助法随机生成了1,000个复发病例样本和1,000个非复发对照样本。
  5. 然后,我们将这些病例和对照样本分为训练集(750个病例和750个对照)和验证集(250个病例和250个对照)。
  6. 该模型在训练数据集上进行训练,并通过包括预测准确性(定义为正确分类的样本数量与总试验次数之比)、阳性预测值、阴性预测值和AUC在内的多个性能指标进行评估。
  7. 为了估计这些性能指标的置信区间,我们重复了这个训练和验证过程100次(模型性能结果见图2c、补充表12和补充图3)。
  8. 五个基因(SPON2、ZFP36L2、ZFP36、VIM和HLA-DRB1)表现出优越的性能。
Para_02
  1. 此外,我们探索了五种基因中的两种基因组合的预测能力。为此,我们选择了SPON2,因为它的广义线性模型(GLM)在所有基因中表现最好,并将其与其他基因配对(SPON2和ZFP36L2,SPON2和ZFP36,SPON2和VIM,以及SPON2和HLA-DRB1)。通过类似的广义线性模型,我们在组合模型中包含了特定隔室的转录读数作为预测变量:IF和TC处的SPON2转录读数,以及IF和TC处另一种基因的转录读数(补充图3)。
  2. ,

LC–MS/MS preparation

LC-MS/MS准备

Para_01
  1. FFPE组织样本使用标准程序进行处理30,33,并且从每个样本中制备了15个连续的组织切片(厚度为5微米)。
  2. 这些切片在65摄氏度下放置1.5小时,冷却至室温,然后浸入二甲苯中脱蜡两次(每次15分钟)。
  3. 随后,切片在分级酒精系列中脱水(100%,95%,85%,75%和纯水;每种5分钟),然后晾干。

错误!!! cannot unpack non-iterable NoneType object

Para_03
  1. 所有样本均通过显微切割收集,并放入1.5毫升的EP管中,然后储存在−80°C。
  2. 使用TCEP进行蛋白质提取。本研究应用了TCEP提取蛋白质的方法64。
  3. 具体而言,向样品中加入50微升TCEP缓冲液(含有2%脱氧胆酸钠、40 mM 2-氯乙酰胺、100 mM三(2-羧乙基)膦盐酸盐、10 mM(2-羧基)膦盐酸盐和1 mM苯甲基磺酰氟,在MS水中,pH 8.5),随后在99°C金属浴中加热30分钟。
  4. 冷却至室温后,加入3微克胰蛋白酶(参照:V528A,Promega),混合物在37°C下孵育18小时。
Para_04
  1. 接下来,加入了13微升10%的甲酸,涡旋振荡3分钟,然后在12,000g下离心5分钟。
  2. 上清液被收集到一个新的1.5毫升离心管中,并加入350微升提取缓冲液(50%乙腈中含0.1%甲酸),再次涡旋振荡3分钟,然后离心。
  3. 上清液转移到一个新的离心管中,并在60°C的真空干燥器中干燥。
Para_05
  1. 为了溶解肽段,加入了100 μl的0.1%甲酸,涡旋振荡3分钟,然后在12,000g下离心3分钟。
  2. 上清液使用活化的3 M C18盘进行脱盐。
  3. 活化过程包括用90 μl的100%乙腈冲洗两次,然后分别用90 μl的50%和80%乙腈冲洗一次,最后再用90 μl的50%乙腈冲洗一次。
  4. 在用90 μl的0.1%甲酸平衡盘子两次后,将上清液加载到盘子上两次,并用90 μl的0.1%甲酸洗涤两次。
  5. 最后,加入90 μl的洗脱缓冲液(在50%乙腈中的0.1%甲酸)进行洗脱,收集流出物用于质谱分析。
  6. 脂质提取物随后在60 °C的真空干燥器中干燥。

Proteome analysis in LC–MS/MS analysis

LC-MS/MS分析中的蛋白质组学分析

Para_01
  1. 为了进行蛋白质组学分析,使用了与EASY nLC 1200 HPLC系统耦合的Q-Exactive HFX Hybrid Quadrupole-Orbitrap质谱仪(赛默飞世尔科技)对肽段进行了分析。
  2. 干燥的肽样品重新溶解在溶剂A(水中0.1%甲酸)中,并加载到一个2厘米自装填捕集柱(内径100微米,3微米ReproSil-Pur C18-AQ颗粒)上。
  3. 随后,它们在一个内径为150微米、长度为15厘米、填充有1.9微米ReproSil-Pur C18-AQ颗粒的柱子上分离,在600纳升每分钟的流速下进行150分钟的梯度洗脱(溶剂A:水中0.1%甲酸;溶剂B:80%乙腈中0.1%甲酸)。
Para_02
  1. 洗脱的肽段在2.0 kV下被离子化,并以数据依赖获取模式引入质谱仪。
  2. MS1光谱在300-1400 m/z范围内以120,000的分辨率获得,自动增益控制目标为3 × 10^6,最大离子注入时间为80 ms。
  3. MS2光谱以离子阱模式获得,使用27%归一化的碰撞能量进行前体离子的高能碰撞解离。
  4. 碎片离子以5 × 10^4的自动增益控制目标和20 ms的最大离子注入时间进行分析。
  5. 触发MS/MS扫描的肽段动态排除时间为12秒。
  6. 样本随机分配编号用于蛋白质组学分析。

Quantification of global proteomic data and analysis

全球蛋白质组数据的量化和分析

Para_01
  1. 在我们的研究中,所有MS原始文件都使用Firmiana平台进行了处理(https://phenomics.fudan.edu.cn/firmiana/gardener/)。
  2. 胰蛋白酶是水解酶,允许最多有两个未切割位点。
  3. 碳酰胺甲基(C)被指定为固定修饰,而可变修饰包括氧化(M)和乙酰化(蛋白质N末端)用于蛋白质组数据。
  4. 肽根据MS1强度峰面积在Firmiana平台上进行定量。
  5. 前体的质量容差设置为20 ppm,产物的质量容差设置为50 mmu。
  6. 限定前体离子电荷状态为+2、+3和+4,肽-光谱匹配和蛋白质的错误发现率上限为1%。
  7. 使用iBAQ算法进行无标签蛋白质定量,该算法通过将鉴定肽的强度除以理论上可观察到的肽的数量来计算蛋白质丰度。
  8. FOT定义为蛋白质的iBAQ与样本中所有鉴定蛋白质的总iBAQ之比,表示样品间特定蛋白质的归一化丰度。
  9. 最后,TIMER2.0(参考文献66)用于估计ROI中的免疫浸润。
  10. R软件包DEP(v1.20.0)用于进行差异蛋白质表达分析和主成分分析。

Development of the TIMES scoring system

TIMES评分系统的开发

Para_01
  1. 在多重免疫荧光染色分析中,我们从1、2、3、5和7队列中的231名HCC患者的组织样本的IF和TC区域中精心选取了平均五个代表性切片(图3a和补充表2–4、6和8)。
  2. 在这些切片中,确定了五种具有预测潜力的标记细胞的比例值(SPON2+、ZFP36L2+、ZFP36+、VIM+或HLA-DRB1+)。
Para_02
  1. 首先,为了根据这些单生物标志物标记的细胞比例值确定在IF和TC区室中表现最佳的机器学习算法,我们使用了来自队列1的61名HCC患者的mIHC数据(补充表2)。
  2. 该数据集包括31个非REC组织的IF区室的148个切片和TC区室的148个切片的细胞比例值,以及30个REC组织的IF区室的145个切片和TC区室的145个切片的细胞比例值。
  3. 使用这些细胞比例值作为预测变量来预测HCC复发,我们测试了一系列机器学习算法,包括GLMs、具有线性或径向核的支持向量机、决策树模型、随机森林模型和极端梯度提升模型。
  4. 为了准备有效的输入样本进行建模,我们穷尽了来自同一患者相同组织的IF和TC区室的所有可能的切片特定单生物标志物标记的比例值组合。
  5. 最终,从非REC组织中获得了734个有效样本,从REC组织中获得了687个有效样本。
  6. 我们随机选择了75%的样本用于模型训练(来自46名患者的切片测量),并将剩余的25%保留用于验证(来自15名患者的切片测量)。
  7. 训练-验证过程重复了100次,以基于验证数据估计关键性能指标的置信区间,包括预测准确性、阳性预测值、阴性预测值和AUC(见补充表13中的模型性能汇总)。
  8. 我们发现,极端梯度提升模型提供了最佳的整体性能,在基于SPON2标记的数据上,HCC复发预测准确率为89.8%,并且基于ZFP36L2标记、ZFP36标记、VIM标记或HLA-DRB1标记的数据上的预测准确率超过85%。
  9. 当SPON2与另外四个生物标志物中的任何一个结合时,预测准确性始终超过95%(扩展数据图3a和补充表14)。
  10. 极端梯度提升模型预测了IF特定和TC特定单生物标志物标记切片的HCC复发概率。
  11. 最后,训练好的模型在一个独立的队列中进行了测试,该队列包含来自队列2、3、5和7的170名HCC患者的样本。
Para_03
  1. 接下来,为了给一个患有HCC且具有来自IF和TC区室(编码空间信息)的多个瓦片测量值的患者分配一个综合评分,我们通过整合空间和生物标志物信息分两步开发了TIMES评分系统(图3b)。
  2. 步骤1:我们通过平均不同空间瓦片组合的复发概率预测来整合信息。
  3. 具体来说,对于每个基因生物标志物,我们计算了原始分配给每个特定IF和特定TC瓦片组合的复发概率的均值和方差(图3b中的数据表中该生物标志物列中的所有Pi值)。
  4. 步骤2:我们通过计算逆方差加权几何平均数来整合五个生物标志物的概率汇总统计量。
  5. 具体来说,对于每个HCC患者,我们计算了五个生物标志物的所有平均概率值乘以其各自的逆方差的乘积,然后计算了该乘积的五次方根。
  6. 这种方法为给定的HCC患者生成了一个综合TIMES评分,该评分的取值范围从0到1(对应于HCC复发风险的增加),并由一个五维超立方体表示(即,体积与评分成正比)。
  7. 这个超立方体代表了评分。
Para_04
  1. 最后,我们将这个TIMES评分系统应用于来自五个队列中的231名HCC患者的mIHC数据。
  2. 需要注意的是,TIMES评分系统目前是一个研究工具,并未经过临床决策验证。
  3. TIMES评分系统的使用应限于研究环境,不应在没有进一步广泛验证的情况下用于指导患者治疗决策。

Stability analysis of TIMES scoring

TIMES评分的稳定性分析

Para_01
  1. 为了检查如果基于IF和TC区域中的最小数量的tile来计算TIMES得分是否会改变,我们进行了稳定性分析。
  2. 我们使用了来自3个中心(安徽省医院、安徽医科大学第二附属医院和新加坡综合医院)的240名患者的队列。
  3. 不同于当前开发中分析整个WSI(根据组织大小包含100到600个tile),在这里我们将分析限制为每个患者每个区域仅2或3个tile。
Para_02
  1. 与从WSI获得的原始TIMES得分相比,从2或3个切片获得的新TIMES得分表现出强烈的相关性,斯皮尔曼相关系数分别为0.773(P < 2.2 × 10^-16;扩展数据图4b)和0.916(P < 2.2 × 10^-16;扩展数据图4c),线性回归系数分别为0.873(P < 2.2 × 10^-16)和0.991(P < 2.2 × 10^-16)。仅包含两个或三个切片每个隔室的高相关系数支持了TIMES评分系统的稳定性。

Kaplan–Meier survival curves and Cox proportional hazards regression

Kaplan–Meier生存曲线和Cox比例风险回归

错误!!! cannot unpack non-iterable NoneType object

Para_02
  1. 我们通过单变量和多变量回归分析,比较了我们的TIMES评分与118个临床因素之间的关联,这些因素包括肿瘤形态、免疫组化、分期评估、生物化学、MRI、计算机断层扫描和超声评估中的无病生存期(DFS)和复发情况。
  2. 例如,血管侵袭指标(如微血管侵袭和大血管侵袭)的结果显示在补充表26和27中;HCC肿瘤结节多重性指标(如卫星病变和肿瘤计数)的结果显示在补充表28和29中;三种NK亚群(CD3−CD57+成熟NK细胞、CD3−CD56+普通NK细胞和CD3−CD16+CD56+细胞毒性NK细胞)的丰度结果显示在补充表30和31中。
Para_03
  1. 此外,我们将HCC患者根据一些选定的临床因素进行分层,并发现TIMES评分与DFS和复发结局之间的关联仍然具有显著性。
  2. 这些临床因素包括HCC病因指标(如乙型肝炎病毒、丙型肝炎病毒和其他病毒感染;补充表18),肝纤维化和肝硬化(补充表19),血管侵犯指标(如微血管侵犯和大血管侵犯;补充表32),以及HCC肿瘤结节的多重性指标(如卫星病变和肿瘤计数;补充表33)。
  3. 这些比较提供了TIMES评分系统在HCC分层中的预后价值的证据。

TCGA data

TCGA数据

Para_01
  1. 临床信息和来自TCGA研究网络的HCC队列的RNA表达数据(原始计数)从cBioPortal下载(https://www.cbioportal.org/)。
  2. 使用TCGA数据集,我们进行了分析以检查临床复发状态与基因表达之间的关联。

Cell lines

细胞系

Para_01
  1. 人类HCC细胞系HepG2,由Immocell获得,通常使用Dulbecco改良的Eagle培养基(DMEM)培养,并补充10%热灭活胎牛血清(HI-FBS;Vivacell)。
  2. HepG2细胞系由Immocell(IM-H038)获得,常被用作人类HCC细胞系。
  3. 在本研究使用前,HepG2细胞系通过STR进行了鉴定。
  4. 最近一次鉴定测试是在2024年7月23日进行的。
  5. 细胞系使用PCR方法检测了支原体污染,确认支原体检测结果为阴性,该检测于2024年3月15日完成。
  6. HepG2存在于ICLAC数据库中;然而,在本研究中,选择HepG2细胞是因为它们作为免疫细胞迁移的体外模型具有很高的重要性,特别是在肝肿瘤中的NK细胞活性方面。
  7. 尽管HepG2细胞起源于肝母细胞瘤,但它们表现出与HCC相似的免疫反应途径。
  8. 这种相似性使得能够对肿瘤-免疫相互作用进行有意义的比较。
  9. HepG2细胞系在NK细胞迁移的研究中得到了广泛的应用,为理解肿瘤免疫逃逸机制提供了宝贵的见解。
  10. HepG2细胞系在NK细胞迁移的研究中已经被广泛使用,并为理解肿瘤免疫逃逸机制提供了宝贵的见解。
Para_02
  1. 小鼠HCC细胞系H22购自普诺赛生命科技,常规培养于含10% HI-FBS的RPMI-1640培养基中。
  2. NK92细胞系购自普诺赛生命科技。
Para_03
  1. 通过使用携带pcSLenti-CMV-SPON2-3×FLAG-PGK-Puro-WPRE3构建的重组慢病毒转导建立了稳定表达NK92OE-SPON2的NK92细胞系。
  2. 通过使用携带pCLenti-U6-shRNA (SPON2)-CMV-Puro-WPRE构建的重组慢病毒转导建立了稳定敲低SPON2的NK92细胞系,并且我们实现了99%的SPON2表达减少(扩展数据图6g)。
  3. 通过使用携带pcSLenti-CMV-MCS-3×FLAG-PGK-Puro-WPRE3构建的重组慢病毒转导建立了空载体NK92细胞系(NK92EV)。
Para_04
  1. 所有细胞系在体外实验中均在含有5%二氧化碳的潮湿气氛中于37摄氏度下培养。

Human NK cell enrichment and gene editing

人类自然杀伤细胞的富集和基因编辑

Para_01
  1. 人类组织和血液样本的获取得到了中国科学技术大学人权伦理委员会(2019-N(H)-121)的批准。所有患者均提供了书面知情同意。
  2. 从健康供体的外周血单核细胞(PBMCs)中通过NK细胞扩增试剂盒(杭州中科英生物技术有限公司)富集了人原代NK细胞,按照制造商的说明进行操作,然后使用磁激活细胞分选试剂盒(Miltenyi Biotec)进行分离。
  3. 无论是否经过基因编辑,富集后的NK细胞均维持在KBM581培养基中,该培养基含有10%胎牛血清、青霉素和链霉素(100 U ml−1)以及人白介素-2(200 U ml−1)。每隔两天更换一次培养基。
Para_02
  1. NK细胞是从人外周血单核细胞中扩增出来的,并在含有200 U ml−1 IL-2的情况下与膜结合的IL-21(mbIL21)饲养细胞共同培养超过一周,以促进NK细胞的扩增。
  2. 为了生成缺乏SPON2的人类NK细胞,收获了5 × 106个扩增的NK细胞,用10毫升PBS洗涤两次,并在500g下离心5分钟,去除PBS。
  3. 将细胞沉淀物重新悬浮在100 µl的P3 Primary Cell 4D-Nucleofector溶液中,该溶液中含有预混合的Cas9(一种细菌RNA引导的内切酶)和核定位信号(NLS)蛋白(5 µl,浓度为5 μg µl−1;诺沃蛋白质)以及预先组装的合成SPON2靶向单导向RNA(设计用于特异性地靶向SPON2开放阅读框;4 µl,浓度为100 µM;序列:CCACGCCCACGAACCAGUCG;金斯瑞)。
  4. 室温下静置10分钟后,使用EN-138程序通过电穿孔(4D-Nucleofector核心单元和X单元)处理细胞,转移到3毫升培养基中,并在含有5% CO2的6孔板中于37°C下孵育。
  5. 通过流式细胞术确认了SPON2蛋白表达的缺失。

Lentivirus production and NK cell line transduction

慢病毒生产与NK细胞系转导

Para_01
  1. HEK293T 细胞用 Lipofectamine 2000(赛默飞世尔)和慢病毒载体质粒(pCDH-CMV-MCS(Spon2)-EF1α-copGFP-T2A-Puro)的 DNA 进行转染,慢病毒载体质粒、第二代包装质粒 pMD2.G 和 psPAX2 的质量比为 3:1:2。
  2. 转染后六小时,更换培养基,三天后收集慢病毒上清液,并通过 0.45 微米注射器过滤。
  3. 然后,慢病毒上清液通过在 4°C 下以 130,000g 离心 1 小时 40 分钟进行浓缩。
  4. 病毒颗粒在 PBS 中重新悬浮,体积为总上清液体积的百分之一。
  5. 通过连续稀释和在含有 5 mg ml−1 聚凝胺的情况下感染 HEK293T 细胞来确定病毒滴度,三天后通过流式细胞术检测 GFP 表达。
  6. 扩增的 NK 细胞在六孔板中以每细胞 20 个慢病毒颗粒的最佳感染复数进行离心感染,条件为 1,000g 离心 1 小时,细胞数量为 2 × 105。
  7. 转染后十二小时,更换培养基,并将感染的细胞与 IL-2(200 U ml−1)一起培养两天。
Para_02
  1. 随后,NKOE-SPON2和NKKO-SPON2细胞被用20 ng ml−1的IL-12、50 ng ml−1的IL-15和10 ng ml−1的IL-18刺激了1天,然后与CD8+ T细胞和HepG2细胞共培养。

Human CD8+ T cell purification

人类CD8+ T细胞纯化

Para_01
  1. 人CD8+ T细胞使用磁激活细胞分选试剂盒(Miltenyi Biotec)从健康供体的PBMC中分离出来。
  2. 每个实验使用的CD8+ T细胞(死细胞−CD45+CD8+CD3+)纯度超过90%。
  3. 流式细胞术数据使用CytoFLEX流式细胞仪(Beckman)和CytExpert软件采集,并使用FlowJo软件(v10.7.1;Tree Star)进行分析。

Flow cytometric analysis

流式细胞分析

Para_01
  1. 为了进行流式细胞术分析(人类),细胞未经处理或用 30 ng ml−1 磷酸酶 12-肉豆蔻酸酯 13-乙酸酯(PMA)和 1 μg ml−1 离子霉素刺激,随后用 2.5 μg ml−1 好森因(Sigma-Aldrich)处理。
  2. 用 PBS 清洗后,细胞用僵尸蓝可固定活力检测试剂盒(BioLegend)或地平线可固定活力染色 700(BD Biosciences)染色。
  3. 通过用含有 1% 胎牛血清的 PBS 清洗来终止反应。
  4. 随后,细胞在 4 °C 下用与荧光素偶联的针对细胞表面标记物面板的特异性抗体染色 30 分钟。
  5. 使用 FoxP3/转录因子 Fix/Perm 试剂盒(eBioscience)进行细胞内染色。
Para_02
  1. 对于流式细胞术分析(小鼠),细胞用30纳克每毫升PMA和1微米离子霉素刺激,在含有2.5微克每毫升莫能菌素的情况下进行。
  2. 刺激后,细胞使用针对表面标志物的荧光偶联抗体进行染色,然后使用Foxp3/转录因子染色缓冲液套装(eBioscience)固定和透化,按照制造商的协议进行。
  3. 数据通过CytoFLEX流式细胞仪(贝克曼)使用CytExpert软件采集,并使用FlowJo软件(版本10.7.1;Tree Star)分析。
  4. 用于流式细胞术分析的抗体的具体信息可以在补充表25中找到。

Flow cytometric cell cytotoxicity assay

流式细胞术细胞毒性测定

Para_01
  1. HepG2细胞(1 × 10^7)在1毫升PBS中用5 µM CFSE(Biosharp)在37°C下标记了20分钟。
  2. 随后,将细胞在室温下在含有10% FBS的5毫升RPMI 1640中培养10分钟以失活游离CFSE。
  3. 细胞被洗涤两次,并重新悬浮在含有10% FBS的RPMI 1640中。
  4. 在用于细胞毒性测定之前,通过台盼蓝染色验证了CFSE加载的HepG2细胞的存活率。
  5. NK细胞(NKOE-SPON2或NKKO-SPON2)、CD8+ T细胞和CFSE加载的HepG2细胞按3:3:1的比例(0.6百万:0.6百万:0.2百万)共培养4小时,在96孔细胞培养板中(每孔200 µl培养基)。
  6. 为了评估细胞毒性活性,根据制造商的说明,用7-AAD和annexin V(Yeasen)对细胞进行了洗涤和染色。
  7. 分析使用CytoFLEX流式细胞仪(Beckman)进行,数据使用FlowJo软件(v10.7.1;Tree Star)进行分析。

3D-printed tumour organoid model

3D打印的肿瘤类器官模型

Para_01
  1. 无菌PBS用于制备含有4%/5% Gel-MA、0.25% HA-MA、0.25% LAP和0.05%柠檬黄(EFL)70的打印预聚物溶液。
  2. 经过0.22-µm孔径滤器过滤后,溶液在暗处37°C下保存。
  3. 制备了5 × 10^6 ml−1浓度的PKH67预染色的HepG2细胞单细胞悬液和1 × 10^7 ml−1浓度的PKH62预染色的NK92细胞单细胞悬液,并置于冰上保存。
  4. 代表肿瘤区域的模型内圆(直径6 mm,厚度0.5 mm)的打印墨水是通过混合HepG2细胞与5% Gel-MA、0.25% HA-MA、0.25% LAP和0.05%柠檬黄70制成的。
  5. 代表免疫区域的模型外圆(外径12 mm,内径6 mm,厚度0.5 mm)的打印墨水是通过混合NK92细胞与4% Gel-MA、0.25% HA-MA、0.25% LAP和0.05%柠檬黄制成的。
  6. 使用投影光固化生物3D打印机(BP8600,EFL)根据预设条件打印该模型。
Para_02
  1. 随后,打印的模型在含有50% HepG2培养基(DMEM + 10%胎牛血清 + 1%青霉素和链霉素)和50% NK92培养基(MEMα + 0.2 mM肌醇 + 0.1 mM β-巯基乙醇 + 0.02 mM叶酸 + 100-200 U ml−1重组IL-2 + 12.5%马血清 + 12.5%胎牛血清 + 1%青霉素和链霉素)的条件下于37°C下孵育,并使用荧光显微镜CytoSMART Lux3 FL(Axion BioSystems)追踪细胞运动。
  2. 细胞追踪进行了5天,每30分钟一帧。
  3. 5天后,内环和外环被分离,细胞用Gel-MA裂解缓冲液(EFL)裂解用于流式细胞术分析。
  4. 细胞迁移通过ImageJ TrackMate插件进行分析,由手动监督和支持验证完成。

Co-cultures

共培养

Para_01
  1. 我们通过一系列共培养实验研究了涉及SPON2的抗肿瘤机制和细胞间相互作用,这些实验包括HepG2细胞、SPON2敲除(NKKO-SPON2)原代NK细胞、SPON2过表达(NKOE-SPON2)原代NK细胞以及CD8+ T细胞。
  2. NKKO-SPON2细胞是通过CRISPR–Cas9核糖核蛋白电穿孔技术从经过基因改造的人类原代NK细胞中衍生出来的,使用了一种针对SPON2的敲除靶点来抑制SPON2的表达,而NKOE-SPON2细胞则是通过慢病毒转染诱导增加SPON2的丰度获得的。
Para_02
  1. 为了评估CD8+ T细胞与激活的NKOE-SPON2或NKKO-SPON2细胞之间的相互作用,分离出的CD8+ T细胞被直接共培养或者通过跨膜板间接共培养(即通过跨膜板)与激活的NKOE-SPON2或NKKO-SPON2细胞24小时。
  2. 共培养是在存在抗IFNγ(10 ng ml−1)或同型对照抗体(10 ng ml−1)的情况下进行的,比例为1:1(0.2百万:0.2百万)。
  3. 共培养期结束后,细胞按上述方法染色。

NK cell ligand–receptor analysis using single-cell RNA-seq data

使用单细胞RNA测序数据的NK细胞配体-受体分析

Para_01
  1. 为了进行配体受体分析,我们比较了SPON2+和SPON2−自然杀伤细胞与肿瘤微环境内其他细胞的信号特征,利用了单细胞RNA测序数据集。
  2. 这项分析是通过CellChat(v1.1.3)和NicheNet(v1.1.0)等工具进行的。
  3. 保留原始报告中的分组,我们将单细胞测序数据中的细胞类型分为SPON2+自然杀伤细胞(SPON2 > 0)和SPON2−自然杀伤细胞(SPON2 < 0)。
  4. 在细胞相互作用分析中考虑的细胞类型包括C15_Mey、C17_Endo、C18_Epi、C19_Tcell、C21_pDC、C22_plasma、C23_HSC、C6_B细胞、CD4 T细胞、CD8 T细胞、髓系细胞、SPON2−自然杀伤细胞、SPON2+自然杀伤细胞和肿瘤细胞。
  5. 在此背景下,SPON2+自然杀伤细胞被用作目标细胞,而SPON2−自然杀伤细胞则作为参照细胞,从而评估了肿瘤免疫微环境中CD8+ T细胞的调控潜力。

Mass cytometry

质谱流式细胞术

错误!!! cannot unpack non-iterable NoneType object

Para_02
  1. HCC样品被切成小块,并在含有1 mg ml−1 IV型胶原酶(Sigma-Aldrich),150 U ml−1 DNase I(Roche)和5% FBS(HyClone实验室)的RPMI 1640培养基(HyClone实验室)中于37°C下酶消化1小时。
  2. 所得细胞悬液通过200微米滤网过滤以去除未消化的组织碎片。
  3. 单核细胞随后通过Percoll离心分离,洗涤并重新悬浮在含有10% FBS的RPMI 1640培养基中。
  4. 该方案有效地分离了肿瘤浸润白细胞(TILs),同时去除了大多数肿瘤细胞,使得能够集中分析来自HCC样品的免疫细胞群。
  5. 为了样本染色和获取,细胞首先用LunaStain细胞染色缓冲液清洗一次,并在室温下用10微升顺铂处理5分钟。
  6. 用LunaStain细胞染色缓冲液洗涤后,细胞用5微升Fc阻断剂(BioLegend)在室温下染色10分钟,然后与重链金属标记的膜抗体混合,在室温下染色30分钟。
  7. 随后,细胞用LunaStain细胞染色缓冲液洗涤两次,并用Ir-DNA嵌入试剂染色10分钟。
  8. 细胞然后被清洗并调整至浓度为每毫升106个细胞,在含有20微升SureBits元素校准珠的LunaAcq细胞获取溶液中浓度为每毫升106个细胞。
  9. 细胞获取在质量细胞仪(StarionX1)上以每秒800个事件的速度进行。
Para_03
  1. 获取的质谱流式数据被标准化并转换为标准的FCS 3.0文件(StarionX1)。
  2. 手动门控使用FlowJo(BD Biosciences)进行。
  3. UMAP用于概述免疫系统。
  4. 为了识别不同的细胞亚型,进行了FlowSOM聚类和元聚类。

Mice

Para_01
  1. C57BL/6J 小鼠购自 GemPharmatech,而 Spon2−/− 小鼠、特异性 NK 细胞缺失的 Spon2 缺失小鼠以及 NOD-PrkdcscidIl2rgem1/Smoc (M-NSG) 免疫缺陷小鼠则由上海模式生物中心获得。
  2. 这些小鼠年龄为 6-8 周,在中国科学技术大学的无特定病原体设施中饲养,处于 12 小时光照和 12 小时黑暗的循环条件下,室温保持在 20-26 °C,相对湿度维持在 50%-70% 之间。
  3. 所有实验小鼠均饲喂辐照灭菌的小鼠饲料(WQ JXBIO-TECHNOLOGY)。
  4. 所有的实验程序均遵循《中国动物研究使用国家标准》并且得到了中国科学技术大学动物伦理委员会的批准(USTCACUC25030123013)。
  5. 需要注意的是,本研究中的最大肿瘤尺寸未超过中国科学技术大学动物伦理委员会设定的限制。
  6. It is important to note that the maximum tumour size in this study did not exceed the limits set by the Animal Ethics Committee of the University of Science and Technology of China.

Mouse models

鼠模型

Para_01
  1. 为了建立小鼠肝细胞癌模型,将H22细胞(1×107)注射到7周龄雄性C57BL/6J小鼠的肝脏中。
  2. 14天后,获取原位肿瘤组织,将其切成约3毫米3的小块,并与Matrigel(0827045,ABW)混合。
Subcutaneous transplantation HCC mouse models

皮下移植HCC小鼠模型

Para_01
  1. 如图5a总结的,同种异体肿瘤组织被植入到WT和Spon2−/−小鼠的皮下。
  2. 肿瘤测量从植入后5天开始,并使用数显卡尺每天继续进行。
  3. 肿瘤体积(mm3)通过长度(mm)×宽度(mm)×宽度(mm)×0.5计算。
  4. 移植后18天小鼠被处死,皮下肿瘤被取出,用眼科剪刀切成小块,然后在含有1 mg ml−1 IV型胶原酶和150 U ml−1 DNase I的DMEM中重新悬浮。
  5. 肿瘤组织在37°C下摇晃(220转/分钟)消化40分钟,直到消化液变得浑浊,随后通过200目过滤器并在500g离心5分钟后去除上清液。
  6. 淋巴细胞使用40%和70%的Percoll根据制造商的说明进行分离。
Orthotopic transplantation HCC mouse models that simulated tumour immune microenvironment

模拟肿瘤免疫微环境的 orthotopic 移植 HCC 小鼠模型

Para_01
  1. 如图5f总结所示,肿瘤被按上述方法制备并植入WT和Spon2−/−小鼠的肝脏中。
  2. 小鼠在植入后22天被处死以进行肝脏肿瘤分析。
  3. 用于测量肿瘤发展的肝体指数计算为(肿瘤重量/体重)×100%71,72。
Subcutaneous HCC mouse models with NK-specific Spon2 knockout

具有NK特异性Spon2敲除的皮下HCC小鼠模型

Para_01
  1. 如图5i总结所示,异位肿瘤组织被皮下植入Spon2f/f-Ncr1Cre+和Spon2f/f-Ncr1Cre−(作为对照组)小鼠体内。
  2. 肿瘤测量从植入后7天开始,每2天使用数显卡尺进行一次。
  3. 小鼠在植入后22天处死。
HepG2 mouse models of human HCC with human NKOE-SPON2 or NKKO-SPON2 cells adoptive transfer

人HCC的HepG2小鼠模型通过人NKOE-SPON2或NKKO-SPON2细胞的过继转移

Para_01
  1. 如图5k总结所示,使用缺乏T、B和NK细胞的雄性NSG小鼠(6-8周龄)中的HepG2细胞建立了人肝癌模型。
  2. 为了发展实体瘤,在第-10天将5×10^6个HepG2细胞皮下植入小鼠体内。
  3. 10天后(第0天),具有相似大小肿瘤的小鼠被随机分为三组(每组n=5),然后通过尾静脉注射PBS或效应细胞(每只小鼠注射5×10^6个NKOE-SPON2细胞或NKKO-SPON2细胞悬浮在PBS中)。
  4. 为了支持NK细胞在体内的存活,每隔两天腹腔内注射IL-2(75,000 U)。
  5. 从第10天开始,每隔两天使用数显卡尺测量肿瘤生长情况。
In situ orthotopic HCC mouse models

原位异种移植HCC小鼠模型

Para_01
  1. 正如扩展数据图9a总结的那样,质粒Myc-PT3EF1a、Pt/CaggsNRASV12和PT2/C-Luc/PGK-SB13(在PBS中20μg ml−1;每克体重100µl)通过尾静脉水动力注射转入8周龄雄性C57BL/6小鼠体内。
  2. Myc癌基因在人类肝细胞癌和肝母细胞瘤组织中经常扩增和过表达。
  3. 用Myc转染小鼠肝脏会导致肿瘤形成并在5至8周内致死。
  4. Ras-MAPK级联经常在人类肝细胞癌中激活,这可以通过体内使用NRasV12实现。
  5. 质粒PT2/C-Luc//PGK-SB13编码睡眠美人转座酶,表达萤火虫荧光素酶。
  6. 然而,在所有组中减弱的生物发光信号可能是由于未整合的质粒降解造成的。
  7. 注射后35天(每组4只)处死小鼠以收集和分析肝脏。
  8. 所有质粒均由T. Liang实验室赠送。
Subcutaneous HCC mouse models that depleted NK, CD8+ T or both cell types

耗竭NK细胞、CD8+ T细胞或两种细胞类型的皮下HCC小鼠模型

Para_01
  1. 如扩展数据图9i总结所示,为了评估哪些免疫细胞能够表现出观察到的抗肿瘤效果,通过腹腔注射NK抗体(每只小鼠200μg)和CD8抗体(每只小鼠100μg),每隔三天注射一次,共注射四次,在肿瘤植入前6天进行。
  2. 将H22细胞(3×10^6)皮下注射到C57BL/6小鼠体内(5-6周龄)。
  3. 从植入后7天开始测量肿瘤,并且每隔两天使用数显卡尺继续测量。
  4. 21天后处死小鼠。
HepG2 mouse models of human HCC with human NKstimulated cells adoptive transfer

带有人类NK刺激细胞过继转移的人类HCC的小鼠HepG2模型

Para_01
  1. 如扩展数据图9p总结的,为了通过人源NK细胞的过继转移构建人HCC的HepG2小鼠模型,将5×10^6个HepG2细胞皮下植入雄性NSG小鼠体内(6至8周龄)。
  2. 7天后,将4×10^6个活化的人PBMC来源的NK细胞(用250U ml^-1 IL-2、10ng ml^-1 IL-15、10ng ml^-1 IL-12、50ng ml^-1 IL-18或10ng ml^-1 TNF刺激)、人PBMC来源的未经活化的NK细胞(用200U ml^-1 IL-2刺激)或PBS(作为对照)转移到小鼠尾静脉。
  3. 为了支持NK细胞在体内的存活,每隔一天腹腔注射75,000U的IL-2,大约七次,肿瘤生长通过数字卡尺每两天测量一次,在14天内进行监测。

Statistical analysis and reproducibility

统计分析和可重复性

Para_01
  1. 统计分析使用了GraphPad Prism(v8.0.2),R(v.3.6.1)和RStudio(v.3.5.3)。
  2. 每项实验使用的样本数量(n)以及所用的统计测试方法在图例中有所标注。
  3. 所有体外和体内实验至少重复进行了两次,并且总是有多次重复,但以下实验仅进行了一次:空间转录组学、免疫组织化学(IHC)和网硬蛋白染色。
  4. 展示代表性图像的3D打印肿瘤类器官模型实验至少重复进行了三次。
  5. 对于未配对比较使用了未配对的学生t检验,而对于配对比较则使用了配对t检验。
  6. 生存分析使用了log-rank检验。
  7. 统计显著性设定为P < 0.05。

Ethics statement

伦理声明

Para_01
  1. 这项研究获得了安徽省立医院(KY2021204和KY2021212)、湖南省肿瘤医院伦理委员会(JG2019-C485)以及新加坡科技研究局(A*STAR)IRB(2021-161和2021-188)的批准。
  2. 人类血液的收集获得了中国科学技术大学人体伦理委员会(2019-N-(H)-121和2023-A-(H)-048)的批准。

Reporting summary

报告摘要

Para_01
  1. 关于研究设计的更多信息,请参阅本文链接的Nature Portfolio报告摘要。
  2. ,

Data availability

Para_01
  1. 本研究中的DSP测序、LC–MS/MS和10x Visium数据已存入中国国家生物信息中心(CNCB)数据库,用户访问项目分别为OMIX005738、OMIX005736和HRA006579。
  2. 用于10x Visium数据比对的人类基因组数据GRCh38是从https://www.10xgenomics.com/support/software/space-ranger/downloads下载的。
  3. 本文报道的单细胞RNA测序数据的访问编号为CNP0000650(https://db.cngb.org/search/project/CNP0000650)。此外,本研究还包括扩展数据图1-10、补充表1-38和补充图1-9。
  4. 在补充表34-37中,我们回顾了现有的早期肝细胞癌治疗临床指南(补充表34)、早期肝细胞癌治疗方法的先前比较研究(补充表35)、关于NK细胞在肝细胞癌预后价值的先前研究(补充表36)以及成纤维细胞中SPON2相关研究(补充表37)。
  5. 源数据随本文提供。

Code availability

Para_01
  1. 一个包含可执行编程脚本和输入输出数据的 Code Ocean capsule (https://doi.org/10.24433/CO.7364332.v1)可以访问。
  2. 这是一个胶囊。
本文参与 腾讯云自媒体同步曝光计划,分享自微信公众号。
原始发表:2025-04-24,如有侵权请联系 cloudcommunity@tencent.com 删除

本文分享自 生信菜鸟团 微信公众号,前往查看

如有侵权,请联系 cloudcommunity@tencent.com 删除。

本文参与 腾讯云自媒体同步曝光计划  ,欢迎热爱写作的你一起参与!

评论
登录后参与评论
0 条评论
热度
最新
推荐阅读
目录
  • Basic Information
  • Abstract
  • Main
  • NK cells at the IF lowers recurrence
  • Spatial gene patterns predict recurrence
  • TIMES system stratifies recurrence risk
  • SPON2+ NK: active and tumour infiltrating
  • SPON2+ NK and CD8+ T cell interactions
  • SPON2 loss in NK cells increases HCC recurrence
  • Discussion
  • Methods
    • Patient sample collection
    • Spatial transcriptomics sample preparation
    • Spatial transcriptomics data processing and visualization
    • Immunohistochemistry
    • Reticulin staining
    • Definition of immune cell gene sets
    • Gene set enrichment analysis
    • Multiplex immunohistochemistry
    • DSP analysis
    • Identification of distinct spatial patterns of gene expressions for HCC recurrence prediction
      • Step 1: differential expression analysis
      • Step 2: joint spatial analysis
      • Step 3: single-cell evaluation
      • Step 4: machine learning
    • LC–MS/MS preparation
    • Proteome analysis in LC–MS/MS analysis
    • Quantification of global proteomic data and analysis
    • Development of the TIMES scoring system
    • Stability analysis of TIMES scoring
    • Kaplan–Meier survival curves and Cox proportional hazards regression
    • TCGA data
    • Cell lines
    • Human NK cell enrichment and gene editing
    • Lentivirus production and NK cell line transduction
    • Human CD8+ T cell purification
    • Flow cytometric analysis
    • Flow cytometric cell cytotoxicity assay
    • 3D-printed tumour organoid model
    • Co-cultures
    • NK cell ligand–receptor analysis using single-cell RNA-seq data
    • Mass cytometry
    • Mice
    • Mouse models
      • Subcutaneous transplantation HCC mouse models
      • Orthotopic transplantation HCC mouse models that simulated tumour immune microenvironment
      • Subcutaneous HCC mouse models with NK-specific Spon2 knockout
      • HepG2 mouse models of human HCC with human NKOE-SPON2 or NKKO-SPON2 cells adoptive transfer
      • In situ orthotopic HCC mouse models
      • Subcutaneous HCC mouse models that depleted NK, CD8+ T or both cell types
      • HepG2 mouse models of human HCC with human NKstimulated cells adoptive transfer
    • Statistical analysis and reproducibility
    • Ethics statement
    • Reporting summary
  • Data availability
  • Code availability
领券
问题归档专栏文章快讯文章归档关键词归档开发者手册归档开发者手册 Section 归档