首页
学习
活动
专区
圈层
工具
发布
首页
学习
活动
专区
圈层
工具
MCP广场
社区首页 >专栏 >CancerCell | 多组学癌症分子分型,可惜没公开代码

CancerCell | 多组学癌症分子分型,可惜没公开代码

作者头像
生信菜鸟团
发布2025-04-18 13:03:22
发布2025-04-18 13:03:22
3620
举报
文章被收录于专栏:生信菜鸟团生信菜鸟团

Basic Information

  • 英文标题:Proteogenomic characterization of non-functional pancreatic neuroendocrine tumors unravels clinically relevant subgroups
  • 中文标题:非功能性胰腺神经内分泌肿瘤的蛋白基因组学特征解析揭示了临床相关亚组
  • 发表日期:14 April 2025
  • 文章类型:Article
  • 所属期刊:Cancer Cell
  • 文章作者:Shunrong Ji | Xianjun Yu
  • 文章链接:https://www.sciencedirect.com/science/article/pii/S1535610825001175

Highlights

Para_01
  1. 蛋白质基因组学分析揭示了MEN1变异的功能影响
  2. 开发了一种三蛋白预后生物标志物以识别高风险患者
  3. 四种蛋白质组亚型呈现不同的分子和临床病理特征
  4. 为蛋白质组亚型发现了潜在的治疗策略

Summary

Para_01
  1. 胰腺中的大多数神经内分泌肿瘤是非功能性胰腺神经内分泌肿瘤(NF-PanNETs),其远处转移的发生率较高,且治疗选择有限。
  2. 在此,我们通过对基因组、转录组、蛋白质组和磷酸化蛋白质组数据进行综合分析,对108例NF-PanNETs进行了全面的分子特征研究。
  3. 蛋白质基因组学分析为NF-PanNETs的基因组驱动变异提供了功能见解,并通过Men1条件性敲除小鼠揭示了MEN1变异的潜在介质。
  4. 基于机器学习的建模发现了一个三蛋白标志物作为独立的预后因素,并通过一个独立的外部队列验证了这一结果。
  5. 基于蛋白质组和磷酸化蛋白质组的分层分析确定了四种亚型,这些亚型具有不同的分子特征、免疫微环境及临床病理特征。
  6. 利用患者来源的肿瘤类器官进行药物筛选,确定了细胞周期依赖性激酶(CDK)5和钙电压门控通道α1D亚基(CACNA1D)分别作为普遍和亚型特异性靶点,并在异种移植模型中进行了体内验证。
  7. 总之,我们的蛋白质基因组学分析展示了NF-PanNETs的全面分子景观,揭示了生物学见解和治疗脆弱性。

Graphical abstract

Keywords

  • pancreatic neuroendocrine tumors; proteogenomics; MEN1 mutations; proteomic subtypes; prognostic signature

Introduction

Para_01
  1. 胰腺神经内分泌肿瘤(PanNEN)是胰腺第二常见的上皮性肿瘤,其发病率和患病率在过去四十年中显著增加。
  2. 根据世界卫生组织分类,PanNEN可分为高分化的胰腺神经内分泌瘤(PanNETs)和低分化的胰腺神经内分泌癌。
  3. PanNETs占所有PanNEN的90%以上,并根据是否存在临床激素高分泌综合征分为功能性PanNETs或非功能性PanNETs(NF-PanNETs)。
  4. NF-PanNETs约占PanNETs的90%,并表现出高度可变的临床行为。
  5. 大约一半的NF-PanNET患者在诊断时已发生远处转移(主要转移到肝脏),中位生存期仅为23个月,而局部疾病的患者为124个月。
  6. 尽管目前的治疗方案(包括生长抑素类似物、酪氨酸激酶抑制剂、哺乳动物雷帕霉素靶蛋白(mTOR)抑制剂和化疗药物(如替莫唑胺))已被证明有一定疗效,但大多数药物仅改善无进展生存期,对总生存期的影响有限。
  7. 因此,迫切需要深入理解NF-PanNETs的潜在分子机制。
Para_02
  1. 以前的研究通过全基因组测序或全外显子测序(WES)描述了胰腺神经内分泌肿瘤(PanNETs)的基因组特征。
  2. 这些研究确定了PanNETs中频繁突变的抑癌基因,例如MEN1、ATRX、DAXX和PTEN,并指出了DAXX/ATRX缺失的临床意义。
  3. 然而,最近蛋白基因组学分析的进步,结合了基因组、转录组、全局蛋白质组和翻译后修饰的研究,展示了其在多种癌症类型中增进对疾病发病机制的理解以及开发治疗方案的潜力。
  4. 这些癌症类型包括结直肠癌、乳腺癌、卵巢癌、肝癌、食管癌、前列腺癌、肺癌和胰腺导管腺癌。
Para_03
  1. 在本研究中,我们对未经治疗的非功能性胰腺神经内分泌肿瘤(NF-PanNETs)进行了全面的蛋白基因组学分析。
  2. 结合使用条件性基因敲除小鼠模型和患者来源的类器官/异种移植的功能研究,我们深入了解了常见基因组变异如何驱动 NF-PanNETs 的表型变化,并揭示了具有不同临床、分子和免疫微环境特征的蛋白组亚型及其特定的治疗意义。

Results

Proteogenomic landscape of Chinese NF-PanNETs

中国非功能性胰腺神经内分泌肿瘤的蛋白质基因组学景观

Para_01
  1. 最初收集了144例胰腺神经内分泌肿瘤样本及其配对的正常邻近组织(NATs)。
  2. 在排除了患有神经内分泌癌或功能性PanNETs的患者、接受过新辅助治疗或随访期间缺乏影像学数据的患者(总结见图S1A)后,纳入了108例未经治疗的非功能性胰腺神经内分泌肿瘤(NF-PanNET)病例作为发现队列(表S1A)。
  3. 对发现队列进行了全面的多组学分析,包括全外显子测序(WES)、RNA测序(RNA-seq)以及基于同位素标记串联质量标签(TMT)的质谱(MS)技术进行的全局蛋白质组学和磷酸化蛋白质组学分析(图1A)。
  4. 此外,还使用了一组独立的51例NF-PanNET病例作为验证队列(表S1B),其肿瘤样本通过数据非依赖采集(DIA)质谱技术进行了分析(图1A)。
  5. 为了比较TMT-MS和DIA-MS的蛋白质定量结果,还对发现队列中的84例肿瘤样本进行了DIA-MS分析。
  6. 此外,通过激光捕获显微切割技术从7例病例中获取了来自NAT区域的正常朗格汉斯胰岛以及匹配的肿瘤内容物,并收集了另外13例胃肠道神经内分泌肿瘤(NET)样本进行分析以供比较。

图片说明

◉ 图1. NF-PanNETs的蛋白基因组景观 (A) 示意图展示了通过全外显子测序(WES)、RNA-seq以及基于质谱的定量蛋白质组学和磷酸化蛋白质组学分析,在发现和验证队列中分析的样本数量和分子特征。WES分析中标注了总的非沉默体细胞简单突变的数量。样本选择程序见图S1A。◉ (B) Oncoplot展示了NF-PanNETs的基因组图谱,包括PanNET癌症基因的体细胞简单突变(按突变频率排序)以及频繁的大范围缺失。每个病例的肿瘤突变负荷(TMB,每兆碱基体细胞简单突变的数量)显示在顶部,右侧边栏标注了个别基因组改变的频率,底部显示了临床变量。◉ (C) 箱线图展示了通过使用大块组织样本(上两部分)和激光捕获显微切割(LCM)获得的显微切割样本(下部)分析,NF-PanNET肿瘤(T)中典型神经内分泌标志物的上调情况。NAT表示正常邻近组织。p值通过双侧Wilcoxon符号秩检验计算。∗p < 0.05, ∗∗p < 0.01, ∗∗∗p < 0.001 和 ∗∗∗∗p < 0.0001。◉ (D) 气泡图展示了通过使用大块样本(左)和显微切割样本(右)的蛋白质组学数据比较肿瘤和配对NAT的GSEA结果。显著上调的癌症标志性通路(FDR < 0.25)在任意一种比较中均被展示,颜色按照显著通路的标准化富集分数(NES)进行缩放。◉ (E) 在NF-PanNETs中mRNA水平与蛋白质丰度之间的基因相关性分布(顶部),以及富集的癌症标志性通路、KEGG和Reactome通路的相关系数指示(底部)。◉ (F) 分别展示了肿瘤(红色)和NAT(蓝色)中基因层面的mRNA-蛋白质相关性的分布。另见图S1。

Para_01
  1. 在发现队列中具有全外显子组测序(WES)数据的99个病例中,已知的胰腺神经内分泌肿瘤(PanNET)基因中反复发现了非沉默的体细胞简单突变(点突变和小片段插入或缺失)(图1B),包括MEN1(32%)、DAXX(17%)、ATRX(15%)和VHL(6%),这些结果与之前的基因组研究相似。
  2. 值得注意的是,正如之前所报道的,DAXX和ATRX的突变是相互排斥的。
  3. 除了这四个高频突变基因外,还发现了多个mTOR通路负调控因子的非沉默突变,包括PTEN、TSC1和TSC2(共影响10%的样本),以及染色质重塑基因,如SETD2和ARID1A(总共占6%的样本)。
Para_02
  1. 基因组显著靶点识别分析(GISTIC)确定了癌症中反复出现的获得和丢失区域,包括含有已知神经内分泌肿瘤抑制基因 MEN1(位于染色体 11q13.1)和 VHL(3p25.3)的大片段丢失区域(图 1B)。
  2. 局部丢失峰(图 S1B)突出了 MEIS1(2p14,MEN1 的已知靶点)以及在神经纤维瘤中频繁缺失的基因(FAM19A3、INPP5D 和 RABGAP1L)可能的肿瘤抑制作用。
  3. 我们还观察到已知癌基因中的局部扩增(图 S1B),包括 MET(7q31.2)和 PAX4(7q32.1),其中 MET 被认为通过激活 mTOR 和神经生长因子轴促进胰腺癌的神经周围侵袭。
Para_03
  1. 对108例NF-PanNET样本及其配对的NATs进行全局蛋白质组学分析,共鉴定出10,574种蛋白质,而磷酸化蛋白质组学分析揭示了总计46,385个磷酸化位点,对应于8,827种磷酸化蛋白(图1A)。
  2. 混合样本的相关性分析表明,蛋白质定量表现出强大的纵向性能和可重复性(中位r = 0.97,图S1C),蛋白质和磷酸化位点的主成分分析显示没有明显的批次效应(图S1D和S1E)。
  3. 比较84个具有TMT-MS和DIA-MS谱的肿瘤样本,也显示出这两种定量方法之间的良好一致性(中位r = 0.71,图S1F)。
  4. 在至少50%的样本中有定量数据的9,429种蛋白质和17,309个磷酸化位点被纳入后续分析。
  5. 此外,通过DIA-MS对来自七个病例(发现队列)的显微切割正常胰岛和肿瘤含量进行了分析(图S1G)。
  6. 神经内分泌标志物,包括突触素(SYP)、嗜铬粒蛋白A(CHGA)、γ-烯醇酶(ENO2)和CD56(NCAM1),在肿瘤中被发现显著升高,这由整体组织和显微切割样本的分析结果共同显示(图1C)。
  7. 对整体/显微切割蛋白质组学谱的基因集富集分析(GSEA)分别强调了肿瘤中上调通路活性的一致性,涉及癌症相关通路(图1D)以及与内分泌功能相关的通路,包括分泌调节和囊泡介导的运输(表S2)。
  8. 这一结果与PanNETs中内分泌细胞基因特征的强表达一致,最近对胃肠道胰腺NETs的单细胞分析显示肿瘤细胞类似于胃肠道发育的早期阶段。
  9. 进一步比较差异表达蛋白(肿瘤与正常)的结果也显示出相当大的重叠(图S1H)。
Para_04
  1. RNA和蛋白质丰度之间的中位基因相关性为0.46(图1E,上图),这一数值与两项近期关于胰腺导管腺癌的研究中的相关性(0.36和0.42)相当。
  2. 参与缺氧、糖酵解和上皮-间质转化(EMT)的基因表现出最高的mRNA-蛋白质相关性(图1E,下图)。
  3. 此外,正常邻近组织(NAT)样本的RNA和蛋白质之间的基因相关性远低于肿瘤样本的相关性(中位数:0.12 vs 0.46,图1F)。
  4. 其他肿瘤类型中也显示出类似的现象,这可能是由于正常样本之间的样本间变异较低所致。

Proteogenomic impacts of PanNET somatic driver alterations

胰腺神经内分泌肿瘤体细胞驱动基因变异的蛋白质组学影响

Para_01
  1. 我们接下来分析了NF-PanNETs(非功能性胰腺神经内分泌肿瘤)中三个突变频率最高的基因(MEN1、DAXX和ATRX,影响总计51%的患者)体细胞简单突变对相应mRNA、蛋白质表达及磷酸化水平(顺式效应)的影响,以及与PanNET14相关通路中基因的(反式效应)影响。
  2. 在mRNA/蛋白质表达(图2A)和磷酸化水平(图2B)上均发现了显著的顺式和反式效应配对。
  3. 关于顺式效应,抑癌基因MEN1和DAXX的突变显示出与其各自基因产物的mRNA/蛋白质水平显著下降的关联(错误发现率[FDR] <0.05,图S2A)。
  4. ATRX突变也与其mRNA(p = 0.005)和蛋白质水平(p = 4.15e−4)的降低相关,但在FDR校正后未达到显著性。

图片说明

◉ 图2. 基因组改变对转录组、蛋白质组和磷酸化蛋白质组的影响 (A) MEN1、DAXX 和 ATRX 中的体细胞简单突变在 mTOR 信号传导、染色质重塑和端粒维持通路相关基因的 mRNA 表达和蛋白质丰度上表现出显著的顺式和反式效应(y 轴),统计显著性通过 Wilcoxon 秩和检验评估。◉ 与 (A) 相同,展示突变对磷酸化位点的影响。◉ (C) 热图显示了在 Men1 敲除小鼠(与 Men1 野生型小鼠相比)和 MEN1 突变的人类肿瘤(与 MEN1 野生型肿瘤相比)中失调的癌症标志性通路(GSEA 分析,FDR < 0.25),这些通路的方向一致。◉ (D) 散点图展示了在 Men1 敲除小鼠和 MEN1 突变的人类肿瘤中失调的蛋白质,红点表示共同上调的蛋白质,蓝点表示共同下调的蛋白质(FDR < 0.1)。MEN1、CENPV 和与不良预后显著相关的上调蛋白质(n = 21)被标记。◉ (E) 流程图展示了识别潜在 SCNA 驱动基因的过程,该过程评估了具有复发性局部扩增基因在 mRNA 和蛋白质水平上的顺式效应。◉ (F) 过表达分析鉴定了在已识别的潜在 SCNA 驱动基因中统计富集的基因本体(GO)生物过程术语(FDR < 0.05),并展示了代表性术语。◉ (G) 散点图分别展示了四个潜在 SCNA 驱动基因的 mRNA 水平与蛋白质丰度之间的相关性,并用不同颜色和形状表示拷贝数变化状态。另见图 S2。

Para_01
  1. 在转效方面,MEN1 或 DAXX/ATRX(其中之一)的突变与 mTOR 信号网络中多个上游基因(如 WNT4、WNT5 和 WNT7B)和下游基因(如 PRKCA)的表达上调显著相关。
  2. 同时,染色质重塑基因(如着丝粒蛋白 V [CENPV] 和 NPM2)的表达下调也与此相关。
  3. 体外和体内功能实验验证了它们在胰腺神经内分泌肿瘤(PanNET)中的功能作用,敲低 PRKCA、WNT4 和 WNT5A 导致肿瘤增殖显著减少,而敲低 CENPV、LRP5 和 NPM2 则产生相反的效果。
  4. 值得注意的是,CENPV 在 mRNA、蛋白质和磷酸化位点水平上表现出 MEN1 突变最显著的转效作用。
  5. 基于体内敲低和过表达实验结果,CENPV 被认为在抑制 PanNETs 的肿瘤生长中具有保护作用。
  6. CENPV 已被证明对于着丝粒组织和适当的染色体分离是必需的,这可能解释了 MEN1 突变与 PanNETs 中染色体错分离模式的相关性。
Para_02
  1. 为了进一步研究MEN1在胰腺神经内分泌肿瘤(PanNETs)中改变的潜在回路,我们使用CRISPR-Cas9系统在胰腺中生成了Men1条件性敲除(Men1-KO)小鼠(参见STAR方法,图S2F和S2G),以消除人类PanNETs多样化遗传背景带来的表型差异。
  2. 通过比较Men1-KO小鼠和野生型小鼠富集并纯化的胰腺胰岛(参见STAR方法)的蛋白质组学特征,GSEA分析显示,在Men1-KO小鼠中,代谢、增殖和信号通路显著上调(图2C),其中mTORC1信号在Men1-KO小鼠和携带MEN1突变的人类PanNETs中均表现为上调(MEN1-mut)。
  3. 在Men1-KO小鼠中上调的蛋白质中,有114种蛋白质在MEN1-mut人类肿瘤中表现出一致的上调(图S2H;表S3),其中21种蛋白质被发现与患者预后不良显著相关(图2D)。
  4. 我们选择了四个候选物(属于持续上调通路的成员)进行进一步研究。
  5. 结果发现,在两种PanNET细胞系中,与对照相比,敲低MEN1会导致PCP4表达显著上调(图S2I),而过表达MEN1则导致其显著下降(图S2J)。
  6. PCP4是一种钙调蛋白结合蛋白,最初被认为可以保护神经元免受Ca2+诱导的毒性,并且最近的研究表明,PCP4的过表达与未成熟或功能异常的β细胞有关。
  7. 在Men1-KO小鼠中下调的蛋白质中,CENPV在小鼠(图S2K)和携带MEN1突变的人类肿瘤(图2A)中均表现出一致的减少,并且功能验证显示其在PanNETs中具有保护作用(图S2D和S2E)。
  8. 综合转录效应分析表明,CENPV可能是PanNETs中MEN1突变的潜在介质,同时还有其他候选物可供进一步研究。
Para_03
  1. 最后,我们研究了体细胞拷贝数变异(SCNAs)的顺式和反式效应。
  2. 通过相关性分析,分别评估了所有具有拷贝数变异(CNA)调用的23,109个基因与mRNA、蛋白质和磷酸化蛋白水平的关系。
  3. 在所有mRNA(图S2L,左面板)、蛋白质(图S2L,中间面板)和磷酸化蛋白水平(图S2L,右面板)中观察到了显著相关的对角线模式。
  4. 在29.5%(4,934/16,716)的CNA-mRNA、23.8%(2,117/8,899)的CNA-蛋白质以及8.6%(524/6,122)的CNA-磷酸化蛋白对中观察到显著的正相关(顺式)(图S2M)。
  5. 我们进一步聚焦于具有反复扩增的区域,以识别可能在NF-PanNET肿瘤发生中起潜在作用的SCNA驱动基因。
  6. 在位于局部扩增峰的394个基因中,有145个基因显示出拷贝数与其相应RNA水平之间的显著相关性,其中66个基因随后表现出相关的蛋白表达(图2E)。
  7. 这66个具有局部扩增的基因被认为是潜在的SCNA驱动基因,并且被发现富集在与DNA复制、分泌、内吞作用和囊泡介导的运输相关的生物过程中(图2F)。
  8. 在这些富集的过程中,内吞作用已被确定为调控肿瘤细胞转移潜力的核心因子。
  9. 值得注意的是,在与内吞作用相关的潜在SCNA驱动基因中(WASL、细胞周期依赖性激酶[CDK]5、ESYT2和MET,图2G),据报道CDK5是第一个通过磷酸化动力蛋白I参与突触小泡内吞作用调控的去磷酸化激酶。

Discovery of a proteomic signature for NF-PanNET prognosis

发现用于NF-PanNET预后的蛋白质组学特征

Para_01
  1. 一种能够区分患者不同预后的预后生物标志物对于胰腺神经内分泌肿瘤(PanNETs)根治性切除术后的疾病管理至关重要。
  2. 在此,我们通过可重复预后分子特征平台开发了一个三蛋白预后特征(详见STAR方法),该平台利用自助抽样程序选择稳健的预测因子,并使用发现队列作为训练数据集(图3A)。
  3. 特征蛋白GNAO1(鸟嘌呤核苷酸结合蛋白亚基α)和INA(α-内联蛋白)的高表达与较低的特征评分和良好的患者预后显著相关,而VCAN(多功能核心蛋白聚糖)则表现出相反的关联(图S3A和S3B)。
  4. 这一三蛋白预后特征在区分高风险和低风险患者方面表现得明显优于单个蛋白在发现队列中的表现(图3B和3C),表明多变量特征捕获了更关键的信息。
  5. 此外,该特征在估计绝对风险时表现出良好的校准能力,并且预测误差率较低(补充报告文件1)。

图片说明

◉ 图3. 蛋白质组预后特征的开发与验证 (A) 展示开发和验证蛋白质组预后特征工作流程的示意图。◉ (B) 点状图显示了5年AUROC(ROC曲线下面积)和针对开发的三蛋白特征以及相对于正常邻近组织显著上调的150种蛋白的对数秩检验p值。特征及其三个特征蛋白已标注,红色点表示对数秩p < 0.05,深红色同时表示AUROC > 0.6。◉ (C) 在发现队列中,比较1、3和5年时间依赖性ROC曲线以评估特征及各特征蛋白的预后准确性。AUROC值已标注。◉ (D) 根据预测特征评分分层的患者组Kaplan-Meier生存曲线(发现队列)。生存差异通过对数秩检验进行比较。每张图底部标明了处于风险中的患者数量。◉ (E) 验证队列的结果与(D)相同。◉ (F) TMA数据集1(左)、TMA数据集2(中)和来自上海长海医院的外部队列(CH队列,右)的结果与(D)相同。◉ (G) 敲低单个特征蛋白对QGP-1细胞克隆形成的影响。敲低效率通过Western blot验证(左上)。指定细胞的克隆形成通过结晶紫染色分析(左下),并计数以计算与非靶向对照(shNC)相比的克隆数比率(右)。数据表示为三次技术重复的平均值±标准差。p值通过双侧t检验计算。p < 0.01,p < 0.001。有关BON-1细胞的分析,请参见图S3G。◉ (H) 使用分别从shVCAN/shGNAO1/shINA BON-1细胞衍生的异种移植模型体内研究单个预后蛋白敲低效果。在小鼠处死后拍摄肿瘤图像(左),并展示每组纵向肿瘤体积曲线(右,均值±标准差)。组间统计差异(每组n = 6)通过ANOVA和事后Tukey诚实显著差异(HSD)检验评估。***p < 0.0001。◉ (I 和 J) 小提琴图比较健康捐赠者与NF-PanNET患者(I)和NF-PanNET I期患者(J)的血浆蛋白水平VCAN(通过ELISA测定)。p值通过Wilcoxon秩和检验计算。◉ (K) 散点图显示54名NF-PanNET患者的血浆VCAN水平与其配对肿瘤组织中VCAN蛋白丰度(通过IHC测定)之间的相关性。另请参见图S3和补充报告文件1。

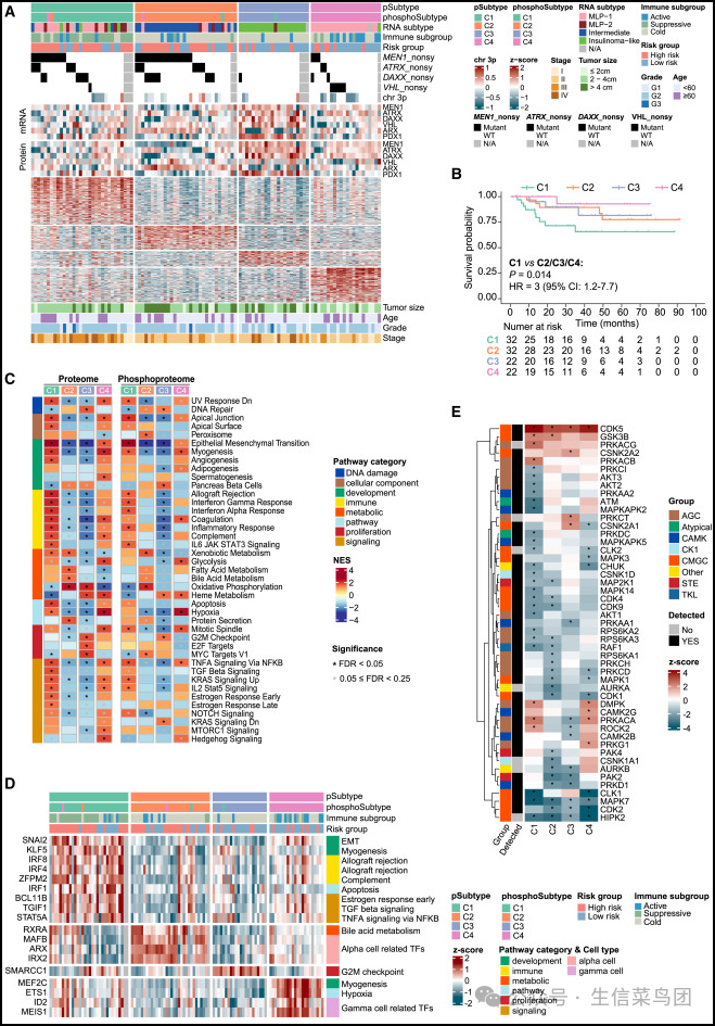
Para_01
  1. 在发现队列(图3D)和验证队列(图3E)中,预测的高风险组和低风险组(根据特征评分分层的患者)之间显示出显著的生存差异。
  2. 预后组之间5年生存概率的巨大差异(51.4% vs. 97.8%)表明需要对高风险患者进行更频繁的术后计算机断层扫描以监测复发疾病。
  3. 高风险肿瘤组与DAXX/ATRX和MEN1非沉默突变以及更高的分级、更晚期阶段和神经周围侵犯等不良临床病理变量显著相关(表S4)。
  4. 包含临床病理风险因素、DAXX和ATRX蛋白丰度的多变量Cox回归分析(表S5)证明了蛋白质组学特征在发现队列(p = 0.021,图S3C)和验证队列(p = 0.020,图S3D)中作为独立预后因素的作用。
Para_02
  1. 我们还对发现队列样本子集中的三个特征蛋白进行了免疫组化(IHC)标记,这些样本具有福尔马林固定、石蜡包埋(FFPE)切片(n = 76),从技术上确认了它们的预后价值(图3F和S3E)。
  2. 此外,我们使用另一个组织微阵列(TMA)数据集(n = 98,图3F和S3E)验证了特征及其单个特征蛋白的预后价值,该数据集包括19个验证队列样本(具有FFPE切片)和79个独立的FFPE样本(表S1C)。
  3. 此外,通过IHC分析了一个来自上海长海医院的外部独立队列("CH队列",n = 88),其结果进一步验证了特征的预后价值(图3F和S3E)。
Para_03
  1. 我们进一步探讨了三种标志性蛋白的功能作用,发现体外敲低 GNAO1 和 INA 显著增加了 QGP-1(图 3G 和 S3F)和 BON-1(图 S3G 和 S3H)细胞的集落形成和细胞增殖,而过表达则在 QGP-1(图 S3I 和 S3J)和 BON-1(图 S3K 和 S3L)中显示出抑制作用。
  2. 使用细胞系来源的异种移植模型进行的体内分析(图 3H)证实了它们在非功能性胰腺神经内分泌肿瘤中的保护作用,这与表达与良好预后的关联一致。
  3. 相反,VCAN 的敲低导致两种细胞系(图 3G 和 S3F-S3H)的增殖和集落形成显著减少,并在体内降低了肿瘤生长(图 3H),表明 VCAN 在非功能性胰腺神经内分泌肿瘤进展中可能起作用,正如其他癌症类型中所暗示的那样。
Para_04
  1. 此外,由于 VCAN 是一种分泌蛋白,我们通过 ELISA(酶联免疫吸附试验)在由 108 例肿瘤患者和 79 名健康对照者组成的独立队列中测量了 VCAN 蛋白的血浆水平。
  2. ELISA 结果显示,与健康对照组相比,NF-PanNET 患者的 VCAN 血浆浓度显著升高(p = 2.3e−08,图 3I),即使在与 I 期患者的比较中也是如此(p = 2.7e−06,图 3J)。
  3. 此外,VCAN 的血浆水平与其在同一患者的肿瘤组织中的丰度(通过免疫组化测定)高度相关(图 3K,r = 0.6,p = 1.5e−06)。
  4. 总之,这些结果表明 VCAN 作为 NF-PanNET 的非侵入性生物标志物具有潜力,这需要更大规模的研究进一步验证。

Proteomic subtypes with distinct biological features and clinicopathological associations

具有不同生物学特征和临床病理关联的蛋白质组亚型

Para_01
  1. 通过对蛋白质组学特征的发现队列应用无监督共识聚类,我们在108例NF-PanNETs中鉴定出四种蛋白质组学亚型,分别命名为C1(30%)、C2(30%)、C3(20%)和C4(20%)。
  2. 对磷酸化蛋白质组学特征应用相同的方法,导致了四种磷酸化蛋白质组学亚型的识别,这些亚型与蛋白质组学亚型显示出良好的一致性。
  3. 由于蛋白质组学亚型以更高的置信度(轮廓系数>0.5)对更多患者进行了分类,因此我们在后续分析中主要使用这种分类。
  4. 研究发现,蛋白质组学亚型与患者的预后和免疫特征相关。
  5. 在四种亚型中,C1亚型患者的预后最差,并且富集了由三蛋白预后特征预测的高风险患者(32例中的23例)以及III/IV期患者(32例中的20例)。

图片说明

◉ 图4. 蛋白质组亚型呈现出不同的生物学特征 (A) 蛋白质组谱的无监督一致性聚类在发现队列中鉴定了四种蛋白质组亚型(顶部注释条)。在每种蛋白质组亚型内,根据MEN1、ATRX、DAXX和VHL基因的突变状态对肿瘤进行排序。◉ 使用与蛋白质组亚型相同的策略鉴定了磷酸化亚型。RNA亚型则根据已发表的研究结果进行分配(参见STAR方法)。◉ 风险组由三蛋白预后特征预测。热图显示了与剩余肿瘤相比,在单个蛋白质组亚型中显著上调的1,135种蛋白的行缩放相对丰度(FC > 1.5且FDR < 0.05),底部展示了临床注释。◉ (B) 按照蛋白质组亚型分层的患者生存率Kaplan-Meier分析。生存差异通过log-rank检验进行比较。◉ (C) 热图展示了通过GSEA分析鉴定的四种蛋白质组亚型中失调的癌症标志性通路,分别显示了蛋白质组和磷酸化蛋白质组谱。相关通路类别由最左侧的注释条标示。星号表示给定亚型中显著失调的通路。NES为标准化富集分数。◉ (D) 热图显示了与相应亚型中上调通路相关的亚型特异性转录因子(TFs)的标准化活性(通过VIPER分析推断,p < 0.01,VIPER)。◉ (E) 热图展示了跨蛋白质组亚型的标准化激酶活性(通过激酶底物富集分析[KSEA]推断)。星号表示在给定蛋白质组亚型中,与配对的正常邻近组织(NATs)相比,肿瘤中激酶活性的显著变化(p < 0.05,KSEA)。另见图S4。

Para_01
  1. 分别对蛋白质组和磷酸化蛋白质组谱进行了GSEA分析,以确定每种亚型的失调癌症标志性基因集(MSigDB)(图4C)。
  2. C1肿瘤在蛋白质组和磷酸化蛋白质组水平上均显示出上皮间质转化(EMT)和炎症反应的显著上调。
  3. C2的特征是代谢通路上调,包括氧化磷酸化。
  4. C3肿瘤表现出增殖通路的上调,包括MYC靶点、E2F靶点、G2-M检查点和DNA修复,这与DNA复制压力的升高一致(图S4E,STAR方法)。
  5. C4的特征是缺氧、糖酵解和肌肉生成通路上调,同时氧化磷酸化下调。
  6. 值得注意的是,VHL突变主要存在于C4中(图4A),而VHL失活被认为会导致缺氧诱导因子(HIF)α亚基的稳定。
  7. 这与C4肿瘤中HIF-1信号传导和缺氧通路的上调一致(图4C和S4F)。
Para_02
  1. 接下来,我们使用转录组谱(详见STAR Methods)进行了主调控因子分析,并发现了一组与前述每种亚型相关通路的候选转录因子(TF)调控因子(图4D)。
  2. 具体来说,与C1肿瘤中上调的通路相关,发现了一个与上皮-间质转化(EMT)相关的转录因子(SNAI2)被显著激活(通过VIPER分析推断转录因子靶基因得出),同时在C1肿瘤中观察到EMT蛋白丰度(包括间充质蛋白和胶原蛋白)相应升高(图S4G)。
  3. 此外,我们发现一个与胆汁酸代谢相关的转录因子(RXRA)在C2中显著激活,以及一个与G2M检查点相关的转录因子(SMARCC1)在C3中显著激活。
  4. 关于C4中上调的通路,发现一个低氧通路下游的转录因子(ETS1)被显著激活。
  5. ETS1被认为在保护细胞免受低氧诱导的凋亡中发挥作用,这与前述C4肿瘤中HIF-1信号通路上调一致(图S4F)。
  6. 这些候选转录因子值得通过亲和力蛋白质组学分析等实验方法进一步研究。
Para_03
  1. 此外,主调控因子分析揭示了胰腺神经内分泌细胞相关转录因子的亚型特异性活性。
  2. 例如,发现α细胞特异性转录因子(ARX、MAFB和IRX2)在C2亚型中显著激活(图4D)。
  3. 与此一致,它们的蛋白丰度在C2肿瘤中显著高于其他亚型(图S4H)。
  4. 这些结果与已报道的α细胞样肿瘤的基因组特征一致,C2肿瘤中ATRX、DAXX和MEN1突变富集(p < 0.01,Fisher精确检验,表S6)。
  5. 此外,考虑到PDX1表达更高且携带较少突变,C3肿瘤更接近β细胞样(图4A)。
  6. 总之,这些发现为解析亚型特异性异质性背后的机制提供了线索。
Para_04
  1. 此外,我们研究了蛋白组亚型中的激酶活性,以揭示靶向治疗的潜在线索。
  2. 基于激酶底物相对于相应正常邻近组织(NATs)的相对磷酸化水平,对每种肿瘤亚型的激酶活性进行了估算(详见STAR方法)。
  3. 研究发现了普遍性以及亚型特异性的激酶激活(图4E)。
  4. 值得注意的是,CDK5,一个非典型的丝氨酸/苏氨酸CDK家族成员,在所有亚型中均表现出显著的激活。
  5. CDK5被认为是一个神经元发育的调节因子,并且最近的一项研究表明其异常激活在促进PanNET细胞生长中的作用。
  6. 关于亚型特异性的激酶激活,C1亚型显示出蛋白激酶A(PRKACB和PRKACG)的两个催化亚基以及ROCK2的独特激活,而C3亚型则显示出CSNK2A1和CSNK2A2这两个与细胞周期控制相关的异四聚体激酶催化亚基的特定激活。
  7. C4亚型表现出CAMK2G和RPKG1的独特激活。
  8. 总之,这些亚型相关的激酶激活为开发靶向治疗干预提供了潜在途径。
Para_05
  1. 最后,我们探讨了蛋白质组分类系统是否可以应用于胃肠道神经内分泌肿瘤(NETs)。
  2. 通过结合13例胃肠道NETs和108例胰腺NET样本的蛋白质组学特征,均匀流形近似与投影分析显示大多数胃肠道NETs聚集在一起,并且与PanNET C1型肿瘤距离较近(图S4I)。
  3. 这一发现得到了无监督聚类分析的进一步支持(图S4J),这与在胃肠道NETs中观察到的激活通路(图S4K)和非功能性胰腺NET C1型病例中上调通路(图4C)之间的相似性一致。

Characterization of NF-PanNET immune landscape

NF-PanNET免疫景观的表征

Para_01
  1. 我们试图通过探索免疫景观来研究非功能性胰腺神经内分泌肿瘤(NF-PanNETs)的肿瘤微环境,并揭示其与包括蛋白质组亚型在内的肿瘤特征之间的相互作用。
  2. 通过使用代表免疫细胞浸润的基因特征进行基因集变异分析(GSVA),我们确定了一组免疫热点肿瘤(n = 49,45.4%),其具有较高的免疫富集评分(图5A),而相比之下,免疫冷肿瘤组(n = 59,54.6%)的评分较低(p = 1.71e−14)。
  3. 通过应用最近模板预测算法(见STAR方法)并利用捕获与免疫抑制相关的活化炎症基质反应的基因特征(图5A中的"活化基质"特征),可将免疫热点肿瘤进一步分为两个不同的亚组。
  4. 结果表明,27.8%的肿瘤(n = 30)具有活化基质,被归类为免疫抑制亚组,而其余17.6%的肿瘤(n = 19)未表现出此类活化,被归类为免疫活跃亚组(图5A)。
  5. 为了验证这些发现,我们对一部分随机选择的肿瘤(n = 59)进行了组织病理学分析,发现在免疫热点肿瘤中,肿瘤浸润淋巴细胞的数量显著增加(图S5A),相较于免疫冷肿瘤组。
  6. CD3和CD8的免疫组化标记也表明,免疫热点肿瘤中的T细胞浸润水平升高(图5C和S5B)。

图片说明

◉ 图5. 免疫蛋白质组学分析捕捉活跃和抑制性免疫亚群 (A) 热图显示了15个免疫相关特征的GSVA活性评分(蛋白质组学谱,发现队列),这些特征分为三类,分别代表活跃的免疫反应、免疫抑制和免疫治疗(IMT)预测。IFN,干扰素;DAMP,损伤相关分子模式;STING,干扰素基因刺激因子。◉ 热图显示关键免疫标志物的行缩放相对蛋白丰度。星号表示经过IHC验证的标记蛋白。◉ 箱线图比较肿瘤不同免疫亚群中CD3(上)和CD8(下)的IHC定量结果。CD3和CD8的标记通过三个高倍视野(HPF,400倍)中染色的肿瘤浸润免疫细胞的平均数量进行量化。◉ 统计差异通过Wilcoxon秩和检验评估。◉ 箱线图比较肿瘤免疫亚群中六个免疫抑制标记的IHC定量结果。CD39、CD68和CD163的标记按照CD3和CD8的方式量化。◉ TGFB1、TGFB3和TIM3的标记评分综合考虑了强度和比例(详见STAR方法),最终得分是三个高倍视野的平均值。◉ 堆叠条形图显示免疫亚群中蛋白质组学亚型的比例分布。◉ 三个免疫亚群的Kaplan-Meier生存曲线。p值通过log rank检验计算。◉ 另见图S5。

Para_01
  1. 免疫热型的NF-PanNETs以免疫元基因和与不同类型免疫细胞相关的特征活动升高为特征(图5A,所有p < 0.001)。
  2. 免疫活性亚组的肿瘤显示出与抗肿瘤免疫反应相关通路活动的显著增加(例如,T细胞、促炎性M1巨噬细胞和IFN-γ特征,图5A),以及效应基因的过表达(例如,GZMB和PRF1,图5B)。
  3. 相比之下,抑制性亚组表现为免疫抑制成分的上调,包括抗炎性M2巨噬细胞和泛巨噬细胞。
  4. 特别是,转化生长因子β(TGF-β)信号通路的激活(图5A)和TGFβ-1与TGFβ-3的过表达(图5B)在该亚组中暗示了TGF-β在抑制NF-PanNETs宿主免疫反应中的重要作用,这可能是通过促进M2巨噬细胞和诱导T细胞耗竭实现的。
  5. 此外,在磷酸化蛋白质组水平上对上述免疫特征进行样本水平分析,揭示了与蛋白质组水平上显示的三个亚组相似的模式(图S5C)。
  6. 为了验证,使用具有上述组织病理学分析的59个肿瘤样本,通过IHC标记检测了免疫抑制标志物(CD39、CD68、CD163、TGFB1、TGFB3和TIM3)。
  7. 结果表明,与剩余肿瘤相比,免疫抑制组中肿瘤浸润淋巴细胞中的这些免疫抑制蛋白表达更高(图5D和S5B),这与基于质谱的蛋白质组学分析结果一致。
Para_02
  1. 免疫亚组与四种蛋白质组学亚型(图5E)和由三蛋白特征定义的风险组(图S5D)显示出显著关联。
  2. 免疫抑制亚组富含高风险患者(24/30,80%)和C1型肿瘤(80%)。
  3. Kaplan-Meier曲线显示不同免疫亚组之间的生存率存在显著差异(p = 0.025,图5F),且免疫抑制亚组相较于免疫活跃亚组(p = 0.024)和免疫冷亚组(p = 0.043)表现出更差的预后。
  4. 此外,在免疫热肿瘤中发现抑制性免疫检查点(包括PD-L1、IDO1和TIM3)显著升高(图5B),这表明该亚组可能从免疫治疗中获益。
  5. 为了进一步探索这一潜力,我们测试了两个泛癌预测标志物,用于程序性细胞死亡蛋白1(PD-1)阻断(6基因IFN-γ和18基因T细胞炎症标志物),这些标志物源自多癌症类型的临床研究。
  6. 这两个标志物均在免疫热肿瘤中被发现显著激活(图5A),为该组患者潜在受益于抗PD-1治疗提供了进一步证据。
Para_03
  1. 免疫亚组分类在肿瘤验证队列(n = 51)中得到了进一步测试。
  2. 鉴定出相似比例的免疫活跃型(15.7%)、免疫抑制型(29.4%)和免疫冷型(54.9%)肿瘤,每种免疫亚组分别表现出类似的分子特征(图S5E和S5F)。

Therapeutic opportunities targeting molecular dysregulations associated with proteomic subtypes

针对与蛋白质组亚型相关的分子失调的治疗机会

Para_01
  1. 为了实现蛋白质组亚型分类的应用,需要一个能够区分新肿瘤的强大分类器。
  2. 因此,开发并验证了两个多变量分类器,以适应不同的分析技术,包括用于基于质谱的蛋白质组学分析的PanNET-质谱亚型分类器(mPC)模型和用于支持更临床友好的免疫组化标记的PanNET-免疫组化亚型分类器(iPC)模型(图6A)。
  3. 简而言之,使用梯度提升方法XGBoost应用于发现队列(n = 108),结合递归特征选择方法(见STAR方法),优先选择了七种分类蛋白。
  4. 所有分类蛋白在肿瘤中相较于正常邻近组织(NAT)均表现出显著上调(图S6A),并呈现与前述亚型特征一致的亚型特异性表达(图6B,左侧面板),包括C1上调的上皮间质转化(EMT)通路基因(VCAN和PCOLCE)、C2上调的SLC3A2(其表达与C2富集的MEN1突变相关,图2A)、C3上调的BMERB1以及C4上调的糖酵解和缺氧基因(例如PFKP)。
  5. 这些亚型特异性模式通过免疫组化标记得到了验证(图6C和图S6B)。
  6. 除了使用发现队列进行10倍交叉验证(曲线下面积:PanNET-mPC为0.970,PanNET-iPC为0.926)外,PanNET-mPC分类器还在独立验证队列(n = 51)中进行了进一步测试。
  7. 分类蛋白的亚型特异性表达模式(图6B,右侧面板)、失调通路(图S6C)以及生存差异(图6D)证明了预测亚型的可靠性。
  8. 由于PanNET-iPC分类器是基于离散化的蛋白质组学特征构建的(见STAR方法),因此在具有可用FFPE切片的发现队列肿瘤中,进一步根据分类蛋白的免疫组化评分进行了测试(n = 61),达到了90.2%的准确率。
  9. 总之,PanNET-mPC和PanNET-iPC分类器在区分不同蛋白质组亚型的肿瘤方面表现良好。
  10. 此外,我们使用最近的PNET数据集测试了PanNET-mPC分类器,结果表明预测的蛋白质组亚型与原始研究中报告的亚组存在显著重叠(图S6D),尤其是所有预测的C2肿瘤均来自其α细胞样亚组。

图片说明

◉ 图6. 一个基于机器学习的蛋白质组亚型分类器及其在患者来源类器官中的应用 (A) 示意图展示了开发和测试蛋白质组亚型分类器PanNET-mPC和PanNET-iPC的工作流程。中间的水平条形图显示了多变量分类器中每个蛋白质的重要性评分。◉ 热图展示了发现队列(左)和验证队列(右)中分类器蛋白的行标准化相对丰度。◉ 堆叠条形图显示了蛋白质组亚型之间分类器蛋白丰度离散水平的分布。发现队列中共有61个肿瘤通过免疫组化进行了检测(C1:23,C2:15,C3:11,C4:12)。◉ 验证队列中预测的蛋白质组亚型患者的Kaplan-Meier生存曲线。生存差异通过log rank检验评估。◉ 代表性的明场图像(20倍),以及患者来源类器官(PDOs)和亲本肿瘤组织的H&E染色(40倍)和IHC标记(40倍)的PanNET病理标志物。比例尺表示50微米。◉ 示意图展示了将PanNET-mPC分类器应用于PDOs以预测蛋白质组亚型的过程,这些亚型用于筛选针对与相应蛋白质组亚型相关的分子失调的药物。另见图S6。

Para_01
  1. 随后,我们利用上述分析中鉴定出的分子异常,探索了针对这些异常的治疗选择,并使用四个患者来源的PanNET类器官(图6E和S6E)进行初步药物筛选(图6F)。
  2. 根据PanNET-mPC分类器通过蛋白质组学特征对两个类器官(CAS-NEN-271和CAS-NEN-5)进行了C2分类,而另外两个类器官(NETP-44和NETP-44M)被鉴定为C4(表S7A)。
  3. 由于C4肿瘤的特点是mTOR通路在亚型特异性上调(图4C),并考虑到mTOR抑制剂依维莫司已在临床实践中使用,我们的初步药物筛选重点放在确定针对C2肿瘤的潜在药物上。
  4. 我们筛选了四种针对两种激酶(CDK5和GSK3B)的药物,这些激酶在C2中显著激活(与正常组织相比),六种美国食品药品监督管理局(FDA)批准的药物靶向C2中独特上调的蛋白质/磷酸化蛋白(与其他肿瘤相比),以及30种随机选择的FDA批准的药物。
  5. 基于初步筛选结果(图7A),选出了六种药物(至少在一个C2类器官中相对细胞存活率<0.5)用于二次筛选,同时纳入了四种临床上用于NF-PanNETs的药物。
  6. 多剂量药物反应分析(图7B)显示,两个C2类器官对盐酸胺碘酮更敏感(图7C,靶向C2上调的磷酸化蛋白CACNA1D,一种钙电压门控通道亚基),而两种CDK5抑制剂dinaciclib(图7C)和cp68130172(图S7A)在所有四个类器官中均有效。
  7. 这些结果与C2中CACNA1D磷酸化的特异性上调和所有亚型中CDK5的普遍激活一致(图4E)。
  8. 正如预期,两个C4类器官对依维莫司敏感(图7D),而其对舒尼替尼(一种广谱受体酪氨酸激酶抑制剂)的敏感性仍有待确定。

图片说明

◉ 图7. 针对与蛋白质组亚型相关的分子失调的靶向研究 (A) 使用两个C2和两个C4类器官初步筛选了10种药物(10 μM),这些药物靶向C2中激活的激酶或上调的蛋白质/磷酸化蛋白质,并随机选择了30种FDA批准的药物进行对比。选出了六种药物(在至少一个C2类器官中相对细胞活力<0.5)用于多剂量浓度的二次筛选。◉ (B) 热图显示了二次筛选的药物敏感性结果,包括从初步筛选中选出的六种药物以及临床上用于治疗胰腺神经内分泌肿瘤(PanNETs)的四种药物。所研究药物的推测靶点或信号通路列在最右侧,敏感药物的IC50值(μM)以文本形式标注。RTK,受体酪氨酸激酶;VDCCs,电压依赖性钙通道。◉ (C) 在代表蛋白质组亚型C2和C4的四个PanNET类器官中测试盐酸胺碘酮(左)和dinaciclib(右)的剂量-反应曲线。每个点表示四个技术重复的平均值,误差棒表示±标准差(SD)。◉ (D) 与(C)相同,但测试的是依维莫司(左图)和舒尼替尼(右图)。◉ (E) 在两个C2 PDO中比较了dinaciclib联合盐酸胺碘酮与单独使用dinaciclib的剂量-反应曲线。联合治疗中使用的盐酸胺碘酮浓度分别为1(低)、2(中)和4 μM(高)。Amid HCl即盐酸胺碘酮。◉ (F) 使用患者来源的异种移植(PDX)模型(预测为C2亚型)比较了单药治疗和联合治疗的体内疗效。左侧展示了各组异种移植瘤的纵向肿瘤体积曲线(均值±标准差),治疗开始用虚线箭头表示,右侧展示了PDX肿瘤的图像。通过ANOVA和事后Tukey HSD检验评估了各组间(每组n=5)的统计学差异。∗∗p < 0.01,∗∗∗p < 0.001,∗∗∗∗p < 0.0001。肿瘤重量测量见补充图S7D。◉ (G) 总结表格突出了与非功能性胰腺神经内分泌肿瘤(NF-PanNET)蛋白质组亚型相关的分子特征、免疫环境及临床意义。基于整合的分子特征暗示了治疗选择,并通过患者来源的类器官(PDO)/PDX模型评估了C2和C4肿瘤的策略,如各框所示。另见补充图S7。

Para_01
  1. 此外,我们发现与胺碘酮联合治疗可以增强两种C2类器官对CDK5抑制的敏感性,并且这种增强呈胺碘酮剂量依赖性,无论与dinaciclib(图7E)还是cp681301(图S7B)联用均如此。
  2. 通过患者来源的异种移植模型进一步进行了体内验证(图S7C)(预测为C2类,表S7B)。
  3. 胺碘酮与CDK5抑制剂的联合治疗相较于单独使用dinaciclib(图7F和S7D)或cp681301(图S7E和S7F)显著减少了肿瘤生长。
  4. 相比之下,这种协同效应在C4类器官中未观察到(图S7G和S7H),这进一步证实了胺碘酮对C2类器官的特异性反应。
  5. 综上所述,我们的研究结果表明,靶向与蛋白质组亚型相关的分子失调具有潜力,这可能有助于为非功能性胰腺神经内分泌肿瘤患者开发精准而有效的治疗方案。

Discussion

Para_01
  1. 我们对108例未接受治疗的非功能性胰腺神经内分泌肿瘤(NF-PanNETs)进行了全面的蛋白基因组学分析,并通过多种临床前模型进行功能研究,在独立队列中进行了验证。
  2. 我们的分析通过提出一个三蛋白预后特征,定义了具有不同治疗意义的蛋白组亚型和免疫亚组,深入探讨了常见基因组改变对表型变化的影响,并推动了NF-PanNETs的精准医学发展。
Para_02
  1. MEN1 是非功能性胰腺神经内分泌肿瘤(NF-PanNETs)中最常发生突变的基因,已知其对肿瘤发生至关重要。
  2. 然而,针对 MEN1 相关通路的治疗策略很少被开发。
  3. 最近一项基于 CRISPR-Cas9 的合成致死筛选确定二氢乳清酸脱氢酶是 MEN1 突变肿瘤细胞的有效靶点。
  4. 尽管该筛选最初是在胶质瘤细胞系中进行的。
  5. 因此,利用胰腺神经内分泌肿瘤(PanNET)样本或模型探索其下游的治疗靶点将具有重要意义。
  6. 在此,我们通过患者蛋白质组学数据和 MEN1 基因敲除小鼠模型的正交分析,确定了一系列潜在的 MEN1 突变介导因子用于靶点开发。
  7. 在这些因子中,进一步证明了 CENPV 在非功能性胰腺神经内分泌肿瘤中的功能作用。
Para_03
  1. 我们的研究定义了四种蛋白质组亚型,这些亚型在分子特征和免疫微环境方面存在显著差异(图7G),为治疗方案的开发提供了线索。
  2. 首先,C1患者的预后最差,主要与免疫抑制性肿瘤微环境相关。
  3. 然而,考虑到C1复杂的免疫景观,包括免疫抑制和炎症反应基因集的同时激活(图S7I),可能受益于免疫检查点阻断联合TGF-β抑制或JAK抑制的组合疗法,以改善免疫功能和抗肿瘤反应。
  4. 其次,磷酸化蛋白质组分析发现了普遍和亚型特异性的激酶激活,所有蛋白质组亚型中CDK5均显著激活,这可能与其反复的局部扩增有关。
  5. CDK5是非经典的CDK家族成员,在调节神经元/突触功能方面起着关键作用,最近有报道称其在多种癌症类型中异常激活,并且越来越多的证据表明靶向CDK5具有治疗潜力。
  6. 第三,我们的药物筛选分析显示,一种针对C2特异性候选靶点CACNA1D的药物联合治疗可以增强体外和体内对CDK5抑制的反应。
  7. 最后,与之前的mRNA聚类结果对比发现,与我们的蛋白质组亚型存在重叠,特别是C2(mRNA聚类"中间型")和C3("胰岛素瘤样"),而mRNA聚类"MLP-1"则混杂在C1(预后差)和C4患者中。
Para_04
  1. 对于高风险的胰腺神经内分泌肿瘤(PanNET)患者,建议在根治性切除术后每3至6个月进行影像学监测,并且可以在临床试验框架内考虑辅助治疗。
  2. 然而,关于最佳指南尚未达成共识。
  3. 我们开发的蛋白质组学预后特征在发现队列和验证队列中均被证明是疾病进展的独立因素,表明其在选择高风险患者进行定期监测和辅助治疗方面的潜在用途。
  4. 此外,血浆分析提示VCAN是一种潜在的非侵入性无功能性胰腺神经内分泌肿瘤(NF-PanNET)生物标志物,这与先前的研究结果一致,表明VCAN联合多种细胞外囊泡蛋白在早期癌症检测中的应用潜力。

Limitations of the study

研究的局限性

Para_05
  1. 尽管我们的研究全面展示了非功能性胰腺神经内分泌肿瘤(NF-PanNET)的分子景观,并揭示了生物学见解和治疗脆弱性,但由于研究范围的限制,仍存在一些局限性,这也为未来的研究留下了机会。
  2. 首先,虽然我们开发的预后特征已在独立队列中得到验证,但未来涉及多个临床中心的前瞻性研究将有助于对其临床效用进行全面验证。
  3. 其次,我们的蛋白质组学分析表明,C1亚型中某些胃肠道神经内分泌肿瘤(NETs)与胰腺神经内分泌肿瘤(PanNETs)之间存在相似性;但由于分析的胃肠道NET样本数量有限,这一结果仍是初步的。
  4. 需要进行包含更多胃肠道NET样本的多组学比较,以全面描述胃肠道胰腺神经内分泌肿瘤(GEP-NETs)中的独特和共享分子特征。
  5. 最后,尽管通过蛋白质基因组学分析得出的一些关键发现已在不同的临床前模型中得到验证,但许多分子改变仍具有假设生成性质。
  6. 因此,我们将鼓励更广泛的科学界努力验证生物学结论和治疗预测,并进一步探索这一高质量的NF-PanNET蛋白质组学/磷酸化蛋白质组学资源。

Resource availability

Lead contact

主要联系人

Para_01
  1. 有关资源和试剂的更多信息和请求应联系主要负责人虞先军(yuxianjun@fudanpci.org),并由其负责提供。

Materials availability

材料供应情况

Para_01
  1. 本研究未生成新的独特试剂。

Data and code availability

数据和代码可用性

Para_01
  1. DNA和RNA测序的原始数据已存储在中国科学院北京基因组研究所的基因组序列档案馆(GSA-Human: HRA006168)。
  2. 原始蛋白质组学数据已存储在中国科学院北京基因组研究所的OMIX数据库(OMIX005268)。
  3. 临床队列的原始蛋白质组学数据以及处理和标准化后的蛋白质组学数据副本也可在Proteomic Data Commons(PDC)中获取,其登录号为PDC000588、PDC000589、PDC000590、PDC000591和PDC000592。
  4. 所存储并公开的数据符合中国科学技术部的相关规定。
  5. 重新分析本文报告数据所需的任何附加信息可应要求向通讯作者索取。

Acknowledgments

Para_01
  1. 本工作得到了中国国家重点研发计划(资助编号:2020YFA0803203 和 2019YFA0802102)、中国国家自然科学基金(资助编号:22425703、82141104、82141129、81925029、W2412036、82273253、82303943、82230098、32221002、U21A20374 和 32100525)的支持。
  2. 中国科学院战略性先导科技专项(XDB0830000)、上海东方英才计划领军人才项目(LJ2023123)、上海市科学技术委员会扬帆计划(23YF1406900)、中国博士后科学基金(2023M730670)、上海市市级科技重大专项(21JC1401500 等)、上海市教育委员会科技创新项目(2019-01-07-00-07-E00057)、百度基金会(2019BD012)、上海市医院发展中心临床研究计划(SHDC2020CR1006A)、北京大学肿瘤医院科学基金(XKFZ2415、ZY202408)、中国科学院基础研究青年科学家项目(YSBR-014)以及徐汇区人工智能医疗合作项目(2021-011)的资助。
  3. 我们感谢伦敦皇家自由医院胃肠病学与胃肠神经内分泌中心的 Martyn Caplin 教授赠送 BON-1 细胞。
  4. 我们感谢中国科学院分子细胞科学卓越创新中心、细胞生物学国家重点实验室、中国科学院大学(上海,中国)的徐义书博士在小鼠胰岛纯化方面的帮助。
  5. 本工作是在中国科学院上海药物研究所、复旦大学与美国国家癌症研究所癌症临床蛋白质组学研究办公室(临床蛋白质组肿瘤分析联盟-CPTAC)之间的谅解备忘录框架下进行的,同时也在美国国家癌症研究所国际癌症蛋白质基因组联盟(ICPC)的框架下完成。
  6. CPTAC 通过应用蛋白质基因组学、标准开发和公开可用的数据集,与国际组织/机构合作,加速对癌症分子基础的理解。

Author contributions

Para_01
  1. 概念化由X.Y.、J.W.、H.Z.和D.G.负责;方法论由S.J.、L.C.、J.G.、Y.D.、Z. Ye、X.L.、F.L.和Y.Z.负责;验证由J.X.和W.Z.负责;正式分析由S.J.、L.C.、J.G.、Y.D.、X.L.、D.H.和S.N.负责;调查由S.J.、L.C.、J.G.、Y.D.、Z. Ye、X.L.、F.L.、Y.Z.、X.S.、H.W.、P.L.、Y.L.、S.G.、M.W.、F.W.、Y.W.、T.D.、D.J.、G.F.、Z.G.、R.L.、Y.Q.、J.C.和X.X.负责;资源由X.Y.、J.W.、H.Z.、G.J.、Daming Gao和Dong Gao提供;数据整理由S.J.、L.C.、J.G.和Y.D.负责;原稿撰写由J.W.、L.C.、J.G.、Y.D.、S.J.、X.L.和Z. Ye负责;审阅与编辑由P.W.、B.Z.、L.D.、A.I.R.、H.R.、D.K.C.、R.H.H.、Daming Gao和H.Z.负责;可视化由S.J.、L.C.、J.G.、Y.D.和X.L.负责;监督由X.Y.、J.W.、H.Z.、G.J.、Daming Gao和Dong Gao负责;资金获取由X.Y.、J.W.、H.Z.、Daming Gao、J.C.、Y.Q.和Z. Ye负责。

Declaration of interests

Para_01
  1. 作者声明不存在竞争利益。

STAR★Methods

Key resources table

关键资源表

Experimental models and study participant details

实验模型与研究参与者详情

Clinical specimens

临床标本

Para_01
  1. 2012年6月至2020年8月期间,在复旦大学上海癌症中心(FUSCC)接受手术的PanNET患者被纳入本临床蛋白质组肿瘤分析联盟(CPTAC)研究。
  2. 该研究获得了复旦大学上海癌症中心伦理委员会(批准号2105235-8)和上海长海医院(批准号2017-083)的批准,并且每位患者均签署了书面知情同意书。
  3. 所有肿瘤均经两名经验丰富的病理学家基于病理诊断确认为非功能性胰腺神经内分泌肿瘤(NF-PanNET),并综合考虑了患者的临床症状和胰岛内分泌激素分泌情况。
  4. 纳入的IV期患者具有可切除的原发肿瘤,无弥漫性肝转移,并经过多学科讨论批准后同时进行了肝脏减瘤手术。
  5. 患者的生存时间从手术日期计算至复发日期或随访终止日期。
  6. 纳入研究的参与者详细的临床病理特征见表S1。
Tissue microarray (TMA)

组织微阵列 (TMA)

Para_01
  1. 使用发现队列(n = 76,2013年至2020年手术切除,复旦大学附属肿瘤医院)和另一个独立队列(n = 98,2014年至2022年手术切除,复旦大学附属肿瘤医院)中的配对肿瘤及正常邻近组织构建了组织芯片(TMAs),采用我们之前描述的方法。
  2. 简而言之,所有病例均通过苏木精-伊红(H&E)染色进行组织学检查,并在石蜡块上预先标记代表性区域,避开坏死和出血区域。
  3. 每个病例包含两个不同区域的1.5毫米直径圆柱体重复样本,分别为肿瘤中心和非肿瘤组织,同时加入不同的对照,以确保切片的可重复性和均匀染色。
External validation cohort

外部验证队列

Para_01
  1. 上海长海医院的一个独立队列被用于外部验证。
  2. 2013年1月至2018年12月期间,共有88名胰腺神经内分泌肿瘤患者在长海医院接受了手术治疗并被纳入研究。
  3. 所有肿瘤均未经治疗,并被确诊为非功能性胰腺神经内分泌肿瘤。
  4. 该研究得到了上海长海医院伦理委员会的批准,并获得了患者的知情同意。
ELISA cohort

ELISA队列

Para_01
  1. 为了评估血浆中 VCAN 的水平,从 79 名健康个体和 108 名在 2021 年 9 月至 2023 年 10 月期间于复旦大学附属肿瘤医院 (FUSCC) 接受手术的胰腺神经内分泌肿瘤 (PanNETs) 患者身上采集了外周血样本。
  2. 排除标准包括先前接受过化疗或靶向治疗的患者。
  3. 所有患者均提供了书面知情同意书。
  4. 通过静脉穿刺术在手术前使用 EDTA 涂层管采集外周血样本。
  5. 样本随后在 4°C 下以 1000g 离心 10 分钟,以分离血浆和血细胞。
  6. 将得到的上清液收集起来,分装成小份,并在 -80°C 下保存以待进一步分析。
Conditional knockout mice

条件性基因敲除小鼠

Para_01
  1. 根据Men1基因的结构,推荐将Men1-201转录本(ENSMUST00000056391.14)的外显子2至外显子5作为敲除区域,该区域包含467个碱基对的编码序列。
  2. Men1-flox小鼠(品系编号T036695)购自南京集萃药康生物技术有限公司。
  3. Pdx1-Cre转基因小鼠通过CRISPR/Cas9敲入系统生成。
  4. 简而言之,将Cas9 mRNA、sgRNA和供体DNA混合后微注射到C57BL/6JGpt小鼠的受精卵中。
  5. sgRNA引导Cas9核酸内切酶在Pdx1基因终止密码子附近切割,造成双链断裂,并在供体DNA的帮助下进行修复,通过同源重组将P2A-iCre插入到Pdx1的外显子2中。
  6. 将受精卵移植后获得阳性F0代小鼠,并通过PCR和测序确认。
  7. 通过将阳性F0代小鼠与C57BL/6JGpt小鼠交配,获得了稳定的F1代小鼠模型。
  8. 然后将Men1-flox小鼠与表达Pdx1-Cre重组酶的小鼠交配,导致Men1在胰腺中的功能丧失。
  9. 对于野生型Men1,其产物为313个碱基对,而带有flox标记的Men1为417个碱基对。
  10. 用于检测Men1缺失等位基因的引物(正向:5’- TAAACCTTGTGTGGTGGGGCAG -3’,反向:5’- CTTTGTCCTTAGTCAAGCCCGTG -3’)以及检测Pdx1-Cre重组基因缺失的引物(正向:5’- GGGCAGTCTGGTACTTCCAAGCT -3’,反向:5’- TTCTGGGCTATACAAGCATCTGC -3’)被使用。
  11. 所有动物实验均按照复旦大学上海癌症中心机构动物护理和使用委员会批准的方案进行。
Patient-derived xenografts (PDX)

患者来源的异种移植(PDX)

Para_01
  1. 将来自一位胰腺神经内分泌肿瘤(PanNET)患者的原发肿瘤组织切成2立方毫米的小块,并使用移植针将其皮下植入六周大的雌性NOD/SCID/IL2受体缺失(NSG)小鼠的右腹侧。
  2. 每周监测动物的肿瘤生长情况。
  3. 使用公式:0.5×长度×宽度²估算肿瘤体积(立方毫米)。
  4. 当肿瘤体积达到1,000至1,500立方毫米时,收获肿瘤材料,一部分冷冻保存,其余部分被植入另一只NSG小鼠体内进行传代。
  5. 在通过苏木精-伊红染色(H&E染色)和标记蛋白的免疫组化(IHC)鉴定早期传代后,第三代的人源性肿瘤异种移植(PDX)模型被用于药物敏感性实验。
Patient-derived organoids (PDO)

患者来源的类器官(PDO)

Para_01
  1. 四个PanNET PDOs被用于分析,包括我们之前开发的CAS-NEN-2(G2级)和三个按照先前程序新建立的PDOs。
  2. 简而言之,组织被切碎并在消化培养基中孵育(在基础培养基中含有2.5 mg/ml胶原酶II和10 μM Y-27632),在37°C下温和搅拌约1小时。
  3. 获得的细胞在涂有Matrigel的悬浮培养板上进行培养。
  4. 使用了以下培养基:基础培养基(Advanced DMEM/F12、10 mM HEPES、1X GlutaMAX-I、100 μg/ml Primocin、1X青霉素/链霉素溶液)和完全培养基(Advanced DMEM/F12、10 mM HEPES、1X GlutaMAX-I、100 μg/ml Primocin、1X青霉素/链霉素溶液、500 nM A83-01、10 μM Y-27632、1.56 mM N-乙酰半胱氨酸、10 mM烟酰胺、10 ng/ml FGF10、1X B27补充剂、10 μM福司柯林、30% Wnt3A条件培养基、2% R-spondin条件培养基、4% Noggin条件培养基)。
  5. 用于类器官冷冻保存的培养基由相应的培养基(90%)和10% DMSO组成。
  6. 开发的PDOs表现出广泛的神经内分泌特征,包括胰岛形态以及在类器官培养中突触素(SYN)和CGA的阳性染色。
Cell lines

细胞系

Para_01
  1. BON-1细胞系由英国伦敦皇家自由医院(Pond Street, NW3 2QG)的Martyn Caplin教授慷慨提供。
  2. QGP-1细胞系从日本大阪的日本研究生物资源库(JRCB)获得。
  3. BON-1和QGP-1细胞分别在DMEM/Ham F12和RPMI-1640培养基(Gibco)中培养,培养基中添加了10%胎牛血清(FBS)和1%青霉素/链霉素。

Method details

方法详情

Specimen acquisition and preparation

标本的获取与制备

Para_01
  1. 根据临床蛋白质组肿瘤分析联盟(CPTAC)指南,手术切除的原发肿瘤及其匹配的正常邻近组织在手术后30分钟内被收集,并迅速浸入液氮冷冻。
  2. 为了进行肿瘤细胞含量分析,每个组织块的中间部分被切下并进行H&E染色,组织学评估由两名经验丰富的病理学家独立完成。
  3. 为了减少肿瘤内异质性对多组学分析的影响,快速冷冻的组织使用CryoPrepTM CP02(Covaris)设备粉碎,然后分成三部分。
  4. 对于每个样本,约30毫克组织用于DNA提取和全外显子组测序(WES)。
  5. 约100毫克组织样本储存在1.5毫升EP管中,加入1毫升RNAlater稳定溶液(Invitrogen,AM7021),并在-80°C保存,用于RNA提取和RNA测序(RNA-seq)。
  6. 约100毫克组织样本用SDT裂解缓冲液(2%十二烷基硫酸钠,100 mM Tris-HCl,100 mM二硫苏糖醇,pH 7.6)处理,并在-80°C保存,用于后续的蛋白质组学和磷酸化蛋白质组学分析。
Laser capture microdissection (LCM) of human islets

人胰岛的激光捕获显微切割 (LCM)

Para_01
  1. 从发现队列中选择了七个案例进行激光捕获显微切割(LCM),该操作使用Leica LMD 7000仪器在福尔马林固定石蜡包埋(FFPE)样本上进行,遵循先前描述的协议。
  2. 每个案例大约有10个切片安装在PEN膜载玻片(Zeiss)上,并用苏木精-伊红轻度染色,以帮助显微镜下识别肿瘤区域和正常胰岛区域。
  3. 激光捕获显微切割程序在切片后24小时内完成,以尽量减少蛋白质降解。
  4. 通过重力将预定肿瘤区域和正常胰岛区域的显微切割组织收集到无菌且无RNase的微型离心管盖中。
  5. 对于每个案例,分别收集并汇总了大约60个正常胰岛区域和60个肿瘤区域,用于后续的蛋白质提取和分析。
  6. 任何不需要的组织成分(残留腺泡和导管、血管和神经)均被丢弃。
  7. 所有显微切割样本在进一步处理前均保存在-80°C环境中。
Mouse islets enrichment and purification

小鼠胰岛的富集与纯化

Para_01
  1. 通过胆总管向小鼠胰腺注射2-4毫升消化缓冲液(含每毫升1500单位的IV型胶原酶的RPMI 1640培养基、10%胎牛血清和25毫摩尔HEPES)。
  2. 在尽可能保持组织完整性的情况下,迅速将胰腺分离出来。
  3. 将分离的胰腺置于37°C孵育5分钟,然后以100转/分钟的速度轻轻摇动15分钟。
  4. 消化后,将组织悬浮于含10%胎牛血清的20毫升PBS中,并剧烈上下摇动40次,然后用PBS洗涤3次。
  5. 将充分消化的组织通过500微米细胞过滤器进行过滤。
  6. 过滤后的样品通过密度梯度离心进行处理。
  7. 为了准备密度梯度离心,首先将组织重新悬浮于10毫升组织水-1077中,并缓慢覆盖10毫升PBS,同时避免破坏界面。
  8. 随后,以2400转/分钟的速度离心22分钟,以最慢速度加速并分离,从而在PBS/组织水-1077界面获得富集的胰岛。
  9. 初步密度梯度离心后,胰岛的纯度取决于早期灌注和消化过程的质量。
  10. 为了提高胰岛的纯度,样品被重新悬浮于含10%胎牛血清的PBS中,并在解剖显微镜下手工挑选至少3轮,以获得高纯度胰岛。
Proteomic and phosphoproteomic profiling experiments

蛋白质组学和磷酸化蛋白质组学分析实验

Para_01
  1. 简而言之,通过使用数据依赖采集(DDA)对串联质量标签(TMT)标记的样本进行量化,完成了发现队列临床样本的蛋白质组学和磷酸化蛋白质组学分析。
  2. 验证队列临床样本、显微切割的FFPE样本、小鼠样本和类器官样本的蛋白质组学分析则是通过使用数据非依赖采集(DIA)进行无标记量化完成的。
  3. 各实验步骤的详细信息如下所述。
Protein extraction and digestion for fresh-frozen clinical specimens

新鲜冷冻临床标本的蛋白质提取与消化

Para_01
  1. 临床样本用SDT裂解缓冲液裂解,然后在20%振幅下进行超声处理,每次5秒开、5秒关,总工作时间为2分钟(JY92-IIDN,宁波新芝生物科技股份有限公司,中国)。
  2. 随后在95°C下将蛋白质变性和还原5分钟。
  3. 通过以15,000 g离心10分钟去除不溶性残渣,并保留上清液用于蛋白质组学实验。
  4. 使用基于色氨酸的荧光定量方法测定蛋白质浓度。
Para_02
  1. 使用过滤辅助样品制备(FASP)程序进行蛋白质消化。
  2. 简而言之,将蛋白质加载到10 kDa离心过滤管(Millipore)中,用200 μL UA缓冲液(8 M尿素溶于100 mM Tris-HCl,pH 8.5)洗涤两次。
  3. 在黑暗条件下,用含50 mM碘乙酰胺的200 μL UA缓冲液烷基化30分钟。
  4. 再次用200 μL UA缓冲液洗涤三次,最后用200 μL 50 mM碳酸氢三乙铵(TEAB)洗涤三次。
  5. 上述所有步骤均在25°C下以12,000 g离心进行。
  6. 蛋白质在37°C下用胰蛋白酶以1:50(w/w)的比例在50 mM TEAB中消化18小时。
  7. 消化后,通过离心收集肽段。
  8. 肽段浓度通过BCA蛋白质定量试剂盒(Beyotime Biotechnology)测定。
Para_03
  1. 制备了两组"内部参考"混合样本。
  2. 对于第一组"内部参考"混合样本(命名为内部参考-1),从阶段1数据集(发现队列中的99个非功能性胰腺神经内分泌肿瘤)中随机选取42对胰腺肿瘤及其邻近非肿瘤样本,并以等蛋白质量混合。
  3. 对于第二组"内部参考"混合样本(命名为内部参考-2),从阶段2数据集(包括发现队列中的9个非功能性胰腺神经内分泌肿瘤和胃肠道神经内分泌肿瘤)中随机选取24对胃肠胰神经内分泌肿瘤及其邻近非肿瘤样本,并以等蛋白质量混合。
  4. 在阶段1的蛋白基因组学实验中,使用TMT 11重标记技术将内部参考-1作为内参。
  5. 在阶段2的蛋白基因组学实验中,同时使用了内部参考-1和内部参考-2,并采用TMT 16重标记技术。
  6. 混合样本的肽段也通过FASP方法制备,并在每组TMT标记实验中作为内部参考进行分配。
Protein extraction and digestion for microdissected FFPE specimens

微切割的FFPE样本的蛋白质提取与消化

Para_01
  1. 激光捕获显微切割组织样本的样品制备按照之前描述的方法进行,稍作修改。
  2. 简而言之,组织样本被悬浮在100 μL裂解缓冲液中,最终组成包含0.1% (w/v) n-十二烷基-ß-D-麦芽糖苷(DDM)、50%乙腈和300 mM Tris-HCl(pH 8.0)。
  3. 然后在4°C条件下,以80%振幅进行超声处理,工作模式为30秒开、10秒关,总工作时间为20分钟(使用SCIENTZ08-IIIC设备,宁波新芝生物科技股份有限公司,中国)。
  4. 接下来,样品在90°C下加热70分钟且不摇动,以完成甲醛交联的逆反应。
  5. 冷却至室温后,样品在室温下以12,000 g离心2分钟。
  6. 随后,样品用10 mM三(2-羧乙基)膦(TCEP)和40 mM 2-氯乙酰胺(CAA)在56°C下处理10分钟进行还原和烷基化。
  7. 之后,通过Speed-Vac离心浓缩仪(赛默飞世尔科技)将样品蒸发至最终体积为20 μL。
  8. 蛋白质用100 μL去离子水稀释,并在37°C下每份样品加入1 μg胰蛋白酶过夜消化。
  9. 消化后的肽段用20 μL 10% (v/v)三氟乙酸(TFA)酸化,并使用自制的SDB-RPS StageTips脱盐,用于数据非依赖性采集分析。
Protein extraction and digestion for mouse pancreatic islets and tumor organoids

小鼠胰岛和肿瘤类器官的蛋白质提取与消化

Para_01
  1. 从 Men1 敲除小鼠和肿瘤类器官中富集并纯化的胰岛用 SP4 裂解缓冲液(2% 十二烷基硫酸钠、100 mM Tris、10 mM TCEP、30 mM CAA,pH 7.6)裂解,然后在 20% 振幅下超声处理,工作时间为开 5 秒、关 5 秒,总工作时间为 2 分钟(JY92-IIDN,宁波 Scientz 生物技术有限公司,中国)。
  2. 随后将蛋白质在 95°C 下变性和还原 5 分钟。
  3. 使用基于色氨酸的荧光定量方法测定蛋白质浓度。
Para_02
  1. 使用溶剂沉淀SP3(SP4)程序进行最小限度的蛋白质消化。
  2. 简而言之,通过SP4裂解缓冲液将裂解物调整至2 μg/μL。
  3. 玻璃微球(平均粒径9-13 μm;Sigma)以初始浓度100 mg/mL悬浮于Milli-Q水中。
  4. 玻璃微球依次用乙腈、100 mM碳酸氢铵(ABC)和水洗涤两次,然后在16,000 g下离心1分钟,弃去上清液(同时去除未沉淀的微球)。
  5. 玻璃微球用水调整至最终浓度为50 mg/mL。
  6. 按照10:1的微球/蛋白质比例加入裂解物中,并在800 rpm下轻轻混合。
  7. 然后加入四倍体积的无水乙腈,并在800 rpm下混合5秒。
  8. 样品在4°C、16,000 g下离心5分钟。
  9. 移除上清液,并通过在16,000 g下离心2分钟用80%乙醇小心地清洗聚集物三次。
  10. 蛋白质聚集物在37°C下用胰蛋白酶以1:50(w/w)的浓度在50 mM ABC中消化18小时。
  11. 肽段通过自制的C18吸头进行脱盐处理,并使用Speed-Vac(Thermo Scientific)干燥。
TMT labeling of peptides

肽的TMT标记

Para_01
  1. 来自第一阶段临床样本的肽段(发现队列中的 99 个 NF-PanNETs)通过 TMT 11 重实验标记,用于 nanoLC-MS/MS 分析。
  2. 等压标记实验按照 TMT 试剂盒(Thermo Fisher Scientific)说明书进行。
  3. 在每组 TMT 11 重标记实验中,每个通道标记了 400 微克的肽段。
  4. 内部参考样品 1 使用通道 131C 标记作为内部参考,五对肿瘤和相邻非肿瘤胰腺样品用其他十个通道标记(肿瘤分别用 126、127C、128C、129C 和 130C 标记;相邻非肿瘤胰腺组织分别用 127N、128N、129N、130N 和 131N 标记)。
  5. 两组 TMT 试剂(0.8 毫克)溶解于无水乙腈(41 微升 × 2 瓶)中,并加入到 400 微克的肽段(溶解在 200 微升 100 毫摩尔 TEAB 中),以达到约 30%(v/v)的最终乙腈浓度。
  6. 在室温下孵育 1 小时后,向样品中加入 16 微升 5% 的羟胺并孵育 15 分钟以终止标记反应。
  7. 标记的肽段被混合,然后经过真空离心干燥和 Sep-Pak tC18 柱脱盐(Waters)。
Para_02
  1. 来自第2阶段临床样本的肽段(包括发现队列中的9个NF-PanNETs和胃肠道NETs)通过TMT 16-plex实验标记,用于nanoLC-MS/MS分析。
  2. 等压标记实验按照TMT(Thermo Fisher Scientific)试剂盒说明书进行。
  3. 在每组TMT 16-plex标记实验中,每个通道标记了250微克的肽段。
  4. 内部参考-1用通道133C标记,内部参考-2用通道134N标记。
  5. 七对肿瘤及其邻近非肿瘤胰腺样本用剩余的14个通道标记(肿瘤标记为126、127C、128C、129C、130C、131C和132C;邻近非肿瘤胰腺组织标记为127N、128N、129N、130N、131N、132N和133N)。
  6. 将1.25毫克的TMT试剂溶解于50微升无水乙腈,并加入到250微克肽段(溶解于250微升100毫摩尔TEAB溶液)中。
  7. 在室温下孵育1小时后,向样品中加入12.5微升5%羟胺,并继续孵育15分钟以终止标记反应。
  8. 标记的肽段被混合,然后进行真空离心干燥和Sep-Pak tC18柱脱盐(Waters)。
Peptides fractionation by high-pH reversed-phase liquid chromatography (RPLC)

通过高 pH 反相液相色谱 (RPLC) 进行肽段分离

Para_01
  1. 为了增加蛋白质鉴定的深度,使用高pH反相液相色谱对TMT标记样品进行肽段分级。
  2. 总共4.4毫克的TMT 11重标记肽段/4毫克的TMT 16重标记肽段在Agilent 1100 HPLC仪器上以0.7毫升/分钟的流速通过Waters XBridge BEH300 C18柱(250×4.6毫米,130Å,3.5微米,18600357)进行分级。
  3. 流动相A(10毫摩尔甲酸铵,用氨水调节至pH 10.0)和非线性增加浓度的流动相B(90%乙腈,10毫摩尔甲酸铵,用氨水调节至pH 10.0)用于肽段分离。
  4. 设置了一个110分钟的梯度,具体如下:2分钟内B从1%升至5%;35分钟内B从5%升至25%;43分钟内B从25%升至40%;6分钟内B从40%升至55%;3分钟内B从55%升至95%;保持95% B持续4分钟;1分钟内B从95%降至1%;保持1% B持续16分钟。
  5. 从第3分钟到第99分钟,每1分钟收集一次流出液,共分为96个组分。
  6. 通过连接策略将90个组分合并为24个组分(例如1&25&49&73,2&26&50&74,24&48&72),其余6个组分合并为第25组分。
  7. 取出每个组分的5%,通过真空离心干燥后用于蛋白质组学分析。
  8. 其余组分则用于磷酸化肽段富集和磷酸化蛋白质组学分析。
Phosphopeptide enrichment

磷酸肽富集

Para_01
  1. 使用 High-Select Fe-NTA 试剂盒(Thermo Fisher Scientific,A32992)进行磷酸肽富集,按照试剂盒说明书操作并进行了少量修改。
  2. 简而言之,将 25 个组分用 200 μL 上样缓冲液(80% 乙腈,0.1% TFA)溶解。
  3. 将试剂盒中一个离心柱的树脂分成 25 等份,并与每组肽段混合。
  4. 肽段-树脂混合物在室温下孵育 15 分钟,然后转移到滤头(Axygen,TF-20-L-R-S)中。
  5. 离心后去除上清液。
  6. 吸附有磷酸肽的树脂先用 200 μL 洗涤缓冲液(80% 乙腈,0.1% TFA)洗涤三次,再用 200 μL 去离子水洗涤三次,以去除非特异性吸附的肽段。
  7. 磷酸肽用 100 μL 洗脱缓冲液(50% 乙腈,5% 氨水)洗脱两次。
  8. 上述所有离心步骤均在 50 g 条件下进行。
  9. 收集洗脱液并用 Speed-Vac 干燥,用于质谱分析。
Nano-LC-MS/MS analysis (proteomic analysis)

纳米液相色谱-质谱联用分析(蛋白质组学分析)

Para_01
  1. 对于蛋白质组学分析,分馏的肽段(每个分馏约1微克)使用0.1%甲酸进行解析,并通过自制的微尖端C18柱(75微米×200毫米)分离,该柱填充了ReproSil-Pur C18-AQ 1.9微米树脂(Dr. Maisch GmbH,德国),在纳米流HPLC Easy-nLC 1200系统(Thermo Fisher Scientific)上以300纳升/分钟的速度进行120分钟梯度分离。
  2. 流动相A由0.1%(体积/体积)甲酸水溶液组成,流动相B由含0.1%(体积/体积)甲酸的80%乙腈组成。
Para_02
  1. 对于TMT 11重标记样品,梯度设置如下:1分钟内B液从2%升至5%;94分钟内B液从5%升至32%;15分钟内B液从32%升至45%;3分钟内B液从45%升至65%;1分钟内B液从65%升至100%;并在100% B液保持6分钟。
  2. 蛋白质组学分析在Q Exactive HFX质谱仪(Thermo Fisher Scientific)上进行。
  3. 喷雾电压在正离子模式下设置为1800 V,离子传输管温度设置为320°C。
  4. 数据依赖采集使用Xcalibur软件进行。
  5. MS1全扫描通过Orbitrap质量分析器设置为分辨率120,000 @ m/z 200,AGC目标值为3e6,最大离子注入时间为50 ms(扫描范围为350-1700 m/z),随后进行由高能碰撞解离(HCD)生成的‘前20’MS2扫描。
  6. MS2扫描的分辨率为45,000 @ m/z 200,最大离子注入时间为120 ms,AGC目标值为1e5。
  7. MS2光谱的固定起始质量设置为105.0 m/z。
  8. 隔离窗口设置为1.0 m/z。
  9. 归一化碰撞能量(NCE)设置为30%,动态排除时间为40秒。
  10. 电荷数为1、7、8以及大于8的前体离子被排除在MS2分析之外。
Para_03
  1. 对于TMT 16重标记样品,梯度设置如下:1分钟内B液从2%升至7%;94分钟内B液从7%升至32%;15分钟内B液从32%升至45%;3分钟内B液从45%升至65%;1分钟内B液从65%升至100%;并在100% B液保持6分钟。
  2. 蛋白质组学分析在Q Exactive HFX质谱仪(Thermo Fisher Scientific)上进行。
  3. 喷雾电压在正离子模式下设置为1800 V,离子传输管温度设置为320°C。
  4. 数据依赖采集使用Xcalibur软件完成。
  5. MS1全扫描通过Orbitrap质量分析器设置为分辨率120,000 @ m/z 200,AGC目标值为3e6,最大注入时间50毫秒(扫描范围350-1,700 m/z),随后由高能碰撞解离生成‘前20’个MS2扫描,分辨率为45,000 @ m/z 200,最大注入时间为120毫秒,AGC目标值为1e5。
  6. MS2光谱的固定起始质量设置为105.0 m/z。
  7. 隔离窗口设置为0.7 m/z。
  8. 归一化碰撞能量设置为30%,动态排除时间为40秒。
  9. 电荷数为1、7、8以及大于8的前体被排除在MS2分析之外。
Nano-LC-MS/MS (phosphoproteomic analysis)

纳米液相色谱-串联质谱(磷酸化蛋白质组学分析)

Para_01
  1. 对于磷酸化蛋白质组学分析,使用0.1%的甲酸富集的磷肽,并将每个部分的一半加载到纳米流HPLC Easy-nLC 1200系统(Thermo Fisher Scientific)上进行液相色谱分离,采用70分钟梯度,流速为300 nL/min。
  2. 反相色谱柱与上述相同。
  3. 流动相A由0.1%(v/v)的甲酸水溶液组成,流动相B由0.1%(v/v)的甲酸80%乙腈溶液组成。
Para_02
  1. 对于TMT 11重标记样品,梯度设置如下:1分钟内B液从2%升至5%;52分钟内B液从5%升至25%;8分钟内B液从25%升至35%;3分钟内B液从35%升至100%;在6分钟内保持100% B液。
  2. 富集的磷酸化肽段通过Q Exactive HFX质谱仪(Thermo Fisher Scientific)进行分析。
  3. 在正离子模式下,喷雾电压设置为1800V,离子传输管温度设置为320°C。
  4. 数据依赖性采集通过Xcalibur软件完成。
  5. MS1全扫描的分辨率为120,000 @ m/z 200,AGC目标值为3e6,最大注入时间为50 ms,由轨道阱质量分析器(扫描范围350-1700 m/z)完成。
  6. 随后进行‘前20’MS2扫描,通过高能碰撞解离(HCD)生成,分辨率为45,000 @ m/z 200,AGC目标值为1e5,最大注入时间为120 ms。
  7. MS2光谱的固定起始质量设置为105.0 m/z。
  8. 隔离窗口设置为1.0 m/z。
  9. HCD碰撞能量设置为NCE 32%,动态排除时间为30秒。
  10. 电荷数为1、7、8和大于8的前体离子被排除在MS2分析之外。
Para_03
  1. 对于TMT 16-plex标记样品,梯度设置如下:1分钟内B液从2%升至8%;52分钟内B液从8%升至25%;7分钟内B液从25%升至35%;3分钟内B液从35%升至100%;保持100% B液7分钟。
  2. 富集的磷酸肽在Q Exactive HFX质谱仪(Thermo Fisher Scientific)上进行分析。
  3. 喷雾电压在正离子模式下设置为1800V,离子传输管温度设置为320°C。
  4. 数据依赖采集使用Xcalibur软件进行。
  5. MS1全扫描设置为分辨率120,000 @ m/z 200,AGC目标值为3e6,最大注入时间为50毫秒,由轨道阱质量分析器(350-1700 m/z)完成,随后通过HCD碎裂生成‘前20’MS2扫描。
  6. MS2扫描分辨率为45,000 @ m/z 200,AGC目标值为1e5,最大注入时间为120毫秒。
  7. MS2光谱的固定起始质量设置为105.0 m/z。
  8. 隔离窗口设置为0.7 m/z。
  9. HCD碰撞能量设置为NCE 30%,动态排除时间为30秒。
  10. 电荷数为1、7、8及大于8的前体离子被排除在MS2分析之外。
Data independent acquisition (DIA) profiling

数据非依赖性采集(DIA)分析

Para_01
  1. 使用DIA方法对验证队列临床样本、显微切割的FFPE样本、小鼠样本和类器官样本进行了无标记定量的蛋白质组学分析。
  2. 对于每个样本,使用0.1%甲酸溶解100纳克肽段,并通过商业化的反相C18柱(带有集成CaptiveSpray喷射器,25厘米×75微米,1.6微米,IonOpticks)在nanoElute液相色谱系统(Bruker Daltonics)上进行分离,梯度时间为60分钟,流速为300纳升/分钟。
  3. 流动相A由0.1%(体积比)甲酸水溶液组成,流动相B由0.1%(体积比)甲酸乙腈溶液组成。
  4. 梯度设置如下:1分钟内B相从2%升至4%;47分钟内B相从4%升至26%;5分钟内B相从26%升至32%;2分钟内B相从32%升至90%;保持90%B相5分钟。
Para_02
  1. 液相色谱通过捕获喷雾纳米电喷雾离子源在线连接到混合型 TIMS 四极杆 TOF 质谱仪(布鲁克 timsTOF Pro)。
  2. 离子源参数为:毛细管电压 1500 V,干燥气体流速 3.0 L/min,干燥温度 180°C。
  3. 为了校准离子淌度维度,选择了安捷伦 ESI-Low Tuning Mix 中的三个离子(m/z [Th],1/K0 [Th]:622.0289, 0.9848;922.0097, 1.1895;1221.9906, 1.3820)。
  4. 为了执行非数据依赖采集,样品使用了一种 diaPASEF 方法进行采集,该方法包含 14 个循环,总共 28 个质量窗口(宽度 25 Da,范围从 452 到 1,152 Da),每个循环有 4 个淌度窗口,总计 56 个窗口覆盖了离子淌度范围(1/K0)从 0.76 到 1.29 V s/cm²。
  5. 碰撞能量根据淌度线性变化,从 1/K0=1.6 Vs/cm² 时的 59 eV 线性降低到 1/K0=0.6 Vs/cm² 时的 20 eV。
Genomic and transcriptomic profiling experiments

基因组和转录组分析实验

Whole-exome sequencing (WES)
Para_01
  1. 使用 DNeasy Blood & Tissue Kit(QIAGEN Sciences,美国)按照制造商的说明,从新鲜冷冻的神经内分泌肿瘤及其匹配的正常邻近组织(NATs)中提取基因组 DNA。
  2. 使用 Qubit 3.0(Life Technologies,美国)或 Nanodrop 2000(ThermoFisher,美国)确认分离 DNA 的质量和污染情况。
  3. 根据制造商的方案,使用 Agilent SureSelect Human Exome All Exon V6(Agilent Technologies,美国加利福尼亚州)进行外显子捕获。
  4. 捕获的文库通过 PCR 反应进行富集,以添加索引标签,为测序做准备。
  5. 使用 AMPure XP 系统(Beckman Coulter,贝弗利,美国)纯化产物,随后通过 NGS3K(PerkinElmer,美国)分析其大小分布,并通过实时 PCR(Life Technologies,美国)进行定量。
  6. 合格的文库被混合并在 Illumina NovaSeq 6000 平台(150 bp 双端)上进行测序。
  7. 每个样本的平均比对读数为 1.04 亿,目标区域的平均测序深度为 156 倍。
RNA sequencing (RNA-seq)
Para_01
  1. 使用 RNeasy Mini Kit (QIAGEN, 74104) 从新鲜冷冻组织中提取并纯化总 RNA。
  2. 使用 Bioanalyzer 2100 系统 (Agilent Technologies, USA) 的 RNA Nano 6000 检测试剂盒评估 RNA 完整性。
  3. RNA 完整性数值 (RIN) > 6.0 的样本被认为是高质量的,并用于文库制备。
  4. 按照制造商建议,使用 NEBNext UltraTM RNA Library Prep Kit for Illumina (New England Biolabs) 构建总 RNA 测序文库。
  5. 在每个步骤都进行了质量控制,并在 Illumina NovaSeq 6000 平台上对双端文库进行测序,以获得 150 bp 的双端读取数据。
Proteomic and phosphoproteomic data processing

蛋白质组学和磷酸化蛋白质组学数据处理

Database searching of DDA data
Para_01
  1. 所有TMT同位素标记质谱数据均使用MaxQuant(v1.6.17.0)针对人类Swiss-Prot数据库(2020年8月下载)进行分析。
  2. 选择了基于TMT 11重或TMT 16重的MS2报告离子定量,报告离子质量容差设置为0.003 Da。
  3. 半胱氨酸残基上的羧甲基化(+57.0215 Da)被设为固定修饰。
  4. 甲硫氨酸残基上的氧化(+15.9949 Da)和蛋白质N端的乙酰化(+42.0106 Da)被设为可变修饰。
  5. 在PanNET磷酸化数据分析中,丝氨酸、苏氨酸和酪氨酸残基上的磷酸化(+79.9663 Da)被设为额外的可变修饰。
  6. 每条肽段最多允许存在5个修饰。
  7. 酶特异性被设定为胰蛋白酶。
  8. 最大未切割位点数设置为2。
  9. 肽段的一级搜索和主搜索质量容差分别设置为20 ppm和4.5 ppm。
  10. 最小肽段长度设置为7。
  11. 肽段、蛋白质和位点的错误发现率(FDR)均小于0.01。
  12. 对于每组TMT标记数据,根据产品数据表中的报告离子同位素分布对TMT标记通道的纯度进行了校正。
  13. I类(定位概率过滤器>0.75)磷酸化位点被认为是高可信度位点。
Database searching of DIA data
Para_01
  1. 使用Spectronaut™(Biognosys v18)中的分析流程,针对人类Swiss-Prot数据库序列(2020年8月下载,用于临床胰腺组织数据集)和小鼠Swiss-Prot数据库(2022年11月下载,用于Men1基因敲除小鼠胰岛数据集)进行了DIA数据信号提取和定量分析,并在标准设置基础上进行了一些修改。
  2. 简而言之,选择了动态保留时间预测并结合局部回归校准。
  3. 启用了质谱一级和二级水平的干扰校正。
  4. 通过突变诱饵生成和动态大小设定为库大小的0.1比例,在肽段前体和蛋白质水平上将FDR控制在1%。
  5. 采用基于二级质谱的定量方法,并启用跨运行的局部归一化。
  6. 在标准设置下,基于从平均前体面积获得的去除序列区域,对蛋白质组库进行蛋白质水平的定量分析。
Genomic and transcriptomic data processing

基因组和转录组数据处理

Reads mapping and somatic mutation detection
Para_01
  1. 使用 BWA-MEM 算法(v0.7.15)将 FASTQ 文件中的测序读段比对到人类参考基因组(UCSC hg19),并采用默认参数,随后利用 Picard(v1.111)和 GATK(v3.6)进行进一步处理。
  2. 通过 Samtools(v1.3.1)对齐的读段进行排序并转换为 BAM 格式。
  3. BAM 文件被用于通过 MuTect(v1.1.4)检测体细胞单核苷酸变异(SNVs)。
  4. 然后应用基于经验的过滤方法来鉴定高质量的体细胞点突变,需满足以下标准:(1)在肿瘤样本中支持变异等位基因的读段数 ≥ 5 且 VAF ≥ 0.01;(2)在 NAT 样本中支持变异等位基因的读段数 ≤ 2;(3)肿瘤样本中高错配碱基(≥ 3 个)的读段比例 ≤ 0.8,或高错配碱基(≥ 3 个)的读段比例 > 0.8 且低错配碱基(≤ 3 个)的读段数 ≥ 3;(4)在 ANNOVAR 收集的东亚人群和全千人基因组计划数据中群体频率 ≤ 0.01。
  5. 此外,关于 MEN1、DAXX 和 ATRX(统称为 ADM)中的体细胞点突变,我们放宽了肿瘤样本中支持变异等位基因的读段数要求至更宽松的阈值(≥ 2 个读段),以便包含低 VAF 的位点以供人工检查。
  6. 每个 ADM 基因中的突变随后通过 Integrative Genomics Viewer(IGV)软件(v2.4.9)结合肿瘤和正常 BAM 文件进行人工检查,以排除任何潜在的假阳性突变。
  7. 体细胞插入缺失(≤ 50bp)通过 Pindel(v0.2.5b9)调用,默认参数除外,调整为 -B 0、-M 3 和 -x 4。
  8. 体细胞 SNVs 和小插入缺失通过 ANNOVAR 进行注释。
Copy number analysis
Para_01
  1. 使用 VarScan2 (v2.3.9) 和默认参数,通过比较肿瘤样本与配对的 NAT 样本之间的读取深度差异生成原始拷贝数值(LRR,即 log2 读取深度比值),然后根据 GC 含量对这些值进行调整。
  2. 使用 R 包 DNAcopy (v1.64.0) 中的圆形二元分割(CBS)算法生成一组分段的拷贝数区域,输入数据为经过 GC 校正的 LRR 值。
  3. 为了防止假性缺失的判断,分析中排除了 X 和 Y 染色体。
  4. 基于 VarScan 计算的分段拷贝数值,进一步运行 GISTIC2.0 来识别基因水平的拷贝数变化,以及显著扩增或缺失的焦点水平和臂水平事件(q 值 < 0.1)。
  5. 使用的参数包括:genegistic = 1, smallmem = 0, broad = 1, brlen = 0.7, conf = 0.99, armpeel = 1, savegene = 1, gcm = extreme, maxseg = 20000, rx = 0,其余参数为默认值。
RNA sequencing and quantification
Para_01
  1. 使用 STAR(版本 2.3.0)将 FASTQ 格式的测序读段比对到 GRCh37 人类参考基因组。
  2. 然后使用 RSEM(版本 1.3.0),并将其默认参数中的 -forward-prob 设置为 0.5,提取每个基因的读段计数。
  3. 接下来,使用 TMM(M 值的修剪均值)方法对原始计数进行归一化处理,该过程通过 R 包 edgeR(版本 3.32.1)完成。
  4. 归一化的计数被转换为每百万计数(CPM),并进行 log2 转换。
  5. 在至少 3 个样本中,每百万读段中至少有 1 个读段的基因被保留用于进一步分析。
Integrated analysis

综合分析

mRNA-protein correlation analysis
Para_01
  1. 为了比较样本间的mRNA表达和蛋白质丰度,我们分析了包含19,319个基因的RNA-seq数据以及包含10,574个量化蛋白质的全局蛋白质组数据。
  2. 两个数据集中共有10,152个共享基因被选中进行进一步分析。
  3. RNA定量值为经过log2转换的CPM值,而蛋白质丰度则通过中位数中心化归一化后进行log2转换。
  4. 为了评估mRNA表达与蛋白质丰度之间的相关性,我们计算了每个基因的Spearman相关系数,并使用Benjamini-Hochberg方法对相关性显著性进行了校正。
  5. 该相关性分析分别针对肿瘤和邻近非肿瘤(NAT)样本进行。
  6. 相关系数被用作GSEA分析的排序指标,使用clusterProfiler包(v3.18.1)进行分析。
  7. 癌症标志性通路、KEGG通路和Reactome通路分别作为本次分析的参考基因集。
Impact of mutations on transcriptome, proteome and phosphoproteome
Para_01
  1. 我们研究了三个基因(MEN1、DAXX、ATRX)在本研究队列及以往研究中显著突变的顺式和反式效应,分别对mRNA表达、蛋白质水平以及磷酸化水平的影响。
  2. 对于顺式效应,我们检测了这三个基因各自对应的mRNA、蛋白质表达及磷酸化水平。
  3. 在反式效应分析中,我们整理了一个包括mTOR信号通路、染色质重塑和端粒维持通路的基因列表,这些数据来自KEGG和基因本体数据库(2023年10月),并研究了MEN1、DAXX和ATRX基因突变与这些基因表达之间的关联。
  4. 鉴于ATRX和DAXX的突变是互斥的,我们进一步检查了DAXX或ATRX中任一基因突变的反式效应。
  5. 在排除沉默突变后,样本被分为突变组和野生型组,同时移除了缺失值的样本。
  6. 我们使用Wilcoxon秩和检验来识别两组之间差异表达的特征(RNA、蛋白质或磷酸化位点),要求每组至少包含3个样本。
  7. 采用Benjamini-Hochberg方法进行多重检验校正。
  8. 将FDR < 0.05且绝对倍数变化 > 1.5的差异表达特征视为显著。
Impact of copy number alterations on gene expression and protein/phosphoprotein abundance
Para_01
  1. 使用皮尔逊相关系数分析了拷贝数变异(CNA)与RNA、蛋白质和磷酸化蛋白之间的相关性,基于CNA-RNA(16,716个基因)、CNA-蛋白质(8,899个基因)以及CNA-磷酸化蛋白(6,122个基因)中的共同基因。
  2. 通过Benjamini-Hochberg方法对P值进行了多重检验校正,以评估相关性的统计显著性。
  3. 对于特定基因的CNA传递效应,通过识别具有统计显著性(FDR < 0.01)的正相关或负相关的基因来确定。
Para_02
  1. 为了识别潜在的SCNA驱动基因,首先选择了所有具有mRNA定量数据的基因(n = 19,319),这些基因出现在由GISTIC2鉴定的焦点扩增区域中,且q值 < 0.1(n = 394)。
  2. 随后,这些焦点扩增基因通过其拷贝数(CN)与mRNA的相关性以及拷贝数与蛋白质的相关性进一步筛选,保留具有显著顺式效应的基因(BH校正P值 < 0.05,皮尔逊相关系数)。
  3. 最终得到的基因集合用于进行过度表达分析,以识别富集的GO生物过程。
Proteomic prognosis signature
Para_01
  1. 三蛋白(GANO1、INA 和 VCAN)预后特征的完整方法细节和分析结果在由 ReProMSig 生成的补充报告文件中提供(ReProMSig 网站的永久 URL 将在出版时提供)。
  2. 此外,我们开发了一个支持免疫组化(IHC)标记评分的版本(范围:0-12)。
  3. 简而言之,采用基于百分位数的分类方法来解决质谱(MS)与免疫组化标记技术之间的蛋白定量偏差问题。
  4. 基于发现队列的离散化蛋白质组学数据(n = 108),我们使用 R 包 survival(v3.2-11)构建了一个多变量 Cox 模型。
Public immune and replication stress signatures
Para_01
  1. 用于表征免疫分子亚群存在的基因表达特征是从先前报道的文献中收集的。
  2. 表达特征的活性评分使用R包GSVA(v1.38.2)的gsva方法进行计算。
  3. 在Yoshihara等人研究中的某一免疫特征中,活性评分大于0.1的肿瘤被归类为免疫热型,而其他肿瘤则被归类为免疫冷型。
  4. 最近模板预测(NTP)方法(GenePattern 2.0)被用来基于Moffitt等人研究中的基因特征区分免疫抑制和免疫激活亚群。
  5. 此外,内部分析流程NUWA-ms(v1.0)被应用于原始蛋白质组学数据,以推断这些表达特征中缺失蛋白的丰度。
  6. 随后,NUWA-ms推测的蛋白质组学数据被用于免疫蛋白质组学分析。
  7. DNA复制应激相关的表达特征来自Dreyer等人2021年的研究,这些特征的活性评分被平均以获取每个肿瘤的复制应激评分。
Unsupervised clustering of proteomic and phosphoproteomic profiles
Para_01
  1. R 包 cola(版本 1.8.0)中实现的共识划分方法被用于识别 NF-PanNETs 的分子亚型。
  2. 蛋白质和磷酸化蛋白质谱均被用于分析。
  3. 为确保数据质量,移除了任何含有缺失值的蛋白质,并通过剔除标准差较低的 5% 的蛋白质进一步调整了表达矩阵。
  4. 数据预处理后,使用了 6,657 个蛋白质和 2,334 个磷酸化蛋白质进行聚类分析。
  5. 选择标准差作为对蛋白质排序的首选方法,并测试了不同比例(10%、20%、30%、40%、50%、60%)的高排名蛋白质进行共识划分。
  6. 使用球形 k 均值聚类(skmeans)方法将样本分为 k 个亚组,k 的最大值设置为 8。
  7. 除了上述设置外,其余参数均使用默认值。
  8. 通过蛋白质对矩阵进行随机抽样,每次重采样使用 80% 的蛋白质。
  9. 每个 topN 和 k 值的重复次数设置为 50,通过行重采样总共生成了 1,750 个分区。
  10. 使用 'suggest_best_k' 函数确定共识划分的最佳 k 值。
Para_02
  1. 为了获得功能上的见解,我们进行了差异表达分析,以鉴定每种亚型特异的蛋白质和磷酸化蛋白质。
  2. 使用 Wilcoxon 秩和检验比较特定簇与所有其他簇之间特征丰度的差异。
  3. 随后,对 log2 转换后的倍数变化值使用 clusterProfiler 包 (v3.18.1) 进行了预排序基因集富集分析 (GSEA)。
  4. 来自 MSigDB 的 103 条癌症标志性通路被用作该分析的参考通路。
Published mRNA-based classification
Para_01
  1. 通过使用 R 包 ConsensusClusterPlus (1.54.0),结合 Sadanandam 等人研究中的特征基因,NF-PanNET 肿瘤被分为四个簇(MLP-1、MLP-2、中间型和胰岛素瘤样型)。
Regulator activity inference
Para_01
  1. 调控子(调控蛋白)的活性通过 R 包 viper(版本 1.24.0)基于转录组谱推断而来,使用了先前构建的神经内分泌特异性调控网络(参见关键资源表)。
  2. 利用 msVIPER 函数比较每个调控子下游靶标在不同簇之间的表达水平(采用一对一与其余策略),以推断簇间调控子的相对活性。
  3. 基因的 log2 转换 CPM 值被用于此分析。
Kinase activity inference
Para_01
  1. 激酶-底物富集分析(KSEA)被应用于推断每个蛋白质组簇中肿瘤与其配对的正常邻近组织(NAT)之间的激酶活性变化。
  2. 来自PhosphoSitePlus和NetworKIN(NetworKIN得分大于5)的激酶-底物数据集被用于此分析。
  3. 我们选择了那些活性显著改变(P < 0.05)且底物数量≥10的激酶,以便在图4中进行可视化展示。
PanNET-mPC classifier
Para_01
  1. 我们使用 R 包 xgboost (v1.6.0.1) 构建了一个多变量分类器,用于基于 NF-PanNETs 的质谱 (MS) 特征进行亚型预测,我们将其命名为 PanNET-mPC。
  2. 我们调整了超参数以提高模型的泛化性能,使用的训练队列包含 108 个样本 (TMT),涉及 nrounds(最大迭代次数)、eta(每次提升步长的学习率)、max_depth(树的最大深度)、subsample(训练实例的子采样比例)和 colsample_bytree(构建每棵树时列的子采样比例)。
  3. 随后,我们在 'caret' 包 (v6.0-93) 中应用网格搜索,并使用所有训练样本进行 10 折交叉验证 (CV),以寻找最佳参数,平均准确率作为评估指标。
  4. 创建了一个包含 3 种不同 nrounds 值(600、800、1000)、4 种 max_depth 值(3、4、5、6)、5 种 eta 值(0.1、0.15、0.2、0.25、0.3),以及 subsample 和 colsample_bytree 各自的 3 种值(0.8、0.9、1.0)的网格,总共生成了 540 种参数组合(即 540 个模型)。
  5. 所有其他参数均保持默认值。
Para_02
  1. 应用了一种递归特征选择策略来选择最佳分类蛋白。
  2. 首先,将亚型特异性上调蛋白(一对一)中在肿瘤中高表达(相对于正常邻近组织)的蛋白作为540个不同参数组合的XGBoost模型的输入特征。
  3. 然后,保留平均准确率大于0.9的模型,并且对于每个模型,XGBoost提供了每个特征用于分类的重要性评分。
  4. 选择了六个在所有剩余模型中平均重要性评分大于0.05的特征,包括C1中上调的蛋白(VCAN、PCOLCE)、C2中的SLC3A2以及C4中的P4HA1、PFKP和SYNPO,结果表明缺乏C3特异性特征。
  5. 考虑到临床应用,我们将每个C3特异性蛋白逐一添加到六特征列表中,并评估每个七特征模型。
  6. 最终,选择了具有最高10倍交叉验证准确率的七特征模型(为C3添加了BMERB1)作为最终分类器。
PanNET-iPC classifier
Para_01
  1. PanNET-iPC 分类器是为使用免疫组化 (IHC) 标记评分(范围:0-12)的应用而开发的。
  2. 为了应对质谱 (MS) 和免疫组化标记技术之间的蛋白质定量偏差,采用了基于百分位数的分类方法(图6A)。
  3. 简而言之,我们首先根据发现队列中七个特征各自的百分位数,将最小-最大归一化的蛋白质组表达分为五个等级,从而实现离散化表达。
  4. 基于发现队列 (n = 108) 的离散化蛋白质组特征,PanNET-iPC 分类器通过 XGBoost 算法构建,并使用在 PanNET-mPC 建模过程中选择的最佳超参数。
Histopathological analysis

组织病理学分析

Tumor-infiltrating lymphocytes counting
Para_01
  1. 基于H&E染色,对肿瘤区域(瘤内)的淋巴细胞数量进行了量化。
  2. 在400倍放大下选择了三个随机视野用于计数淋巴细胞。
  3. 计数淋巴细胞的平均值被视为瘤内淋巴细胞的数量。
Immunohistochemical (IHC) labeling
Para_01
  1. 免疫组织化学标记是在来自甲醛固定、石蜡包埋(FFPE)组织块的4微米未染色全切片上进行的,使用了Dako Autostainer Link 48自动化平台。
  2. 每个检测批次中都包含了适当的已知阳性和阴性对照组织。
  3. 染色强度和阳性细胞百分比由两位经验丰富的病理学家确定。
Para_02
  1. GNAO1-、INA-、VCAN-、TGFB1-、TGFB3-、TIM3-、PCOLCE-、SLC3A2-、BMERB1-、P4HA1-、PFKP- 和 SYNPO- 特异性单克隆抗体的标记强度被分为 0(阴性)、1(弱)、2(中等)或 3(强);目标标记细胞的百分比被分为 0(0%-5%)、1(6%-25%)、2(26%-50%)、3(51%-75%)或 4(>75%)。
  2. 通过将标记强度和标记细胞百分比相乘,获得半定量评分,得分范围为 0 至 12 分。
  3. 在三个不同的高倍视野(HPF,400x)中计算平均得分,并将其作为标记物的最终量化结果。
Para_03
  1. 使用针对 CD3、CD8、CD39、CD68 和 CD163 的特异性单克隆抗体进行标记,并通过计数三个高倍视野(HPF,400倍)中最大细胞浓度的标记肿瘤浸润免疫细胞数量进行评分,这些视野包括围绕肿瘤的区域(瘤周)和肿瘤内部(瘤内)。平均每个高倍视野的细胞数量被计算为最终结果。
ELISA analysis

ELISA分析

Para_01
  1. 患者和健康对照组的血清通过使用血清分离胶管从全血中分离出来。
  2. 血清中VCAN的浓度通过ELISA测定(Novus,NBP2-75353)。
  3. 简而言之,将100微升血浆放入涂有抗VCAN的孔中,并在37°C下保持8小时。
  4. 随后,向每个孔中加入100微升生物素标记的VCAN抗体,并在37°C下孵育1小时。
  5. 清洗后,向每个孔中加入100微升结合物,并在37°C下孵育1小时。
  6. 然后使用酶标仪立即测量样品,记录450纳米处的吸光度。
Functional experiments

功能实验

RNA interference
Para_01
  1. siRNA由Genomeditech(中国上海)合成。
  2. 所有siRNA转染均使用Lipofectamine 3000试剂(Thermo Fisher Scientific,美国马萨诸塞州沃尔瑟姆)按照制造商的方案进行。
  3. 转染后48小时收集siRNA转染的细胞用于后续检测。
Plasmids and lentivirus-mediated construction of stable cell lines
Para_01
  1. 使用 lipo3000 将 HEK293T 细胞转染了慢病毒表达构建体以及相应的辅助质粒。
  2. 随后,利用重组病毒感染了 BON-1 和 QGP-1 细胞,并分别按照 System Biosciences 和 Clontech 提供的说明,用嘌呤霉素筛选稳定表达 FLAG 标记蛋白或 shRNA 的细胞。
  3. shRNA 序列列于表 S8 中。
Real-time quantitative PCR
Para_01
  1. 使用 TRIzol 试剂(Thermo Fisher Scientific)按照制造商的说明从细胞中提取总 RNA。
  2. 使用 ABScript II RT Master Mix for qPCR 试剂盒(Takara)将提取的 RNA 转化为第一链 cDNA。
  3. 随后,使用 CFX96 Touch 实时定量 PCR 系统(Bio-Rad)和 TB Green Premix Ex Taq II(Takara)对 cDNA 进行实时荧光定量 PCR(qPCR)分析。
  4. β-actin 被用作内参基因。
  5. 通过 2-ΔΔCt 方法对基因表达进行相对定量分析。
  6. 用于 qPCR 分析的引物列于表 S8 中。
Western Blot analysis
Para_01
  1. 细胞使用 EBC 裂解缓冲液(50 mM Tris HCl,pH 8.0,120 mM NaCl,0.5% Nonidet P-40)进行裂解,该缓冲液补充了 1 mM 无 EDTA 的蛋白酶抑制剂混合物(Roche)和 1 mM 苯甲基磺酰氟(PMSF)。
  2. 在提取全细胞蛋白裂解物后,在 100°C 下进行 10 分钟的变性处理。
  3. 随后通过 SDS-PAGE 分离,并转移到聚偏二氟乙烯膜上。
  4. 之后,将膜封闭并与其各自的抗体孵育。
Cell proliferation assay
Para_01
  1. 在细胞增殖实验中,BON-1 和 QGP-1 细胞以每孔 2000 个细胞的密度接种到 96 孔板中。
  2. 每次测量时,向孔中加入 CCK-8 溶液(Beyotime Biotechnology),使其最终浓度达到 10%。
  3. 孵育后,2 小时后测量 450nm 处的吸光度,以确定相对细胞数量。
  4. 每个实验独立重复至少三次。
  5. 所有数据使用 GraphPad Prism 8 软件进行分析。
Colony formation assay
Para_01
  1. BON-1 和 QGP-1 细胞分别接种在 6 孔板中。
  2. 经过常规培养 10 至 14 天后,用结晶紫对细胞进行染色。
  3. 使用 ImageJ v2.1.0/1.53c 对集落进行计数。
  4. 每个实验至少独立重复三次。
Xenograft tumorigenesis assay
Para_01
  1. 五周龄雄性BALB/c裸鼠购自上海模式生物公司(中国上海),并在无病原体条件下饲养。
  2. 所有动物在实验前适应环境一周。
  3. 将总共5×10^6个BON-1细胞悬浮于100微升PBS中,皮下接种到小鼠右侧腹胁部。
  4. 每三天用游标卡尺测量肿瘤大小,并通过公式0.5×长度×宽度²计算肿瘤体积。
  5. 所有小鼠在接种后约5至6周被安乐死,随后取出肿瘤并进行拍照。
Drug sensitivity analysis

药物敏感性分析

Drug screening using patient-derived organoids
Para_01
  1. 肿瘤类器官的药物敏感性筛选按照之前描述的方法进行。
  2. 肿瘤类器官在24孔板中使用完整的PanNET类器官培养基进行培养。
  3. 在接种前两天,肿瘤类器官被消化成单细胞,以在接种当天获得大小均一的类器官池。
  4. 类器官通过机械方式解离,并使用Thermo Multidrop Combi试剂分配器将每毫升15,000至20,000个类器官接种到涂有50% Matrigel的384孔板的每个孔中。
  5. 药物通过Echo 555声波分配器(Labcyte)进行分配。
  6. 在第6天,使用CellTiter-Glo 2.0检测试剂盒(Promega)对药物对肿瘤类器官的影响(以细胞活力为指标)进行了定量分析。
  7. PanNET类器官使用D300e(TECAN)进行10个剂量的2倍系列稀释药物处理,并且每个剂量设置三个重复。
  8. 数据与阳性对照(100 μM)和阴性对照(DMSO)进行了比较。
Drug response analysis using patient-derived xenografts
Para_01
  1. 在将肿瘤细胞皮下植入NSG小鼠三周后,当肿瘤体积达到约100 mm³时开始治疗。
  2. 小鼠被随机分为四组:对照组、盐酸胺碘酮(30 mg/kg)、CDK5抑制剂dinaciclib(10 mg/kg)或CP681301(5.8 mg/kg),以及盐酸胺碘酮与CDK5抑制剂联合使用。
  3. 药物通过腹腔注射的方式每周三次,持续三周(dinaciclib)或四周(CP681301)。
  4. 每2-3天记录一次小鼠的体重和肿瘤体积。
  5. 肿瘤体积通过公式计算:0.5×长度×宽度²。

Quantification and statistical analysis

量化与统计分析

Para_01
  1. 所有统计分析均在 R 环境 4.0.3 中进行。
  2. 使用双侧 Wilcoxon 秩和检验比较组间连续变量,使用 Fisher 精确检验比较分类变量间的计数。

Supplemental information

Para_01
  1. 下载:下载 Acrobat PDF 文件(18MB)文档 S1。图 S1-S7。
  2. 下载:下载 zip 文件(1MB)文件 S1。开发的三蛋白预后特征的报告文件,包含方法细节和分析结果,与图 3 相关。
  3. 下载:下载电子表格(31KB)表 S1。研究参与者临床病理和分子特征,与图 1 相关。A) 发现阶段队列。B) 验证阶段队列。C) TMA 队列 2。
  4. 下载:下载电子表格(16KB)表 S2。基于对大块组织谱和显微切割样本谱的 GSEA 分析,常见的上调 GO 生物学过程,与图 1 相关。
  5. 下载:下载电子表格(26KB)表 S3。在 MEN1 突变型人肿瘤和 Men1 条件性敲除小鼠中均表现出显著上调的 114 种蛋白列表,与图 2 相关。
  6. 下载:下载电子表格(16KB)表 S4。发现队列中特征预测的风险组与临床病理和分子特征的关联分析,与图 3 相关。
  7. 下载:下载电子表格(15KB)表 S5。无远处转移肿瘤的单变量和多变量 Cox 回归分析(发现队列和验证队列),与图 3 相关。
  8. 下载:下载电子表格(15KB)表 S6。发现队列中蛋白质组学亚型(C1-C4)与临床病理和分子特征的关联分析,与图 4 相关。
  9. 下载:下载电子表格(16KB)表 S7。蛋白质组学亚型预测详情,与图 6 和图 7 相关。A) 患者来源类器官。B) 患者来源异种移植。
  10. 下载:下载电子表格(11KB)表 S8。本文使用的寡核苷酸列表,与 STAR 方法相关。
  11. 下载:下载 Acrobat PDF 文件(28MB)文档 S2。文章及补充信息。
本文参与 腾讯云自媒体同步曝光计划,分享自微信公众号。
原始发表:2025-04-17,如有侵权请联系 cloudcommunity@tencent.com 删除

本文分享自 生信菜鸟团 微信公众号,前往查看

如有侵权,请联系 cloudcommunity@tencent.com 删除。

本文参与 腾讯云自媒体同步曝光计划  ,欢迎热爱写作的你一起参与!

评论
登录后参与评论
0 条评论
热度
最新
推荐阅读
目录
  • Basic Information
  • Highlights
  • Summary
  • Graphical abstract
  • Keywords
  • Introduction
  • Results
    • Proteogenomic landscape of Chinese NF-PanNETs
    • Proteogenomic impacts of PanNET somatic driver alterations
    • Discovery of a proteomic signature for NF-PanNET prognosis
    • Proteomic subtypes with distinct biological features and clinicopathological associations
    • Characterization of NF-PanNET immune landscape
    • Therapeutic opportunities targeting molecular dysregulations associated with proteomic subtypes
  • Discussion
    • Limitations of the study
  • Resource availability
    • Lead contact
    • Materials availability
    • Data and code availability
  • Acknowledgments
  • Author contributions
  • Declaration of interests
  • STAR★Methods
    • Key resources table
    • Experimental models and study participant details
      • Clinical specimens
      • Tissue microarray (TMA)
      • External validation cohort
      • ELISA cohort
      • Conditional knockout mice
      • Patient-derived xenografts (PDX)
      • Patient-derived organoids (PDO)
      • Cell lines
    • Method details
      • Specimen acquisition and preparation
      • Laser capture microdissection (LCM) of human islets
      • Mouse islets enrichment and purification
      • Proteomic and phosphoproteomic profiling experiments
      • Protein extraction and digestion for fresh-frozen clinical specimens
      • Protein extraction and digestion for microdissected FFPE specimens
      • Protein extraction and digestion for mouse pancreatic islets and tumor organoids
      • TMT labeling of peptides
      • Peptides fractionation by high-pH reversed-phase liquid chromatography (RPLC)
      • Phosphopeptide enrichment
      • Nano-LC-MS/MS analysis (proteomic analysis)
      • Nano-LC-MS/MS (phosphoproteomic analysis)
      • Data independent acquisition (DIA) profiling
      • Genomic and transcriptomic profiling experiments
      • Proteomic and phosphoproteomic data processing
      • Genomic and transcriptomic data processing
      • Integrated analysis
      • Histopathological analysis
      • ELISA analysis
      • Functional experiments
      • Drug sensitivity analysis
    • Quantification and statistical analysis
  • Supplemental information
领券
问题归档专栏文章快讯文章归档关键词归档开发者手册归档开发者手册 Section 归档