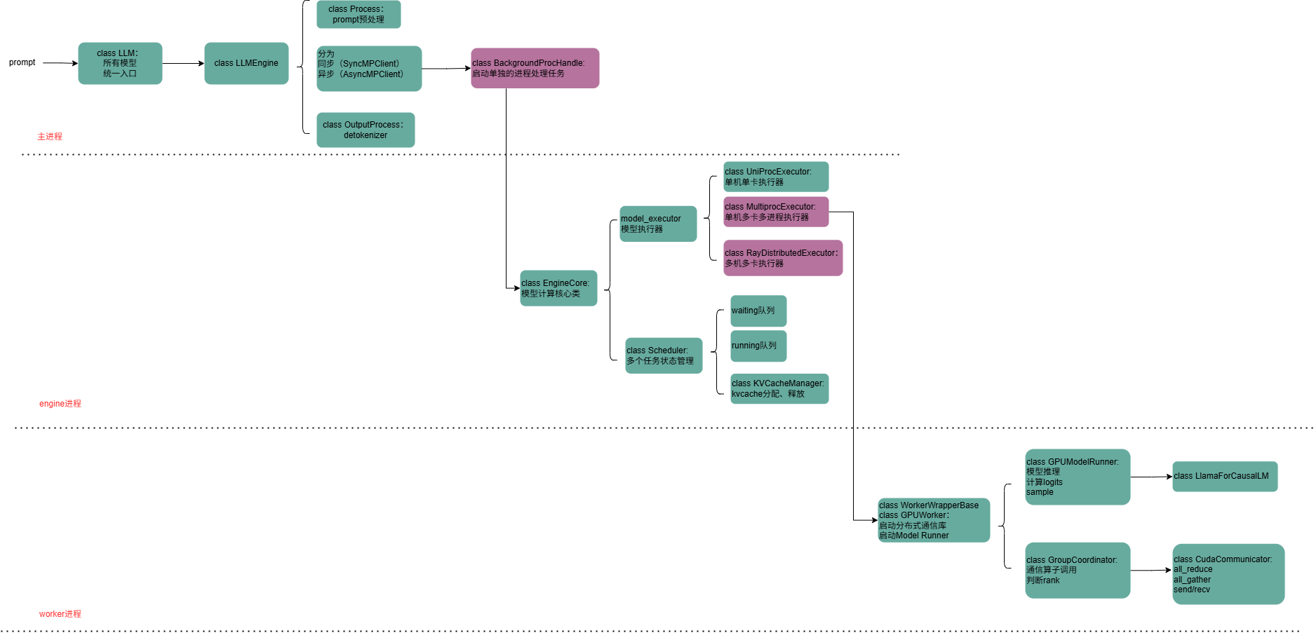
vLLM从v0.6.0开始,为了解决功能碎片化、模块之间耦合严重、技术债等问题,并行开发了v1。v1不仅解决了上述问题,还提升了推理性能,让CPU调度开销更小。下图是v1的类图,展示了从用户输入到模型推理的过程。

主进程:负责对prompt做预处理和后处理,以及启动engine进程。
engine进程:请求调度,kv cache管理,单机单卡、单机多卡、多机多卡并行Executor启动。
worker进程:单GPU上模型执行,通信库执行。

LLM初始化会完成模型加载、KV Cache管理器、Scheduler调度器、分布式通信库等,值得注意的是,为了计算KV Cache可用空间,会用fake假数据完成一次推理。
generate接口会完成prompt预处理、任务添加、detokenizer,因为worker进程是独立的,新请求需要通过zmq队列传到worker进程里。
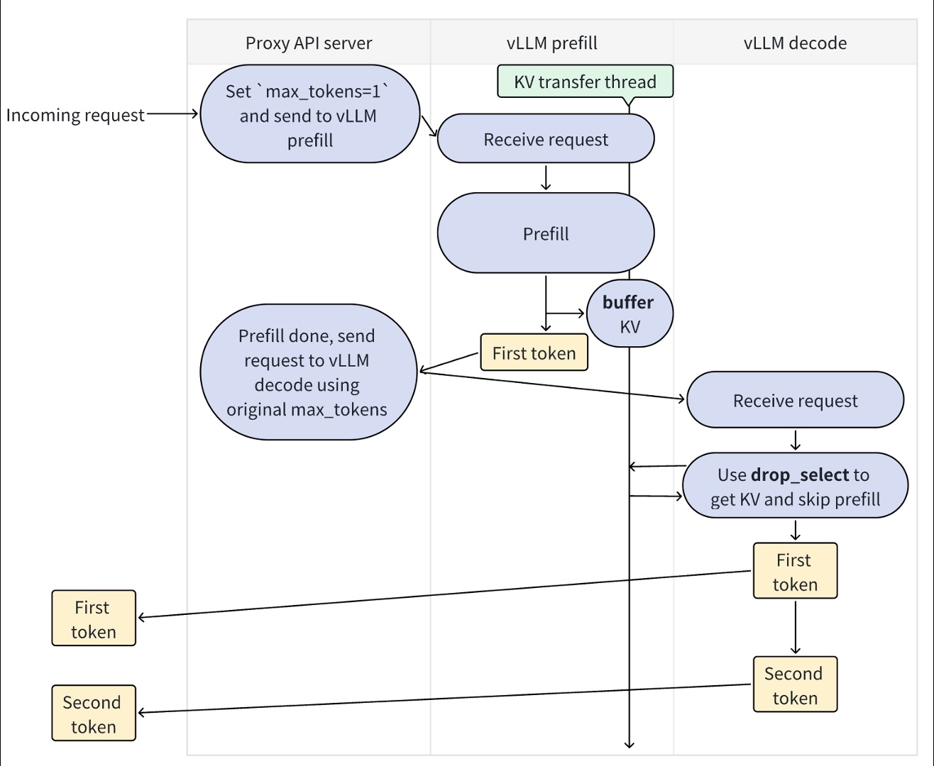
PD分离的三个核心概念:
下图展示了上述三个组件是如何协同工作的:

以用户输入一个prompt维度,看PD分离工作流程图:

Connector:是对LookupBuffer和Pipe的包装,有五种connector:
LookupBuffer:有两种实现:mooncake_store(月之暗面实现的,需要安装mooncake包)、simple_buffer(直接在内存里查询)
Pipe:vLLM官方有两种Pipe:pynccl_pipe(基于nccl的send、recv算子)、mooncake_pipe(月之暗面实现的,需要安装mooncake包)
通过Worker里的load_general_plugins函数加载用户的插件,插件分为通用插件和平台插件。
通用插件可以提交新的模型,使用方式如下:
# inside `setup.py` file
from setuptools import setup
setup(name='vllm_add_dummy_model',
version='0.1',
packages=['vllm_add_dummy_model'],
entry_points={
'vllm.general_plugins':
["register_dummy_model = vllm_add_dummy_model:register"]
})
# inside `vllm_add_dummy_model.py` file
def register():
from vllm import ModelRegistry
if "MyLlava" not in ModelRegistry.get_supported_archs():
ModelRegistry.register_model("MyLlava",
"vllm_add_dummy_model.my_llava:MyLlava")平台插件可以支持一个新的硬件,使用方式如下:

单机多卡使用python的多进程实现,vllm/vllm/v1/executor/multiproc_executor.py at main · vllm-project/vllm,3D并行(张量并行、流水线并行、专家并行)的每一个分片是一个进程。
多个进程间使用torch.distributed通信,在多进程worker间启动通信组、感知每个进程的编号、当前进程在分布式环境的位置、执行通信算子等。
pytorch通信代码详见:https://github.com/pytorch/pytorch/blob/main/torch/distributed/distributed_c10d.py
多机多卡使用Ray进行通信,vllm/vllm/v1/executor/ray_distributed_executor.py at main · vllm-project/vllm。
ray是2016年伯克利开展的一个课堂项目,论文《Ray: A Distributed Framework for Emerging AI Applications》,用于拓展分布式神经网络训练。
OpenAI用于大模型训练的底层框架,国内大厂都在用,它解决了分布式 ML 中的三个关键挑战。

Ray的简单使用
主节点启动:
ray start --head --num-gpus=1
# num-gpus用于指定使用主节点上几张卡启动后看输出日志,记录下来主节点的ip和port,从节点连接的时候需要。
从节点启动:
ray start --address='主节点ip:主节点端口' --num-gpus=1
# num-gpus用于指定使用从节点上几张卡可以随意启动多个从节点
在集群内任意节点都可以查看集群状态,命令`ray status`
在主节点上运行python程序,Ray会自动把任务分到多台机器上执行。下面的代码是llama多机推理的简单例子:
import ray
from transformers import AutoModelForCausalLM, AutoTokenizer
import torch
@ray.remote(num_gpus=1) # 每个Actor分配1块GPU
class PipelineStage:
def __init__(self, model_path: int, max_length: int):
self.device = "cuda:0"
# 加载模型
self.model = AutoModelForCausalLM.from_pretrained(model_path, torch_dtype="auto", device_map="auto")
self.max_length = max_length
def forward(self, inputs: dict):
# 将输入数据移动到当前设备
inputs = {
"input_ids": inputs["input_ids"].to(self.device),
"attention_mask": inputs["attention_mask"].to(self.device)
}
# 执行当前阶段计算
generated_ids = self.model.generate(**inputs, max_length=self.max_length)
return generated_ids
master_node = "master ip"
slave_node1 = "slave1 ip"
slave_node2 = "slave2 ip"
prompt = "Explain the theory of relativity in simple terms."
model_path = "./Llama-3.2-3B-Instruct/"
def main():
# 初始化Ray集群
ray.init(
address="auto",
runtime_env={"env_vars": {"RAY_ENABLE_WINDOWS_OR_OSX_CLUSTER": "1"}},
_node_ip_address=master_node
)
# 在3台机器上各启动一个Actor
stage1 = PipelineStage.options(
resources={f"node:{master_node}": 0.01}, # 绑定到master node
num_gpus=1
).remote(model_path=model_path, max_length=20)
stage2 = PipelineStage.options(
resources={f"node:{slave_node1}": 0.01}, # 绑定到slave node
num_gpus=1
).remote(model_path=model_path, max_length=30)
stage3 = PipelineStage.options(
resources={f"node:{slave_node2}": 0.01}, # 绑定到slave node
num_gpus=1
).remote(model_path=model_path, max_length=40)
# 准备输入数据
tokenizer = AutoTokenizer.from_pretrained(model_path)
inputs = tokenizer(prompt, return_tensors="pt")
# 执行pipeline推理
generated_ids_1 = ray.get(stage1.forward.remote(inputs))
inputs = {
"input_ids": generated_ids_1,
"attention_mask": torch.ones_like(generated_ids_1)
}
generated_ids_2 = ray.get(stage2.forward.remote(inputs))
inputs = {
"input_ids": generated_ids_2,
"attention_mask": torch.ones_like(generated_ids_2)
}
generated_ids_3 = ray.get(stage3.forward.remote(inputs))
# 解码输出
print(tokenizer.batch_decode(generated_ids_1, skip_special_tokens=True))
print(tokenizer.batch_decode(generated_ids_2, skip_special_tokens=True))
print(tokenizer.batch_decode(generated_ids_3, skip_special_tokens=True))
ray.shutdown()
if __name__ == "__main__":
main()
CPU进程间通信库:zeromq/pyzmq: PyZMQ: Python bindings for zeromq
vllm-ascend:vllm-project/vllm-ascend: Community maintained hardware plugin for vLLM on Ascend
昇腾vllm插件文档:Quickstart — vllm-ascend
ray仓库:ray/python/ray/_private/accelerators/npu.py at master · ray-project/ray
原创声明:本文系作者授权腾讯云开发者社区发表,未经许可,不得转载。
如有侵权,请联系 cloudcommunity@tencent.com 删除。
原创声明:本文系作者授权腾讯云开发者社区发表,未经许可,不得转载。
如有侵权,请联系 cloudcommunity@tencent.com 删除。