在这里,我们分享最新的生信分析方法🧬、实用工具解析💻和科研经验心得🧪关注我们!解锁更多生信干货✨
美国纽西奈山伊坎医学院的Towfique Raj组于《Nature Genetics》发表了“Long-read RNA sequencing atlas of human microglia isoforms elucidates disease-associated genetic regulation of splicing”的研究,首次利用长读长RNA测序技术构建了人类小胶质细胞异构体图谱。

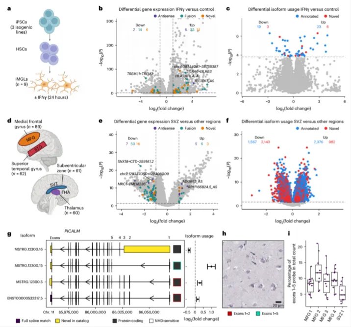
研究对来自30份人脑样本的小胶质细胞mRNA进行了PacBio长读长测序,获得了接近9000万条(89,285,885条)全长序列。通过结合二代测序数据进行混合组装与质量控制,最终共鉴定出25,956个基因产生的128,436种转录本异构体。其中,与GENCODE数据库比对发现,有2,238个基因为首次发现,35,879种异构体为新型异构体。同时,也确认了92,557种已知异构体的存在。深入分析还发现了1,725个融合基因,这些融合基因中的绝大多数是此前未被报道过的。
表1 所有异构体分类

1、型异构体在炎症刺激反应和脑区特异性方面表现出差异

大脑内的小胶质细胞展现出多样的状态以适应其微环境的动态变化,炎症刺激是其中一种重要的触发因素。本研究利用新获得的转录本异构体集合作为参照基准,对经历不同处理(如炎症诱导)的小胶质细胞RNA测序数据进行了再分析。结果表明,部分新发现的异构体在细胞的炎症应答中扮演了独特的角色。此外,对来自不同大脑区域的小胶质细胞进行的比较分析揭示了显著的区域性差异。
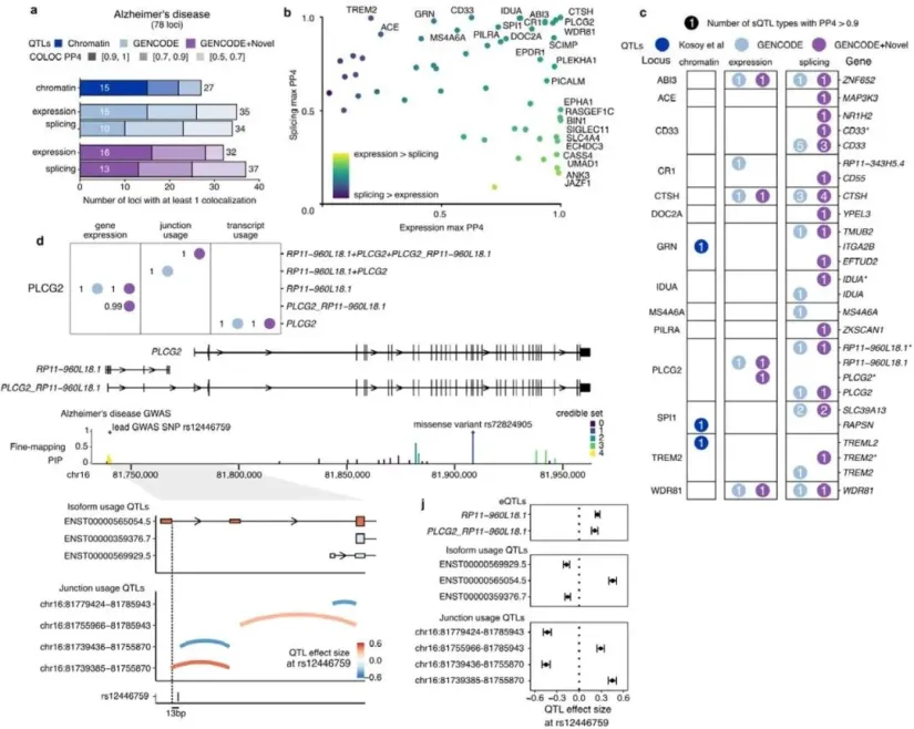
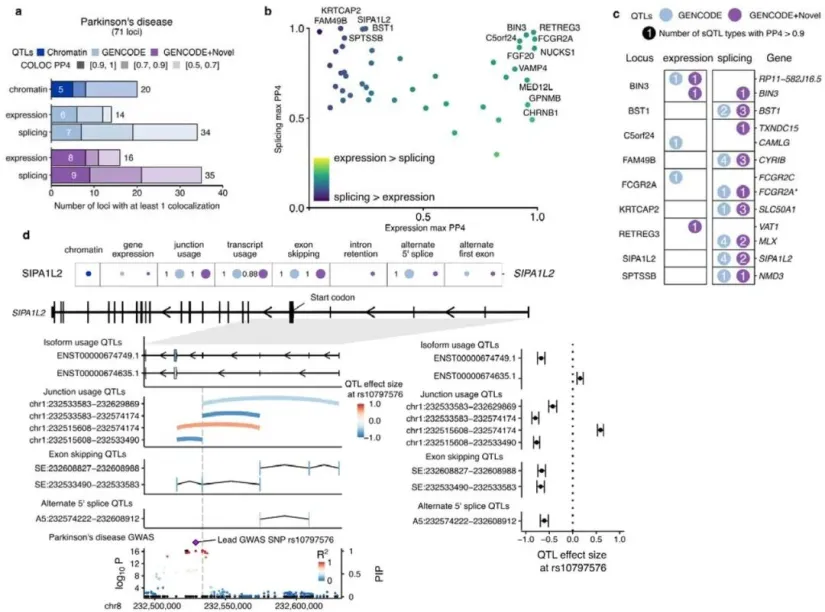
2、新异构体促进剪接顺式数量性状基因座的发现以及和疾病的GWAS共定位关系

研究人员将新型异构体转录参考数据扩充到GENCODE参考数据中,增加了转录本使用和剪接事件的QTL发现率,确定了456个具有基因表达数量性状位点(eQTL)的新型基因和 5658 个具有转录本使用定量性状基因座(tuQTLs)的新型异构体。并且,新型异构体还解释了与GWAS的新共定位关系,在阿尔茨海默病(图2)和帕金森病(图3)中发现多个风险基因座与QTL的共定位。

通过采用长读长RNA测序策略,该研究为人类小胶质细胞构建了一份详尽的RNA异构体图谱。研究结果揭示了这些细胞在诸如阿尔茨海默病和帕金森病等神经退行性病变背景下的基因调控细节。这一进展不仅拓宽了学界对小胶质细胞转录本多样性的认知,也为探索疾病治疗的新方向奠定了基础。随着测序技术的不断发展,未来的研究预计将能更清晰地描绘RNA异构体在神经退行性疾病中的调控网络,为疾病的早期发现与治疗带来新的契机。