首页
学习
活动
专区
圈层
工具
发布
首页
学习
活动
专区
圈层
工具
MCP广场
社区首页 >专栏 >可视化图解算法:合并两个有序(排序)的链表

可视化图解算法:合并两个有序(排序)的链表

原创
作者头像
用户11589437
修改2025-07-11 10:59:29
修改2025-07-11 10:59:29
4500
代码可运行
举报
运行总次数:0
代码可运行

1. 题目

描述

输入两个递增的链表,单个链表的长度为n,合并这两个链表并使新链表中的节点仍然是递增排序的。

数据范围:10000≤n≤1000,−1000≤节点值≤1000 要求:空间复杂度 O(1),时间复杂度 O(n)

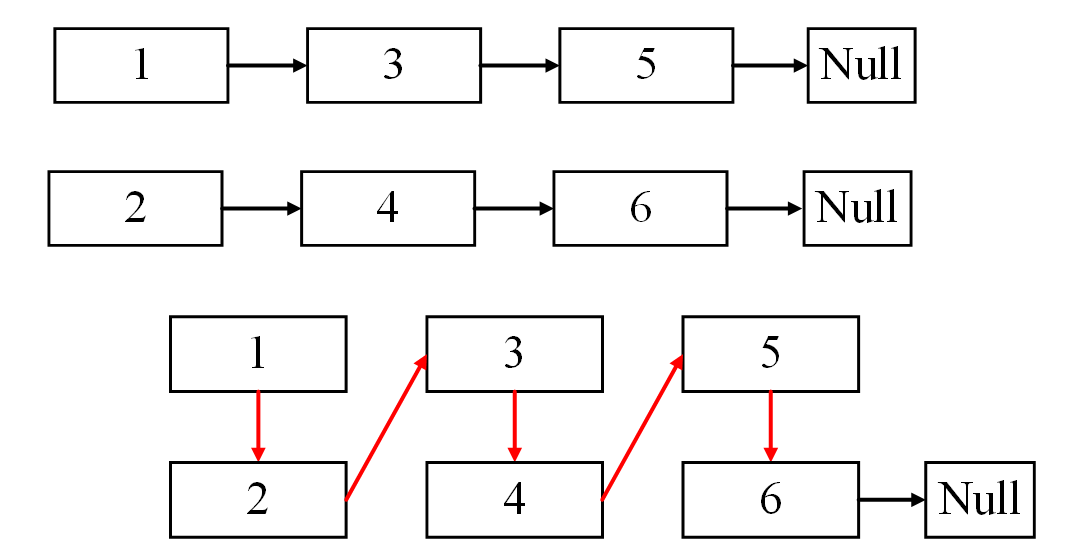
如输入{1,3,5},{2,4,6}时,合并后的链表为{1,2,3,4,5,6},所以对应的输出为{1,2,3,4,5,6},转换过程如下图所示:

或输入{-1,2,4},{1,3,4}时,合并后的链表为{-1,1,2,3,4,4},所以对应的输出为{-1,1,2,3,4,4},转换过程如下图所示:

示例1

输入:{1,3,5},{2,4,6}

返回值:{1,2,3,4,5,6}

示例2

输入:{},{}

返回值:{}

示例3

输入:{-1,2,4},{1,3,4}

返回值:{-1,1,2,3,4,4}

2. 解题思路

假如要合并的两个链表分别为: 1→3→5与 2→4→6,对他们两个链表合并,合并之后的链表为: 1→2→3→4→5→6。结构如下图所示。

第一步:定义临时虚拟头节点与指针变量。指针变量有3个,cur用于操作的链表,h1用于链表1节点值的对比,h2用于链表2节点值的对比。

第二步:循环合并两个链表。

首先比较h1与h2指向节点的值,这时1<2,cur指向值小的链表节点1,h1再后移一个位置,如下图所示:

接下来再更改cur节点的指针域的指向,原来指向3节点,现在让它指向h2对应的节点。更改完之后需要移动cur、h2指针变量。如下图所示:

再来比较h1与h2指向节点的值,此时3<4,需要让cur指向h1对应的节点(值为3的节点)。更改完之后需要移动cur、h1(cur移动到它的下一节点,h1移动到它的下一个节点)。如下图所示:

再来比较h1与h2所指向的节点值,此时:4<5。cur指向较小值的节点4,之后再移动cur、h2到它们的下一个节点,如图所示:

再来比较h1与h2指向节点的值,此时5<6。需要让cur指向5节点,之后再移动cur、h1到它们的下一个节点,如图所示:

此时,h1已经指向Null了,循环结束。

第三步:链接剩余链表节点。

由于h1已经指向Null了,这时只需要将cur指向h2就可以,如下图所示:

此时链表的合并已经完成。

第四步:返回头节点。

链表的头结点为虚拟头结点tmpHead的下一个节点,直接返回即可。

3. 编码实现

3.1 Python编码实现

代码语言:javascript
代码运行次数:0
运行
复制
class ListNode:
    def __init__(self, x):
        self.val = x  # 链表的数值域
        self.next = None  # 链表的指针域
​
​
# 从链表节点尾部添加节点
def insert_node(node, value):
    if node is None:
        print("node is None")
        return
    # 创建一个新节点
    new_node = ListNode(value)
    cur = node
    # 找到链表的末尾节点
    while cur.next is not None:
        cur = cur.next
    # 末尾节点的next指针域连接新节点
    cur.next = new_node
​
​
# 打印链表(从链表头结点开始打印链表的值)
def print_node(node):
    cur = node
    # 遍历每一个节点
    while cur is not None:
        print(cur.val, end="\t")
        cur = cur.next  # 更改指针变量的指向
    print()
​
​
#
# 代码中的类名、方法名、参数名已经指定,请勿修改,直接返回方法规定的值即可
#
#
# @param pHead1 ListNode类
# @param pHead2 ListNode类
# @return ListNode类
#
class Solution:
    def Merge(self, pHead1: ListNode, pHead2: ListNode) -> ListNode:
        # 1.定义临时虚拟头节点与指针变量
        tmp_head = ListNode(-1)
        cur = tmp_head
        p1 = pHead1  # 为了便于理解,定义了h1、h2临时指针变量,其实可以直接用 pHead1、pHead2
        p2 = pHead2
​
        # 2.循环合并两个链表
        while p1 is not None and p2 is not None:
            # 2.1 cur指针域链接值较小的链表节点,并移动较小值节点的指针变量
            if p1.val <= p2.val:
                cur.next = p1
                p1 = p1.next
            else:
                cur.next = p2
                p2 = p2.next
            cur = cur.next
        # 3. 链接剩余链表节点
        if p1 is not None:
            cur.next = p1
        else:
            cur.next = p2
​
        # 4. 返回头节点
        return tmp_head.next
​
​
if __name__ == '__main__':
    root1 = ListNode(1)
    insert_node(root1, 3)
    insert_node(root1, 5)
​
    root2 = ListNode(2)
    insert_node(root2, 4)
    insert_node(root2, 6)
    print_node(root1)
    print_node(root2)
​
    s = Solution()
    head = s.Merge(root1, root2)
    print_node(head)
​

3.2 Java编码实现

代码语言:javascript
代码运行次数:0
运行
复制
package LL04;
​
​
public class Main {
    //定义链表节点
    static class ListNode {
        private int val;  //链表的数值域
        private ListNode next; //链表的指针域
​
        public ListNode(int data) {
            this.val = data;
            this.next = null;
        }
    }
​
    //添加链表节点
    private static void insertNode(ListNode node, int data) {
        if (node == null) {
            return;
        }
        //创建一个新节点
        ListNode newNode = new ListNode(data);
        ListNode cur = node;
        //找到链表的末尾节点
        while (cur.next != null) {
            cur = cur.next;
        }
        //末尾节点的next指针域连接新节点
        cur.next = newNode;
    }
​
    //打印链表(从头节点开始打印链表的每一个节点)
    private static void printNode(ListNode node) {
        ListNode cur = node;
        //遍历每一个节点
        while (cur != null) {
            System.out.print(cur.val + "\t");
            cur = cur.next; //更改指针变量的指向
        }
        System.out.println();
    }
​
​
    public static class Solution {
        /**
         * 代码中的类名、方法名、参数名已经指定,请勿修改,直接返回方法规定的值即可
         *
         * @param pHead1 ListNode类
         * @param pHead2 ListNode类
         * @return ListNode类
         */
        public ListNode Merge(ListNode pHead1, ListNode pHead2) {
            // write code here
            // 1.定义临时虚拟头节点与指针变量
            ListNode tmpHead = new ListNode(-1);
            ListNode cur = tmpHead;
            ListNode h1 = pHead1; //为了便于理解,定义了h1、h2临时变量,其实可以直接用 pHead1、pHead2
            ListNode h2 = pHead2;
​
            // 2.循环合并两个链表
            while (h1 != null && h2 != null) {
                // 2.1 cur指针域链接值较小的链表节点,并移动较小值节点的指针变量
                if (h1.val <= h2.val) {
                    cur.next = h1;
                    h1 = h1.next;
                } else {
                    cur.next = h2;
                    h2 = h2.next;
                }
                // 2.2 移动cur指针变量
                cur = cur.next;
            }
            // 3.链接剩余链表节点
            if (h1 != null) {
                cur.next = h1;
            } else {
                cur.next = h2;
            }
            // 4.返回头节点
            return tmpHead.next;
        }
    }
​
    public static void main(String[] args) {
        ListNode root1 = new ListNode(1);
        insertNode(root1, 3);
        insertNode(root1, 5);
​
        ListNode root2 = new ListNode(2);
        insertNode(root2, 4);
        insertNode(root2, 6);
        printNode(root1);
        printNode(root2);
​
        Solution solution = new Solution();
        ListNode head = solution.Merge(root1, root2);
        printNode(head);
    }
}
​

3.3 Golang编码实现

代码语言:javascript
代码运行次数:0
运行
复制
package main
​
import "fmt"
​
// ListNode 定义链表节点
type ListNode struct {
    Val  int       //链表的数值域
    Next *ListNode //链表的指针域
}
​
/**
 * 代码中的类名、方法名、参数名已经指定,请勿修改,直接返回方法规定的值即可
 *
 *
 * @param pHead1 ListNode类
 * @param pHead2 ListNode类
 * @return ListNode类
 */
func Merge(pHead1 *ListNode, pHead2 *ListNode) *ListNode {
    // write code here
    // 1.定义临时虚拟头节点与指针变量
    tmpHead := &ListNode{Val: -1}
    cur := tmpHead
    h1 := pHead1 //为了便于理解,定义了h1、h2临时指针变量,其实可以直接用 pHead1、pHead2
    h2 := pHead2
​
    // 2.循环合并两个链表
    for h1 != nil && h2 != nil {
        // 2.1 cur指针域链接值较小的链表节点,并移动较小值节点的指针变量
        if h1.Val <= h2.Val {
            cur.Next = h1
            h1 = h1.Next
        } else {
            cur.Next = h2
            h2 = h2.Next
        }
        // 2.2 移动cur指针变量
        cur = cur.Next
    }
    // 3.链接剩余链表节点
    if h1 != nil {
        cur.Next = h1
    } else {
        cur.Next = h2
    }
    // 4.返回头节点
    return tmpHead.Next
}
func main() {
    root1 := &ListNode{Val: 1}
    root1.Insert(3)
    root1.Insert(5)
    root1.Print()
​
    root2 := &ListNode{Val: 2}
    root2.Insert(4)
    root2.Insert(6)
    root2.Print()
​
    head := Merge(root1, root2)
    head.Print()
}
​
// Insert 从链表节点尾部添加节点
func (ln *ListNode) Insert(val int) {
    if ln == nil {
        return
    }
    //创建一个新节点
    newNode := &ListNode{Val: val}
    cur := ln
    //找到链表的末尾节点
    for cur.Next != nil {
        cur = cur.Next
    }
    //末尾节点的next指针域连接新节点
    cur.Next = newNode
}
​
// Print 从链表头结点开始打印链表的值
func (ln *ListNode) Print() {
    if ln == nil {
        return
    }
    cur := ln
    //遍历每一个节点
    for cur != nil {
        fmt.Print(cur.Val, "\t")
        cur = cur.Next //更改指针变量的指向
    }
    fmt.Println()
}
​

4.小结

合并两个有序的链表,可以通过:定义临时虚拟头节点与指针变量、循环合并两个链表、链接剩余链表节点和返回头节点4步来完成,本题的难点在于思路,即想到用虚拟头结点tmpHead、操作节点cur、链表1与链表2值比较节点h1、h2。

视频讲解:B站 @好易学数据结构

原创声明:本文系作者授权腾讯云开发者社区发表,未经许可,不得转载。

如有侵权,请联系 cloudcommunity@tencent.com 删除。

原创声明:本文系作者授权腾讯云开发者社区发表,未经许可,不得转载。

如有侵权,请联系 cloudcommunity@tencent.com 删除。

评论
登录后参与评论
0 条评论
热度
最新
推荐阅读
目录
  • 1. 题目
    • 描述
    • 示例1
    • 示例2
    • 示例3
  • 2. 解题思路
  • 3. 编码实现
    • 3.1 Python编码实现
    • 3.2 Java编码实现
    • 3.3 Golang编码实现
  • 4.小结
领券
问题归档专栏文章快讯文章归档关键词归档开发者手册归档开发者手册 Section 归档