首页
学习
活动
专区
圈层
工具
发布
社区首页 >专栏 >围绕中性粒细胞,生信能做什么

围绕中性粒细胞,生信能做什么

作者头像
生信菜鸟团
发布2025-02-18 14:42:53
发布2025-02-18 14:42:53
2690
举报
文章被收录于专栏:生信菜鸟团生信菜鸟团

上周我们提到NETs相关的基因集,很多生信文章围绕它们做了预后分析。但NETs毕竟只是中性粒的表型之一,围绕中性粒细胞,还有没有其他东西可做呢?

在WOS以'bioinformatics'和'neutrophil'为关键词进行检索——

  • Analyze Results: (AB=(bioinformatics)) AND AB=(neutrophil)

可以看到,发表的期刊主题top2是免疫肿瘤,说明在生信领域,中性粒细胞和肿瘤相关的研究还是非常密切的。

接下来我们再看看2025年最新的17篇文章和发表的期刊:

挑出和肿瘤相关的几篇文章再看看——

  1. A Pilot Study of Exosome Proteomic Profiling Reveals Dysregulated Metabolic Pathways in Endometrial Cancer 为了确定与子宫内膜癌相关的失调蛋白,我们采用了一种体外/硅学相结合的方法,利用先进的质谱技术分析外泌体的蛋白质组,并使用 Chymeris1 人工智能工具对其结果进行注释。方法:我们利用高分辨率质谱(HRMS)、先进的计算工具和Western印迹进行了深度蛋白质组学分析,以验证蛋白质组学数据。 结果:与 10 名健康对照组相比,我们在 10 名子宫内膜癌(EC)患者血清白蛋白贫化外泌体中鉴定出了 3628 个蛋白质。这是目前在子宫内膜癌血清外泌体中发现的数量最多的蛋白质。经过量化和统计分析,我们确定了373个参与中性粒细胞和血小板脱颗粒途径的显著(p < 0.05)失调蛋白质。更详细的生物信息学分析揭示了61种与肿瘤侵袭有关的代谢和分解途径相关的失调酶。通过这一分析,我们确定了 49 条与肿瘤生长相关的代谢和分解途径。结论 总之,这些数据揭示了肿瘤所涉及的代谢途径。这对了解肿瘤细胞的新陈代谢和开发新的疗法非常重要。
  2. Crotonylation-Related Prognostic Model of Esophageal Squamous Cell Carcinoma Based on Transcriptome Analysis and Single-Cell Sequencing Analysis 本研究旨在利用生物信息学方法研究巴豆酰化相关基因(CRGs)在食管鳞癌中的作用。 方法:我们纳入了三个 ESCC 数据集和 24 个 CRGs。将 TCGA-ESCA 中的差异表达基因(DEGs)与 CRGs 相关的关键模块基因进行交叉,以确定候选基因。通过单变量和LASSO回归分析筛选出预后基因,然后用于构建风险模型。随后进行独立预后分析和构建提名图。利用预后基因进行了功能富集和免疫浸润分析。还进行了单细胞分析,以评估关键细胞的细胞通讯和假时动态。 结果:1529 个 DEGs 与 1,048 个关键模块基因的交叉产生了 55 个候选基因。OSM、FABP3、MICB和FAM189A2被确定为预后基因。这些基因被用来将ESCA患者分为不同的风险组,并构建了一个诺莫图。MICB和FABP3与自然杀伤T(NKT)细胞呈强正相关,而FAM189A2与γ delta T(γ delta T)细胞呈负相关。单细胞分析发现肥大细胞和中性粒细胞是关键细胞。
  3. Identification of Immune Infiltration-Associated CC Motif Chemokine Ligands as Biomarkers and Targets for Colorectal Cancer Prevention and Immunotherapy 本研究使用了多种在线生物信息学分析工具研究CC 趋化因子(CCLs)在 结直肠癌(CRC)中的诊断和预后价值。 结果发现,与正常组织相比,CCL3、CCL4 和 CCL26 在 CRC 组织中的 mRNA 表达水平明显升高,而 CCL2、CCL5、CCL11、CCL21 和 CCL28 mRNA 水平则明显下调。此外,CCL4、CCL5 和 CCL21 的失调与临床分期密切相关,而 CCL4、CCL11 和 CCL28 水平的升高与 CRC 患者生存期的明显延长有关。CCLs(CCL2、CCL3、CCL4、CCL5、CCL11、CCL21 和 CCL28)与主要浸润相关免疫细胞(包括 B 细胞、CD8+ T 细胞、CD4+ T 细胞、巨噬细胞、中性粒细胞和树突状细胞)有很强的相关性。总之,我们的研究为 CCLs 作为生物标记物和治疗靶点在 CRC 预防和免疫疗法中的潜在作用提供了新的见解。
  4. Relationship between CTF1 gene expression and prognosis and tumor immune microenvironment in glioma 本研究旨在评估胶质瘤中CTF1的表达情况,其与患者预后及肿瘤免疫微环境的关系,以及其对胶质瘤表型的影响,以确定用于精准治疗胶质瘤的新靶点。 方法:利用生物信息学工具和公开数据库,评估了IL-6家族成员CTF1在胶质瘤中的表达情况。此外,我们还研究了CTF1表达与肿瘤预后、DNA甲基化模式、m6A相关基因、潜在生物学功能、免疫微环境以及与免疫检查点相关的基因之间的相关性。我们还探索了CTF1与药物敏感性之间的潜在关联。为了评估CTF1对胶质瘤细胞增殖和凋亡的影响,我们采用了多种实验方法,包括细胞计数试剂盒-8(Cell Counting Kit-8)、集落形成实验和流式细胞术。 结果:CTF1基因和蛋白在胶质瘤组织中的表达显著上调,并且与恶性程度和预后不良相关。CTF1是一个独立的预后因素,并且与DNA甲基化呈负相关。CTF1的表达与巨噬细胞、嗜酸性粒细胞和中性粒细胞以及免疫检查点相关基因呈正相关,但与14种药物的敏感性呈负相关。体外实验结果证实,CTF1敲低抑制了胶质瘤细胞的增殖并促进了凋亡。
  5. IGF2BP2 promotes lung adenocarcinoma progression by regulating LOX1 and tumor-associated neutrophils 本研究探讨了 IGF2BP2 在 LUAD 进展过程中的作用。 方法:通过生物信息学、Western 印迹和免疫组织化学方法评估了 IGF2BP2 在 LUAD 患者标本和对照组中的表达。建立了LUAD皮下和正位异种移植肿瘤模型,以及肿瘤相关中性粒细胞(TANs)和A549细胞共培养系统。功能测定评估了IGF2BP2在IGF2BP2抑制剂JX5治疗下的作用。机理测定探索了 293T 细胞中 IGF2BP2 与 LOX1 之间的相互作用。结果:IGF2BP2在LUAD组织中明显上调,表达水平越高,预示着患者的预后越差(p < 0.001)。在皮下和正位异种移植模型中,使用 IGF2BP2 抑制剂 JX5 治疗可缩小肿瘤大小、体积和重量(p < 0.001)。JX5 还能明显降低外周血中促炎细胞因子的浓度(p < 0.01 和 p < 0.001)。流式细胞术分析表明,JX5 减少了 TME 中的 CD11b+Ly6G+/CD45+ 细胞(TANs)(p < 0.001)。从机理上讲,JX5 下调了 LOX1 在体内的表达,而共培养实验进一步证明,IGF2BP2 通过 LOX1 介导的 TAN 活性调节促进了 LUAD 的进展(p < 0.01 和 p < 0.001)。
  6. Estrogen sulfotransferase SULT1E1 expression correlates with progression and prognosis of lung adenocarcinoma 本研究旨在探讨 SULT1E1 作为 LUAD 生物标记物的潜力。 方法:利用公共数据库分析了不同癌症中 SULT1E1 的分子特征、疾病相关性和表达水平。利用GEPIA 2、Starbase和其他数据库分析了SULT1E1在LUAD组织和正常肺组织中的表达水平,并研究了其与临床分期的相关性。利用KM数据库和肿瘤数据库进行了预后分析。利用STRING数据库构建了SULT1E1蛋白相互作用网络。为了进行功能富集和免疫浸润分析,采用了TCGA的LUAD数据集。随后,通过 Western 印迹等方法检测了 SULT1E1 在 LUAD 细胞系、人类 LUAD 组织和正常组织中的表达水平。免疫组化染色进一步检测了SULT1E1的表达,并验证了SULT1E1的表达水平与LUAD患者的临床特征和预后之间的相关性。 结果:研究发现SULT1E1在LUAD中的表达水平与TNM分期、组织学分期、血小板计数与淋巴细胞计数比值(PLR)、中性粒细胞计数与淋巴细胞计数比值(NLR)和全身免疫炎症指数(SII)相关。SULT1E1的低表达水平与LUAD患者较短的总生存期(OS)明显相关。SULT1E1对肺腺癌(LUAD)的抑制作用使其成为诊断和预测LUAD预后的潜在生物标志物。
  7. Dynamine 3 as a diagnostic and prognostic biomarker in pancreatic cancer: Implications for early detection and targeted therapy 本研究旨在利用生物信息学数据库调查 DNM3 基因对胰腺癌患者的影响。 方法:使用 UCSC Xena 和 GEO 数据集上的 TCGA TARGET GTEx 得到差异基因表达;使用了UALCAN进行临床和病理特征分析;使用 Kaplan-Meier Plotter进行总生存期(OS)分析;cBioPortal进行基因变异分析;在免疫细胞浸润分析方面,使用了肿瘤免疫估算资源(TIMER)和 TIMER2. 0;使用 Enrichr 进行富集分析;在 GSE15471 上使用 Gscore 进行基因组相关性富集分析;使用 DepMap 分析胰腺癌细胞系中 DNM3 基因的本质;使用 miRDB 检测 miRNA;使用 ENCORI 进行基因-miRNA 相关性和 miRNA 预后分析。

综合下来发现,这几篇文章竟然都不是围绕中性粒细胞展开生信分析的,只是“捎带脚”得到了与中性粒细胞相关的结果。。。

那么再回头看看2024年的这篇一区的文章:

TGF-β-driven LIF expression influences neutrophil extracellular traps (NETs) and contributes to peritoneal metastasis in gastric cancer

本研究深入探讨了TGFβ-Smad-LIF轴在肿瘤微环境中传播腹膜转移的作用,特别强调了它在“唆使”中性粒细胞胞外陷阱(NETs)形成和促进胃癌细胞功能方面的分子机制。通过利用 TCGA 和 GEO 数据库进行生物信息学分析,并进行细致的体内和体外实验,确定了 LIF 与 GC 转移的关键相关性,特别是通过刺激中性粒细胞促进 NETs 的形成。从机理上讲,TGF-β 被证实可通过激活 Smad2/3 复合物提高 LIF 的表达,最终导致 NETs 的形成,从而推动 GC 的腹膜转移。这一发现揭示了一个新的潜在治疗靶点,有望成为治疗 GC 和减轻其转移倾向的新途径。

主要看看方法学部分都用了哪些方法:

  • limma 差异分析
  • 功能富集分析
  • 核心基因与免疫浸润相关分析
  • 临床样本收集(外周血和腹水)
  • 外周血和腹水的中性粒细胞计数
  • NETs检测
  • ELISA检测
  • ……

只有前三种方法是生信分析的范畴,因此该研究重点还是在临床样本检测和后续的体内外实验上。

7张figure只有一张是生信的内容:

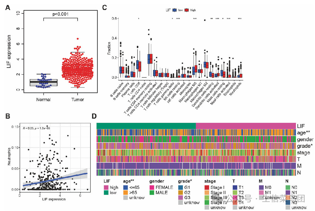
同样是胃癌,这篇文章探讨了中性粒细胞在胃癌进展中的作用及其作为预后指标的潜力。值得借鉴!

该研究通过使用加权基因共表达网络分析(WGCNA)、机器学习和单细胞分析等多组学方法确定了中性粒细胞相关基因特征,并建立了一个稳健的预后模型。揭示了基于中性粒细胞相关基因的不同胃癌亚型,其中一种亚型显示中性粒细胞浸润增加,预后较差。单细胞分析揭示了肿瘤微环境中与中性粒细胞相关的细胞组成、基因表达谱和细胞间通讯的改变。此外,还探讨了胃癌中嗜中性粒细胞相关基因、微生物群组成和替代剪接事件之间的关系。发现 QKI 是替代剪接的关键调控因子,并通过湿实验证明了它在促进胃癌细胞恶性表型、增强 TGF-beta 信号转导和上皮-间质转化中的作用。最后,研究人员还探讨了 QKI 与耐药性相关的作用以及治疗 QKI 相关耐药性的特异性药物。这项全面的研究为中性粒细胞、肿瘤微环境、微生物群、胃癌细胞的抗药性和中性粒细胞之间复杂的相互作用提供了新的见解。

小结

目前来看,涉及中性粒细胞的肿瘤相关生信文章还是较少以中性粒细胞为主题,更多地以其表型相关的基因集作为突破点。

虽然中性粒细胞在肿瘤领域的研究正如日中天,大部分也都是高分的文章,但是如何整合这些文章提供的数据资源并化为己用,这也是一个值得思考的问题~

本文参与 腾讯云自媒体同步曝光计划,分享自微信公众号。
原始发表:2025-02-12,如有侵权请联系 cloudcommunity@tencent.com 删除

本文分享自 生信菜鸟团 微信公众号,前往查看

如有侵权,请联系 cloudcommunity@tencent.com 删除。

本文参与 腾讯云自媒体同步曝光计划  ,欢迎热爱写作的你一起参与!

评论
登录后参与评论
0 条评论
热度
最新
推荐阅读
目录
  • 小结
领券
问题归档专栏文章快讯文章归档关键词归档开发者手册归档开发者手册 Section 归档