Java基础系列文章
Java基础(一):语言概述 | Java基础(二):原码、反码、补码及进制之间的运算 | Java基础(三):数据类型与进制 | Java基础(四):逻辑运算符和位运算符 |
|---|---|---|---|
Java基础(五):流程控制语句 | Java基础(六):数组 | Java基础(七):面向对象编程 | Java基础(八):封装、继承、多态性 |
Java基础(九):Object 类的使用 | Java基础(十):关键字static、代码块、关键字final | Java基础(十一):抽象类、接口、内部类 | Java基础(十二):枚举类 |
Java基础(十三):注解(Annotation) | Java基础(十四):包装类 | Java基础(十五):异常处理 | Java基础(十六):String的常用API |
Java基础(十七):日期时间API | Java基础(十八):java比较器、系统相关类、数学相关类 | Java基础(十九):集合框架 | Java基础(二十):泛型 |
Java基础(二十一):集合源码 | Java基础(二十二):File类与IO流 | Java基础(二十三):反射机制 | Java基础(二十四):网络编程 |
Java基础(二十五):Lambda表达式、方法引用、构造器引用 | Java基础(二十六):Java8 Stream流及Optional类 |
线性方式进行存储的存取有序的集合。即元素的存入顺序和取出顺序有保证带有索引的集合,通过索引就可以精确的操作集合中的元素重复的元素,通过元素的equals方法,来比较是否为重复的元素
它们的底层物理结构都是数组,我们称为动态数组
线程不安全,效率高,Vector是旧版的动态数组,线程安全,效率低1.5倍,Vector默认扩容增加为原来的2倍//属性
private transient Object[] elementData; //存储底层数组元素
private int size; //记录数组中存储的元素的个数
//构造器
public ArrayList() {
this(10); //指定初始容量为10
}
public ArrayList(int initialCapacity) {
super();
//检查初始容量的合法性
if (initialCapacity < 0)
throw new IllegalArgumentException("Illegal Capacity: "+ initialCapacity);
//数组初始化为长度为initialCapacity的数组
this.elementData = new Object[initialCapacity];
}
//方法:add()相关方法
public boolean add(E e) {
ensureCapacityInternal(size + 1); //查看当前数组是否够多存一个元素
elementData[size++] = e; //将元素e添加到elementData数组中
return true;
}
private void ensureCapacityInternal(int minCapacity) {
modCount++;
// 如果if条件满足,则进行数组的扩容
if (minCapacity - elementData.length > 0)
grow(minCapacity);
}
private void grow(int minCapacity) {
// overflow-conscious code
int oldCapacity = elementData.length; //当前数组容量
int newCapacity = oldCapacity + (oldCapacity >> 1); //新数组容量是旧数组容量的1.5倍
if (newCapacity - minCapacity < 0) //判断旧数组的1.5倍是否够
newCapacity = minCapacity;
//判断旧数组的1.5倍是否超过最大数组限制
if (newCapacity - MAX_ARRAY_SIZE > 0)
newCapacity = hugeCapacity(minCapacity);
//复制一个新数组
elementData = Arrays.copyOf(elementData, newCapacity);
}
//方法:remove()相关方法
public E remove(int index) {
rangeCheck(index); //判断index是否在有效的范围内
modCount++; //修改次数加1
//取出[index]位置的元素,[index]位置的元素就是要被删除的元素,用于最后返回被删除的元素
E oldValue = elementData(index);
int numMoved = size - index - 1; //确定要移动的次数
//如果需要移动元素,就用System.arraycopy移动元素
if (numMoved > 0)
System.arraycopy(elementData, index+1, elementData, index, numMoved);
//将elementData[size-1]位置置空,让GC回收空间,元素个数减少
elementData[--size] = null;
return oldValue;
}
private void rangeCheck(int index) {
if (index >= size) //index不合法的情况
throw new IndexOutOfBoundsException(outOfBoundsMsg(index));
}
E elementData(int index) { //返回指定位置的元素
return (E) elementData[index];
}
//方法:set()方法相关
public E set(int index, E element) {
rangeCheck(index); //检验index是否合法
//取出[index]位置的元素,[index]位置的元素就是要被替换的元素,用于最后返回被替换的元素
E oldValue = elementData(index);
//用element替换[index]位置的元素
elementData[index] = element;
return oldValue;
}
//方法:get()相关方法
public E get(int index) {
rangeCheck(index); //检验index是否合法
return elementData(index); //返回[index]位置的元素
}
//方法:indexOf()
public int indexOf(Object o) {
//分为o是否为空两种情况
if (o == null) {
//从前往后找
for (int i = 0; i < size; i++)
if (elementData[i]==null)
return i;
} else {
for (int i = 0; i < size; i++)
if (o.equals(elementData[i]))
return i;
}
return -1;
}
//方法:lastIndexOf()
public int lastIndexOf(Object o) {
//分为o是否为空两种情况
if (o == null) {
//从后往前找
for (int i = size-1; i >= 0; i--)
if (elementData[i]==null)
return i;
} else {
for (int i = size-1; i >= 0; i--)
if (o.equals(elementData[i]))
return i;
}
return -1;
}//属性
transient Object[] elementData;
private int size;
private static final Object[] DEFAULTCAPACITY_EMPTY_ELEMENTDATA = {};
//构造器
public ArrayList() {
this.elementData = DEFAULTCAPACITY_EMPTY_ELEMENTDATA; //初始化为空数组
}
//方法:add()相关方法
public boolean add(E e) {
//查看当前数组是否够多存一个元素
ensureCapacityInternal(size + 1); // Increments modCount!!
//存入新元素到[size]位置,然后size自增1
elementData[size++] = e;
return true;
}
private void ensureCapacityInternal(int minCapacity) {
ensureExplicitCapacity(calculateCapacity(elementData, minCapacity));
}
private static int calculateCapacity(Object[] elementData, int minCapacity) {
//如果当前数组还是空数组
if (elementData == DEFAULTCAPACITY_EMPTY_ELEMENTDATA) {
//那么minCapacity取DEFAULT_CAPACITY与minCapacity的最大值
return Math.max(DEFAULT_CAPACITY, minCapacity);
}
return minCapacity;
}
//查看是否需要扩容
private void ensureExplicitCapacity(int minCapacity) {
modCount++; //修改次数加1
//如果需要的最小容量比当前数组的长度大,即当前数组不够存,就扩容
if (minCapacity - elementData.length > 0)
grow(minCapacity);
}
private void grow(int minCapacity) {
// overflow-conscious code
int oldCapacity = elementData.length; //当前数组容量
int newCapacity = oldCapacity + (oldCapacity >> 1); //新数组容量是旧数组容量的1.5倍
//看旧数组的1.5倍是否够
if (newCapacity - minCapacity < 0)
newCapacity = minCapacity;
//看旧数组的1.5倍是否超过最大数组限制
if (newCapacity - MAX_ARRAY_SIZE > 0)
newCapacity = hugeCapacity(minCapacity);
//复制一个新数组
elementData = Arrays.copyOf(elementData, newCapacity);
}



//属性
protected Object[] elementData;
protected int elementCount;
//构造器
public Vector() {
this(10); //指定初始容量initialCapacity为10
}
public Vector(int initialCapacity) {
this(initialCapacity, 0); //指定capacityIncrement增量为0
}
public Vector(int initialCapacity, int capacityIncrement) {
super();
//判断了形参初始容量initialCapacity的合法性
if (initialCapacity < 0)
throw new IllegalArgumentException("Illegal Capacity: "+ initialCapacity);
//创建了一个Object[]类型的数组
this.elementData = new Object[initialCapacity];
//增量,默认是0,如果是0,后面就按照2倍增加,如果不是0,后面就按照你指定的增量进行增量
this.capacityIncrement = capacityIncrement;
}
//方法:add()相关方法
//synchronized意味着线程安全的
public synchronized boolean add(E e) {
modCount++;
//看是否需要扩容
ensureCapacityHelper(elementCount + 1);
//把新的元素存入[elementCount],存入后,elementCount元素的个数增1
elementData[elementCount++] = e;
return true;
}
private void ensureCapacityHelper(int minCapacity) {
//看是否超过了当前数组的容量
if (minCapacity - elementData.length > 0)
grow(minCapacity); //扩容
}
private void grow(int minCapacity) {
// overflow-conscious code
int oldCapacity = elementData.length; //获取目前数组的长度
//如果capacityIncrement增量是0,新容量 = oldCapacity的2倍
//如果capacityIncrement增量是不是0,新容量 = oldCapacity + capacityIncrement增量;
int newCapacity = oldCapacity + ((capacityIncrement > 0) ?
capacityIncrement : oldCapacity);
//如果按照上面计算的新容量还不够,就按照你指定的需要的最小容量来扩容minCapacity
if (newCapacity - minCapacity < 0)
newCapacity = minCapacity;
//如果新容量超过了最大数组限制,那么单独处理
if (newCapacity - MAX_ARRAY_SIZE > 0)
newCapacity = hugeCapacity(minCapacity);
//把旧数组中的数据复制到新数组中,新数组的长度为newCapacity
elementData = Arrays.copyOf(elementData, newCapacity);
}
//方法:remove()相关方法
public boolean remove(Object o) {
return removeElement(o);
}
public synchronized boolean removeElement(Object obj) {
modCount++;
//查找obj在当前Vector中的下标
int i = indexOf(obj);
//如果i>=0,说明存在,删除[i]位置的元素
if (i >= 0) {
removeElementAt(i);
return true;
}
return false;
}
//方法:indexOf()
public int indexOf(Object o) {
return indexOf(o, 0);
}
public synchronized int indexOf(Object o, int index) {
if (o == null) {//要查找的元素是null值
for (int i = index ; i < elementCount ; i++)
if (elementData[i]==null)//如果是null值,用==null判断
return i;
} else {//要查找的元素是非null值
for (int i = index ; i < elementCount ; i++)
if (o.equals(elementData[i]))//如果是非null值,用equals判断
return i;
}
return -1;
}
//方法:removeElementAt()
public synchronized void removeElementAt(int index) {
modCount++;
//判断下标的合法性
if (index >= elementCount) {
throw new ArrayIndexOutOfBoundsException(index + " >= " +
elementCount);
}
else if (index < 0) {
throw new ArrayIndexOutOfBoundsException(index);
}
//j是要移动的元素的个数
int j = elementCount - index - 1;
//如果需要移动元素,就调用System.arraycopy进行移动
if (j > 0) {
//把index+1位置以及后面的元素往前移动
//index+1的位置的元素移动到index位置,依次类推
//一共移动j个
System.arraycopy(elementData, index + 1, elementData, index, j);
}
//元素的总个数减少
elementCount--;
//将elementData[elementCount]这个位置置空,用来添加新元素,位置的元素等着被GC回收
elementData[elementCount] = null; /* to let gc do its work */
}双向链表,如图所示:
//属性
transient Node<E> first; //记录第一个结点的位置
transient Node<E> last; //记录当前链表的尾元素
transient int size = 0; //记录最后一个结点的位置
//构造器
public LinkedList() {
}
//方法:add()相关方法
public boolean add(E e) {
linkLast(e); //默认把新元素链接到链表尾部
return true;
}
void linkLast(E e) {
final Node<E> l = last; //用 l 记录原来的最后一个结点
//创建新结点
final Node<E> newNode = new Node<>(l, e, null);
//现在的新结点是最后一个结点了
last = newNode;
//如果l==null,说明原来的链表是空的
if (l == null)
//那么新结点同时也是第一个结点
first = newNode;
else
//否则把新结点链接到原来的最后一个结点的next中
l.next = newNode;
//元素个数增加
size++;
//修改次数增加
modCount++;
}
//其中,Node类定义如下
private static class Node<E> {
E item; //元素数据
Node<E> next; //下一个结点
Node<E> prev; //前一个结点
Node(Node<E> prev, E element, Node<E> next) {
this.item = element;
this.next = next;
this.prev = prev;
}
}
//方法:获取get()相关方法
public E get(int index) {
checkElementIndex(index);
return node(index).item;
}
//方法:插入add()相关方法
public void add(int index, E element) {
checkPositionIndex(index);//检查index范围
if (index == size)//如果index==size,连接到当前链表的尾部
linkLast(element);
else
linkBefore(element, node(index));
}
Node<E> node(int index) {
// assert isElementIndex(index);
/*
index < (size >> 1)采用二分思想,先将index与长度size的一半比较,如果index<size/2,就只从位置0
往后遍历到位置index处,而如果index>size/2,就只从位置size往前遍历到位置index处。这样可以减少一部
分不必要的遍历。
*/
//如果index<size/2,就从前往后找目标结点
if (index < (size >> 1)) {
Node<E> x = first;
for (int i = 0; i < index; i++)
x = x.next;
return x;
} else {//否则从后往前找目标结点
Node<E> x = last;
for (int i = size - 1; i > index; i--)
x = x.prev;
return x;
}
}
//把新结点插入到[index]位置的结点succ前面
void linkBefore(E e, Node<E> succ) {//succ是[index]位置对应的结点
// assert succ != null;
final Node<E> pred = succ.prev; //[index]位置的前一个结点
//新结点的prev是原来[index]位置的前一个结点
//新结点的next是原来[index]位置的结点
final Node<E> newNode = new Node<>(pred, e, succ);
//[index]位置对应的结点的prev指向新结点
succ.prev = newNode;
//如果原来[index]位置对应的结点是第一个结点,那么现在新结点是第一个结点
if (pred == null)
first = newNode;
else
pred.next = newNode;//原来[index]位置的前一个结点的next指向新结点
size++;
modCount++;
}
//方法:remove()相关方法
public boolean remove(Object o) {
//分o是否为空两种情况
if (o == null) {
//找到o对应的结点x
for (Node<E> x = first; x != null; x = x.next) {
if (x.item == null) {
unlink(x);//删除x结点
return true;
}
}
} else {
//找到o对应的结点x
for (Node<E> x = first; x != null; x = x.next) {
if (o.equals(x.item)) {
unlink(x);//删除x结点
return true;
}
}
}
return false;
}
E unlink(Node<E> x) {//x是要被删除的结点
// assert x != null;
final E element = x.item;//被删除结点的数据
final Node<E> next = x.next;//被删除结点的下一个结点
final Node<E> prev = x.prev;//被删除结点的上一个结点
//如果被删除结点的前面没有结点,说明被删除结点是第一个结点
if (prev == null) {
//那么被删除结点的下一个结点变为第一个结点
first = next;
} else {//被删除结点不是第一个结点
//被删除结点的上一个结点的next指向被删除结点的下一个结点
prev.next = next;
//断开被删除结点与上一个结点的链接
x.prev = null;//使得GC回收
}
//如果被删除结点的后面没有结点,说明被删除结点是最后一个结点
if (next == null) {
//那么被删除结点的上一个结点变为最后一个结点
last = prev;
} else {//被删除结点不是最后一个结点
//被删除结点的下一个结点的prev执行被删除结点的上一个结点
next.prev = prev;
//断开被删除结点与下一个结点的连接
x.next = null;//使得GC回收
}
//把被删除结点的数据也置空,使得GC回收
x.item = null;
//元素个数减少
size--;
//修改次数增加
modCount++;
//返回被删除结点的数据
return element;
}
public E remove(int index) { //index是要删除元素的索引位置
checkElementIndex(index);
return unlink(node(index));
}





哈希表(也称散列表) Map.Entry类型的对象
// 在底层创建了长度为16的Entry[] table的数组
HashMap map = new HashMap(); map.put(key1,value1);
/*
分析过程如下:
将(key1,value1)添加到当前hashmap的对象中。首先会调用key1所在类的hashCode()方法,计算key1的哈希值1,
此哈希值1再经过某种运算(hash()),得到哈希值2。此哈希值2再经过某种运算(indexFor()),确定在底层table数组中的索引位置i。
(1)如果数组索引为i上的数据为空,则(key1,value1)直接添加成功 ------位置1
(2)如果数组索引为i上的数据不为空,有(key2,value2),则需要进一步判断:
判断key1的哈希值2与key2的哈希值是否相同:
(3) 如果哈希值不同,则(key1,value1)直接添加成功 ------位置2
如果哈希值相同,则需要继续调用key1所在类的equals()方法,将key2放入equals()形参进行判断
(4) equals方法返回false : 则(key1,value1)直接添加成功 ------位置3
equals方法返回true : 默认情况下,value1会覆盖value2。
位置1:直接将(key1,value1)以Entry对象的方式存放到table数组索引i的位置。
位置2、位置3:(key1,value1) 与现有的元素以链表的方式存储在table数组索引i的位置,新添加的元素指向旧添加的元素。
...
在不断的添加的情况下,满足如下条件的情况下,会进行扩容:
if ((size >= threshold) && (null != table[bucketIndex])) :
默认情况下,当要添加的元素个数超过12(即:数组的长度 * loadFactor得到的结果)时,就要考虑扩容。
补充:jdk7源码中定义的:
static class Entry<K,V> implements Map.Entry<K,V>
*/map.get(key1);
/*
① 计算key1的hash值,用这个方法hash(key1)
② 找index = table.length-1 & hash;
③ 如果table[index]不为空,那么就挨个比较哪个Entry的key与它相同,就返回它的value
*/map.remove(key1);
/*
① 计算key1的hash值,用这个方法hash(key1)
② 找index = table.length-1 & hash;
③ 如果table[index]不为空,那么就挨个比较哪个Entry的key与它相同,就删除它,把它前面的Entry的next的值修改为被删除Entry的next
*/下面说明是JDK8相较于JDK7的不同之处:
/*
①
使用HashMap()的构造器创建对象时,并没有在底层初始化长度为16的table数组。
②
jdk8中添加的key,value封装到了HashMap.Node类的对象中。而非jdk7中的HashMap.Entry。
③
jdk8中新增的元素所在的索引位置如果有其他元素。在经过一系列判断后,如果能添加,则是旧的元素指向新的元素。
而非jdk7中的新的元素指向旧的元素。“七上八下”
④
jdk7时底层的数据结构是:数组+单向链表。 而jdk8时,底层的数据结构是:数组+单向链表+红黑树。
红黑树出现的时机:当某个索引位置i上的链表的长度达到8,且数组的长度超过64时,此索引位置上的元素要从单向链表改为红黑树。
如果索引i位置是红黑树的结构,当不断删除元素的情况下,当前索引i位置上的元素的个数低于6时,要从红黑树改为单向链表。
*/
1、Entry
key-value被封装为HashMap.Entry类型,而这个类型实现了Map.Entry接口
public class HashMap<K,V>{
transient Entry<K,V>[] table;
static class Entry<K,V> implements Map.Entry<K,V> {
final K key;
V value;
Entry<K,V> next;
int hash;
/**
* Creates new entry.
*/
Entry(int h, K k, V v, Entry<K,V> n) {
value = v;
next = n;
key = k;
hash = h;
}
//略
}
}2、属性
//table数组的默认初始化长度
static final int DEFAULT_INITIAL_CAPACITY = 16;
//哈希表
transient Entry<K,V>[] table;
//哈希表中key-value的个数
transient int size;
//临界值、阈值(扩容的临界值)
int threshold;
//加载因子
final float loadFactor;
//默认加载因子
static final float DEFAULT_LOAD_FACTOR = 0.75f;3、构造器
public HashMap() {
//DEFAULT_INITIAL_CAPACITY:默认初始容量16
//DEFAULT_LOAD_FACTOR:默认加载因子0.75
this(DEFAULT_INITIAL_CAPACITY, DEFAULT_LOAD_FACTOR);
}public HashMap(int initialCapacity, float loadFactor) {
//校验initialCapacity合法性
if (initialCapacity < 0)
throw new IllegalArgumentException("Illegal initial capacity: " + initialCapacity);
//校验initialCapacity合法性
if (initialCapacity > MAXIMUM_CAPACITY)
initialCapacity = MAXIMUM_CAPACITY;
//校验loadFactor合法性
if (loadFactor <= 0 || Float.isNaN(loadFactor))
throw new IllegalArgumentException("Illegal load factor: " + loadFactor);
//计算得到table数组的长度(保证capacity是2的整次幂)
int capacity = 1;
while (capacity < initialCapacity)
capacity <<= 1;
//加载因子,初始化为0.75
this.loadFactor = loadFactor;
// threshold 初始为默认容量
threshold = (int)Math.min(capacity * loadFactor, MAXIMUM_CAPACITY + 1);
//初始化table数组
table = new Entry[capacity];
useAltHashing = sun.misc.VM.isBooted() &&
(capacity >= Holder.ALTERNATIVE_HASHING_THRESHOLD);
init();
}4、put()方法
public V put(K key, V value) {
//如果key是null,单独处理,存储到table[0]中,如果有另一个key为null,value覆盖
if (key == null)
return putForNullKey(value);
//对key的hashCode进行干扰,算出一个hash值
/*
hashCode值 xxxxxxxxxx
table.length-1 000001111
hashCode值 xxxxxxxxxx 无符号右移几位和原来的hashCode值做^运算,使得hashCode高位二进制值参与计算,
也发挥作用,降低index冲突的概率。
*/
int hash = hash(key);
//计算新的映射关系应该存到table[i]位置,
//i = hash & table.length-1,可以保证i在[0,table.length-1]范围内
int i = indexFor(hash, table.length);
//检查table[i]下面有没有key与我新的映射关系的key重复,如果重复替换value
for (Entry<K,V> e = table[i]; e != null; e = e.next) {
Object k;
if (e.hash == hash && ((k = e.key) == key || key.equals(k))) {
V oldValue = e.value;
e.value = value;
e.recordAccess(this);
return oldValue;
}
}
modCount++;
//添加新的映射关系
addEntry(hash, key, value, i);
return null;
}//如果key是null,直接存入[0]的位置
private V putForNullKey(V value) {
//判断是否有重复的key,如果有重复的,就替换value
for (Entry<K,V> e = table[0]; e != null; e = e.next) {
if (e.key == null) {
V oldValue = e.value;
e.value = value;
e.recordAccess(this);
return oldValue;
}
}
modCount++;
//把新的映射关系存入[0]的位置,而且key的hash值用0表示
addEntry(0, null, value, 0);
return null;
}final int hash(Object k) {
int h = 0;
if (useAltHashing) {
if (k instanceof String) {
return sun.misc.Hashing.stringHash32((String) k);
}
h = hashSeed;
}
h ^= k.hashCode();
// This function ensures that hashCodes that differ only by
// constant multiples at each bit position have a bounded
// number of collisions (approximately 8 at default load factor).
h ^= (h >>> 20) ^ (h >>> 12);
return h ^ (h >>> 7) ^ (h >>> 4);
}static int indexFor(int h, int length) {
return h & (length-1);
}void addEntry(int hash, K key, V value, int bucketIndex) {
//判断是否需要库容
//扩容:(1)size达到阈值(2)table[i]正好非空
if ((size >= threshold) && (null != table[bucketIndex])) {
//table扩容为原来的2倍,并且扩容后,会重新调整所有key-value的存储位置
resize(2 * table.length);
//新的key-value的hash和index也会重新计算
hash = (null != key) ? hash(key) : 0;
bucketIndex = indexFor(hash, table.length);
}
//存入table中
createEntry(hash, key, value, bucketIndex);
}void createEntry(int hash, K key, V value, int bucketIndex) {
Entry<K,V> e = table[bucketIndex];
//原来table[i]下面的映射关系作为新的映射关系next
table[bucketIndex] = new Entry<>(hash, key, value, e);
//个数增加
size++;
}1、Node

public class HashMap<K,V>{
transient Node<K,V>[] table;
//Node类
static class Node<K,V> implements Map.Entry<K,V> {
final int hash;
final K key;
V value;
Node<K,V> next;
Node(int hash, K key, V value, Node<K,V> next) {
this.hash = hash;
this.key = key;
this.value = value;
this.next = next;
}
// 其它结构:略
}
//TreeNode类
static final class TreeNode<K,V> extends LinkedHashMap.Entry<K,V> {
TreeNode<K,V> parent;
TreeNode<K,V> left;
TreeNode<K,V> right;
TreeNode<K,V> prev;
boolean red; //是红结点还是黑结点
TreeNode(int hash, K key, V val, Node<K,V> next) {
super(hash, key, val, next);
}
}
//....
}2、属性
static final int DEFAULT_INITIAL_CAPACITY = 1 << 4; // 默认的初始容量 16
static final int MAXIMUM_CAPACITY = 1 << 30; //最大容量 1 << 30
static final float DEFAULT_LOAD_FACTOR = 0.75f; //默认加载因子
static final int TREEIFY_THRESHOLD = 8; //默认树化阈值8,当链表的长度达到这个值后,要考虑树化
static final int UNTREEIFY_THRESHOLD = 6;//默认反树化阈值6,当树中结点的个数达到此阈值后,要考虑变为链表
//当单个的链表的结点个数达到8,并且table的长度达到64,才会树化。
//当单个的链表的结点个数达到8,但是table的长度未达到64,会先扩容
static final int MIN_TREEIFY_CAPACITY = 64; //最小树化容量64
transient Node<K,V>[] table; //数组
transient int size; //记录有效映射关系的对数,也是Entry对象的个数
int threshold; //阈值,当size达到阈值时,考虑扩容
final float loadFactor; //加载因子,影响扩容的频率3、构造器
public HashMap() {
this.loadFactor = DEFAULT_LOAD_FACTOR; // all other fields defaulted (其他字段都是默认值)
}4、put()方法
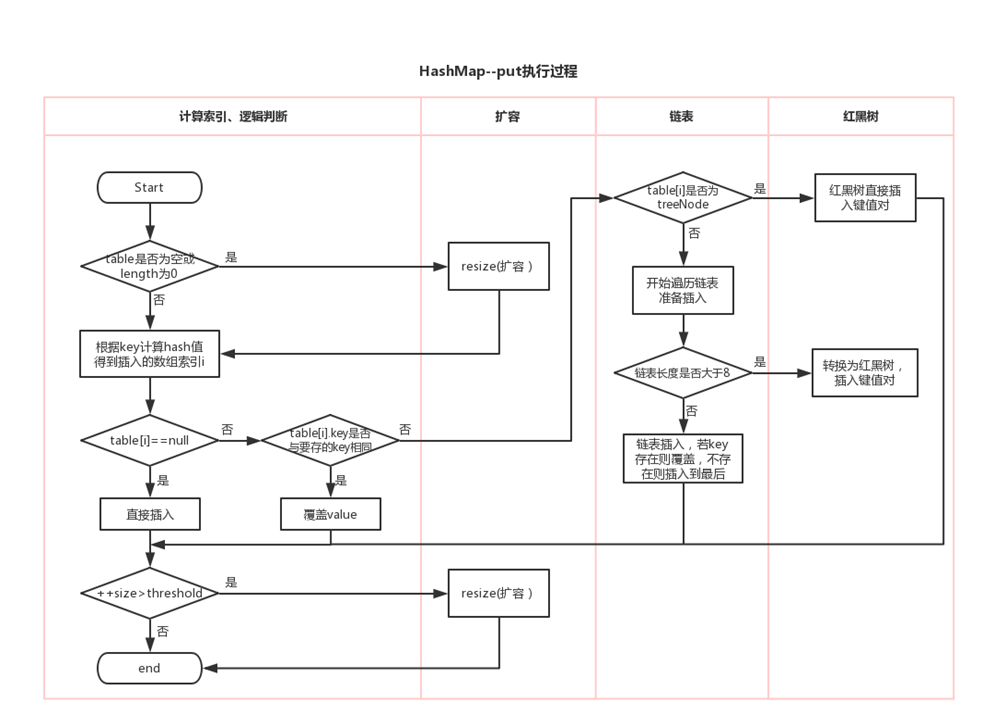
public V put(K key, V value) {
return putVal(hash(key), key, value, false, true);
}static final int hash(Object key) {
int h;
//如果key是null,hash是0
//如果key非null,用key的hashCode值 与 key的hashCode值高16进行异或
// 即就是用key的hashCode值高16位与低16位进行了异或的干扰运算
/*
index = hash & table.length-1
如果用key的原始的hashCode值 与 table.length-1 进行按位与,那么基本上高16没机会用上。
这样就会增加冲突的概率,为了降低冲突的概率,把高16位加入到hash信息中。
*/
return (key == null) ? 0 : (h = key.hashCode()) ^ (h >>> 16);
}final V putVal(int hash, K key, V value, boolean onlyIfAbsent,boolean evict) {
Node<K,V>[] tab; //数组
Node<K,V> p; //一个结点
int n, i; //n是数组的长度 i是下标
//tab和table等价
//如果table是空的
if ((tab = table) == null || (n = tab.length) == 0){
n = (tab = resize()).length;
/*
tab = resize();
n = tab.length;*/
/*
如果table是空的,resize()完成了①创建了一个长度为16的数组②threshold = 12
n = 16
*/
}
//i = (n - 1) & hash ,下标 = 数组长度-1 & hash
//p = tab[i] 第1个结点
//if(p==null) 条件满足的话说明 table[i]还没有元素
if ((p = tab[i = (n - 1) & hash]) == null){
//把新的映射关系直接放入table[i]
tab[i] = newNode(hash, key, value, null);
//newNode()方法就创建了一个Node类型的新结点,新结点的next是null
}else {
Node<K,V> e; K k;
//p是table[i]中第一个结点
//if(table[i]的第一个结点与新的映射关系的key重复)
if (p.hash == hash &&
((k = p.key) == key || (key != null && key.equals(k))))
e = p;//用e记录这个table[i]的第一个结点
else if (p instanceof TreeNode){ //如果table[i]第一个结点是一个树结点
//单独处理树结点
//如果树结点中,有key重复的,就返回那个重复的结点用e接收,即e!=null
//如果树结点中,没有key重复的,就把新结点放到树中,并且返回null,即e=null
e = ((TreeNode<K,V>)p).putTreeVal(this, tab, hash, key, value);
}else {
//table[i]的第一个结点不是树结点,也与新的映射关系的key不重复
//binCount记录了table[i]下面的结点的个数
for (int binCount = 0; ; ++binCount) {
//如果p的下一个结点是空的,说明当前的p是最后一个结点
if ((e = p.next) == null) {
//把新的结点连接到table[i]的最后
p.next = newNode(hash, key, value, null);
//如果binCount>=8-1,达到7个时
if (binCount >= TREEIFY_THRESHOLD - 1) // -1 for 1st
//要么扩容,要么树化
treeifyBin(tab, hash);
break;
}
//如果key重复了,就跳出for循环,此时e结点记录的就是那个key重复的结点
if (e.hash == hash &&
((k = e.key) == key || (key != null && key.equals(k))))
break;
p = e;//下一次循环,e=p.next,就类似于e=e.next,往链表下移动
}
}
//如果这个e不是null,说明有key重复,就考虑替换原来的value
if (e != null) { // existing mapping for key
V oldValue = e.value;
if (!onlyIfAbsent || oldValue == null)
e.value = value;
afterNodeAccess(e); //什么也没干
return oldValue;
}
}
++modCount;
//元素个数增加
//size达到阈值
if (++size > threshold)
resize(); //一旦扩容,重新调整所有映射关系的位置
afterNodeInsertion(evict); //什么也没干
return null;
}final Node<K,V>[] resize() {
Node<K,V>[] oldTab = table; //oldTab原来的table
//oldCap:原来数组的长度
int oldCap = (oldTab == null) ? 0 : oldTab.length;
//oldThr:原来的阈值
int oldThr = threshold;//最开始threshold是0
//newCap,新容量
//newThr:新阈值
int newCap, newThr = 0;
if (oldCap > 0) { //说明原来不是空数组
if (oldCap >= MAXIMUM_CAPACITY) { //是否达到数组最大限制
threshold = Integer.MAX_VALUE;
return oldTab;
}
else if ((newCap = oldCap << 1) < MAXIMUM_CAPACITY &&
oldCap >= DEFAULT_INITIAL_CAPACITY)
//newCap = 旧的容量*2 ,新容量<最大数组容量限制
//新容量:32,64,...
//oldCap >= 初始容量16
//新阈值重新算 = 24,48 ....
newThr = oldThr << 1; // double threshold
}
else if (oldThr > 0) // initial capacity was placed in threshold
newCap = oldThr;
else { // zero initial threshold signifies using defaults
newCap = DEFAULT_INITIAL_CAPACITY; //新容量是默认初始化容量16
//新阈值= 默认的加载因子 * 默认的初始化容量 = 0.75*16 = 12
newThr = (int)(DEFAULT_LOAD_FACTOR * DEFAULT_INITIAL_CAPACITY);
}
if (newThr == 0) {
float ft = (float)newCap * loadFactor;
newThr = (newCap < MAXIMUM_CAPACITY && ft < (float)MAXIMUM_CAPACITY ?
(int)ft : Integer.MAX_VALUE);
}
threshold = newThr; //阈值赋值为新阈值12,24.。。。
//创建了一个新数组,长度为newCap,16,32,64.。。
@SuppressWarnings({"rawtypes","unchecked"})
Node<K,V>[] newTab = (Node<K,V>[])new Node[newCap];
table = newTab;
if (oldTab != null) { //原来不是空数组
//把原来的table中映射关系,倒腾到新的table中
for (int j = 0; j < oldCap; ++j) {
Node<K,V> e;
if ((e = oldTab[j]) != null) {//e是table下面的结点
oldTab[j] = null; //把旧的table[j]位置清空
if (e.next == null) //如果是最后一个结点
newTab[e.hash & (newCap - 1)] = e; //重新计算e的在新table中的存储位置,然后放入
else if (e instanceof TreeNode) //如果e是树结点
//把原来的树拆解,放到新的table
((TreeNode<K,V>)e).split(this, newTab, j, oldCap);
else { // preserve order
Node<K,V> loHead = null, loTail = null;
Node<K,V> hiHead = null, hiTail = null;
Node<K,V> next;
//把原来table[i]下面的整个链表,重新挪到了新的table中
do {
next = e.next;
if ((e.hash & oldCap) == 0) {
if (loTail == null)
loHead = e;
else
loTail.next = e;
loTail = e;
}
else {
if (hiTail == null)
hiHead = e;
else
hiTail.next = e;
hiTail = e;
}
} while ((e = next) != null);
if (loTail != null) {
loTail.next = null;
newTab[j] = loHead;
}
if (hiTail != null) {
hiTail.next = null;
newTab[j + oldCap] = hiHead;
}
}
}
}
}
return newTab;
}Node<K,V> newNode(int hash, K key, V value, Node<K,V> next) {
//创建一个新结点
return new Node<>(hash, key, value, next);
}final void treeifyBin(Node<K,V>[] tab, int hash) {
int n, index;
Node<K,V> e;
//MIN_TREEIFY_CAPACITY:最小树化容量64
//如果table是空的,或者 table的长度没有达到64
if (tab == null || (n = tab.length) < MIN_TREEIFY_CAPACITY)
resize();//先扩容
else if ((e = tab[index = (n - 1) & hash]) != null) {
//用e记录table[index]的结点的地址
TreeNode<K,V> hd = null, tl = null;
/*
do...while,把table[index]链表的Node结点变为TreeNode类型的结点
*/
do {
TreeNode<K,V> p = replacementTreeNode(e, null);
if (tl == null)
hd = p;//hd记录根结点
else {
p.prev = tl;
tl.next = p;
}
tl = p;
} while ((e = e.next) != null);
//如果table[index]下面不是空
if ((tab[index] = hd) != null)
hd.treeify(tab);//将table[index]下面的链表进行树化
}
} 
内部定义的Entry如下:
static class Entry<K,V> extends HashMap.Node<K,V> {
Entry<K,V> before, after;
Entry(int hash, K key, V value, Node<K,V> next) {
super(hash, key, value, next);
}
}LinkedHashMap重写了HashMap中的newNode()方法:
Node<K,V> newNode(int hash, K key, V value, Node<K,V> e) {
LinkedHashMap.Entry<K,V> p =
new LinkedHashMap.Entry<K,V>(hash, key, value, e);
linkNodeLast(p);
return p;
}TreeNode<K,V> newTreeNode(int hash, K key, V value, Node<K,V> next) {
TreeNode<K,V> p = new TreeNode<K,V>(hash, key, value, next);
linkNodeLast(p);
return p;
}
key中//构造器
public HashSet() {
map = new HashMap<>();
}
public HashSet(int initialCapacity, float loadFactor) {
map = new HashMap<>(initialCapacity, loadFactor);
}
public HashSet(int initialCapacity) {
map = new HashMap<>(initialCapacity);
}
//这个构造器是给子类LinkedHashSet调用的
HashSet(int initialCapacity, float loadFactor, boolean dummy) {
map = new LinkedHashMap<>(initialCapacity, loadFactor);
}
//add()方法:
public boolean add(E e) {
return map.put(e, PRESENT)==null;
}
//其中,
private transient HashMap<E,Object> map;
private static final Object PRESENT = new Object();
//iterator()方法:
public Iterator<E> iterator() {
return map.keySet().iterator();
}LinkedHashSet源码:
//构造器
public LinkedHashSet() {
super(16, .75f, true);
}
public LinkedHashSet(int initialCapacity) {
super(initialCapacity, .75f, true);//调用HashSet的某个构造器
}
public LinkedHashSet(int initialCapacity, float loadFactor) {
super(initialCapacity, loadFactor, true);//调用HashSet的某个构造器
}TreeSet源码:
public TreeSet() {
this(new TreeMap<E,Object>());
}
TreeSet(NavigableMap<E,Object> m) {
this.m = m;
}
//其中,
private transient NavigableMap<E,Object> m;
//add()方法:
public boolean add(E e) {
return m.put(e, PRESENT)==null;
}
//其中,
private static final Object PRESENT = new Object();
JDK1.7:
final int hash(Object k) {
int h = hashSeed;
if (0 != h && k instanceof String) {
return sun.misc.Hashing.stringHash32((String) k);
}
h ^= k.hashCode();
h ^= (h >>> 20) ^ (h >>> 12);
return h ^ (h >>> 7) ^ (h >>> 4);
}JDK1.8:
static final int hash(Object key) {
int h;
return (key == null) ? 0 : (h = key.hashCode()) ^ (h >>> 16);
}
JDK1.7:
static int indexFor(int h, int length) {
// assert Integer.bitCount(length) == 1 : "length must be a non-zero power of 2";
return h & (length-1); //此处h就是hash
}JDK1.8:
final V putVal(int hash, K key, V value, boolean onlyIfAbsent, boolean evict) {
Node<K,V>[] tab; Node<K,V> p; int n, i;
if ((tab = table) == null || (n = tab.length) == 0)
n = (tab = resize()).length;
if ((p = tab[i = (n - 1) & hash]) == null) // i = (n - 1) & hash
tab[i] = newNode(hash, key, value, null);
//....省略大量代码
}因为如果数组的长度为2的n次幂,那么table.length-1的二进制就是一个高位全是0,低位全是1的数字,这样才能保证每一个下标位置都有机会被用到
举例1:
hashCode值是 ?
table.length是10
table.length-1是9
? ????????
9 00001001
&_____________
00000000 [0]
00000001 [1]
00001000 [8]
00001001 [9]举例2:
hashCode值是 ?
table.length是16
table.length-1是15
? ????????
15 00001111
&_____________
00000000 [0]
00000001 [1]
00000010 [2]
00000011 [3]
...
00001111 [15]
范围是[0,15],一定在[0,table.length-1]范围内