为了防止太长不看,先说这颗ADC(其实是带B后缀的)优点:
因为国内的厂家思路是这样的,通过物优价廉来抢占市场,一些成熟的产品已经买了很多年了,在市场上面久经考验。所以只要做到P2P就可以,因为硬件的改动十分麻烦。而且现在在美帝天天抽疯的政策之下,国产替代确实是一个很合理的理由。
领慧这颗LHA7668可能就是这样的产物,所以我们不妨先去看看真实对标的产品。

先看产品线,是精密ADC里面的多路复用器
都到了E,证明这个出货量确实大。我一直想知道一个芯片什么时候发布,发现根本搜不到,后来我发现都在数据手册里面。

这颗片子2015年就出了第一版,也就是说2014就开始有货了

旧版的

新版的,更加的现代化

另外也是有两个版本的

4

8
看不出来吧?这就是LH的产品,和ADI的一模一样。

我们去万能的某宝看看,经常去的店铺卖35.4

这里批评领慧的官网,你除了一个FAE在这里给你介绍,不然你还真不好找,硬实力固然重要,软实力也得同步跟近。

LHA7668B
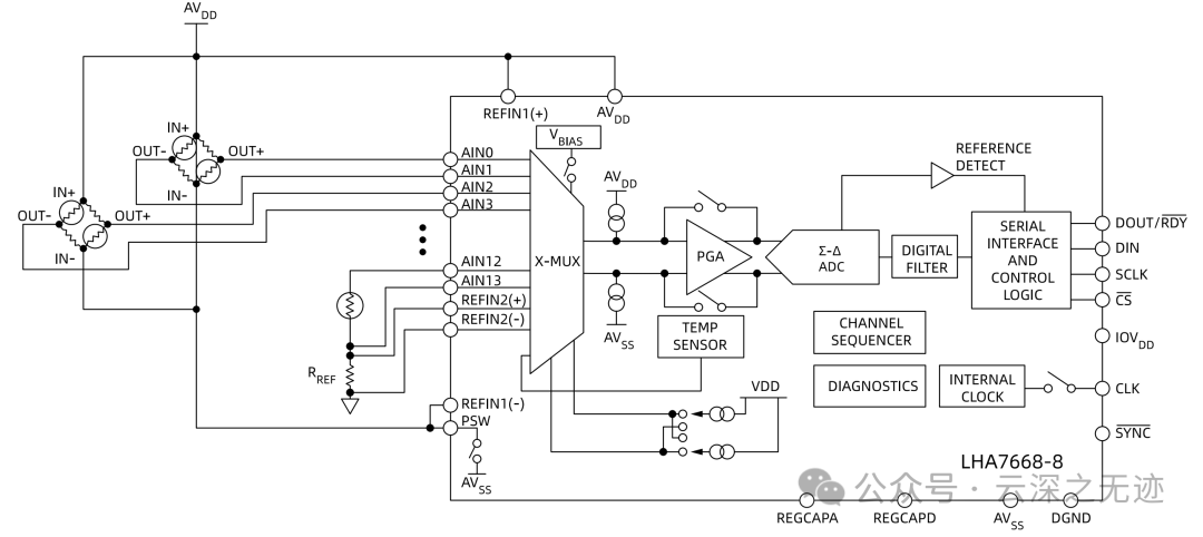
可以看到是一个非常均衡的ADC,24Bit已经满足绝对大数使用(22位),8个差分,17个单端。
这个精度的ADC都是积分型。
这个ADC最大的特点就是完整的信号链设计,不需要特别多元件就可以动起来。宽动态范围、低频信号测量。
值得一说的是有一个激励源,就是电流源,当然我们可以加电阻变成恒压源。
50 µA、 100 µA、250 µA、500 µA、750 µA或1 mA。

这是ADI的

LHA的
性能LHA的好一些。
应变测量系统中,激励源用于提供一个已知的电流或电压,电阻应变片的电阻变化会影响电桥的输出电压。
工业应用中,热电偶与参考端(如冰点)通过一个恒定的电压源连接。
电容式传感器需要提供一个稳定的交流信号(通常是正弦波)作为激励源,以使传感器的电容变化能够产生可测量的信号输出。
气体传感器(如CO、NO2传感器)通常需要一个加热源或工作电压来激活传感元件,使其能够与气体发生反应。
磁传感器用于磁场强度检测时,需要一个稳定的电源来提供电流,通过霍尔效应感知磁场变化。

数据手册里面给的是桥
我着重写了电流源,其实也有一个恒压源的。片内集成一个偏置电压发生器,以便适当地偏置热电偶信号。偏置电压设置为AVDD/2,可通过任何输入提供。它可以供应多个通道。

在这里

在给到我内部的测试标准中,这个电流可以到到1%的精度

引脚配置极其灵活,再也不怕layout的时候线交叉喽~INN,INP也是如此

PGA是轨到轨式,提供1~128增益选项。使用PGA时,输入为高阻,适合接各种传感器。绝对输入电压包含 AVSS − 50 mV至AVDD + 50 mV之间的电压。

还给了这种封装
能够实现更高的器件密度、更好的热耦合和散热性能、更低的耦合电容等。可能吧。。。我自己觉得这种封装是不小的

快一厘米了,不小
LHA7668-8采用2.7 V至5.5 V的模拟电源电压供电。该器件接受1.65 V 至5.5 V的数字电源。

LHA拥有宽电源2.7~5.5V, 更适合各种工业场景
因为传感器的信号比较小,所以需要放大,不免的使用PGA。
ADC 的增益校准是指确保 ADC 在转换过程中能够正确地放大输入信号并生成正确的数字输出。增益误差会导致转换结果不准确,尤其是在低幅度信号的情况下。常见的增益误差包括:
出厂校准通常涉及通过标准的测试设备和已知的输入信号来调整增益,使其在各种条件下都能保持高精度。

ADI的只有Gain=1的时候校准了

而LHA的是所有的增益都校准了(但是数据手册里面没有体现)
然后这个噪音水平也是不错,比ADI好大概八倍的样子,至于在使用的时候能不能做到这里,还是要看PCB的设计了。
内部2.5V参考,初始精度提高,典型误差万分之五内
AD7124和LHA7668:两颗料的片内基准初始误差类似,初始精度在千分之二左右;
LHA7668B:对片内基准初始误差做了改进,初始精度在万分之五左右;
但是这个7668B的数据手册我没有找到,不过也可以相信。在使用的时候最好好还是使用带B的型号。

在全功率的情况下都能获得比友商更好的结果,对于一些高精度的应用,是非常重要的,平时使用倒是也感觉不出来。

中功率

低功耗

在数据手册里面还有一个这样的功能,我来说一下。
500nA:适用于非常低功耗或敏感的传感器,避免过大的测试电流对其造成干扰。常用于高阻抗、低功耗传感器的检测。

众所周知,这个工频干扰是坏东西,所以也给了数字滤波器

在快速建立,输出速率上面有不同的选择,可以按选择开启,我就不抄数据手册了。
PCB布局这段ADI和LHA的一样,至于谁先写的,那就不好说了。

这个是LHA的评估版,感谢崔总投喂。板子做工挺好,器件布局也是疏密有致。就是这大接口配着小ADC有点孤孤单单,留了一些测量用的接口,方便测试,但是有些丝印的位置让人看了摸不着头脑。只有一些电源线附近有铺地,没有全板铺地。

下面是一块地皮

当然也可以设计成这样的小板子
由于LHA7668-8/-4的模拟输入和基准输入均为差分输入,信号中的大多数电压实际上为共模电压。该器件具有高共模抑制性能,可以有效地消除输入信号中的共模噪声。为了减少模拟部分与数字部分之间的耦合,LHA7668-8/-4的模拟电源和数字电源采用独立设计,各自拥有单独的电源引脚。
数字滤波器可以有效地抑制电源上的宽带噪声,但对于与主时钟频率的整数倍相同的噪声,它的抑制效果较弱。数字滤波器还可以消除来自模拟和基准输入端的噪声,但前提是这些噪声没有使模拟调制器饱和。
与传统高分辨率转换器相比,LHA7668-8具有更强的抗噪能力。然而,由于其较高的分辨率和低噪声电平,系统设计时必须特别注意接地和布局布线。
模拟与数字部分分离:PCB设计中,必须将模拟部分与数字部分分离,并且将它们限制在电路板的特定区域内,以减少噪声干扰。
为了实现最佳屏蔽效果,接地层应尽量避免使用蚀刻技术。在布局时,要特别注意电流回流路径的规划,确保所有电流的回流路径尽可能靠近电流传输的路径。
避免数字信号干扰:避免在LHA7668-8/-4的下方布设数字线路,因为这会将噪声耦合到芯片。为了防止噪声耦合,建议将模拟接地层放置在芯片下方。电源线路应尽可能宽,以提供低阻抗路径并减少电源上的噪声。
屏蔽时钟信号:时钟信号应使用数字地进行屏蔽,避免辐射噪声至电路板的其他部分,尤其不能将时钟信号的走线布设在模拟输入附近。数字信号与模拟信号应避免交叠,布线时要尽量让电路板上相反两侧的信号走线彼此垂直,这有助于减少馈通效应。
高分辨率ADC的去耦非常重要。LHA7668-8/-4有两个电源引脚:AVDD和IOVDD,它们分别以AVSS和DGND为基准。
去耦方法包括:
LHA7668-8/-4还包含两个片上LDO稳压器,其中一个调节AVDD电源,另一个调节IOVDD电源。
对于REGCAPA引脚,建议利用0.1 µF电容将其去耦至AVSS;对于REGCAPD引脚,建议利用0.1 µF电容将其去耦至DGND。
如果LHA7668-8/-4采用分离电源供电,AVSS必须使用单独的层进行布置。

还有一个GD的小板子,可以看出来这个ADC对MCU的性能不挑
曾几何时还能用上国内产的同类型产品,这个芯片物美价廉,而且LHA也承诺会长期供货,对于高精度信号调理的场景,实在是一颗不可多得的好芯片,欢迎广大朋友使用评测。
https://www.analog.com/cn/parametricsearch/11008#/p0=AD7124https://www.analog.com/cn/products/ad7124-4.html