上篇研究了仪表放大器,这篇继续看:

一个右腿驱动是绝对少不了的
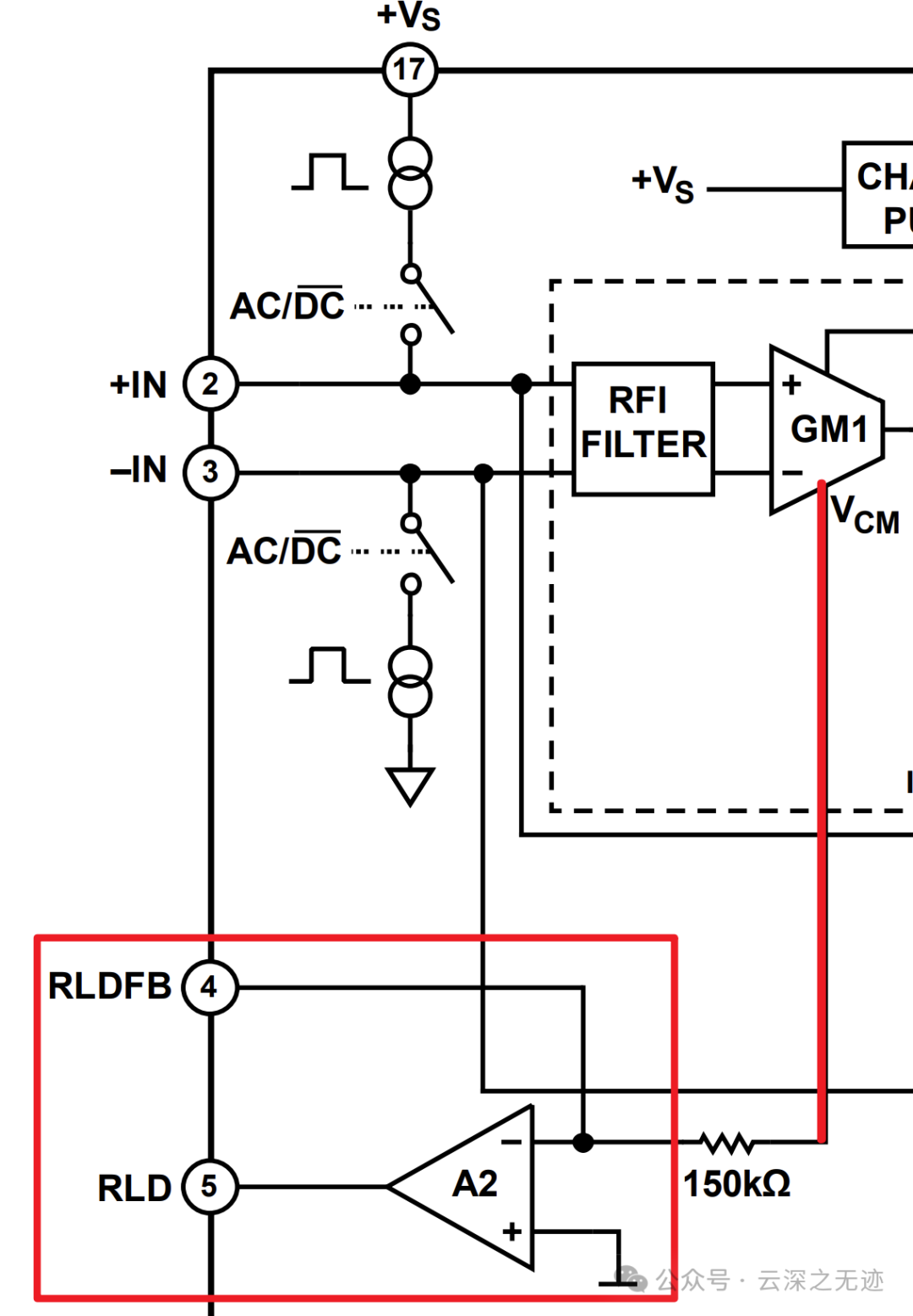
右腿驱动(RLD)放大器使仪表放大器输入端上的共模信号反相。当右腿驱动输出电流注入对象时,它会抵消共模电压变化,从而改善系统的共模抑制性能。
仪表放大器输入端上的共模信号从跨导放大器GM1获得。然后,通过一个150 kΩ电阻连接到A2的反相输入端。可在RLD FB和RLD引脚之间连接一个电容来构建一个积分器。
交越频率:交越频率是指放大器在增益为 1 时的频率,主要影响系统的频率响应和稳定性。
从1 nF电容开始比较好,此时交越频率约为1 kHz(放大器具有反相单位增益时的频率)。
这种配置可以在50 Hz至 60 Hz的频率范围内产生约26 dB的开环增益来提供共模线路抑制。
不利的一面是较大的增益会导致系统不稳定,从而使右腿放大器的输出饱和。请注意,使用此放大器驱动电极时,应在输出端串联一个电阻,将电流始终限制在10 uA以下(因为过高的电流可能会对人体造成损害,或者导致电极和电路发生故障),甚至故障条件下也应如此。
例如,假设电源为3.0 V,考虑到元件和电源的变化, 则该电阻应大于330 kΩ(< 10 μA)。

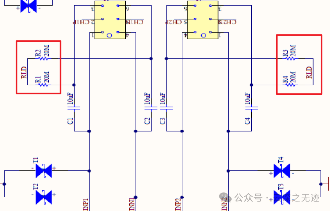
这就是一个积分,一个限流

记住这个10MΩ,这个的计算让我懵逼

在KS1092中,也是一样的设计

在最终的设计中,居然可以给到20M

KS1092的里面这个右腿设计是这样的

偏置放大器(BIAS-AMP)对两个输入端(BSIN+和BSIN-)的信号进行差分放大,得到共模信号。

将检测到的共模信号经过反相后,反馈到电路中,形成一个负反馈回路。
在反馈回路中引入电容,可以实现对低频共模干扰的进一步抑制,提高系统的抗干扰能力。
继续说AD8232:

还有一个A3是用来做参考的

可以直接使用两个电阻来完成
为了限制分压器的功耗,建议使用大电阻,如10 MΩ。
电阻值较大会使干扰信号更易出现在基准电压缓冲器的输入端上。为了最大程度地减少噪声拾取, 建议使各电阻相互靠近并尽可能靠近REFIN引脚。
使用一个电容与分压器中较小的电阻并联,以提供额外滤波。注意,采用大电容时,噪声滤波效果较好,但上电后需要更长时间来建立基准电压。

这个是基准建立百分之一的公式,我第一次见
在采集系统里面使用高频的滤波器,会出现
带通放大器(BP-AMP),由于其高通滤波特性截止频率极低,信号可能需要数秒才能稳定。
低频截止频率极低意味着放大器对低频信号的增益会逐渐衰减,从而导致信号的稳定时间变长。这在一些对实时性要求较高的应用中可能会带来问题。
这种长时间的稳定时间在电极首次连接等情况下会给用户带来不便。
快速恢复电路就是为了解决这个问题,通过在输出端检测到饱和状态后,快速建立一个低阻抗回路,从而加速信号的稳定。

信号通道的输出连接到窗口比较器,当输出信号达到饱和状态时,窗口比较器产生触发信号。触发信号触发开关逻辑,在BP-AMP的输入端和输出端之间建立一个低阻抗回路。由于低阻抗回路的存在,信号能够更快地稳定下来。经过一段时间的延迟后,低阻抗回路断开,电路恢复正常工作。

其实和上面的做法是不一样的:
仪表放大器输出端连接到窗口比较器,当输出电压接近电源轨时,比较器输出高电平,触发定时电路。定时电路启动后,开关S1和S2切换,将高通滤波器的截止频率提高,加速电容放电,使电路更快地恢复正常工作状态。
如果导联脱落,仪表放大器输出会趋于电源轨,触发比较器,从而启动快速恢复机制。
OK,导联脱落也是一个比较重要的功能:

先比较一下

三电极配置是指除了两个测量电极外,还引入一个参考电极。
参考电极通常连接到右腿驱动放大器的输出端,提供一个稳定的参考电位。
当导联脱落时,由于失去了生物电信号的驱动,输入端电压会向电源电压方向漂移。
先看这两个大大的上拉电阻:
上拉电阻将输入端连接到正电源,为仪表放大器提供一个参考电位。限制了流过电极的电流,保护患者安全。当导联脱落时,输入端电压会接近正电源电压,触发报警。(上拉电阻值过大,会降低电路的输入阻抗,影响信号采集;过小,则可能导致功耗过大。)
窗口比较器设置一个电压阈值,当输入电压超过这个阈值时,即认为导联脱落。阈值一般设置为比正电源电压低0.5V左右,以保证在正常工作情况下,即使存在较大的基线漂移,也不会误报导联脱落。
再看看交流导联,这个是比较巧妙的。

通过在输入端施加一个小电流,并监测产生的电压变化来判断电极是否脱落。
通过外部电阻,向输入端注入一个高频小电流。当电极连接正常时,电流流过人体阻抗,在输入端产生一个微小的电压差。将检测到的电压与设定的阈值进行比较。如果电压低于阈值,则认为电极脱落。
输出信号: 当检测到导联脱落时,LOD+引脚输出高电平,指示发生导联脱落。
由于采用高频小电流,对低频噪声不敏感。不仅适用于三电极系统,也适用于双电极系统。但是无法确定具体脱落电极: 只能检测到有电极脱落,无法确定是哪个电极。
对电极阻抗敏感:电极阻抗过大可能导致检测灵敏度降低。
数据手册里面的Layout建议不错:
在低功耗应用中,多数电阻均采用较大的值,以尽可能减少额外功耗。使用高值电阻的挑战在于高阻抗节点更容易受到噪声拾取和电路板寄生效应(如电容和表面泄露)的影响。
高阻抗节点之间的所有连接越短越好,以免引入额外噪声和误差而破坏信号。为了在整个频率范围内保持高CMRR性能,输入走线应保持对称且长度匹配。应相对于每个输入端在相同位置放置安全和输入偏置电阻。使用接地层可以显著改善系统的噪声抑制性能。