为什么写这个?原因是看ADI的电路集看到了一个器件,点进去有篇七位半的DMM的文章:

出现了这个ADC

我们其实之前已经写过中间两个ADC了
在一些高位数的万用表里面早有耳闻,但是一直没看是啥?其擅长处理低频信号
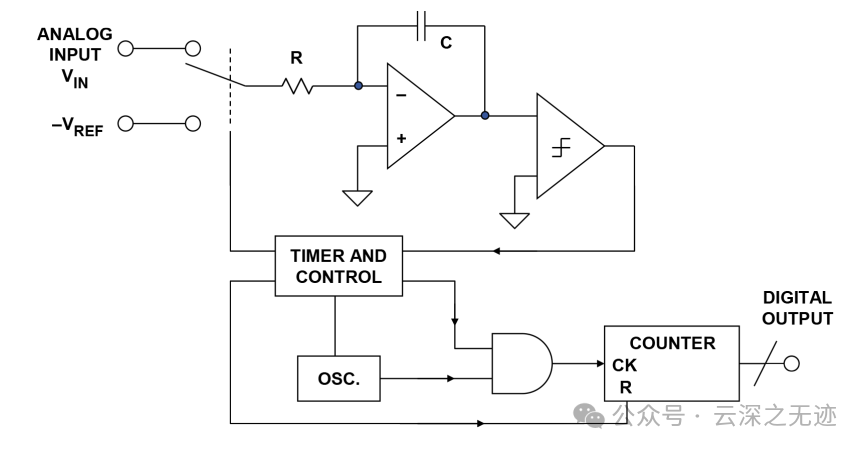
在双斜率型 ADC 中,积分器生成两个不同的斜坡,一个斜坡具有已知的模拟输入电压 VA,另一个斜坡具有已知的参考电压 –Vref。因此,它被称为双斜率 A 到 D 转换器。其逻辑图如下所示:

这个是一个积分器

MT-027 ADI指南里面说的更好
第一阶段:输入信号积分
2. 第二阶段:参考电压积分
线性度好: 转换特性非常线性,适合于高精度测量。
电路结构简单,易于实现。
最大的问题是转换速度慢: 由于需要进行两次积分(积分时间长),转换速度相对较慢。
需要稳定的参考电压: 参考电压的稳定性直接影响转换精度。
需要一个计数器: 用于测量积分时间,计数器的精度决定了转换的精度。
我还是喜欢使用类比的方式:
1. 蓄水阶段:
2. 放水阶段:
时间就是答案: 放水的时间越长,说明原来水桶里的水越多,也就是输入的模拟电压越高。
其实就使用已知的变量来计算未知的变量。多斜率积分ADC就像一个精确的水桶,通过测量注水和放水的时间来测量水的多少.
为什么叫“多斜率”?
因为在整个过程中,水位(也就是电压)的变化不是线性的,而是分阶段的:
这两个阶段的斜率不同,所以称为“多斜率”。

这个转换的图也是这样的
使用天平也可以比喻:
就好比一个精密的天平,通过比较未知物体的重量和已知重量的砝码来测量物体的重量。
输入电压 就好比是未知物体的重量。
积分时间 就好比是天平平衡的时间。
https://www.analog.com/media/cn/training-seminars/tutorials/mt-027_cn.pdfhttps://www.electronics-tutorial.net/analog-integrated-circuits/data-converters/dual-slope-type-adc/