Title | Single-cell exome sequencing reveals polyclonal seeding and TRPS1 mutations in colon cancer metastasis |
|---|---|
Online | https://www.nature.com/articles/s41392-024-01960-8 |










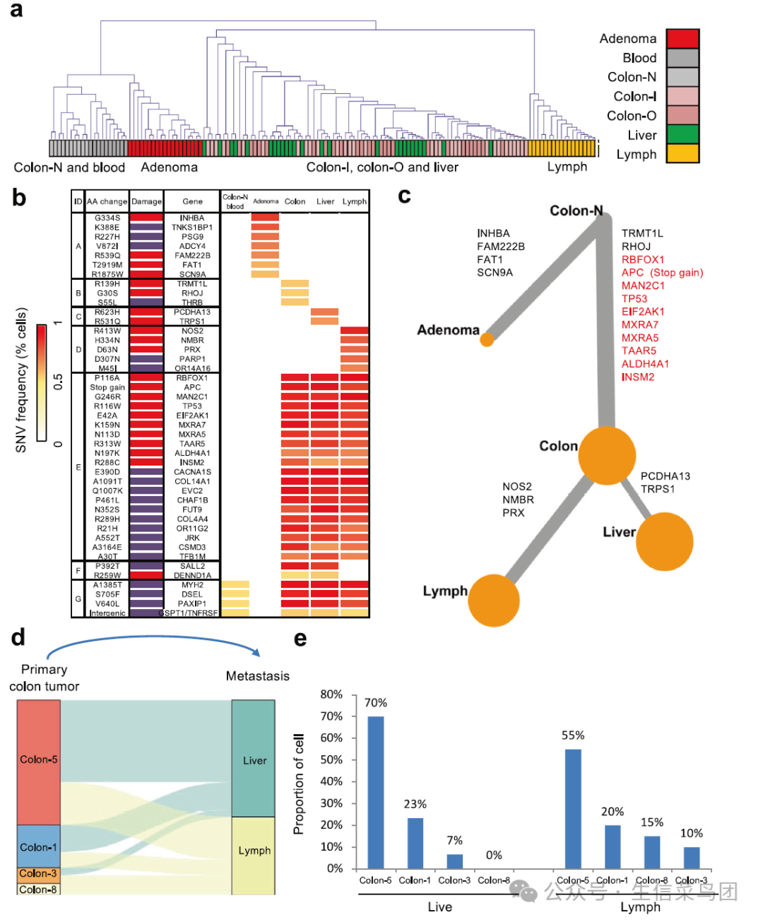
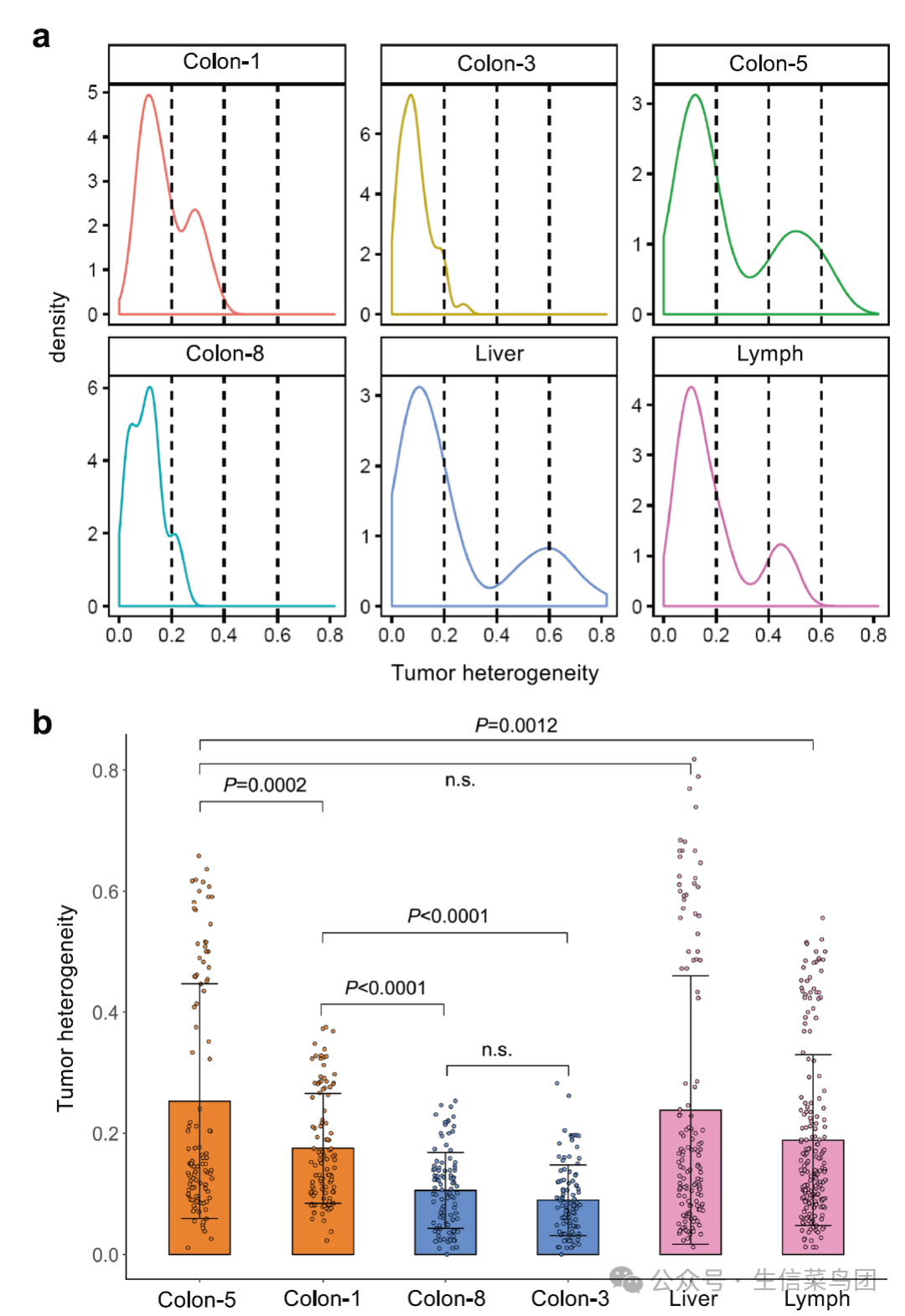
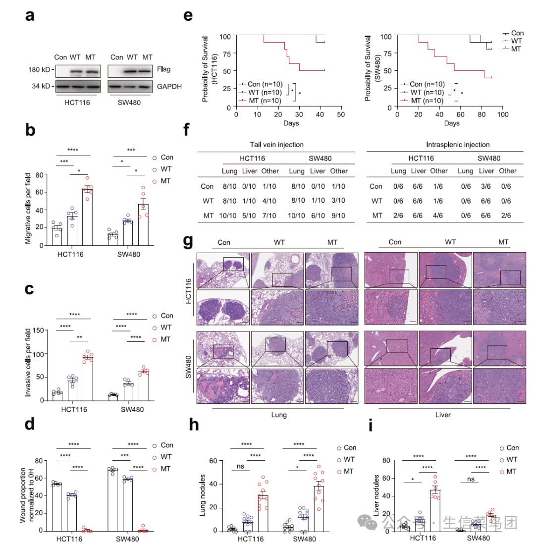
研究通过一例转移性CRC患者多病灶取样进行单细胞外显子测序,发现结直肠癌的淋巴转移和肝转移均起源于原发肿瘤的同一区域。肝转移和淋巴转移的遗传异质性比原发肿瘤更大,这支持了转移可能来自原发肿瘤中的肿瘤细胞群的模型。随后的细胞系、小鼠模型等实验表明,TRPS1 R544Q 突变促进了结直肠癌细胞的运动性和侵袭性。TRPS1 R544Q突变通过激活ZEB1表达来促进上皮-间质转化,从而增强结直肠癌的转移能力。综上所述,这项研究揭示了结直肠癌转移的新机制,并可能为结直肠癌的治疗提供新的靶点。