前端工程师"Front-End-Developer"源自于美国。大约从2005年开始正式的前端工程师角色被行业所认可,到了2010年,互联网开始全面进入移动时代,前端开发的工作越来越重要。
最初所有的开发工作都是由后端工程师完成的,随着业务越来越繁杂,工作量变大,于是我们将项目中的可视化部分和一部分交互功能的开发工作剥离出来,形成了前端开发。

安装:下一步即可
为方便后续开发,建议安装如下插件

左边栏 管理-> 设置-> 搜索 "font" -> Font size
设置中搜索 Emmet:启用如下选项,必要时重启vs

vscode本身没有新建项目的选项,所以要先创建一个空的文件夹,如project_xxxx。
然后打开vscode,再在vscode里面选择 File -> Open Folder 打开文件夹,这样才可以创建项目。
打开文件夹后,选择"文件 -> 将工作区另存为...",为工作区文件起一个名字,存储在刚才的文件夹下即可

ECMAScript 6.0(简称 ES6)是 JavaScript 语言的下一代标准, 2015 年 6 月正式发布。它的目标,是使得 JavaScript 语言可以用来编写复杂的大型应用程序,成为企业级开发语言。
一个常见的问题是,ECMAScript 和 JavaScript 到底是什么关系?
要讲清楚这个问题,需要回顾历史。1996 年 11 月,JavaScript 的创造者 Netscape 公司,决定将 JavaScript 提交给标准化组织 ECMA,希望这种语言能够成为国际标准。次年,ECMA 发布 262 号标准文件(ECMA-262)的第一版,规定了浏览器脚本语言的标准,并将这种语言称为 ECMAScript,这个版本就是 1.0 版。
因此,ECMAScript 和 JavaScript 的关系是,前者是后者的规格,后者是前者的一种实现(另外的 ECMAScript 方言还有 Jscript 和 ActionScript)
ES6相对之前的版本语法更严格,新增了面向对象的很多特性以及一些高级特性。本部分只学习项目开发中涉及到ES6的最少必要知识,方便项目开发中对代码的理解。
// var 声明的变量没有局部作用域
// let 声明的变量 有局部作用域
{
var a = 1;
let b = 2;
}
console.log(a)
console.log(b) //b is not defined
// var 可以声明多次
// let 只能声明一次
var m = 1;
var m = 2;
let n = 10;
let n = 20; //'n' has already been declared
console.log(m)
console.log(n)// 1、声明之后不允许改变
const PI = "3.1415926"
PI = 3 // TypeError: Assignment to constant variable.
// 2、一但声明必须初始化,否则会报错
const MY_AGE // Missing initializer in const declaration创建 03-解构赋值-数组解构.js
解构赋值是对赋值运算符的扩展。
他是一种针对数组或者对象进行模式匹配,然后对其中的变量进行赋值。
在代码书写上简洁且易读,语义更加清晰明了;也方便了复杂对象中数据字段获取。
//1、数组解构
let a = 1, b = 2, c = 3
//console.log(a, b, c)
// ES6
let [x, y, z] = [1, 2, 3]
//console.log(x, y, z)
//2、对象解构
let user = {name: 'Helen', age: 18}
// 传统
let name1 = user.name
let age1 = user.age
console.log(name1, age1)
// ES6
let { name, age } = user //注意:结构的变量必须是user中的属性
console.log(name, age)模板字符串相当于加强版的字符串,用反引号 `,除了作为普通字符串,还可以用来定义多行字符串,还可以在字符串中加入变量和表达式。
//字符串插入变量和表达式。变量名写在 ${} 中,${} 中可以放入 JavaScript 表达式。
let name = "lucy"
let age = 20
let info = `My name is ${name} ,I am ${age+1}`
console.log(info)//传统方式定义对象
const name = "lucy"
const age = 20
const user1 = {name:name,age:age}
//console.log(user1)
//es6
const user2 = {name,age}
console.log(user2)拓展运算符(...)用于取出参数对象所有可遍历属性然后拷贝到当前对象。
//对象复制
let person1 = {name: "Amy", age: 15}
let someone1 = { ...person1}
//console.log(someone1)
//对象合并
let age = {age: 15}
let name = {name: "Amy"}
let person2 = {...age, ...name}
console.log(person2)箭头函数提供了一种更加简洁的函数书写方式。基本语法是:
参数 => 函数体
箭头函数多用于匿名函数的定义
//传统方式定义函数
var f1 = function(a) {
return a
}
//console.log(f1(3))
//es6使用箭头函数定义
//参数 => 函数体
var f2 = a => a
//console.log(f2(4))使用箭头函数
// 当箭头函数没有参数或者有多个参数,要用 () 括起来。
// 当箭头函数函数体有多行语句,用 {} 包裹起来,表示代码块,
// 当只有一行语句,并且需要返回结果时,可以省略 {} , 结果会自动返回。
var f3 = function(m,n) {
return m+n
}
//es6
var f4 = (m,n) => m+n
console.log(f4(4,5))在为 AngularJS 工作之后,Vue 的作者尤雨溪开发出了这一框架。他声称自己的思路是提取 Angular 中为自己所喜欢的部分,构建出一款相当轻量的框架。Vue 最早发布于 2014 年 2 月。作者在 Hacker News、Echo JS 与 Reddit 的 javascript 版块发布了最早的版本。一天之内,Vue 就登上了这三个网站的首页。Vue 是 Github 上最受欢迎的开源项目之一。同时,在 JavaScript 框架/函数库中,Vue 所获得的星标数已超过 React,并高于 Backbone.js、Angular 2、 等项目。
Vue.js 是一款流行的 JavaScript 前端框架,目的是简化 Web 开发。Vue 所关注的核心是 MVC 模式中的视图层,同时,它也能方便地获取数据更新,实现视图与模型的交互。
官方网站:https://cn.vuejs.org
创建文件夹vue_pro
创建文件夹vuejs,将vue.min.js引入文件夹
创建 hello.html
<body>
<script src="vue.min.js"></script>
<div id="app">
<!-- 插值表达式-->
{{message}}
</div>
<script>
new Vue({
el:'#app',
data: {
message:'hello vue'
}
})
</script>
</body>这就是声明式渲染:Vue.js 的核心是一个允许采用简洁的模板语法来声明式地将数据渲染进 DOM 的系统
这里的核心思想就是没有繁琐的DOM操作,例如jQuery中,我们需要先找到div节点,获取到DOM对象,然后进行一系列的节点操作
data: {
message: 'Hello Vue!'
}文件 => 首选项 => 用户片段 => 新建全局代码片段文件:
vue-html.code-snippets
{
"vue htm": {
"scope": "html",
"prefix": "vuehtml",
"body": [
"<!DOCTYPE html>",
"<html lang=\"en\">",
"",
"<head>",
" <meta charset=\"UTF-8\">",
" <meta name=\"viewport\" content=\"width=device-width, initial-scale=1.0\">",
" <meta http-equiv=\"X-UA-Compatible\" content=\"ie=edge\">",
" <title>Document</title>",
"</head>",
"",
"<body>",
" <div id=\"app\">",
"",
" </div>",
" <script src=\"vue.min.js\"></script>",
" <script>",
" new Vue({",
" el: '#app',",
" data: {",
" $1",
" }",
" })",
" </script>",
"</body>",
"",
"</html>",
],
"description": "my vue template in html"
}
}<script>
new Vue({
el: '#app',
data: {
msg:'color:green;'
}
})
</script>你看到的 v-bind 特性被称为指令。指令带有前缀 v-
除了使用插值表达式{{}}进行数据渲染,也可以使用 v-bind指令,它的简写冒号(:)
<div v-bind:style="msg">单向绑定</div>
<div :style="msg">单向绑定</div><div id="app">
{{keyword}}
<br/>
<input type="text" :value="keyword"/>
<br/>
<input type="text" v-model="keyword"/>
</div>
<script src="vue.min.js"></script>
<script>
new Vue({
el: '#app',
data: {
keyword:'云和'
}
})
</script>什么是双向数据绑定?
当数据发生变化的时候,视图也会跟着发生变化
数据模型发生了改变,会直接显示在页面上
当视图发生变化的时候,数据也会跟着同步变化
用户在页面上的修改,会自动同步到数据模型中去
使用 v-on 进行数件处理,v-on:click 表示处理鼠标点击事件,事件调用的方法定义在 vue 对象声明的 methods 节点中
<div id="app">
<button v-on:click="show()">事件绑定1</button>
<button @click="show()">事件绑定2</button>
</div>
<script src="vue.min.js"></script>
<script>
new Vue({
el: '#app',
methods: {
show() {
console.log("show.....")
}
}
})
</script><div id="app">
<input type="checkbox" v-model="ok"/>
<br/>
<div v-if="ok">选中了</div>
<div v-else>没有选中</div>
</div>
<script src="vue.min.js"></script>
<script>
new Vue({
el: '#app',
data: {
ok:false
}
})
</script><div id="app">
<div v-for="user in userList"> {{user.name}} -- {{user.age}} </div>
<div v-for="(user,index) in userList">
{{index}} -- {{user.name}} -- {{user.age}}
</div>
</div>
<script src="vue.min.js"></script>
<script>
new Vue({
el: '#app',
data: {
userList:[ {"name":"lucy","age":20},{"name":"mary","age":30}]
}
})
</script>
<div id="app">
{{msg}}
</div>
<script src="vue.min.js"></script>
<script>
new Vue({
el: '#app',
data: {
msg:'hello'
},
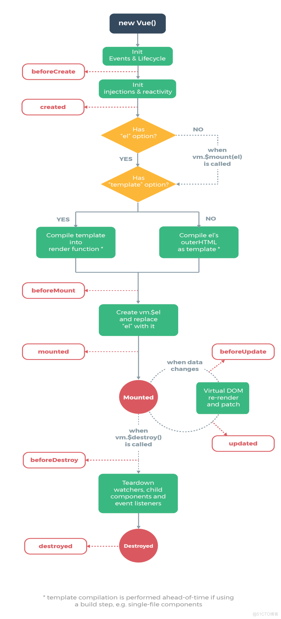
created() { //在页面渲染之前执行
debugger
console.log('created.....')
},
mounted() {//在页面渲染之后执行
debugger
console.log('mounted.....')
}
})
</script>axios是独立于vue的一个项目,可以用于浏览器和node.js中发送ajax请求
vue.min.js
axios.min.js
<script src="vue.min.js"></script>
<script src="axios.min.js"></script><div id="app">
<table>
<tr v-for="user in userList">
<td>{{user.name}}</td>
<td>{{user.age}}</td>
</tr>
</table>
</div>
<script src="vue.min.js"></script>
<script src="axios.min.js"></script>
<script>
new Vue({
el: '#app',
data: {
userList:[]
},
created() { //在页面渲染之前执行
//调用方法,得到返回json数据
this.getList()
},
methods:{
getList() {
//使用axios方式ajax请求
axios.get("user.json")
.then(response => {//请求成功
//console.log(response)
this.userList = response.data.data.items
console.log(this.userList)
})
.catch(error => {
console.log(error)
}) //请求失败
}
}
})
</script>element-ui 是饿了么前端出品的基于 Vue.js的 后台组件库,方便程序员进行页面的快速布局和构建
官网: https://element.eleme.cn/#/zh-CN
具体ui组件我们在项目中学习
浏览器的内核包括两部分核心:
DOM渲染引擎
JavaScript解析引擎
Chrome浏览器内置V8引擎,V8引擎执行Javascript的速度非常快,性能非常好。
脱离浏览器环境也可以运行JavaScript,只要有JavaScript引擎就可以。
Node.js是一个基于Chrome V8引擎的JavaScript运行环境:即Node.js内置了Chrome的V8 引擎,可以在Node.js环境中直接运行JavaScript程序。
在Node.js中写JavaScript和在Chrome浏览器中写JavaScript基本没有什么不一样。哪里不一样呢?
Node.js没有浏览器API,即document,window的等。
加了许多Node.js 专属API,例如文件系统,进程,http功能。
如果你想开发类似JavaWeb的简单的后端程序,那么学习Node.js是一个非常好的选择。
如果你想部署一些高性能的服务,那么学习Node.js也是一个非常好的选择。
通常他会被用来作一个BFF层,即 Backend For Frontend(服务于前端的后端),通俗的说是一个专门用于为前端业务提供数据的后端程序
一个前端页面向 Service A、Service B 以及 Service C发送请求,不同的微服务返回的值用于渲染页面中不同的组件。此时,每次访问该页面都需要发送 3 个请求。我们需要一个服务来聚合Service A、Service B 以及 Service C响应的数据,这个服务层叫做BFF。

手机、平板端、PC机等用户终端都需要向每个Service,例如Service A发送请求。对于同一个功能,不同的终端需要的数据格式和内容会有不同。此时 Service A 的一个接口,不能同时满足三个客户端的不同需求。我们可以在Service A中开发三个接口,也可以增加一个数据裁剪服务,将数据按照不同终端的不同要求进行裁剪,这个服务层叫做BFF。

BFF层的作用是让前端有能力自由组装后台数据,减少大量的业务沟通成本,加快业务的迭代速度。
无论是数据聚合还是数据剪裁,这类程序的特点是不需要太强大的服务器运算能力,但是对程序的灵活性有较高的要求,这两个特点都正好和Node.js的优势相吻合。
中文网:http://nodejs.cn/
LTS:长期支持版本
Current:最新版
双击安装 node-v10.14.2-x64.msi
node -v
使用前端开发工具:VSCode
创建 01-控制台程序.js
console.log('Hello Node.js')打开命令行终端:Ctrl + Shift + y
进入到程序所在的目录,输入
node 01-控制台程序.js创建 02-server-app.js
// 引入http模块
const http = require('http');
// 创建服务器
http.createServer(function (request, response) {
// 发送 HTTP 头部
// HTTP 状态值: 200 : OK
// 内容类型: text/plain
response.writeHead(200, {'Content-Type': 'text/html'});
// 发送响应数据 "Hello World"
response.end('Hello Node.js Server');
}).listen(8888);
// 终端打印如下信息
console.log('Server running at http://127.0.0.1:8888/');运行服务器程序
node 02-server-app.js服务器启动成功后,在浏览器中输入:http://localhost:8888/ 查看webserver成功运行,并输出html页面
停止服务:ctrl + c