首页
学习
活动
专区
圈层
工具
发布
首页
学习
活动
专区
圈层
工具
MCP广场
社区首页 >专栏 >nature neuroscience:小脑调节口渴

nature neuroscience:小脑调节口渴

原创
作者头像
悦影科技
发布2024-11-25 16:46:15
发布2024-11-25 16:46:15
2470
举报

摘要:小脑是一个系统发育古老的脑区,长期以来一直被认为是严格意义上的运动控制结构。最近的研究表明,小脑与认知、感觉、情绪和自主神经功能有关,因此成为进一步研究的重要目标。在这里,我们发现小鼠的小脑Purkinje神经元会被asprosin激素激活,导致渴感增强,并且Purkinje神经元的光遗传学或化学遗传学激活会诱导快速表现出饮水。Purkinje神经元特异性asprosin受体(Ptprd)缺失会导致水摄入量减少,但不影响食物摄入量,并且会取消asprosin的致渴性效应。Purkinje神经元介导的运动学习和协调不受这些操作的影响,表明Purkinje神经元对两种不同功能的独立控制。我们的研究结果表明,小脑是一个调节口渴的脑区,asprosin-Ptprd 信号转导可能是治疗口渴症的潜在治疗靶点。

1. 引言

恢复平衡是生物生命形式最显著的特性之一。通过调节口渴来维持体液平衡就是这一过程的绝佳例证。典型的口渴调节回路位于下丘脑和大脑皮层。具体来说,顶叶的环状器官(CVO)是负责感知和调节体内水分平衡的主要大脑结构。它包含三个主要核团:角下器官(SFO)、末端薄层血管器官(OVLT)和视前正中核,所有这些核团在解剖学上都是相互关联的。除了这些下丘脑和皮层回路外,岛叶皮层和杏仁核也与口渴的调节有关。这一复杂的回路涉及大脑的多个区域,它们协调工作,调节液体和电解质平衡,确保充足的水合作用。

尽管小脑在运动学习、协调、认知、食欲、情绪和自主神经控制等方面的作用已被广泛研究,但人们对其在调节体液平衡方面的作用却知之甚少。然而,小脑代谢活动与水摄入量相关,而缺水与小脑血流量相关,这表明小脑可能在口渴调节中发挥作用。小脑在运动学习、协调、认知、食欲、情绪和自律神经控制中发挥着多种作用,因此人们对小脑在调节体液平衡中的作用进行了广泛的研究。然而,小脑代谢活动与水摄入量相关,而缺水与小脑血流量相关,这表明小脑可能在口渴调节中发挥作用。asprosin是一种源自脂肪的激素,已知可通过其受体蛋白酪氨酸磷酸酶受体δ型(Ptprd)和小电导钙激活钾通道调节下丘脑AgRP神经元的活动来调节食物摄入量。在这里,我们的分析出人意料地揭示了小脑Purkinje神经元能被外周产生的激素asprosin激活,Purkinje神经元的活动对口渴的产生是必要且充分的,抑制Purkinje神经元的asprosin信号传导虽然会导致嗜睡症,但不会影响Purkinje神经元介导的运动协调和学习。我们的发现凸显了一个强大的与临床相关的调节口渴的神经回路。

2. 结果

2.1 asprosin以 Ptprd 依赖性方式调节水摄入量

以前曾有报道称,血浆天冬氨酸基因缺陷(Fbn1NPS/+)和天冬氨酸受体 Ptprd 基因缺失(Ptprd-/-)会导致瘦弱、食欲减退和饮食诱发肥胖的有效保护。这些生理特性与低嗜水症同时存在,与年龄匹配和性别匹配的同窝小鼠相比,成年 Fbn1NPS/+ 小鼠的日饮水量显著降低,尿量减少,尿渗透压升高,血浆渗透压不变( 1a-g)。与 Fbn1NPS/+ 小鼠类似,Ptprd-/- 小鼠也表现出低钠血症、浓缩尿和高渗透压尿,血浆渗透压没有变化( 1h-n)。重要的是,尿量和渗透压以及血浆渗透压的变化与食物摄入量的变化无关,因为所有小鼠在实验过程中都禁食( 1e-g)。禁食的 Fbn1NPS/+ 和 Ptprd-/- 小鼠的尿量减少和尿渗透压升高表明,当摄入的水量减少时,小鼠会代偿性地试图维持血浆渗透压。

图片
图片

图1 遗传和药理学白脂素抑制与口渴不足相关

在asprosin通路功能缺失的遗传模型中,不能排除低嗜睡是能量累积和瘦弱受损的继发后果。因此,为了排除 Fbn1NPS/+ 和 Ptprd-/- 小鼠表现出的低嗜睡是瘦弱、低食欲和能量消耗的结果,我们对性别匹配、年龄匹配和体重匹配的野生型(WT)小鼠进行了asprosin功能缺失的药物治疗。我们之前已经证明,在瘦的 WT 小鼠中进行抗天冬氨酸单克隆抗体(mAb)治疗对血糖有微弱影响,而对 24 小时累积食物摄入量和体重没有任何影响。这与肥胖小鼠血浆葡萄糖、食物摄入量和体重的显著降低形成鲜明对比,表明与肥胖相关的因素是释放天冬氨酸中和作用的葡萄糖、食物摄入量和体重降低效果的必要前提。因此,对瘦WT小鼠进行抗asprosin mAb治疗是一种急性asprosin功能丧失的策略,而不会受到食物摄入量和体重改变的干扰。接受抗天冬氨酸 mAb 治疗的瘦 WT 小鼠 24 小时的水摄入量显著减少,同时尿量也减少( 1o,p)。此外,在没有食物摄入的小鼠身上也观察到了这种效应,这进一步证实了阿斯巴嗪对水摄入量的影响并不是其对食物摄入量和体重影响的次要结果。与此相反,小鼠经重组阿斯巴嗪鼻内处理后,阿斯巴嗪介导的水分蓄积也得到了证实。在禁食的小鼠中,鼻内阿斯巴嗪导致其 2 小时的水分摄入量增加了两倍( 1q)。此外,使用 8 号血清型腺相关病毒载体介导的过表达和分泌人asprosin蛋白(AAV8-asprosin)转导的血浆asprosin升高的小鼠也会导致水摄入量显著增加,无论小鼠是自由进食还是禁食( 1r-t),再次证明asprosin介导的水摄入量增加与其对食物摄入量的影响无关。为了确定 Ptprd 与阿斯普罗辛致泻功能的相关性,我们让 WT 和 Ptprd-/- 小鼠接受血浆阿斯普罗辛升高,结果表明 WT 小鼠的摄水量增加。相比之下,Ptprd-/-小鼠对天冬氨肽的作用完全没有反应,这表明 Ptprd 对天冬氨肽介导的水摄入至关重要( 1u,v)。此外,在一夜缺水的瘦 WT 小鼠中发现,血浆中的天冬氨酸水平显著高于自由饮水的年龄和性别匹配的同窝对照组,这表明口渴会诱导血浆中的天冬氨酸水平。( 1w)。

图片
图片

图2 白脂素激活小脑Purkinje神经元

2.2 Asprosin激活小脑Purkinje神经元

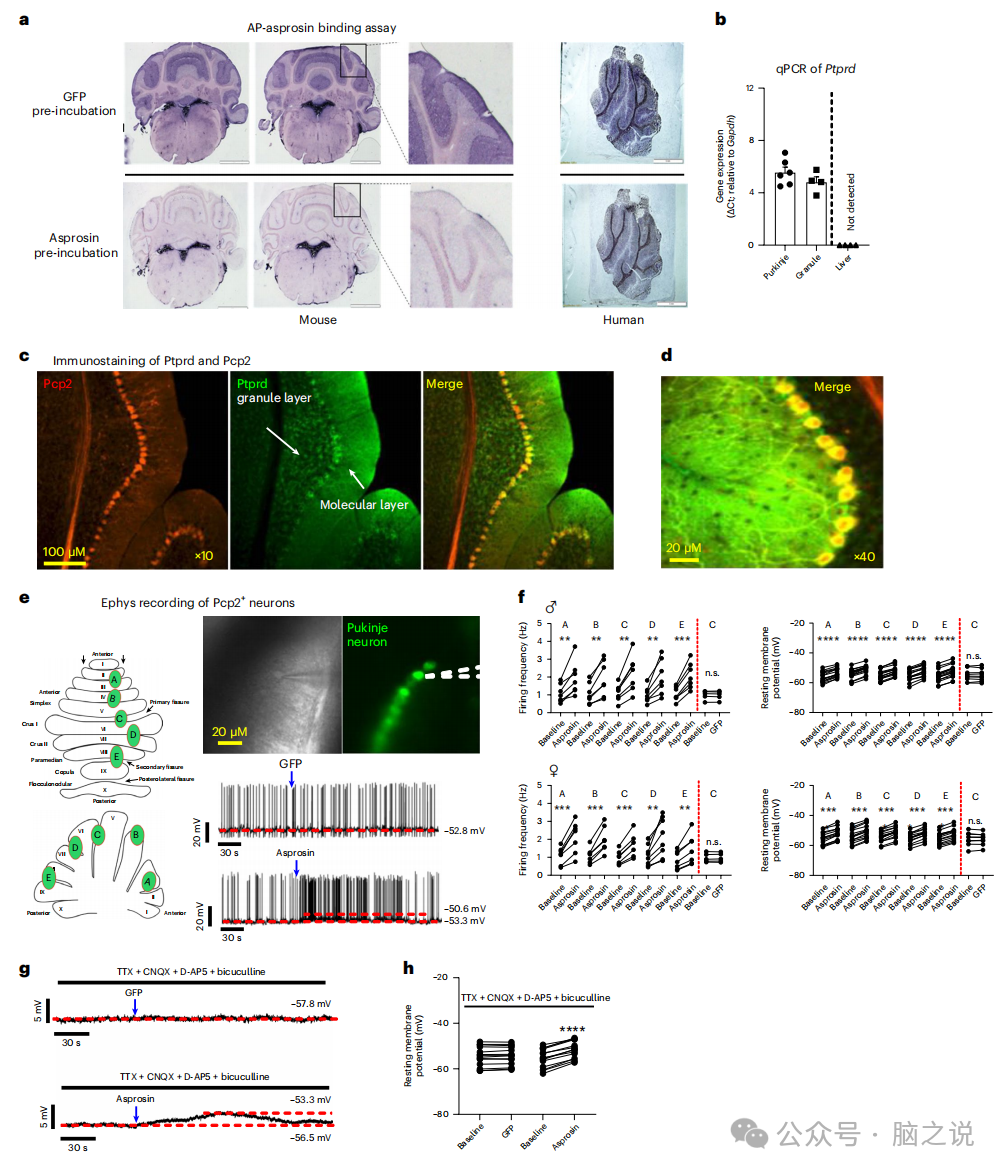
Ptprd在许多脑区广泛表达。为了确定参与水摄入调节的asprosin响应脑区,我们使用碱性磷酸酶(AP)标记的asprosin进行了一项全脑asprosin结合研究。这项研究确定了小脑作为人类和小鼠大脑中asprosin结合的地点(图2a)。AP标记的asprosin与小脑的结合可以在使用未标记asprosin但不是未标记的GFP进行预孵育后被废除,表明了对激素-受体相互作用的预期竞争结合(图2a)。先前已经在小鼠和人类小脑中记录了asprosin受体Ptprd的高表达。我们通过视觉富集的Purkinje细胞和颗粒细胞的定量PCR(qPCR)来证实这一点,这些细胞是小脑中最大和最丰富的细胞(图2b)。通过免疫荧光在蛋白质水平上证实了这一点,Purkinje细胞蛋白(Pcp2)共表达Purkinje细胞中的Ptprd蛋白(图2c,d)。

使用切片电生理学,我们测试了颗粒和Purkinje神经元对白脂素治疗的反应。有趣的是,尽管表达 Ptprd,颗粒神经元对白脂素治疗没有反应。Ptprd 显示出许多影响细胞外配体结合域的剪接变体,并且颗粒神经元中的主要变体可能排除了白脂素反应性。相比之下,来自 tdTOMATO/Pcp2-cre 小鼠的Purkinje神经元对重组白脂素做出反应,放电频率和静息膜电位增加( 2e,f)。鉴于Purkinje神经元活动和预测的复杂分布模式,我们通过使用前后采样靶向脑叶II、III、IV、V、VI、VII、VIII和IX来测试Purkinje神经元对白脂素的反应性(图2e,f)和通过使用中外侧采样瞄准 V 和 VI。注意到两个不同的Purkinje神经元基线放电频率。无论基线放电频率范围、采样方向(内侧与前后)或目标小脑叶如何,所有测试的Ptprd神经元都对重组白脂素做出反应,放电频率和静息膜电位增加(图2ef) 。

图片
图片

图3 Purkinje神经元激活增强小鼠的水摄入量

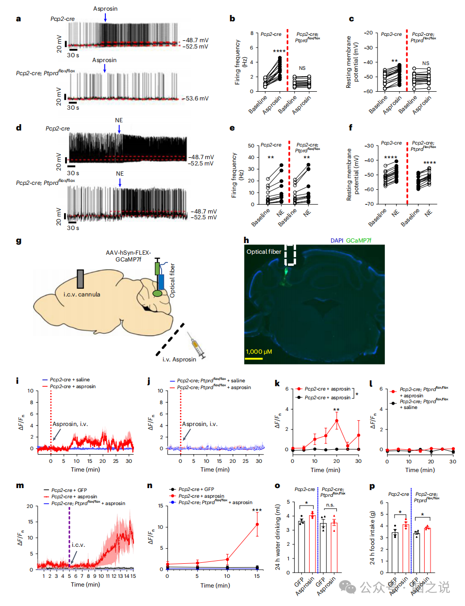
作为测试Purkinje神经元介导的水摄入调节的第二种策略,我们采用光遗传学方法,使用表达 Chr2 的 Crerecombinase 依赖性 AAV 来靶向 Pcp2-cre 小鼠的Purkinje神经元。用表达 GFP 的 Cre 重组酶依赖性 AAV 处理对照 Pcp2-cre 小鼠( 3k,l)。 用蓝光对表达 Chr2 的Purkinje神经元 (Chr2Pcp2 ) 进行光刺激,导致Purkinje神经元放电频率和静息膜电位显着增加,同时水摄入量增加( 3m-q)。没有发现食物摄入量增加( 3q)。 重要的是,光刺激不会影响不表达 Chr2 的 Pcp2-cre 小鼠的水摄入量( 3o),表明光遗传学方法的特异性。

2.3 Purkinje神经元活动调节改变水摄入量

在建立了白脂素对Purkinje神经元的激活作用后,我们试图以选择性、快速和可逆的方式操纵Purkinje神经元,并提供对这些神经元功能的定性和定量洞察。为了实现这一目标,我们使用了两种最先进的方法:化学遗传学刺激和抑制和光遗传学刺激Purkinje神经元。对于化学遗传学操作,我们使用立体定向注射 Cre 重组酶依赖性 AAV,在Purkinje (Pcp2-cre) 神经元中选择性表达 hM3Dq(用于刺激)和 hM4Di(用于抑制)。DREADD 与 mCherry 融合,以便可以监测受体表达。对于光遗传学刺激,使用表达 Chr2 的 Cre 重组酶依赖性 AAV 来靶向Purkinje神经元。Chr2 与 EYFP 融合,以便可以监测受体表达。Pcp2 与YGFP和 mCherry在小脑中的共定位超过 80%,证明在光遗传学和化学遗传学实验中使用 AAV 转导靶向Purkinje神经元的效率很高。其他药理学惰性配体氯氮平-N-氧化物(CNO),当腹膜内注射到用 AAV-hSyn-DIO-hM3Dq-mCherry 治疗的 Pcp2-cre 小鼠(小脑叶 VI-VIII 中)时,导致显着增加 Purkinje神经元放电频率和静息膜电位( 3a-d)。这种 CNO 介导的Purkinje神经元激活伴随着饮水量的增加,饮酒次数显着增加( 3e,f)。 重要的是,同一时期的食物摄入量保持不变(图3g)。我们之前确定白脂素介导的Purkinje神经元激活是一种全小脑特性(图2e,f),现在我们测试Purkinje神经元激活引起的多饮是否是脑叶特异性或 全小脑效应。在这个过程中,我们测量了接受 AAV-hSyn-DIO-hM3Dq-mCherry 处理的小鼠小脑其他三个位置(跨叶 IV、V、VII、VIII 和 IX)的水摄入量。无论 DREADD 的位置如何,Purkinje神经元的化学遗传学激活都会导致每日饮水量增加,但没有观察到对食物摄入量或体重的影响。相比之下,Purkinje神经元的化学遗传学抑制则起到相反的作用,导致水摄入量显着减少,但对食物摄入量没有观察到影响(图3h-j)。重要的是,CNO 对暴露于对照载体 AAV-hSyn-DIO-mCherry 的 Pcp2-cre 小鼠的饮酒行为没有任何影响,表明 CNO 激活-抑制方法中的 DREADD 特异性。

作为测试Purkinje神经元介导的水摄入调节的第二种策略,我们采用光遗传学方法,使用表达 Chr2 的 Crerecombinase 依赖性 AAV 来靶向 Pcp2-cre 小鼠的Purkinje神经元。用表达 GFP 的 Cre 重组酶依赖性 AAV 处理对照 Pcp2-cre 小鼠( 3k,l)。用蓝光对表达 Chr2 的Purkinje神经元 (Chr2Pcp2 ) 进行光刺激,导致Purkinje神经元放电频率和静息膜电位显着增加,同时水摄入量增加( 3m-q)。没有发现食物摄入量增加( 3q)。重要的是,光刺激不会影响不表达 Chr2 的 Pcp2-cre 小鼠的水摄入量( 3o),表明光遗传学方法的特异性。

2.4 Purkinje神经元特异性 Ptprd 缺失导致口渴

为了阐明Purkinje神经元特异性 Ptprd 在水摄入调节中的相关性,通过将 Ptprdflox/flox 小鼠与表达 Cre 重组酶的小鼠杂交,产生了Purkinje神经元 Ptprd 遗传缺失的小鼠。Purkinje细胞蛋白 2 (Pcp2) 启动子的控制。我们通过评估Purkinje神经元形态的五个参数来测试 Ptprd 丢失是否影响Purkinje神经元的形态:细胞数量、细胞体直径、纤维长度、突触和树突密度。我们发现 Ptprd 丢失对Purkinje神经元的形态没有影响。然后,我们使用免疫荧光测量对照小鼠和Purkinje神经元特异性 Ptprd 敲除小鼠小脑中 Ptprd 蛋白的表达。与之前的工作一致,我们注意到对照小鼠的颗粒层、Purkinje和分子层中 Ptprd 蛋白的表达。

图片
图片

图4 Purkinje神经元特异性 Ptprd 缺失会导致口渴不足

我们的分析表明,Ptprd 蛋白在位于Purkinje层的Purkinje神经元细胞体和穿过分子层的树突树中表达。Purkinje神经元特异性 Ptprd 缺失后分子层信号似乎减弱,表明分子层中间神经元表达很少的 Ptprd。然而,这一发现需要通过一项使用表达分子层中间神经元荧光标记的基因改造小鼠的独立研究来证实。相比之下,在Purkinje神经元特异性 Ptprd 缺失后,颗粒层信号仍然存在,表明颗粒神经元中存在独立的 Ptprd 表达。

Promethion代谢笼养系统中的彻底表型分析显示,8周龄的Pcp2-cre与对照 Ptprdflox/flox 和 Pcp2-cre 相比,每日饮水量减少近 1-1.5 ml( 4b)。无论小鼠是否禁食、禁食后重新进食或在禁水后重新获得水,这种水摄入量的不足都是显而易见的(图4c)。与雄性Pcp2-cre相似,Ptprdflox/flox 小鼠,即具有Purkinje神经元特异性 Ptprd 缺失的 8 周龄雌性小鼠,与年龄匹配和性别匹配的对照同窝小鼠相比,也显示每日饮水量不足。重要的是,由Purkinje神经元特异性 Ptprd 缺失引起的饮水不足并没有与任何性别的代谢缺陷混淆。正常饮食(图4a)或高脂肪饮食的对照组和敲除小鼠之间的体重没有差异。每日食物摄入量、能量消耗和呼吸交换商不受Purkinje神经元特异性 Ptprd 缺失的影响。正如在血浆白脂素缺乏 (Fbn1NPS/+ ) 和整体 Ptprd 敲除 (Ptprd−/− ) 的小鼠中所见,Purkinje神经元特异性 Ptprd 缺失导致尿量减少、尿渗透压升高和血浆渗透压维持( 4g-i),表明肾脏有代偿性活动来对抗水摄入量的减少。

值得注意的是,在隔夜禁水后获得水时,舔舐频率没有差异,这表明有节奏的口腔运动运动不存在缺陷。有趣的是,Purkinje神经元特异性 Ptprd 缺失小鼠的饮水行为缺陷并不限于水的摄入量。与对照小鼠相比,Purkinje神经元特异性 Ptprd 缺失的小鼠在 48 小时内消耗的等渗和高渗盐水也较少。

图片
图片

图5 Purkinje特异性 Ptprd 缺失不会影响运动学习和协调。

2.5 Ptprd 的Purkinje特异性缺失不会导致运动缺陷

众所周知,Purkinje神经元在复杂运动的协调和控制中具有关键作用。特别是,吞咽是一项复杂的活动,需要脑干、大脑皮层和小脑内的神经元进行复杂的神经控制系统。对照组(Ptprdflox/flox 和 Pcp2-cre;Ptprd+/+)和 Pcp2-cre 之间相似的食物摄入量和舔频率( 4d),Ptprdflox/flox 小鼠排除了吞咽困难、明显的口腔运动缺陷或无法获取食物或水作为观察到的饮水不足的潜在解释。尽管如此,我们还是对小鼠进行了一系列运动协调和学习测定,以排除潜在的缺陷,作为Purkinje神经元特异性 Ptprd 缺失后观察到的饮水不足的混杂因素。Pcp2-cre,Ptprdflox/flox 小鼠在 4 天内记录的行人活动或轮跑活动没有表现出缺陷( 5a、b)。我们让小鼠进行恒速旋转3、5和7分钟,其中所有组都成功完成了任务,无论基因型如何(图5c)。 此外,Pcp2-cre,Ptprdflox/flox 小鼠没有表现出任何神经肌肉异常,尽管握力测试的强度与对照组相似,但尽管保持时间延长了 5 分钟,但还是成功完成了倒置钢丝悬挂测试( 5d-f)。尾部悬挂测定中也注意到类似的不动时间( 5g)。 在胶带去除试验中未发现精细运动功能缺陷( 5h)。 此外,当从垂直杆下降或在垂直攀爬试验中攀爬时,没有发现协调缺陷(图5i,j)。

此外,除了运动协调之外,Purkinje神经元功能对于适应性运动学习也是必需的,并且Purkinje神经元功能的改变可能导致挑战性任务中的运动协调和学习缺陷。为了排除Purkinje神经元特异性 Ptprd 缺失对运动协调和学习的潜在影响,我们使用 ErasmusLadder 来量化小脑依赖性任务中的步态和绝对学习( 5k)。重要的是,Pcp2-cre 中小脑依赖性学习没有受到影响( 5o)。 对这十项运动检测的盲分析排除了潜在的运动缺陷是导致 Pcp2-cre 中观察到的饮水不足的原因。

图片
图片

图6 Purkinje神经元特异性 Ptprd 缺失消除了缺水诱导的Purkinje神经元激活

2.6 Ptprd 的Purkinje特异性缺失使小鼠对白脂素的作用无反应

缺水会诱导血浆白脂素( 1w),也被发现会增强Purkinje神经元活性( 6),并且这种效应在Purkinje神经元特异性 Ptprd 缺失后被完全消除( 6)。 此外,我们使用切片电生理学发现Purkinje神经元特异性 Ptprd 缺失完全废除了白脂素介导的Purkinje神经元激活( 7a-c)。相比之下,Purkinje神经元特异性 Ptprd 缺失对去甲肾上腺素诱导的Purkinje神经元激活没有任何影响( 7d-f),表明神经元保持健康以及白脂素和缺水扰动的特异性。

接下来,鉴于体内Purkinje神经元活动涉及两种不同类型的动作电位,即简单和复杂的尖峰,我们试图利用体内电生理学确定 Ptprd 遗传丢失对Purkinje神经元活动的影响。我们植入了Pcp2-cre、Ptprd+/+ 和 Pcp2-cre。Ptprdflox/flox 小鼠带有头板,并进行开颅手术,以便记录清醒小鼠的小脑小叶 IV、V 和 VI 以及邻近的蚓部旁区域。激活模式是使用两种不同的测量值确定的,即变异系数 (CV) 和 CV2。CV 测量整个分析记录周期内尖峰间隔的不规则性,因此主要捕获放电率的整体全局不规则性或尖峰模式中的突发质量。CV2 测量一个脉冲间间隔与下一个脉冲间间隔的不规则性,从而捕获局部放电模式的不稳定程度。我们发现放电率和 CV2 没有显着差异。相比之下,Pcp2-cre 的Purkinje神经元复合体尖峰的 CV(尖峰间期的不规则性)显着降低。注意到 Ptprdflox/flox 小鼠,表明在Purkinje神经元特异性 Ptprd 缺失后,复杂尖峰的模式更加规则。为了记录活体、清醒和行为正常的小鼠中Purkinje神经元对白脂素的反应,我们进行了 Cre 反应性 AAV-hSyn-FLEX-GCaMP 的立体定位注射,并将光纤放置在对照组和具有Purkinje神经元特异性 Ptprd 缺失的小鼠的小脑叶 IV 中 (图7g、h)。AAV-hSyn-FLEX-GCaMP 治疗后 40 天,我们脑室内或静脉内注射重组白脂素并记录Purkinje神经元活动( 7g、h)。 在对照小鼠中,白脂素在治疗 10-15 分钟内引起Purkinje神经元活性增加( 7i-p)。在具有Purkinje神经元特异性 Ptprd 缺失的小鼠中,这种效应被完全消除( 7j-n)。此外,对照小鼠注射白脂素后表现出多饮和食欲亢进(图7o,p)。重要的是,在Purkinje神经元特异性 Ptprd 缺失的小鼠中,白脂素未能引起多饮,而正常情况下却能引起食欲亢进( 7o,p),这以精确的特异性证明了Purkinje神经元中的白脂素-Ptprd 信号传导仅限于水摄入的调节。

图片
图片

图7 白脂素在体内激活Purkinje神经元,而Purkinje神经元特异性 Ptprd 缺失使小鼠对白脂素的作用无反应。

最后,我们测试了Purkinje神经元对传统的动力触发因素的反应。我们记录了Purkinje神经元 GCaMP 对 3 M 氯化钠、2 M 甘露醇和 30% 聚乙二醇 (PEG) 的荧光反应。SFO 和 OVLT 已在水摄入量调节方面建立了完善的机制,以应对这些挑战。尽管已知高渗盐水或甘露醇诱导的渗透压应激会在几分钟内剂量依赖性地激活 SFO 神经元,但在长达 35 分钟的Purkinje神经元中没有观察到这种激活。此外,Purkinje神经元对 PEG 也没有反应,在已知足以激活 SFO 神经元的剂量和时间范围内,PEG 会引起血容量不足。Purkinje神经元对高渗透压和低血容量的无反应性建立了小脑Purkinje神经元与 CVO 不同的调节液体稳态的操作方式。此外,Purkinje神经元特异性 Ptprd 缺失对小鼠在动力触发时消耗更多水的能力没有影响,这再次表明Purkinje神经元对水摄入发挥强直控制作用,但对于响应高渗透压和低血容量不是必需的,相反 对外周产生的激素做出反应。

3. 讨论

人们早就知道小脑参与运动、平衡和协调的调节。 除了感觉运动和前庭控制之外,小脑还有助于认知、情绪、记忆、自主功能、饱腹感和进餐终止。功能成像研究报告称,人类受试者口渴时小脑活动增加,而一项小鼠研究将全小脑和中脑代谢活动与水摄入量相关。 然而,小脑是否可以直接调节液体稳态仍然未知,这很大程度上是由于小脑皮质的功能性振动、细胞多样性和空间多样化的解剖连接的复杂性。本研究直接表明小脑Purkinje神经元参与口渴的调节。值得注意的是,通过结合使用Purkinje神经元的化学遗传学和光遗传学操作,观察到水摄入量的双向变化,而食物消耗量没有相应的变化。此外,我们的结果——证明了白脂素介导的体内和离体Purkinje神经元的激活,无论基础放电率如何,以及对两性小脑皮质的广泛前后和中侧采样——强烈暗示Purkinje神经元是外周产生的激素。

空腹小鼠的血浆天冬氨酸升高(AAV-Asprosin)引起的多饮和空腹小鼠的血浆天冬氨酸中和(抗Asprosin mAb)引起的低饮表现出对水摄入量的调节不依赖于天冬氨酸介导的食物摄入量和体重调节。Ptprd介导的信号似乎是这些效应的中心,因为Ptprd(Ptprd−/−)的遗传缺失使小鼠对Asprosin的致糖尿病作用没有反应。已发表的原位杂交和免疫组织化学分析表明,Ptprd在小脑表达,包括Purkinje神经元。我们通过多管齐下的方法证实了这一点,显示了天冬氨酸与啮齿动物和人类小脑的结合,以及Ptprd mRNA和蛋白在Purkinje神经元中的强劲表达。尽管所有突触输入被阻断,但Asprosin激活Purkinje神经元,并完全阻止Asprosin介导的Purkinje神经元激活与Purkinje神经元特异性Ptprd的丢失暗示了Asprosin激活Purkinje神经元的细胞自主性。

传统上,对口渴诱导刺激的感知被认为是由终板中的 CVO 负责。其中两个结构——SFO 和 OVLT——位于血脑屏障之外,因此可以直接进入循环系统。SFO 和 OVLT 神经元整合有关血浆渗透压、容量和血压的信号,并利用这些信息来调节口渴。与 CVO 不同,Purkinje神经元虽然对白脂素和缺水有反应,但在与 CVO相同的时间尺度上对急性高渗透压或低血容量没有反应。类似地,Purkinje神经元 Ptprd 信号传导被发现对于高渗盐水、甘露醇和 PEG 的增强作用是可有可无的。这表明,受到血脑屏障保护的Purkinje神经元是由白脂素等激素信号触发的,这些激素信号是在中枢神经系统外部产生的,并穿过血脑屏障,而不是依赖于直接血浆采样。探索负责产生口渴的平行内分泌-小脑系统与通过血浆采样诱导口渴的传统系统之间的交叉点是一个值得进一步研究的课题。

Purkinje神经元特异性缺失 Ptprd 的小鼠出现饮水不足,并且白脂素无法挽救这种饮水不足,这表明Purkinje神经元 Ptprd 信号传导对于白脂肽的促饮功能是必要的。我们的结果还表明,白脂素通过调节Purkinje神经元活性来调节口渴,与其在下丘脑 AgRP 神经元调节食欲中的作用无关。具体来说,白脂素可激活下丘脑 AgRP 神经元,从而增强食欲和体重14,而不影响口渴。另一方面,白脂素激活Purkinje神经元,导致口渴感增强,而不影响食物摄入或体重。值得注意的是,Purkinje神经元特异性缺失 Ptprd 虽然会导致口渴,但不会导致Purkinje神经元形态异常或运动、协调或运动学习缺陷。这表明Purkinje神经元可以完全独立地调节不同的行为。

虽然Purkinje神经元对白脂素和缺水的反应随着 Ptprd 的丧失而完全消失,但对去甲肾上腺素的反应没有改变,这说明了白脂素和缺水扰动的特异性。正如我们在Purkinje神经元特异性 Ptprd 缺失中观察到的,复杂尖峰的规律性增加,已注意到对周围刺激的反应以及下橄榄神经元超极化的增加。小脑核神经元也可以塑造复杂尖峰的模式。此外,Purkinje神经元本身对复杂尖峰的产生有一些内在的控制。由于本研究中 Ptprd 的敲除是Purkinje神经元特异的,因此有理由推测它起源于Purkinje神经元操作的结果。

总的来说,我们的研究结果定义了小脑中一个保守的口渴中心,它对外周产生的激素信号做出反应,以与机体的需要相称的任一方向调节口渴。这有可能成为治疗烦渴、口渴和厌食等口渴障碍的重要治疗靶点。

参考文献:The cerebellum modulates thirst.

原创声明:本文系作者授权腾讯云开发者社区发表,未经许可,不得转载。

如有侵权,请联系 cloudcommunity@tencent.com 删除。

原创声明:本文系作者授权腾讯云开发者社区发表,未经许可,不得转载。

如有侵权,请联系 cloudcommunity@tencent.com 删除。

评论
登录后参与评论
0 条评论
热度
最新
推荐阅读
领券
问题归档专栏文章快讯文章归档关键词归档开发者手册归档开发者手册 Section 归档