首页
学习
活动
专区
圈层
工具
发布
社区首页 >专栏 >从空间解析转录组学推断等位基因特异性拷贝数畸变和肿瘤系统图谱

从空间解析转录组学推断等位基因特异性拷贝数畸变和肿瘤系统图谱

原创
作者头像
追风少年i
发布2024-11-04 10:48:44
发布2024-11-04 10:48:44
2500
举报

作者,Evil Genius

在分享文章Integrative spatial and genomic analysis of tumor heterogeneity with Tumoroscope | Nature Communications的时候,空间CNV的计算方法是STARCH,分享文章在课程补充---空间转录组结合邻域的CNV检测;最近分享的文章Tumour evolution and microenvironment interactions in 2D and 3D space | Nature也提到了CNV的检测方法,原文分享文章在顶刊分享---肿瘤进化和微环境相互作用(突变 + 单细胞 + 空间),其中CNV的检测方法如下:

其中InferCNV已经分享了很多了,很多博主也都介绍过,但是最近的方法CalicoST,我们也需要学习一下。

今日参考文章(nature methods,相当高了)

知识积累

CalicoST算法,这是一种同时推断等位基因特异性拷贝数畸变(CNAs)并从SRT数据中重建肿瘤空间进化或系统图谱的算法。

CalicoST鉴定了重要的CNAs类别,包括拷贝中性杂合性缺失和镜像亚克隆CNAs,它们在总拷贝数分析中是不可见的。

肿瘤通过获得体细胞突变而进化,包括单核苷酸变异(SNV)、CNAs和大规模结构变异。

大的CNAs会在基因表达中留下印记;即,基因组区域的缺失往往导致该区域基因的低表达,而扩增往往导致该区域基因的过表达。

CNA会改变两条亲本染色体中的一条,因此鉴定“等位基因特异性CNA”对于全面描述肿瘤中的CNA至关重要。例如,拷贝数中性杂合性缺失(CNLOH)——亲本染色体的一个区域被删除,而另一个亲本染色体被扩增,从而使该位点的总拷贝数保持不变——在癌症中很常见。镜像亚克隆CNAs(不同的癌细胞具有不同亲本等位基因的独立增益或丢失)在癌症中也很常见。重要的是,这些事件都不会改变细胞中基因组位点的总拷贝数。因此,这些事件在总拷贝数分析中是不可见的,这可能导致错误的肿瘤克隆识别和不准确的肿瘤系统发育。

CalicoST算法

CalicoST具有以下关键特征:(1)识别每个癌症克隆的转录区域的等位基因特异性整数拷贝数,揭示总拷贝数分析不可见的事件,如CNLOH和镜像亚克隆CNAs。(2)为每个spot分配一个克隆标签,表明该spot的等位基因特异性拷贝数谱。(3)推断出与已识别的拷贝数谱(癌症克隆)相关的系统发育,以及结合体细胞进化和克隆空间图谱。(4)推断和模拟SRT技术中的正常细胞混合物,而不是单细胞分辨率(例如,10x Genomics Visium),以推断更准确的等位基因特异性拷贝数和癌症克隆。(5)同时分析来自同一肿瘤的多个区域或排列的SRT切片。

CalicoST的输入是一个空间坐标矩阵S,一个转录本计数矩阵X,其条目是每个位点上每个转录本的总reads数,一个等位基因计数矩阵Y,其条目是种系杂合单核苷酸多态性(SNPs)的非参考等位基因的reads数,和总等位基因计数矩阵D,其条目为与Y相同的一组种系杂合snp的参考和非参考等位基因的总reads数(表达矩阵 + 突变矩阵)。

一些SRT技术(例如,10x Genomics Visium)可能缺乏单细胞分辨率,无法测量每个空间点内的多个细胞。这种混合物稀释了识别CNAs和癌症克隆的信号。CalicoST根据肿瘤中杂合性缺失(LOH)的基因组区域的B等位基因频率(BAF)推断出每个位点的肿瘤比例θ,并进一步使用θ推断出完整的等位基因特异性拷贝数谱。

CalicoST使用隐马尔可夫模型(HMM)对基因组中多个相邻位点的拷贝数之间的相关性进行建模,并使用隐马尔可夫随机场(HMRF)对相邻点的克隆标签之间的相关性进行建模,假设相邻spot可能具有遗传相似性。

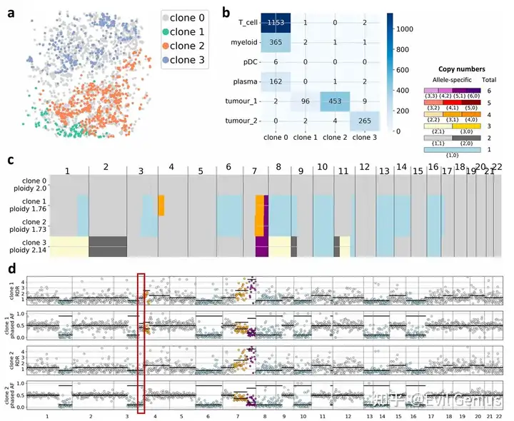
分析示例1:CalicoST推断出HTAN中精确的等位基因特异性CNAs(10X Visium数据)

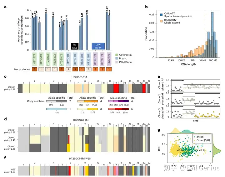
分析示例2:CalicoST具有较高的精度和空间相干性(方法比较)

STARCH、InferCNV、Numbat、CalicoST。

看来STARCH和CalicoST表现最好。

分析示例3、CalicoST在三维空间推断肿瘤的演化

CalicoST可以用于分析来自远处切片的三维癌症克隆。

分析示例4、前列腺癌器官中的镜像亚克隆CNAs

示例代码在https://github.com/raphael-group/CalicoST/

生活很好,有你更好

原创声明:本文系作者授权腾讯云开发者社区发表,未经许可,不得转载。

如有侵权,请联系 cloudcommunity@tencent.com 删除。

原创声明:本文系作者授权腾讯云开发者社区发表,未经许可,不得转载。

如有侵权,请联系 cloudcommunity@tencent.com 删除。

评论
登录后参与评论
0 条评论
热度
最新
推荐阅读
目录
  • 作者,Evil Genius
  • 在分享文章Integrative spatial and genomic analysis of tumor heterogeneity with Tumoroscope | Nature Communications的时候,空间CNV的计算方法是STARCH,分享文章在课程补充---空间转录组结合邻域的CNV检测;最近分享的文章Tumour evolution and microenvironment interactions in 2D and 3D space | Nature也提到了CNV的检测方法,原文分享文章在顶刊分享---肿瘤进化和微环境相互作用(突变 + 单细胞 + 空间),其中CNV的检测方法如下:
  • 其中InferCNV已经分享了很多了,很多博主也都介绍过,但是最近的方法CalicoST,我们也需要学习一下。
  • 今日参考文章(nature methods,相当高了)
  • 知识积累
  • CalicoST算法,这是一种同时推断等位基因特异性拷贝数畸变(CNAs)并从SRT数据中重建肿瘤空间进化或系统图谱的算法。
  • CalicoST鉴定了重要的CNAs类别,包括拷贝中性杂合性缺失和镜像亚克隆CNAs,它们在总拷贝数分析中是不可见的。
  • 肿瘤通过获得体细胞突变而进化,包括单核苷酸变异(SNV)、CNAs和大规模结构变异。
  • 大的CNAs会在基因表达中留下印记;即,基因组区域的缺失往往导致该区域基因的低表达,而扩增往往导致该区域基因的过表达。
  • CNA会改变两条亲本染色体中的一条,因此鉴定“等位基因特异性CNA”对于全面描述肿瘤中的CNA至关重要。例如,拷贝数中性杂合性缺失(CNLOH)——亲本染色体的一个区域被删除,而另一个亲本染色体被扩增,从而使该位点的总拷贝数保持不变——在癌症中很常见。镜像亚克隆CNAs(不同的癌细胞具有不同亲本等位基因的独立增益或丢失)在癌症中也很常见。重要的是,这些事件都不会改变细胞中基因组位点的总拷贝数。因此,这些事件在总拷贝数分析中是不可见的,这可能导致错误的肿瘤克隆识别和不准确的肿瘤系统发育。
  • CalicoST算法
  • CalicoST具有以下关键特征:(1)识别每个癌症克隆的转录区域的等位基因特异性整数拷贝数,揭示总拷贝数分析不可见的事件,如CNLOH和镜像亚克隆CNAs。(2)为每个spot分配一个克隆标签,表明该spot的等位基因特异性拷贝数谱。(3)推断出与已识别的拷贝数谱(癌症克隆)相关的系统发育,以及结合体细胞进化和克隆空间图谱。(4)推断和模拟SRT技术中的正常细胞混合物,而不是单细胞分辨率(例如,10x Genomics Visium),以推断更准确的等位基因特异性拷贝数和癌症克隆。(5)同时分析来自同一肿瘤的多个区域或排列的SRT切片。
  • CalicoST的输入是一个空间坐标矩阵S,一个转录本计数矩阵X,其条目是每个位点上每个转录本的总reads数,一个等位基因计数矩阵Y,其条目是种系杂合单核苷酸多态性(SNPs)的非参考等位基因的reads数,和总等位基因计数矩阵D,其条目为与Y相同的一组种系杂合snp的参考和非参考等位基因的总reads数(表达矩阵 + 突变矩阵)。
  • 一些SRT技术(例如,10x Genomics Visium)可能缺乏单细胞分辨率,无法测量每个空间点内的多个细胞。这种混合物稀释了识别CNAs和癌症克隆的信号。CalicoST根据肿瘤中杂合性缺失(LOH)的基因组区域的B等位基因频率(BAF)推断出每个位点的肿瘤比例θ,并进一步使用θ推断出完整的等位基因特异性拷贝数谱。
  • CalicoST使用隐马尔可夫模型(HMM)对基因组中多个相邻位点的拷贝数之间的相关性进行建模,并使用隐马尔可夫随机场(HMRF)对相邻点的克隆标签之间的相关性进行建模,假设相邻spot可能具有遗传相似性。
  • 分析示例1:CalicoST推断出HTAN中精确的等位基因特异性CNAs(10X Visium数据)
  • 分析示例2:CalicoST具有较高的精度和空间相干性(方法比较)
  • STARCH、InferCNV、Numbat、CalicoST。
  • 看来STARCH和CalicoST表现最好。
  • 分析示例3、CalicoST在三维空间推断肿瘤的演化
  • CalicoST可以用于分析来自远处切片的三维癌症克隆。
  • 分析示例4、前列腺癌器官中的镜像亚克隆CNAs
  • 示例代码在https://github.com/raphael-group/CalicoST/
  • 生活很好,有你更好
领券
问题归档专栏文章快讯文章归档关键词归档开发者手册归档开发者手册 Section 归档