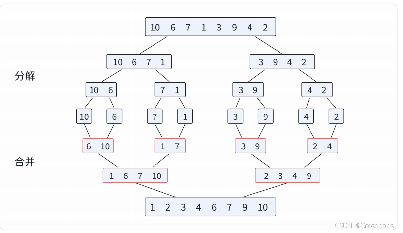
归并排序(Merge sort)是建立在归并操作上的一种有效的排序算法。该算法是采用分治法(Divide and Conquer)的一个非常典型的应用。将已有序的子序列合并,得到完全有序的序列;即先使每个子序列有序,再使子序列段间有序。若将两个有序表合并成一个有序表,称为2-路归并。
作为一种典型的分而治之思想的算法应用,归并排序的实现由两种方法:


稳定性:
归并排序是高效的基于比较的稳定排序算法。
空间复杂度:
归并排序可以只使用
大小的辅助空间,但为便捷通常使用与原数组等长的辅助数组。所以通常情况下空间复杂度为
时间复杂度:
归并排序基于分治思想将数组分段排序后合并,时间复杂度在最优、最坏与平均情况下均为
。
和选择排序一样,归并排序的性能不受输入数据的影响,但表现比选择排序好的多,因为始终都是
的时间复杂度。代价是需要额外的内存空间。
int min(int x, int y) {
return x < y ? x : y;
}
void merge_sort(int arr[], int len) {
int *a = arr;
int *b = (int *) malloc(len * sizeof(int));
int seg, start;
for (seg = 1; seg < len; seg += seg) {
for (start = 0; start < len; start += seg * 2) {
int low = start, mid = min(start + seg, len), high = min(start + seg * 2, len);
int k = low;
int start1 = low, end1 = mid;
int start2 = mid, end2 = high;
while (start1 < end1 && start2 < end2)
b[k++] = a[start1] < a[start2] ? a[start1++] : a[start2++];
while (start1 < end1)
b[k++] = a[start1++];
while (start2 < end2)
b[k++] = a[start2++];
}
int *temp = a;
a = b;
b = temp;
}
if (a != arr) {
int i;
for (i = 0; i < len; i++)
b[i] = a[i];
b = a;
}
free(b);
}void merge_sort_recursive(int arr[], int reg[], int start, int end) {
if (start >= end)
return;
int len = end - start, mid = (len >> 1) + start;
int start1 = start, end1 = mid;
int start2 = mid + 1, end2 = end;
merge_sort_recursive(arr, reg, start1, end1);
merge_sort_recursive(arr, reg, start2, end2);
int k = start;
while (start1 <= end1 && start2 <= end2)
reg[k++] = arr[start1] < arr[start2] ? arr[start1++] : arr[start2++];
while (start1 <= end1)
reg[k++] = arr[start1++];
while (start2 <= end2)
reg[k++] = arr[start2++];
for (k = start; k <= end; k++)
arr[k] = reg[k];
}
void merge_sort(int arr[], const int len) {
int reg[len];
merge_sort_recursive(arr, reg, 0, len - 1);
}def mergeSort(arr):
import math
if(len(arr)<2):
return arr
middle = math.floor(len(arr)/2)
left, right = arr[0:middle], arr[middle:]
return merge(mergeSort(left), mergeSort(right))
def merge(left,right):
result = []
while left and right:
if left[0] <= right[0]:
result.append(left.pop(0))
else:
result.append(right.pop(0));
while left:
result.append(left.pop(0))
while right:
result.append(right.pop(0));
return resultpublic class MergeSort implements IArraySort {
@Override
public int[] sort(int[] sourceArray) throws Exception {
// 对 arr 进行拷贝,不改变参数内容
int[] arr = Arrays.copyOf(sourceArray, sourceArray.length);
if (arr.length < 2) {
return arr;
}
int middle = (int) Math.floor(arr.length / 2);
int[] left = Arrays.copyOfRange(arr, 0, middle);
int[] right = Arrays.copyOfRange(arr, middle, arr.length);
return merge(sort(left), sort(right));
}
protected int[] merge(int[] left, int[] right) {
int[] result = new int[left.length + right.length];
int i = 0;
while (left.length > 0 && right.length > 0) {
if (left[0] <= right[0]) {
result[i++] = left[0];
left = Arrays.copyOfRange(left, 1, left.length);
} else {
result[i++] = right[0];
right = Arrays.copyOfRange(right, 1, right.length);
}
}
while (left.length > 0) {
result[i++] = left[0];
left = Arrays.copyOfRange(left, 1, left.length);
}
while (right.length > 0) {
result[i++] = right[0];
right = Arrays.copyOfRange(right, 1, right.length);
}
return result;
}
}template<typename T> // 整数或浮点数皆可使用,若要使用物件(class)时必须设定"小与"(<)的运算子功能
void merge_sort(T arr[], int len) {
T *a = arr;
T *b = new T[len];
for (int seg = 1; seg < len; seg += seg) {
for (int start = 0; start < len; start += seg + seg) {
int low = start, mid = min(start + seg, len), high = min(start + seg + seg, len);
int k = low;
int start1 = low, end1 = mid;
int start2 = mid, end2 = high;
while (start1 < end1 && start2 < end2)
b[k++] = a[start1] < a[start2] ? a[start1++] : a[start2++];
while (start1 < end1)
b[k++] = a[start1++];
while (start2 < end2)
b[k++] = a[start2++];
}
T *temp = a;
a = b;
b = temp;
}
if (a != arr) {
for (int i = 0; i < len; i++)
b[i] = a[i];
b = a;
}
delete[] b;
}void Merge(vector<int> &Array, int front, int mid, int end) {
// preconditions:
// Array[front...mid] is sorted
// Array[mid+1 ... end] is sorted
// Copy Array[front ... mid] to LeftSubArray
// Copy Array[mid+1 ... end] to RightSubArray
vector<int> LeftSubArray(Array.begin() + front, Array.begin() + mid + 1);
vector<int> RightSubArray(Array.begin() + mid + 1, Array.begin() + end + 1);
int idxLeft = 0, idxRight = 0;
LeftSubArray.insert(LeftSubArray.end(), numeric_limits<int>::max());
RightSubArray.insert(RightSubArray.end(), numeric_limits<int>::max());
// Pick min of LeftSubArray[idxLeft] and RightSubArray[idxRight], and put into Array[i]
for (int i = front; i <= end; i++) {
if (LeftSubArray[idxLeft] < RightSubArray[idxRight]) {
Array[i] = LeftSubArray[idxLeft];
idxLeft++;
} else {
Array[i] = RightSubArray[idxRight];
idxRight++;
}
}
}
void MergeSort(vector<int> &Array, int front, int end) {
if (front >= end)
return;
int mid = (front + end) / 2;
MergeSort(Array, front, mid);
MergeSort(Array, mid + 1, end);
Merge(Array, front, mid, end);
}func mergeSort(arr []int) []int {
length := len(arr)
if length < 2 {
return arr
}
middle := length / 2
left := arr[0:middle]
right := arr[middle:]
return merge(mergeSort(left), mergeSort(right))
}
func merge(left []int, right []int) []int {
var result []int
for len(left) != 0 && len(right) != 0 {
if left[0] <= right[0] {
result = append(result, left[0])
left = left[1:]
} else {
result = append(result, right[0])
right = right[1:]
}
}
for len(left) != 0 {
result = append(result, left[0])
left = left[1:]
}
for len(right) != 0 {
result = append(result, right[0])
right = right[1:]
}
return result
}今天的分享到这里就结束啦!如果觉得文章还不错的话,可以三连支持一下。
也可以点点关注,避免以后找不到我哦!