首页
学习
活动
专区
圈层
工具
发布
首页
学习
活动
专区
圈层
工具
MCP广场
社区首页 >专栏 >课前准备----高通量单细胞分析数据集中的体细胞突变检测

课前准备----高通量单细胞分析数据集中的体细胞突变检测

原创
作者头像
追风少年i
修改2024-09-08 21:36:50
修改2024-09-08 21:36:50
2060
举报

作者,Evil Genius

我们外显子数据分析的报名就截止到周三吧(9月11号),按照大家报名的情况,大概率是开不起来的,不过报名的人可以放心,因为人数不够导致的预报名费用会全部退给大家的。这一篇就总结一下关系单细胞空间检测突变的文章运用,大家可以借鉴借鉴。

相信没人报名,应该是大家都会分析吧。索性直接休息吧 。

课前准备---单细胞数据检测SNV(变异、插入、缺失、等位基因连锁)

课前准备---脑膜瘤异质性和进化的时空机制(空间 + CNV + 蛋白)

2024年外显子分析系列课程

单细胞空间多组学分析中的外显子分析部分

单细胞 + ATAC + 突变 + 空间揭示了肝母细胞瘤中克隆进化和细胞可塑性的相互作用

课前准备--单细胞突变矩阵的获得与有害位点的识别

肿瘤突变位点临床解读数据库:CIVIC、JAX CKB、My Cancer Genome

单细胞空间突变信息分析导论

10X空间转录组数据中研究并可视化体细胞突变

系统整理10X单细胞空间数据中可检测到的有害突变位点(OncoKB)

单细胞、空间、外显子解析TP53突变重构肺腺癌细胞图谱

肿瘤突变负荷(TMB)及计算方法

外显子(wes)panel数据分析OncoKB注释

外显子数据分析之基因融合factora

外显子数据分析汇报汇总

多组学(单细胞、空间转录+蛋白、外显子、甲基化)揭示神经母细胞瘤异质性图谱

单细胞、空间、外显子分析方法更新

单细胞、空间、外显子多组学分析探讨

单细胞、空间、外显子多组学分析揭示了早期肺腺癌(LUAD)发展过程中上皮细胞的状态和转录组特征

其中目前高分文章也很多了,放几个例子。

今日话题:单细胞分析数据集中的体细胞突变检测

参考文章

体细胞突变在单细胞分辨率上的表征对于研究癌症进化、克隆嵌合和细胞可塑性至关重要。 体细胞突变在单细胞分辨率上的表征对于研究癌症中的遗传异质性和细胞可塑性、非肿瘤组织中的克隆嵌合体以及确定在恶性细胞和表型正常细胞中起作用的突变过程至关重要。单细胞基因组测序为研究单细胞突变提供了最直接的方法。 单细胞基因组测序的一种替代策略包括直接从高通量单细胞测定中检测测序reads中的体细胞突变,如scRNA-seq和scATAC-seq。这种方法的主要优点是可以利用单细胞分析的高通量来绘制细胞谱系的转录或调控程序,而不需要复杂的实验方案来联合分析来自同一细胞的DNA和RNA。然而,由于不同细胞类型的基因表达的可变性、等位基因脱落事件、RNA编辑、有限的覆盖深度和测序产物,突变的检测受到很大限制。因此,现有的算法依赖于检测突变,如单核苷酸变异(SNV)或indel,这些突变以前是通过匹配的bulk或单细胞DNA测序数据确定的。

我们的分析目标:设计算法来检测单细胞数据集中的体细胞突变,而不需要匹配的DNA测序数据。

检测框架

10x Genomics Chromium技术生成的scRNA-seq数据和匹配的全外显子组测序(WES)数据检测突变的比较

matched scRNA-seq and exome sequencing data
matched scRNA-seq and exome sequencing data

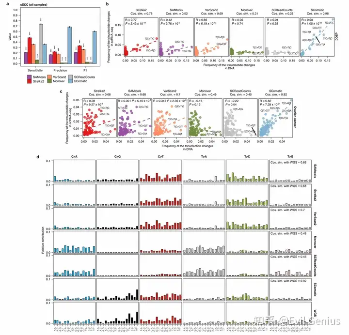
突变检测方法的比较

  • VarScan2、SAMtools、Strelka2、Monovar、SCReadCounts

超突变样本中体细胞突变的检测

以高突变负担为特征的样品中检测体细胞突变的性能。

在low mutation burden的样品中检测突变

单细胞ATAC数据中检测突变信息,结果也相当可靠

Comparison of the performance of SComatic against other mutation detection methods
Comparison of the performance of SComatic against other mutation detection methods

细胞类型分辨率下的克隆模式

分析肿瘤内异质性

突变特征分析

代码示例在https://github.com/cortes-ciriano-lab/SComatic

生活很好,有你更好

原创声明:本文系作者授权腾讯云开发者社区发表,未经许可,不得转载。

如有侵权,请联系 cloudcommunity@tencent.com 删除。

原创声明:本文系作者授权腾讯云开发者社区发表,未经许可,不得转载。

如有侵权,请联系 cloudcommunity@tencent.com 删除。

评论
登录后参与评论
0 条评论
热度
最新
推荐阅读
目录
  • 作者,Evil Genius
  • 我们外显子数据分析的报名就截止到周三吧(9月11号),按照大家报名的情况,大概率是开不起来的,不过报名的人可以放心,因为人数不够导致的预报名费用会全部退给大家的。这一篇就总结一下关系单细胞空间检测突变的文章运用,大家可以借鉴借鉴。
  • 相信没人报名,应该是大家都会分析吧。索性直接休息吧 。
  • 课前准备---单细胞数据检测SNV(变异、插入、缺失、等位基因连锁)
  • 课前准备---脑膜瘤异质性和进化的时空机制(空间 + CNV + 蛋白)
  • 2024年外显子分析系列课程
  • 单细胞空间多组学分析中的外显子分析部分
  • 单细胞 + ATAC + 突变 + 空间揭示了肝母细胞瘤中克隆进化和细胞可塑性的相互作用
  • 课前准备--单细胞突变矩阵的获得与有害位点的识别
  • 肿瘤突变位点临床解读数据库:CIVIC、JAX CKB、My Cancer Genome
  • 单细胞空间突变信息分析导论
  • 10X空间转录组数据中研究并可视化体细胞突变
  • 系统整理10X单细胞空间数据中可检测到的有害突变位点(OncoKB)
  • 单细胞、空间、外显子解析TP53突变重构肺腺癌细胞图谱
  • 肿瘤突变负荷(TMB)及计算方法
  • 外显子(wes)panel数据分析OncoKB注释
  • 外显子数据分析之基因融合factora
  • 外显子数据分析汇报汇总
  • 多组学(单细胞、空间转录+蛋白、外显子、甲基化)揭示神经母细胞瘤异质性图谱
  • 单细胞、空间、外显子分析方法更新
  • 单细胞、空间、外显子多组学分析探讨
  • 单细胞、空间、外显子多组学分析揭示了早期肺腺癌(LUAD)发展过程中上皮细胞的状态和转录组特征
  • 其中目前高分文章也很多了,放几个例子。
  • 今日话题:单细胞分析数据集中的体细胞突变检测
  • 参考文章
  • 我们的分析目标:设计算法来检测单细胞数据集中的体细胞突变,而不需要匹配的DNA测序数据。
  • 检测框架
  • 10x Genomics Chromium技术生成的scRNA-seq数据和匹配的全外显子组测序(WES)数据检测突变的比较
  • 突变检测方法的比较
  • 超突变样本中体细胞突变的检测
  • 在low mutation burden的样品中检测突变
  • 单细胞ATAC数据中检测突变信息,结果也相当可靠
  • 细胞类型分辨率下的克隆模式
  • 分析肿瘤内异质性
  • 突变特征分析
  • 代码示例在https://github.com/cortes-ciriano-lab/SComatic。
  • 生活很好,有你更好
领券
问题归档专栏文章快讯文章归档关键词归档开发者手册归档开发者手册 Section 归档