



Schematic showing the experimental approach: RNAscope imaging was implemented to identify tumour areas positive for bacteria or F. nucleatum from OSCC and CRC tumours embedded in OCT blocks. Tumour tissues were trimmed to fit the capture area (6.5 mm x 6.5 mm) on the 10x Visium slide. Following tissue permeabilization, RNA is released from cells and bind to an array of probes that are attached to the surface of the slide within capture spots. Each probe has a unique molecular identifier (UMI) and a barcode sequence providing the spatial coordinates for each transcript. cDNA is generated from the captured RNA through a reverse transcription reaction. The barcoded cDNA is denatured and pooled and then further processed to generate cDNA libraries. All transcripts are aligned against the human transcriptome to map the human gene-expression profile across the sample. The unmapped reads are then aligned against microbial databases through GATK PathSeq to identify the microbiome composition.
The bam files generated by SpaceRanger Count v1.3.0 (10x Genomics) were processed via GATK PathSeq v4.1.3.0 Pathogen discovery pipeline (Broad institute, Cambridge, MA, USA) to identify and taxonomically classify microbial reads



1、组织都是有序的系统,细胞之间的相互距离是其有序性的体现 2、空间细胞的交流是有距离限制的,通常认为在200um的范围内。 3、空间细胞的共定位是细胞之间相互需要的结果。 4、空间上细胞的位置错乱是引起疾病的重要原因之一,尤其在分析肿瘤异质性的时候。 5、空间位置上的细胞临近关系,往往存在1 + 1的小团伙共同起作用,实现1 + 1 > 2 的生物学作用。 6、空间位置上细胞之间的手拉手关系也受到各种调节,相互作用后改变自身的形态,在研究区域的细胞差异的时候,手拉手的关系尤其重要。
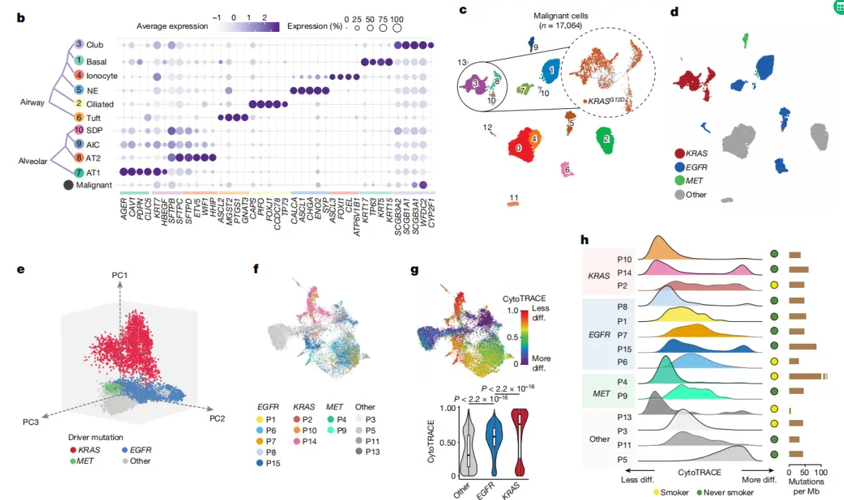
突变信息匹配到单细胞级别 Mapping KRAS codon 12 mutations. To map somatic KRAS mutations at single-cell resolution, alignment records were extracted from the corresponding BAM files using mutation location information. Unique mapping alignments (MAPQ = 255) labelled as either PCR duplication or secondary mapping were filtered out. The resulting somatic variant carrying reads were evaluated using Integrative Genomics Viewer (IGV) and the CB tags were used to identify cell identities of mutation-carrying reads. To estimate the VAF of KRASG12D mutation and cell fraction of KRASG12D-carrying cells within malignant and non-malignant epithelial cell subpopulations (for example, malignant cells from all LUADs, malignant cells from KM-LUADs, KACs from KM-LUADs), reads were first extracted based on their unique cell barcodes and BAM files were generated for each subpopulation using samtools. Mutations were then visualized using IGV, and VAFs were calculated by dividing the number of KRASG12D-carrying reads by the total number of uniquely aligned reads for each subpopulation. A similar approach was used to visualize KRASG12D-carrying reads and to calculate the VAF of KRASG12D in KACs of normal tissues from KM-LUAD cases. To calculate the mutation-carrying cell fraction, extracted reads were mapped to the KRASG12D locus from BAM files using AlignmentFile and fetch functions in pysam package. Extracted reads were further filtered using the ‘Duplicate’ and ‘Quality’ tags to remove PCR duplicates and low-quality mappings. The number of reads with or without KRASG12D mutation in each cell was summarized using the CB tag in read barcodes. Mutation-carrying cell fractions were then calculated as the ratio of the number of cells with at least one KRASG12D read over the number of cells with at least one high-quality read mapped to the locus.




原创声明:本文系作者授权腾讯云开发者社区发表,未经许可,不得转载。
如有侵权,请联系 cloudcommunity@tencent.com 删除。
原创声明:本文系作者授权腾讯云开发者社区发表,未经许可,不得转载。
如有侵权,请联系 cloudcommunity@tencent.com 删除。