以下内容整理自清华大学《数智安全与标准化》课程大作业期末报告同学的汇报内容。

一、选题与背景

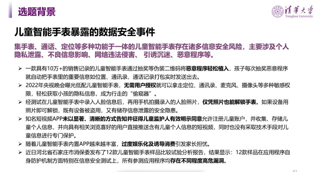
儿童智能手表暴露的数据安全事件比较显著,我们主要针对这一个特殊的细分领域做研究。
二、研究报告





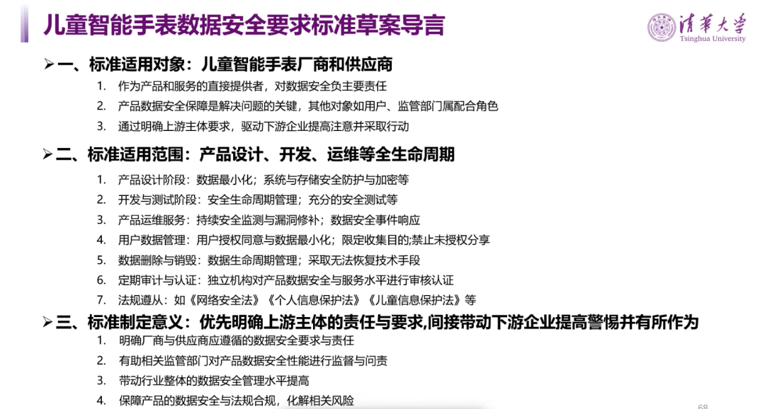
三、标准草案介绍










我们通过分析儿童智能手表的业务组成,在此基础上对不同使用场景,风险以及数据范围做相关界定,针对儿童、监护人、设备服务提供者以及第三方在不同的场景下,把框架搭起来之后尽可能的完备,不至于损失一些个人或者团体的利益。

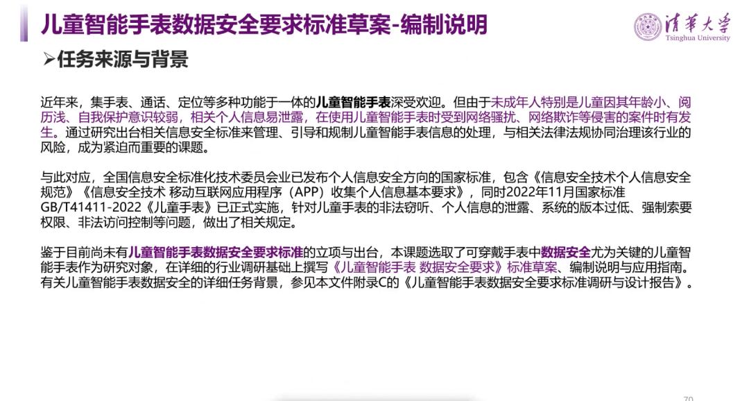
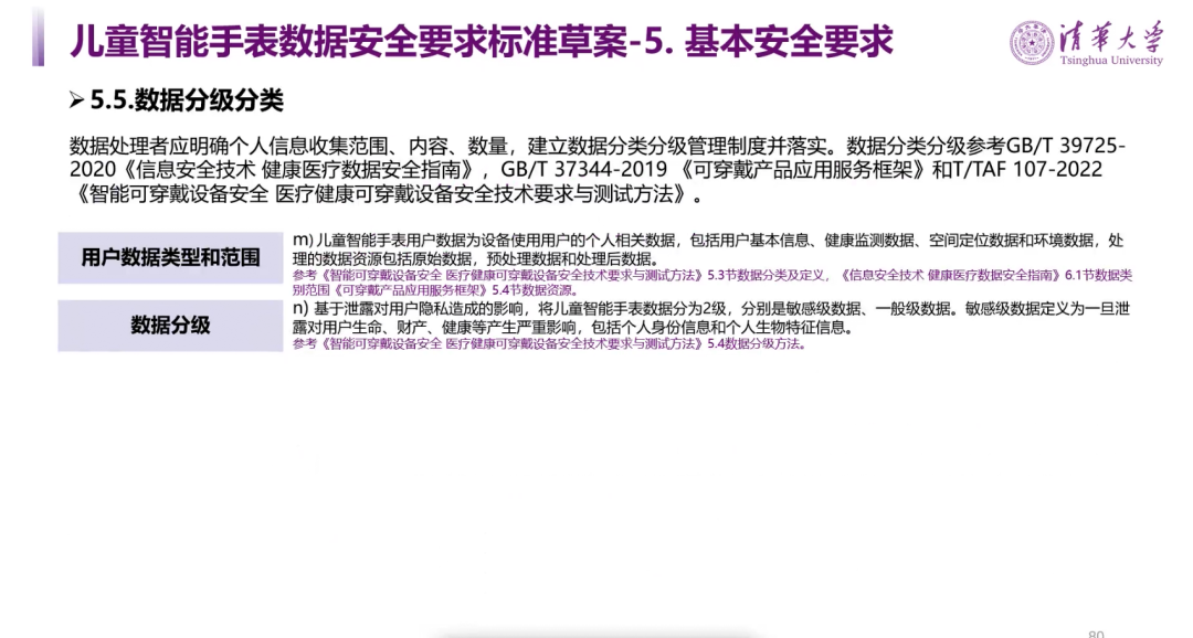
因为儿童这些敏感的数据很重要,所以我们在制定草案的过程中,考虑到很多个人信息保护方面的问题。





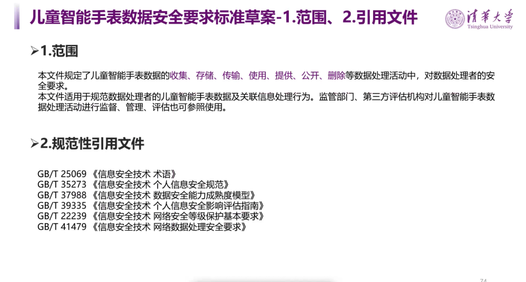
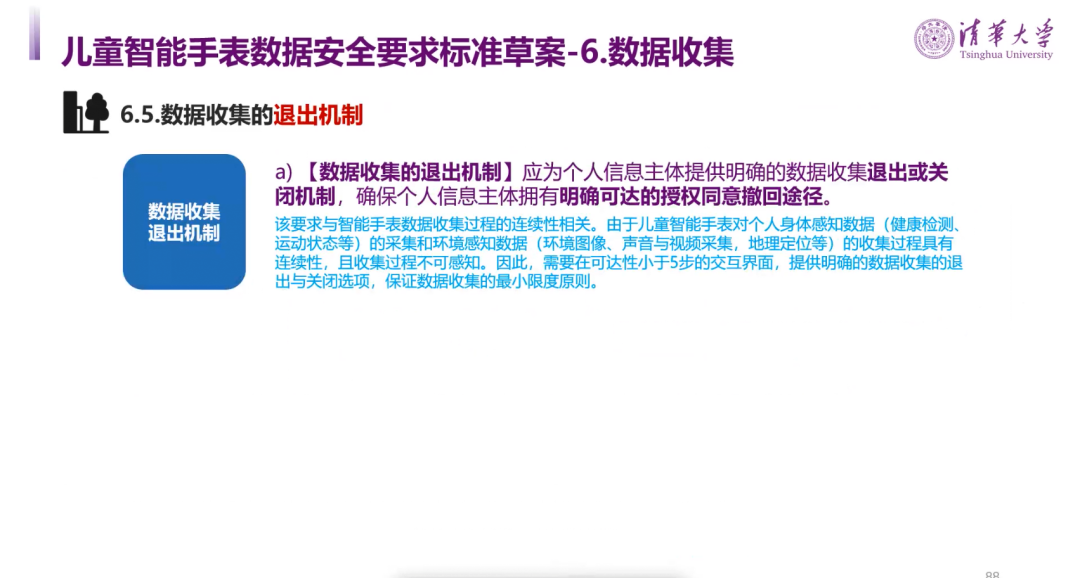
基于数据收集的基本原则,在儿童智能手表数据的收集过程,对不同场景下给出不同数据收集要求。









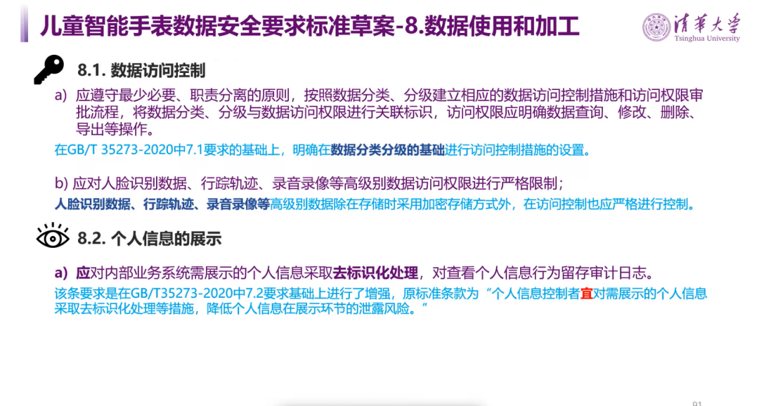
在数据使用和加工方面,除了对数据使用的目的和用户画像的使用进行限制,我们也会考虑到不同厂商的需求,比如分析要求也会和他们的利益挂钩。


四、参考文献


编辑整理:陈龙
排版:文婧
校对:林亦霖