首页
学习
活动
专区
圈层
工具
发布
社区首页 >专栏 >DevOps落地实践点滴和踩坑记录-(2) -聊聊平台建设

DevOps落地实践点滴和踩坑记录-(2) -聊聊平台建设

作者头像
DevOps在路上
发布2023-06-23 10:47:20
发布2023-06-23 10:47:20
3140
举报
文章被收录于专栏:DevOps实践之路DevOps实践之路

企业落地DevOps该买商用还是自己研发呢?

很多团队刚开始都会问这个问题,我的回答如下

  • 如果团队人数少,技术栈或者技术债务不是很多,历史包袱不重,领导急于看到成果,可以使用devops商业产品。前提还是看商业产品是否满足你们目前场景。
  • 自建工具链,分成简单工具搭建 和 更上一层的二次开发做平台,看你们需要哪种。
    • 前者相对容易点,比如常见的gitlab+jenkins+harbor/nexus+kubernetes等这样的组合
    • 后者 前期需要投入成本,还是看 你们目标是什么,解决什么问题。

「以终为始,看目标,找合适的方案,是比较合适的。平台可大可小,功能也可大可小,解决的问题也可大可小,看看目前的问题是什么?」

有哪些好用的DevOps价值流交付平台推荐?

「国外」

  • Azure DevOps

「国内」

  • Coding
  • 蓝鲸
  • JD行云
  • 阿里云效
  • 简单云ezone
  • 华为DevCloud

国内很多,以上这些都算是整合各个环节比较综合的,其他像禅道、Ones等这些项目管理类平台虽然号称DevOps平台,但是他们更擅长垂直领域,不是综合性平台。

自研DevOps平台面临的问题

上面说的平台都很好,但是面对上千规模的研发团队,往往会有“心有余力不足”,“杀鸡用牛刀,但是还杀不了鸡”的感觉。说白了,就是买了还是做二次开发,并且往往还不是简单二次开发这么简单。听我细细道来

1. 企业内部各平台鱼龙混杂

对于中小型企业,你可以通过采购外部DevOps平台服务的方式,快速形成战斗力。但是对于一定规模的企业,并不是一穷二白,而是各种平台已经存在了。这是一个企业的案例,很明显管需求的在OA, 管工单在一个系统,项目管理在另外一个系统。那我买了外面的平台(一般都是全家桶的解决方案),到底和我内部系统怎么融合呢?

  • 举个例子,如果公司已经用了JIRA, 外面大部分DevOps平台都自带同类功能的模块,你让我把JIRA干掉,买你的产品,尽管JIRA国内有点水土不服,但是这需要管理者做出抉择,哪怕是数据迁移也是需要成本和时间的。

2. 自研平台本质还是“企业的数字化转型”

对于传统软件企业,他们要的平台不仅仅是一个跑CI/CD,做部署的平台,更重要的是能够度量内部变革成果的平台。提到度量,就意味着你要打通整个研发过程所有环节,从外部客户需求,到内部研发环节,到对外发布,再到产品反馈,形成闭环。可以想象,变革过程会遇到多少不同的角色,不同的平台,所以「研发打造自己平台的过程也是企业内部自我变革的过程,这个过程会很漫长,也会很痛。」

  • 对于互联网企业,他们必须拥抱变化,快速抢占市场,所以从基础设施到人员素质,一定程度上比传统软件企业会好很多,数字化程度会好很多,他们关注更多其实是线上的快速发布,回滚,试错,监控告警。技术栈上,相对容易统一,个性化定制会很少,一般都是主干开发主干发布,或者主干开发分支发布。
  • 可是,对于传统企业,他们的特点是产品线丰富,客户定制化需求多,重产品定制(轻运维),他们更需要规范化的管理和规则限制。但是「往往他们的技术设施(容器化,环境快速生成)比较落后,研发人员不太重视工程化手段解决问题,技术栈没有很好统一,工具各个团队各自为政,因此整合工具链条就变得更艰难。」

所以自研平台本质还是企业自我的变革和决心,如果把传统软件企业比作工厂,通过自研平台进行功能和数据的整合,就是希望构建一个真正的“数字化“工厂,让信息流动和共享。

3. 自研平台建设离不开部门间的拉通对齐

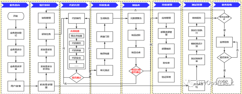
如下图所示,DevOps涉及诸多研发阶段和领域

  • 项目管理
  • 需求/缺陷跟踪
  • 代码管理
  • 构建/部署/测试
  • 发布
  • 日志监控

在企业内部刚起步阶段,可能缺乏专业的DevOps专家和人员,以为只是通过建设不同领域的工具平台,不知道如何拉通,为什么拉通,甚至可能不同的部门团队负责不同领域的工具。「缺乏最终目标的对齐和部门间拉通,可能导致如下问题」

  • 影响整体技术架构设计,可能导致很多返工
  • 部门间配合缺失,各自为政,不仅无法形成合力,还可能相互掣肘,相互可能在做重复工作
  • 无法制定长远平台演进规划
  • 数据拉通遥遥无期
  • 最终可能导致DevOps变革的失败,团队士气低沉,领导层看不到预期效果

「解决思路-组织结构」

  1. 成立虚拟的过程改进团队,包含组织级研效管理团队,平台工具建设团队,效能/工程教练团队,对业务研发团队进行支撑
  2. 业务研发团队对效能提高负主要责任,每个月业务技术leader 汇报进展;业务研发团队需要证明自己技术架构改进,解决成员的抱怨;需要对自己团队负责;
  3. 杜绝“工具平台团队”对效能结果负责的局面,工具团队一般提供的是通用的功能,对于“北极星”指标(ps:产品成功的关键指标)影响有限;对技术负责,打包更快,上线工作流更好
  4. 效能/工程教练团队要走进一线,和团队成员面谈,深刻了解团队“痛点”,进行辅导
  5. 组织级研效管理团队(一般是PMO组织),建立组织级规范进行发布;(PS: 实际情况中,该部门可能需要DevOps工具/教练团队的支撑,特别是工程技术方面,「避免规范无法落地」
  6. 需要一位德高望重,技术能力威望都还可以的领导统领过程改进团队 (PS: 解决拉通过程的困难,帮助协调资源,敢于拍板)

4. 「围绕“版本”和“关联”做文章,构建研发领域模型」

  • **”版本“ **记录了整个研发过程的演进,通过“版本”作为纽带,串联起来整个研发过程的元数据,再合适不过。
  • 「”版本“」的规范化,也是流程规范化的重要体现,只有“版本”规范化,过程才可能规范化。试想,如果你的组织连规范的版本号以及发布规范都没有,其他自动化手段就根本不用提
  • 「版本」”关联元数据 - 在笔者看来,是整个DevOps平台的重要目标之一,如果没有做到这一点,必然影响价值流打通

构建研发过程领域模型,可以帮助平台建设者理清业务实体之间的关系,指导平台的技术演进,串联起领域实体也是整个DevOps平台的重要目标一致

5. 围绕组织内真实业务场景,避免照虎画猫

在我们自己建设DevOps平台过程中,往往会参考一些商用的平台,这个无可厚非,但是要避免“机械模仿”。任何一家公司的DevOps演进都不是一蹴而就,或多或少都有历史原因,模仿的同时要思考他们为什么要这样做,是不是真的适合自己的场景,借鉴可以,但是要弄清楚为什么需要。举例说明

  • 大部分公有云的DevOps平台基因里都或多或少都有互联网的基因,它们的对于持续部署发布(灰度,蓝绿)会格外重视,那么作为传统软件企业,你是否真的需要?
  • 再比如,这些平台的流水线编排都很灵活,但是在你的企业过度的灵活是否真的有用?也许开发团队只需要傻瓜式的,甚至无脑,严格控制的流程呢?

熟悉组织的软件研发活动,通过和业务研发团队座谈的方式,收集真实的痛点,在“灵活模式”和“死板模式”中需求平衡。功能做的再酷炫,不能解决实际问题,也是没有任何价值的。如图所示,可以通过绘制业务流程图的方式,将平台的业务流程和实际的业务场景结合,指导平台分阶段建设,业务与技术演进相结合。

总结

上面我分享的几个问题,相信你都会遇到,这里仅供参考。每个组织想要的DevOps平台是完全不一样的,别人的场景功能未必就适合自己,主要还是以解决问题为目的。DevOps实践过程是漫长和艰难的,平台能力是整个组织一起努力的结果,不要试图你的团队单枪匹马搞成这个事情,离不开你的“客户”(需求),离不开上层领导的支持(自上而下推动),离不开组织运营规范的牵引(流程规范)。

本文参与 腾讯云自媒体同步曝光计划,分享自微信公众号。
原始发表:2022-08-17,如有侵权请联系 cloudcommunity@tencent.com 删除

本文分享自 DevOps在路上 微信公众号,前往查看

如有侵权,请联系 cloudcommunity@tencent.com 删除。

本文参与 腾讯云自媒体同步曝光计划  ,欢迎热爱写作的你一起参与!

评论
登录后参与评论
0 条评论
热度
最新
推荐阅读
目录
  • 企业落地DevOps该买商用还是自己研发呢?
    • 有哪些好用的DevOps价值流交付平台推荐?
    • 自研DevOps平台面临的问题
      • 1. 企业内部各平台鱼龙混杂
      • 2. 自研平台本质还是“企业的数字化转型”
      • 3. 自研平台建设离不开部门间的拉通对齐
      • 4. 「围绕“版本”和“关联”做文章,构建研发领域模型」
      • 5. 围绕组织内真实业务场景,避免照虎画猫
    • 总结
领券
问题归档专栏文章快讯文章归档关键词归档开发者手册归档开发者手册 Section 归档