
步骤
git clone https://github.com/spdk/spdk.git
git submodule update --init
./configure --with-daos #指定daos include目录和lib目录
make -j 16
sudo ./build/bin/nvmf_tgt -m 21,22,23,24
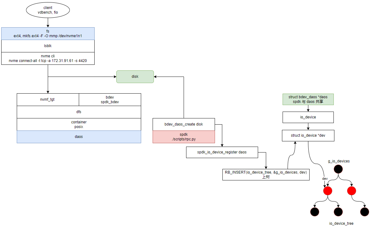
sudo ./scripts/rpc.py nvmf_create_transport -t TCP -u 2097152 -i 2097152在设计方面,此 bdev 是一个名为 bdev 本身的文件,位于 DAOS POSIX 容器中,每个 io 通道使用 daos 事件队列。 每个 io 通道都有一个事件队列来支撑最佳 IO 吞吐量。 该实现使用每个设备通道的独立池和容器连接以获得最佳 IO 吞吐量
bdev_daos_create
bdev_get_daos_engine 初始化daos引擎bdev_daos_io_channel_create_cb 用创建通道的方式检测容器连通性, 如果在通道创建过程中,由于参数不正确而发生错误,例如: 池/容器名称错误,或其他一些内部 DAOS 错误(如达到 CART 上下文限制),bdev_daos_io_channel_create_cb() 会发出有关此类错误的信号,但是,spdk_io_device_register() 不会将它们考虑在内。 设备创建成功,返回成功的 RPC 响应并将 bdev 留在 bdev 列表中,但它完全无法使用且不可修改, 尝试在创建通道的时候连接到DAOS容器,所以在这里模拟创建一个通道,这样我们就可以在创建DAOS bdev的时候返回一个失败,而不是等到第一个通道创建的时候才发现,留下不可用的bdev注册spdk_io_device_register 将不透明的 io_device 上下文注册为 I/O 设备。 I/O设备注册后,可以使用spdk_get_io_channel()函数返回I/O通道spdk_bdev_register 注册一个新的 bdev。 必须从 SPDK APP线程调用此函数大致流程
./scripts/rpc.py bdev_daos_create daosdev0 test-pool test-cont 64 4096 -> from spdk.rpc.client -> 4K * 64 = 256KB -> |4K|4K|...|
SPDK_RPC_REGISTER("bdev_daos_create", rpc_bdev_daos_create, SPDK_RPC_RUNTIME)
rpc_bdev_daos_create -> module/bdev/daos/bdev_daos_rpc.c
create_bdev_daos
block_size % 512 512对齐
daos->disk.fn_table = &daos_fn_table -> static const struct spdk_bdev_fn_table daos_fn_table -> 提交IO请求 -> bdev_daos_submit_request -> ... -> dfs_write -> src/client/dfs/dfs.c -> daos_array_write
bdev_get_daos_engine
daos_init()
bdev_daos_io_channel_create_cb
spdk_call_unaffinitized(_bdev_daos_io_channel_create_cb, ch)
rte_thread_get_affinity(&orig_cpuset)
spdk_unaffinitize_thread() 移除cpu亲和性
CPU_ZERO(&new_cpuset)
_bdev_daos_io_channel_create_cb
bdev_get_daos_engine
daos_pool_connect
daos_cont_open
dfs_mount(ch->pool, ch->cont, O_RDWR, &ch->dfs)
dfs_open
daos_eq_create
rte_thread_set_affinity(&orig_cpuset) 将cpu亲和性设回去
ch->poller = SPDK_POLLER_REGISTER(bdev_daos_channel_poll, ch, 0)
bdev_daos_io_channel_destroy_cb
spdk_poller_unregister
daos_eq_destroy
dfs_release
dfs_umount
daos_cont_close
daos_pool_disconnect
bdev_daos_put_engine
spdk_io_device_register(daos, bdev_daos_io_channel_create_cb, bdev_daos_io_channel_destroy_cb -> lib/thread/thread.c
thread = spdk_get_thread() 此外,在注册 io 设备之前将 UT 更改为 set_thread()
dev->create_cb = create_cb = bdev_daos_io_channel_create_cb
dev->destroy_cb = destroy_cb
tmp = RB_INSERT(io_device_tree, &g_io_devices, dev) -> io_device_tree_RB_INSERT(&g_io_devices, dev) -> 将IO设备对象插入红黑树(g_io_devices全局红黑树头) -> 利用宏生成红黑树插入函数: #define RB_GENERATE_INSERT -> name##_RB_INSERT
spdk_bdev_register -> lib/bdev/bdev.c -> spdk_bdev_register(struct spdk_bdev *bdev)
bdev_register(bdev) -> lib/bdev/bdev.c -> bdev_register(struct spdk_bdev *bdev)
spdk_bdev_get_memory_domains 获取给定 bdev 使用的 SPDK 内存域。 如果 bdev 报告它使用内存域,这意味着它可以使用位于这些内存域中的数据缓冲区。 用户可以调用此函数并将 domains 设置为 NULL 并将 array_size 设置为 0 以获取 bdev 使用的内存域数
spdk_bdev_is_md_separate 查询元数据是否与块数据交织或与块数据分离
bdev_alloc_io_stat
bdev_name_add
spdk_bdev_get_buf_align
spdk_io_device_register 将不透明的 io_device 上下文注册为 I/O 设备。 I/O设备注册后,可以使用spdk_get_io_channel()函数返回I/O通道, 许多 bdev 模块创建自己的 bdev 结构,其中 spdk_bdev 作为第一个成员。 bdev.c 当前使用 spdk_bdev 指针作为其 io_device 句柄,强制 bdev 模块选择不同的东西。将其更改为使用 spdk_bdev 指针 + 1 个字节作为其 io_device 句柄。 实际句柄并不重要——它只需要是独一无二的。 这将简化 bdev 模块开发
TAILQ_INSERT_TAIL(&g_bdev_mgr.bdevs, bdev, internal.link) 上链表
bdev_open 注册 bdev 时,bdev 模块会在通知 bdev 寄存器之前对其进行检查。检查可能是异步的,例如 当 bdev 模块必须在新的 bdev 上执行 I/O 时。这会导致竞争条件,其中 bdev 可能会在检查未完成时被破坏。 然后,一旦所有模块都发出检查已完成的信号,`bdev_register_finished` 将对释放的 bdev 指针进行无效访问。要解决此问题,请推迟取消注册,直到通过打开 bdev 上的描述符完成检查
bdev_examine
spdk_bdev_wait_for_examine(bdev_register_finished, desc) 当所有 bdev 完成检查过程时报告。 注册的 cb_fn 只会被调用一次。 需要再次调用此函数以接收有关检查过程的进一步报告
*bdev = &(daos->disk)struct bdev_daos *daos;
struct bdev_daos_io_channel ch = {};
默认容器类型为: OC_SX (oclass SX 保证IOPS优先, 该参数用于数据冗余和保护)
https://github.com/ssbandjl/spdk/commit/2e283fcb67a8ee1d9b4f470f17bec57bbe3adad5
https://docs.daos.io/v2.3/user/blockdev/
https://www.cnblogs.com/whl320124/articles/10064186.html
https://rootw.github.io/2018/05/SPDK-subsys-bdev/
晓兵
博客: https://logread.cn | https://blog.csdn.net/ssbandjl | https://cloud.tencent.com/developer/user/5060293/articles
公众号: 云原生云
原创声明:本文系作者授权腾讯云开发者社区发表,未经许可,不得转载。
如有侵权,请联系 cloudcommunity@tencent.com 删除。
原创声明:本文系作者授权腾讯云开发者社区发表,未经许可,不得转载。
如有侵权,请联系 cloudcommunity@tencent.com 删除。