
目标检测是指在图像或视频中分类和定位物体的任务。由于其广泛的应用,最近几年目标检测受到了越来越多的关注。本文概述了基于深度学习的目标检测器的最新发展。同时,还提供了目标检测任务的基准数据集和评估指标的简要概述,以及在识别任务中使用的一些高性能基础架构,其还涵盖了当前在边缘设备上使用的轻量级模型。在文章的最后,我们通过以图表的形式直观地在多个经典指标上比较了这些架构的性能。

Structure of the paper
目标检测对于人类来说是一项很简单的任务,但是对于计算机来说却是一项艰巨的任务。目标检测涉及在视野范围内识别和定位所有物体(如汽车、人、街道标志等)的实例。此外,分类、分割、运动估计、场景理解等任务也是计算机视觉中的基本问题。
早期的目标检测模型是由手工提取的特征提取器构建的,例如 Viola-Jones 检测器和方向梯度直方图(HOG)等。这些模型运行速度慢且检测不准确,在未熟悉的数据集上表现不佳。卷积神经网络(CNN)和深度学习在图像分类任务中的再次出现改变了视觉感知的景观。AlexNet 在 2012 年 ImageNet 大规模视觉识别挑战赛(ILSVRC)中以绝对优势获得了冠军,这极大地启发科研人员/从业者对基于深度学习的计算机视觉算法进行深入研究。今天,目标检测在自动驾驶汽车、身份检测、安防和医疗领域都有大量的应用。近年来,随着新工具和技术的快速发展,目标检测算法的性能取得了指数级增长。
如上图所示,本文内容的组织结构如下:
目标检测是目标分类的自然延伸,其目的仅在于识别图像中的目标。目标检测的目标是检测预定义类别的所有实例,并通过轴对齐的框提供目标在图像中的粗略定位。检测算法应该能够识别目标类别的所有实例,并在其周围画出边界框。它通常被视为有监督学习问题。现代的目标检测模型可以通过大量的带标记图像进行训练,并在多个经典的基准数据集上上进行性能评估。
计算机视觉在过去十年取得了巨大进步,但仍有一些关键挑战需要克服。算法在实际应用中面临的一些关键挑战包括:

Sample images from different datasets.

Comparison of various object detection datasets.
我们将在下文介绍一些常用的目标检测数据集。这些数据集可能包括图像数据集、视频数据集或者其他类型的数据集。我们会对这些数据集进行概述,包括数据集的大小、数据类型、标注信息等。

Number of images for different classes annotated in the PascalVOC dataset
Pascal Visual Object Classes(VOC)是目标检测领域常用的数据集。它于2005年开始,在四种目标类别上进行分类和检测任务,但两个版本的挑战通常被用作基准。VOC07数据集有5k张训练图片和超过12k张标注图片,而VOC12数据集将其增加到11k张训练图像和超过27k张标注图片。目标类别被扩展到20类,并且像分割和动作检测这样的任务也被包括在内。Pascal VOC引入了平均精度(mAP)并以IoU@50(交集除以并集)的标准来评估模型的性能。上图描绘了在Pascal VOC数据集中各类图像的数量分布。

Number of images for different classes annotated in the ImageNet dataset
ImageNet Large Scale Visual Recognition Challenge(ILSVRC)是一项从2010年到2017年每年举办的挑战赛,并成为了评估算法性能的基准数据集。数据集大小超过100万张图像,其中包括1000个目标类别。其中200个类别被手选用于目标检测任务,包括超过500k张图像。包括ImageNet和Flikr在内的各种来源被用于构建检测数据集。此外,ILSVRC还通过放宽IoU阈值来更新评估指标,以用于评估小目标检测性能。上图描绘了在ImageNet数据集中各类图像的数量分布。

Number of images for different classes annotated in the MS-COCO dataset
Microsoft Common Objects in Context(MS-COCO)是当前可用的最具挑战性的数据集之一。它包含91种真实世界中常见的普通目标。它有超过200万个实例,平均每张图像有3.5类别。此外,每张图像平均包含7.7个实例,比其他流行数据集都要多。MS-COCO包含来自不同视角的图像。它还引入了一种更严格的方法来测量检测算法的性能。与Pascal VOC和ILSVCR不同,它阈值范围从0.5到0.95并以0.05为步长计算IoU,然后使用这10个值的组合作为最终度量标准,其称为平均精度(mAP)。除此之外,它还分别使用小、中、大目标的AP来比较不同尺度下的性能。上图描绘了在MS-COCO数据集中各类图像的数量分布。

Number of images for different classes annotated in the Open Images dataset
谷歌的Open Images数据集由9.2 m张图像组成,其中包括图像级标签、目标边界框和分割掩模等标注。它于2017年推出,并已经历了六次更新。对于目标检测,Open Images有16 m个边界框,针对1.9 m张图像的600个类别,这使它成为最大的目标定位数据集。它的创建者特别注意选择有趣、复杂和多样的图像,每张图像平均有8.3个目标类别。在Pascal VOC中引入的AP做了几点改变,比如忽略未标注的类别、类别及其子类别的检测要求等。上图描绘了在Open Images数据集中各类图像的数量分布。
常用的目标检测数据集(如Pascal VOC、MS-COCO和Open Images)存在数据不平衡问题,即某些类别的图像数量远远大于其他类别。这种数据不平衡会导致训练出的目标检测模型在某些类别上表现较好,而在其他类别上表现较差。虽然ImageNet数据集也存在这一问题,但是程度要小得多。此外,ImageNet数据集中出现频率最高的类别是“考拉”,而在真实世界目标检测场景中(如人、车、交通标志等)最关注的类别并不在前几位。因此,在使用这些数据集训练目标检测模型时,需要注意这种数据不平衡带来的影响。
目标检测任务常用多个标准来衡量检测算法的性能,如每秒帧数(FPS)、精度和召回率。但是,平均精度(mAP)是最常见的评估指标。精度是由交叉率(IoU)推导出来的,它是GT和预测边界框之间的重叠区域与联合区域的比率。此外,可以通过设定阈值来确定检测是否正确,如果IoU大于阈值,则将其分类为真阳性(True Positive),而IoU低于阈值时分类为假阳性(False Positive)。如果模型未能检测到GT中存在的目标,则称其为假阴性(False Negative)。

根据上述方程,将每个类别的平均精度分别计算出来。为了比较检测器之间的性能,使用所有类别的平均精度的平均值,称为 mAP,作为最终评估的单一指标。
主干网络结构是目标检测算法最重要的组成部分之一。这些网络从输入图像中提取模型使用的特征。下面,我们讨论了一些在现代检测算法中常用的里程碑式的主干网络结构。
Krizhevsky等人于2012年提出了AlexNet,这是一种基于卷积神经网络的图像分类网络结构,并赢得了2012年的ImageNet大规模视觉识别挑战赛冠军。它的准确度显著高于(%26)当时其他选手的模型。AlexNet由八个可学习层组成,包括五个卷积层和三个全连接层。全连接层的最后一层连接到N路(N:类别数)softmax分类器。它在整个网络中使用多个卷积核从图像中获取特征。它还分别使用dropout和ReLU进行正则化和更快的训练收敛。AlexNet再次介绍了卷积神经网络,并很快成为处理图象数据的首选技术。
AlexNet 及其后继模型均只关注浅层CNN网络,并未对更深层的CNN网络进行研究。Simonyan和Zisserman通过调查网络深度对准确度的影响,提出了经典网络架构-VGG,这是一种使用小卷积滤波器构建的不同深度的网络。虽然较大的感受野可以通过一组较小的卷积滤波器捕获,但这大大减少了网络参数并且收敛速度更快。VGG向我们展示了如何使用深层网络架构(16-19层)进行图象分类,并具有更高的准确度。VGG是通过添加多个卷积层堆叠后再加上三个全连接层来构建的,网络最后跟着一个softmax层。根据VGG作者的说法,卷积层的数量可以从8到16不等。VGG在多次迭代中进行训练;首先,使用随机初始化训练最小的11层网络结构,然后使用这些权值训练更大更深的网络以防止梯度不稳定。VGG在单个网络性能类别中优于ILSVRC 2014获胜者GoogLeNet。它很快成为用于目标分类和检测模型中最常用主干网络之一。
尽管分类模型在实现更快,更准确的方向上取得了很大的进展,但由于计算资源仍不足以承受模型巨大的参数量,将它们部署到现实世界的应用中仍然很遥远。随着网络规模的增大,计算成本呈指数级增长。Szegedy等人提出网络中计算浪费是造成这种情况的主要原因。这是因为更大的模型也具有大量参数,大模型往往会导致数据过拟合。因此,他们提出使用局部稀疏连接的架构代替完全连接的架构来解决这些问题。GoogLeNet因此是一个22层深的网络,由多个Inception模块堆叠构成。Inception模块是一种具有多种尺寸滤波器的网络,输入特征图通过通过多个滤波器编码后再融合成一个特征图转发到下一层。该网络还在中间层使用辅助分类器,以助于网络梯度的有效传播。它在ImageNet数据集上实现了93.3%的top-5精度,而且比其他的分类模型更快。在接下来的几年中,Inception的更新版本也陆续发布,性能也得到了很大的提升,并为稀疏连接架构的有效性提供了进一步的证明。
在卷积神经网络变得越来越深的情况下,Kaiming He等人通过大量的实验证明了它们的准确度是如何先被饱和,然后迅速降低。他们提出将残差连接应用于卷积堆叠层,以缓解网络性能下降的问题。残差连接可以通过在邻接层之间添加skip connection来实现。这种连接是块的输入和输出之间的元素加法,并不会为网络增加额外的参数或计算复杂度。典型的34层ResNet 实际上是由一个大(7x7)卷积过滤器、16个瓶颈模块(两个小3x3滤波器和身份快捷方式),以及一个全连接层组成。瓶颈架构可以通过堆叠3个卷积层(1x1,3x3,1x3)来调整网络深度。Kaiming He等人还证明了16层VGG网络与其深度较小的101层和152层ResNet架构相比具有更高的复杂度,更低的精度。在后续的论文中,作者还提出了使用批量归一化和ReLU层的Resnetv2,这是一种更通用且易于训练的网络架构。ResNets在分类和检测的基础架构中广泛使用,它的核心思想:“残差连接”启发了许多后续网络架构的设计。
ResNeXt是 ILSVRC 2016 挑战赛的亚军。它的构建灵感来自于 VGG/ResNet 中堆叠相似块的构建方式和 Inception 模块的“分裂-变换-合并”策略。它的核心思想是用类似 Inception 的 ResNeXt 模块替换 ResNet 中的每个block,从而使得网络更容易缩放和泛化。ResNeXt 还提到了“基数(cardinality)(ResNeXt 块中的拓扑路径)”可以作为深度和宽度的第三维来提高模型准确度。与同等深度的 ResNet 架构相比,ResNeXt 在具有更少的超参数的情况下取得了更高的准确度。
虽然当前的神经网络在计算机视觉任务中表现出令人满意结果,但它们需要依赖大量的计算资源。Wang等人相信通过裁剪网络中重复的梯度信息可以减少大量的推理复杂度。他们设计的CSPNet旨在通过减少网络中重复梯度信息来降低推理计算的复杂度。它通过将基础层的特征图分成两部分来实现这一目的。其中一部分通过部分卷积网络块(例如DenseNet中的Dense和Transition块或ResNeXt中的Res(X)块)进行处理,另一部分在稍后的阶段与其输出合并。这样可以减少参数量,提高计算单元的利用率,并简化内存占用。CSPNet易于实现,并且足以适用于ResNet、ResNeXt、DenseNet、Scaled-YOLOv4等网络架构。在这些网络上应用CSPNet可以将计算量减少10%到20%,同时保持或提高精度。CSPNet还大大减少了内存成本和计算瓶颈,并被广泛用于许多先进检测模型,同时也被应用在移动或边端设备。
Tan等人系统地研究了网络缩放对模型性能的影响。他们总结了网络参数的改变(如深度、宽度和分辨率)对其精度的影响。单独缩放任何参数都会有相关的代价。增加网络的深度可以帮助捕获更丰富和复杂的特征,但是梯度消失问题会使得网络难以训练。类似地,扩展网络宽度可以帮助捕获细粒度的特征,但是很难获得高级语义特征。增加图像分辨率的增益(如深度和宽度)会随着模型的扩展而饱和。在该篇论文中,Tan 等人提出了一个复合系数,可以均匀缩放这三个维度。每个模型参数都有一个相关的常数,通过将系数固定为1,并在基础网络上执行网格搜索来找合适的相关系数。基础网络结构是受到以前的文章启发构建的,主要思想是在搜索目标上进行神经网络架构搜索,同时优化精度和计算量。EfficientNet是一种简单高效的网络架构。它在精度和速度方面均优于现有模型,同时具备较小参数量。通过在效率方面提供里程碑式的提高,EfficientNet开启了高效网络领域的新时代。
下面我们主要介绍的是目标检测算法,其中包含了传统目标检测算法以及基于深度学习的单/双阶段目标检测算法。具有生成区域建议模块的网络称为双阶段目标检测算法。这些算法在第一阶段尝试在图像中找到任意数量的目标候选区域,然后在第二阶段再对它们进行分类和定位。由于这些算法需要分两个步骤进行处理,它们具有复杂的架构、需要更长的推理时间并且缺乏全局背景信息。单阶段检测算法使用密集采样策略在单次推理中图象中目标分类和定位。通常,单阶段检测算法会使用各种尺度和宽高比的预定义框/关键点充当先验信息来辅助检测,并且在实时性能和简单设计方面优于双阶段检测算法。
一种在2001年提出用于人脸检测的目标检测算法。Viola-Jones 结合了多种技术,如Haar-like特征,积分图像,Adaboost和级联分类器。第一步是在输入图像上滑动窗口搜索Haar-like特征,并使用积分图像来计算编码。然后,它使用训练过的Adaboost来找到每个haar特征的分类器并进行级联。得益于高效且快速的特性,Viola Jones算法仍然在小型设备中使用。
这是由Dalal和Triggs在2005年提出一种用于提取物体检测特征的方法。HOG提取边缘的梯度及其方向来创建特征表。首先将图像划分为等比例网格区域,然后使用特征表为每个网格中的单元格创建直方图,最后为感兴趣的区域生成HOG特征,并将其输入线性SVM分类器进行检测。该检测算法是为行人检测而提出的,同时也可以用于训练和检测各种类别。
这是由Felzenszwalb等人在2009年提出的可变形部件模型。它使用目标的单个“部分”进行检测,并且比HOG获得了更高的准确度。它遵循分而治之的理念,在推理时单独检测目标的组成部分,并将它们标记为感兴趣区域。例如,人的身体可以被视为头、手臂、腿和躯干等部分的集合。首先,模型会捕获整个图像中的一部分区域,并且循环该过程直至所有图象部分区域都被捕获。然后,模型会根据各个部分区域的相关性删除不相关区域,以生成最终的检测结果。DPM是深度学习时代之前最成功的算法之一。

RCNN
一种基于卷积神经网络(CNN)改进的目标检测算法。它使用与类别无关的候选区域生成算法与CNN将检测转换为分类和定位问题。首先,将减去平均值的输入图像传递给候选区域生成算法,该模块产生2000个目标候选区域。该算法使用选择性搜索找到可能存在目标的区域。然后将这些候选区域统一采样并传递到CNN网络,该网络为每个候选区域生成4096维特征向量。Girshick等人使用AlexNet作为检测算法的主干网络,然后将特征向量传递给训练过的支持向量机(SVMs)以获得置信度分数。最后,根据IoU和类别的计算结果,对得分区域应用非最大抑制(NMS)得到最终的目标预测框。一旦确定了类别,算法就使用经过训练的边界框回归器来预测其边界框,该边界框回归器预测四个参数,即框的中心坐标以及其宽度和高度。
R-CNN 有一个复杂的多阶段训练过程。第一阶段是使用大型分类数据集进行预训练。第二阶段是使用经过特定预处理的图像输入至网络,通过随机初始化的 N+1 分类器(N 是类别数)替换分类层来进行检测微调,其中优化器使用的是随机梯度下降(SGD)。最终,R-CNN为每个类别训练一个单行 SVM 和边界框回归器。
R-CNN 引领了目标检测领域的新浪潮,但其缺点也十分明显:(1)推理速度十分慢(每张图片的推理时间约 47 秒);(2)它的训练过程很复杂,即使在计算共享优化的情况下,在小数据集上训练仍需几天的时间。

SPP-Net
He 等人提出了使用空间金字塔池化(SPP)层来处理任意大小或宽高比的图像。SPP-net 仅在候选区域生成算法之前的卷积层后添加了一个池化层,从而使网络能不再受限于固定尺寸的输入图象,并这一操作能减少大量的计算量。选择性搜索算法用于生成候选窗口。首先通过 ZF-5 网络的卷积层将输入图像映射到特征图,然后将候选窗口映射到特征图上,再将其通过金字塔池化层的空间 bins 转换为固定长度的表示,最后该向量通过全连接层并最终传递给 SVM 分类器以预测类别和分数。与 R-CNN 类似,SPP-net 也使用特定的后处理层来优化目标的定位结果,同时它也使用相同的多阶段训练过程,但仅需要在全连接层上进行微调。
SPP-net 的优势在于它可以处理任意大小和宽高比的输入图像,这得益于它使用了 SPP 层来将输入图像映射到固定长度的表示。这与 R-CNN 的固定输入大小形成了鲜明对比。另外,SPP-net 使用选择性搜索算法生成候选窗口,这比 R-CNN 生成的窗口更少,因此 SPP-net 的计算量更少。然而,SPP-net 仍然存在一些问题,如需要较长的训练时间和较大的内存使用量。

Fast R-CNN
R-CNN/SPP-Net 的一个主要问题是需要单独训练多个网络组件/模块。Fast R-CNN 通过创建单个端到端可训练系统解决了这个问题。 首先,该网络将图像和候选区域作为输入,图像通过一组卷积层,并将目标候选区域映射到所获得的特征图上。然后,使用 RoI 池化层取代 SPP-net 中的金字塔池化层进行特征编码,接着通过 2 个全连接层进行全局特征融合,最后输入至 N+1 类 SoftMax 层和边界框回归层得到最终的预测结果,其中边界框回归层有一个全连接层。该模型还将边界框回归器的损失函数从 L2 改为了平滑 L1以提高性能,同时引入了多任务损失来训练网络。
Fast R-CNN 的优势在于它是一个端到端可训练系统,因此可以避免 R-CNN/SPP-Net 中训练多个网络组合/模块问题。 它使用了 RoI 池化层,从而使网络能够处理任意大小的输入图像,同时使用了平滑 L1 损失来提高边界框回归的性能。然而,Fast R-CNN 仍然具有较长的训练时间和较大的内存使用量。

Faster R-CNN
虽然 Fast R-CNN 更能满足实时的需求,但其候选区域生成的速度仍然十分缓慢。Ren 等人提出使用全卷积网络作为候选区域建议网络(RPN),该网络接受任意输入图像并输出一组候选窗口。每个这样的窗口都具有关联的目标置信度,该分数决定了目标的可能性。与之前使用图像金字塔解决目标尺寸变化的方法不同,RPN 引入了锚框机制,其使用了多个不同长宽比的边界框作为先验值对目标的位置进行回归。 首先将输入图像通过 CNN 传递,以获得一组特征图。这些特征图被转发到 RPN,该 RPN 生成边界框及其类别。然后将候选区域映射回前一个 CNN 层获得的特征图上的 RoI 池化层。最终输入全连接层,并输入到分类器和边界框回归器。
Faster R-CNN 比先前最先进的检测算法提高了 3% 的精度,并将推理时间减少了一个数量级。它解决了候选区域提取缓慢的瓶颈,并以每秒 5 帧接近实时的速度运行。在候选区域建议模块中使用 CNN 的另一个优点是,它可以学习生成更好的候选区域,从而提高准确度。

FPN
使用图像金字塔提取多尺度图象信息是增强小物体检测的常用方法。虽然这种方法会增加检测算法的平均精度,但同时推理时间也是极大地增加。Lin 等人提出了特征金字塔网络 (FPN),它具有自上而下与横向连接的架构,这可以在不同尺度上建立高级语义特征。 具体地,FPN 具有两条通路,一条自下而上的通路是在对多个尺度特征图编码的 ConvNet,另一条自上而下的通路将来自更高级的粗糙特征映射升采样为高分辨率特征。这两条通路由横向连接相连,通过 1x1 卷积操作来增强特征中的语义信息。如上图所示,FPN 被用作于将主干网络的多尺度特征融合交互后再输入至RPN。
FPN 可以为所有尺度特征图提供高级语义,这可以有效降低检测中的误检率。它成为了未来检测模型的标准模块,同时也引起了很多基于FPN改进的模块的出现,如 PANet、NAS-FPN 和 EfficientNet。

R-FCN
在 R-FCN 中,输入图像经过主干网络获得特征图,然后将特征图送入分类子网络和回归子网络中。分类子网络包括一组卷积层,每个卷积层对应一个类别,所有类别共享权值。回归子网络的每个卷积层都对应一个位置,用于预测边界框的四个参数(中心坐标以及宽度和高度)。这种共享卷积层的方式使得 R-FCN 在计算效率方面优于其他两阶段检测算法,同时也能保留了不错的精度。具体地,首先输入图像先经过 ResNet-101 获得特征图,然后将中间输出(Conv4 层)传递给区域建议网络(RPN)以确定 RoI 候选区域,最终输出经过卷积层处理后输入到分类器和回归器。R-FCN 使用位置敏感得分图来编码主体的相对空间信息,并在后期使用池化层以确定精确的定位。R-FCN 使用了一个分类层和一个回归层,分别用于生成预测类别和输出边界框位置坐标。分类层结合了位置敏感映射和 RoI 建议(RoI,即感兴趣区域)来生成预测。分类层和回归层使用交叉熵和边界框回归损失函数进行训练。R-FCN 的训练过程和 Faster-RCNN 类似也是包括四个步骤,此外在训练过程中还使用了在线困难样本挖掘(OHEM)。在线困难样本挖掘是一种训练方法,用于选择较难预测的样本进行训练,可以有效提高模型的泛化能力。
Dai 等人提出了一种新方法来解决卷积神经网络中的平移不变性问题。R-FCN 将 Faster R-CNN 和 FCN 结合起来,实现了一个快速且更准确的检测器。尽管 R-FCN 的准确率没有多大提高,但是它的速度比其对手快了 2.5-20 倍。

Mask R-CNN
Mask R-CNN 是一种扩展了 Faster R-CNN 的双阶段目标检测算法,它在 Faster R-CNN 的基础上增加了一个并行分支,其用于像素级目标实例分割。该分支是一个在 RoI 上应用的全连接层,用于将每个像素分类以完成扩展的分割任务。它使用类似于 Faster R-CNN 的基本架构进行目标区域建议,并增加了一个Mask Head并行于分类 Head 和回归 Head。Mask R-CNN与 Faster R-CNN最主要区别是前者使用 RoIAlign 层,而不是 RoIPool 层,这可以避免由于空间量化而导致的像素不对齐问题。作者选择 ResNeXt-101 作为其主干网络,并使用特征金字塔网络(FPN)来提高准确率。此外,Mask R-CNN 的总体训练过程类似于 Faster R-CNN。
Mask R-CNN 的性能优于当时所有的双阶段检测算法,并且在只需很少的额外计算开销下增加了实例分割功能。它的训练简单、灵活,并且在关键点检测、人体姿态估计等应用中很好地推广。然而,它的实时推理速度(即每秒帧数)仍低于 30 fps。

Unrolling RFP to an example 2-step sequential implementation
许多当代的双阶段检测算法均是使用“先查看再思考”机制,即先计算目标候选区域,再使用它们来提取特征来进行目标的分类与定位。DetectoRS 在网络的宏观和微观层面都应用了这种机制。在宏观层面,他们提出了递归特征金字塔(RFP),由多个特征金字塔网络(FPN)堆叠而成,并从 FPN 的自上而下层路径向 FPN 的自下而上层添加了额外的反馈连接。FPN 的输出在传递到下一个 FPN 层之前由空洞空间金字塔池化层(ASPP) 处理。DetectoRS 使用融合模块将来自不同模块的 FPN 输出结合起来以生成注意力图。在微观层面,Qiao 等人提出了可切换扩张卷积(SAC)来调节卷积的扩张率。使用 5x5 滤波器的平均池化层和 1x1 卷积作为切换函数来决定扩张卷积的速率,帮助主干网络实时检测不同尺度的物体。他们还将 SAC 嵌入在两个全局上下文模块之间,因为这有助于使切换更稳定。简单来说,递归特征金字塔和可切换扩张卷积的结合形成了 DetectoRS。
DetectoRS 结合了多个组件/模块来提高检测算法的性能,并成为了当时双阶段检测算法的SOTA水平。它的 RFP 和 SAC 模块具有很好的泛化性,可以用于其他检测模型。但由于它推理速度只达到约4FPS,并不适用于实时检测。

YOLOv1
双阶段检测算法在第一阶段会将目标检测视为分类问题,区域建议模块提供了一些候选预取,网络将其分类为前景或背景。然而,YOLO 将其重新定义为纯回归问题,直接将图像像素预测为目标的类别及其边界框坐标。 在 YOLO 中,输入图像被划分为 S x S 网格,负责检测该物体的网格单元位于目标中心所在的单元格。一个网格单元预测多个边界框,每个预测数组由 5 个元素组成:边界框中心的 x 和 y 坐标、宽高 w 和 h,以及置信度得分。
YOLO 的灵感来自于提出小卷积层级联的图象分类模型 GoogLeNet。它预先在 ImageNet 数据上训练,直到模型达到高精度,然后通过添加随机初始化的卷积层和全连接层进行微调。YOLO 使用多任务损失(multitask loss)来优化模型,多任务损失即是所有预测分支的组合损失。此外,YOLO也是使用非最大抑制(non maximum suppression,NMS)删除类特定的多次检测。YOLO 在各种网络规模和计算资源之间提供了很好的平衡,并且可以在实时应用中使用。然而,它在处理小物体方面表现较差,并且易受到光照变化的影响。这些问题在后续的YOLO系列版本中得到改善。

SSD
Single Shot MultiBox Detector(SSD)是第一个与 Faster R-CNN 等双阶段检测算法精度相当的单阶段检测算法,同时实现了实时的推理速度。SSD 基于 VGG-16 构建,并添加了附加结构以提高网络性能。这些附加卷积层添加到模型末尾,并且输出特征图逐渐减小。当图像分辨率较大时,SSD 可以利用此部分特征来检测较小的物体,而较深层则负责默认框和宽高比的偏移。
在训练期间,SSD 会将每个GT 与具有最佳 jaccard 重叠的网络预测框进行匹配,并按照此训练网络。此外,它还使用了困难负样本挖掘和大量数据增强。与 DPM 类似,它使用位置和置信度损失的加权和来训练模型,最后再通过NMS获得预测结果。
尽管 SSD 比 YOLO 和 Faster R-CNN 等最先进的网络都快得多且更准确,但它在检测小物体方面仍存在困难。后来,通过使用更好的主干网络(如 ResNet)和其他的高级技术来解决了这个问题。

YOLOv2
YOLOv2 是 YOLO 的改进版,在速度和精度之间提供了更好的权衡,而 YOLO9000 模型则可以实现实时预测 9000 个目标类别。他们用 DarkNet-19代替 GoogLeNet 成为检测算法的主干架构。它结合了许多令人印象深刻的技术:批量归一化以提高收敛性、分类和检测系统的联合训练以增加检测类别、删除全连接层以增加运行速度以及使用锚框机制以提高召回率并具有更好的先验知识。Redmon 等人还通过使用 WordNet 将分类和检测数据集结合在层次结构中。其中WordTree 可用于预测更高的上位词的条件概率,即使下位词未被正确分类,从而提高系统的整体性能。YOLOv2 在精度和速度方面都比先前的 YOLO 模型有显著提高,并且可以达到实时预测的能力。然而,它在检测小物体方面仍存在困难,并且易受到光照变化的影响。

RetinaNet
Lin 等人认为单阶段检测算法精度低于双阶段检测算法的原因是“极端的前/背景类别不平衡” 。他们提出了一种称为 Focal loss 的重构交叉熵损失来改善这种不平衡问题。Focal loss 可以减少简单样本的损失贡献,同时增加困难样本的损失贡献。作者通过简单的单阶段检测算法 RetinaNet 展示了它的有效性,该检测算法通过密集采样输入图像的位置、尺度和宽高比来预测目标。如上图所示,它使用由 FPN 扩展的 ResNet 作为主干网络,以及两个类似的子网作为分类器和边界框回归器。在训练过程中,RetinaNet 使用 Focal loss 减少简单样本对损失的贡献,从而更多地关注困难样本。这有助于解决类别不平衡问题,并使 RetinaNet 在单阶段检测算法中获得了领先的性能。RetinaNet 还使用了在 FPN 中提出的概念,即通过使用更小的卷积核在不同的感受野之间获得更多的分辨率和精度。这有助于 RetinaNet 在检测小物体方面取得成功。 RetinaNet 的 FPN 的每一层都传递给子网,使其能够在不同尺度下检测目标。分类子网为每个位置预测目标分数,而边界框回归子网则对每个锚的偏移量进行回归以与真实值匹配。两个子网都是小的 FCN,并在各个网络之间共享参数。与大多数先前的工作不同,作者采用了无类别边界框回归器,并发现它们同样有效。
RetinaNet 训练简单、收敛快,易于实现。它在精度和运行时间方面都比双阶段检测器取得了更好的性能。此外,RetinaNet 还通过引入新的损失函数,推进了目标检测算法优化的方式。

YOLOv3
YOLOv3 对比之前的 YOLO 版本有不少的改进,其中包括将主干网络替换为更大的 Darknet-53 网络。此外,还结合了各种技术,如数据增强、多尺度训练、批归一化等。分类层中的 Softmax 被逻辑分类器取代。
尽管 YOLOv3 比 YOLOv2更快,但它没有从其前任中带来任何突破性的变化。

CenterNet
Zhou 等人提出的CenterNet采用了一种非常不同的方法,即将目标建模为点,而不是传统的边界框表示。 CenterNet 预测目标为边界框中心的单个点:输入图像通过 FCN 生成热图,其峰值对应于检测到的目标中心。它使用 Hourglass-101作为特征提取网络,并具有 3 个头 - 热图头来确定目标中心,维度头来估计目标大小,偏移头来纠正目标点的偏移。在训练时,三个头的多任务损失都被反向传播到特征提取器。在推理期间,使用偏移头的输出来确定目标点,最后生成预测框。由于预测是点而不是边界框,因此不需要 NMS 进行后处理。
CenterNet 抛弃了传统的边界框表示方式,为目标检测领域带来了一种全新的视角。它比之前的单阶段检测算法更准确,推理时间更短。它在多种任务(如 3D 目标检测、关键点估计、姿态、实例分割、方向检测等)中均具有很高的精度。

EfficientDet
EfficientDet 旨在构建具有更高准确率和运行效率的可扩展检测算法。它引入了有效的多尺度特征、BiFPN 和模型缩放策略。BiFPN 是双向特征金字塔网络,具有可学习的权重,用于在不同尺度的输入特征之间进行交叉连接。它通过删除一个输入节点并添加一个额外的横向连接来改进 NAS-FPN,从而减少了效率较低的节点,并增强了高级特征融合。与使用更大、更深的主干网络或堆叠 FPN 层来扩展的现有检测算法不同,EfficientDet 引入了一个复合系数,可用于“联合缩放主干网络、BiFPN 网络、分类器/回归器和分辨率的所有维度”。EfficientDet使用EfficientNet 作为主干网络,并在其中堆叠多组BiFPN层作为特征提取网络。每个最终BiFPN层的输出都被发送到类别和边界框预测网络。模型使用SGD优化器进行训练,并使用同步批归一化和swish激活,这能加快网络收敛速度并提高网络精度。
EfficientDet在更小、计算成本更低的情况下,比以前的检测算法实现了更好的效率和准确性。它易于扩展,在其他任务上推广良好,达到了当时单阶段检测算法的SOTA水平。

YOLOv4
YOLOv4是一种快速且易于训练的目标检测算法,可以在现有生产系统中工作。它使用了“免费物品袋”,即仅增加训练时间而不影响推理时间的方法。YOLOv4使用数据增强技术、正则化方法、类标签平滑、CIoU损失、交叉小批量标准化(CmBN)、自我对抗训练、余弦退火调度器和其他技巧来提高训练。只影响推理时间的方法,称为“Bag of Specials”,也被添加到网络中,包括Mish激活、跨阶段部分连接(CSP)、SPP块、PAN路径聚合块、多输入加权剩余连接(MiWRC)等。它还使用遗传算法搜索超参数。它具有在ImageNet上预训练的CSPNetDarknet-53骨干网络、SPP和PAN块颈部以及YOLOv3作为检测头。
大部分的检测算法需要用到多张GPU显卡进行训练,但YOLOv4可以仅用一张GPU显卡就能训练。并且它的推理速度比EfficientDet快两倍,这表现出强大的竞争力。

Swin Transformer
Transformer 是一种新型的神经网络架构,最初用于自然语言处理(NLP)领域,在诸如BERT(双向编码器表示 Transformer),GPT(生成预训练 Transformer),T5(文本到文本 Transformer)等语言模型中取得了巨大成功。Transformer 使用注意力模型来建立序列中元素之间的依赖关系,并且可以关注到比其他顺序架构更长的上下文信息。Transformer 在NLP领域的成功引发了人们对其在计算机视觉领域应用的兴趣。尽管CNN一直是视觉领域发展的支柱,但它们有一些固有的缺点,例如缺乏对全局上下文的关注以及固定的训练权重等。
Swin Transformer是一种基于 Transformer 的计算机视觉任务后端。首先,它将输入图像分割成多个不重叠的patch,并将它们转换为Embedding。然后,在4个编码阶段中对patch应用多个Swin Transformer模块,每个后继编码阶段减少patch的数量以保持分层表示。Swin Transformer模块由基于连续块中交替移位的局部多头自注意力(MSA)模块组成。在局部多头自注意力中,计算复杂度与图像大小呈线性关系,而移位窗口允许跨窗口连接。作者还通过大量实验表明,移位窗口仅需很少的开销便可增加检测精度。Swin Transformer 在MS COCO数据集上取得了最优的结果,但是与CNN相比拥有更多的参数。

YOLOv5
YOLOv5 是 one stage 的目标检测算法,该算法在 YOLOv4 的基础上添加了一些新的改进思路,使得其速度与精度都得到了极大的性能提升,具体包括:输入端的 Mosaic 数据增强、自适应锚框计算、自适应图片缩放操作、Focus 结构、CSP 结构、SPP 结构、FPN + PAN 结构、CIOU_Loss 等。
在 YOLOv3、YOLOv4 中,训练不同的数据集时,是使用单独的脚本进行初始锚框的计算,在 YOLOv5 中,则是将此功能嵌入到整个训练代码里中。所以在每次训练开始之前,它都会根据不同的数据集来自适应计算 anchor。此外,YOLOv5 提出一种方法能够自适应的添加最少的黑边到缩放之后的图片中,有效地提升了网络的推理速度。对于主干网络,YOLOv5使用了Focus模块使得信息不丢失的情况下提高计算力(在新版中,Focus模块替换为6 x 6 的卷积层。两者的计算量是等价的,但是对于一些 GPU 设备,使用 6 x 6 的卷积会更加高效),不同于 YOLOv4 只有主干网络使用了 CSP结构,YOLOv5 设计了两种 CSP 结构。其中,CSP1_X 应用于 Backbone,另一种 CSP2_X 则是应用于 Neck 中。在训练策略部分,YOLOv5 使用了多尺度训练,具体地,如果网络的输入是416 x 416。那么训练的时候就会从 0.5 x 416 到 1.5 x 416 中任意取值,但所取的值都是32的整数倍。此外,训练开始前会使用 warmup 进行训练,以及 cosine 学习率下降策略和 EMA 更新权重等技巧。在损失函数部分,采用的依旧是由 Classes loss、Objectness loss、Location loss组成。(1)Location loss 采用的是 CIOU loss,这里只会计算正样本的定位损失。(2)Classes loss 和 Objectness loss 采用的是 BCE loss,其中 Classes loss 也只会计算正样本的分类损失。(3)Objectness loss 是使用所有样本进行反向传播的计算,并且这里用的是网络预测的目标边界框与 GT Box 的CIOU。
YOLOv5 是一种非常快、性能强并且易用使用的目标检测算法。它提供了多个不同量级的参数模型应对不同的任务场景,目前被研究人员和从业人员广泛关注与使用。

YOLOX检测头
YOLOv5面世不久后,旷世科技发表了研究改进的 YOLOX 算法,其主要贡献是在 YOLOv3 的基础上靠着 Decoupled Head、SimOTA 等方式进行优化。
不同Yolov3、Yolov4、Yolov5采用的都是 Anchor Based的方式来提取目标框。YOLOX 将 Anchor free 的方式引入到 YOLO 系列中,使用anchor free方法有如下好处:(1)降低了计算量,不涉及IoU计算,另外产生的预测框数量也更少;(2)缓解了正负样本不平衡问题;(3)避免了anchor的调参。在数据增强与网络结构部分,YOLOX 与 YOLOv5 大同小异,主要的区别在检测头和正负样本分配。在检测头部分,YOLOX 使用了解耦头(Decoupled Head)结构。具体地,通过将分类和回归任务进行分开预测,避免这两种不同类型的任务形成冲突状态,有效地加快了模型收敛速度以及提升了模型精度。在正负样本分配策略中,YOLOX 使用了SimOTA 算法,其主要思想是为图像中的所有 gt 找到全局的高置信度分配,这极大地改善了在开放场景中常见的多目标耦合问题。

YOLOv6
YOLOv6 是美团视觉智能部研发的一款目标检测框架,致力于工业应用。该框架同时专注于检测的精度和推理效率,在工业界常用的尺寸模型中,对比同级别参数的 YOLO 模型,YOLOv6 表现出非常具有竞争力的性能。在部署方面,YOLOv6 支持 GPU(TensorRT)、CPU(OPENVINO)、ARM(MNN、TNN、NCNN)等不同平台的部署,极大地简化工程部署时的适配工作。
YOLOv6 主要在 Backbone、Neck、Head 以及训练策略等方面进行了改进。首先是设计了更高效的 Backbone 和 Neck: 受到硬件感知神经网络设计思想的启发,基于 RepVGG style 设计了可重参数化、更高效的骨干网络 EfficientRep Backbone 和 Rep-PAN Neck。其次是更简洁有效的 Efficient Decoupled Head,在维持精度的同时,进一步降低了一般解耦头带来的额外延时开销。最后,在训练策略上采用了Anchor free 范式,同时辅以 SimOTA标签分配策略以及 SIoU 边界框回归损失来进一步提高检测精度。

YOLOv7
王建尧博士与AB大神在2022年七月初推出了最新力作 - YOLOv7,该算法在5FPS~160FPS范围内的速度和准确度都超过了所有已知的目标检测算法,像是基于 Transformer 的 SWIN-L-Cascade-Mask R-CNN、基于卷积的 ConvNeXt-XL,Cascade-Mask R-CNN、YOLO 系列的 YOLOv4, Scaled-YOLOv4, YOLOR, YOLOv5, YOLOX, PPYOLO、还有 DETR, Deformable DETR, DINO-5scale-R50, ViT-Adapter-B 等。
YOLOv7 减少了当今实时目标检测 SOTA 算法约40%的参数量和50%的计算量,主要分为两个方面进行优化:模型架构优化和训练过程优化,针对模型架构优化,作者提出了有效利用参数和计算量的 extended 和 scaling 方法,而针对训练过程优化,在YOLOv4 中将“以增加训练成本为代价提高准确率,但是不会增加推理成本的方法”,成为 bag-of-freebies,在 YOLOv7 中使用重参数化技术替换原始的CNN模块和使用 动态标签分类策略,将label 更有效利地分配给不同的输出层。

DAMO-YOLO
DAMO-YOLO 是阿里达摩院在2022年11月份提出的一个兼顾速度与精度的目标检测框架,其效果超越了目前的一众YOLO系列方法,在实现 SOTA 的同时,保持了很高的推理速度。DAMO-YOLO 是在 YOLO 框架基础上引入了一系列新技术,对整个检测框架进行了大幅的修改。具体包括:基于 NAS 搜索的新检测 backbone 结构,更深的 neck 结构,精简的 head 结构,以及引入蒸馏技术实现效果的进一步提升。模型之外,DAMO-YOLO还提供高效的训练策略以及便捷易用的部署工具,能够快速解决工业落地中的实际问题。
在网络的Backbone部分,不同于之前的 YOLO 系列算法的 Backbone 都是通过人工设计的,DAMO-YOLO 利用了其自研的一种启发式和免训练的 NAS 搜索方法,最终搜出来的 Backbone 结构能在同量级的模型复杂度下获得更优的模型精度和推理速度。在 Ncek 部分,DAMO-YOLO 使用了 RepGFPN 结构,对比传统的 PAFPN 结构,RepGFPN 能够充分交换高级语义信息和低级空间信息。具体地,将GFPN和重参数化技术结合增加特征提取能力,此外,通过多尺度特征融合发生在前一层和当前层的不同尺度特征中,log_2(n)的跨层连接提供了更有效的信息传输,可以扩展到更深的网络。在 Head 部分,作者提出了 ZeroHead结构,不同于此前检测算法常用的解耦头结构(Decouple Head),该结构只保留了用于分类和回归任务的一层线性投影层。通过将 RepGFPN 与 ZeroHead 这种大 Neck 和 小 Head 的搭配,进一步提升了 DAMO-YOLO 的性能。接下来是正负样本分配部分,DAMO-YOLO 基于最优传输分配算法(OTA)提出了 AlignOTA,其是针对在计算目标框和 GT 匹配时,分类与回归不对齐问题进行改进。最后是模型蒸馏,作者主要引入了两种技术,一个是对齐模块,用于把teacher和student的特征图大小进行对齐。另一个是归一化操作,用于弱化teacher和student之间数值尺度波动所造成影响,其作用可以看成是一种用于KL loss的动态温度系数。
DAMO-YOLO 是目标在精度和速度这两个关键指标上表现最佳的单阶段目标检测算法,并且已在 github 上开源。
在物联网 (IoT) 部署中,设计小型和高效的网络是重要的研究分支。这种趋势也影响到了高性能目标检测算法的设计。虽然许多目标检测算法可以实现出色的精度并实时推理,但对于边缘端/移动端来说,目前大部分的模型仍需要大量的计算资源,因此很难在这些设备上部署。
在过去,许多不同的方法都取得了令人兴奋的结果。利用高效的组件和压缩技术,如剪枝、量化、散列等,极大地提高了深度学习模型的运行效率。使用训练过的大型网络来训练较小的模型(称为蒸馏)也取得了有趣的结果。然而,在本节中,我们将探讨一些在边缘设备上实现高性能的轻量化神经网络。

SqueezeNet Module
近年来,卷积神经网络 (CNNs) 领域的最新进展主要集中在提高基准数据集上的准确度,这导致了模型大小和参数的激增。但在2016年,Iandola等人提出了一种名为SqueezeNet的更小、更智能的网络,它在保持性能的同时减少了大量的参数。他们通过采用三种主要设计策略来实现这一点,即利用较小的滤波器、将输入通道数减少到3x3滤波器以及将下采样层置于编码模块后方。前两种策略减少了参数数量,同时尝试保留准确性,而第三种策略则提高了网络的准确性。SqueezeNet的building模块称为fire模块,其由两层组成:一个挤压层和一个扩展层,每个层都具有ReLU激活。挤压层由多个1x1滤波器组成,而扩展层则是1x1和3x3滤波器的混合,从而限制了输入通道数。SqueezeNet架构由8个fire模块的堆栈构成,这些模块被压缩在卷积层之间。受ResNet启发,还提出了带有残差连接的SqueezeNet,该模型精度相比原始模型得到进一步的提高,作者还尝试使用Deep Compression ,并且与AlexNet相比,达到了510倍的模型大小差异,同时保持了基线准确度。SqueezeNet是提高神经网络体系结构硬件效率的优秀候选者。

MobileNet Module
MobileNet 不再使用缩小、剪枝、量化或压缩等传统的小型模型方法,而是使用了高效的网络架构。网络使用深度可分离卷积,将标准卷积分解为深度卷积和1x1点卷积。标准卷积使用编码所有输入通道的内核,并在一步中将它们结合起来,而深度卷积则使用编码每个输入通道的不同内核,并使用点卷积将输入结合起来。这种过滤和特征组合的分离降低了计算成本和模型大小。 MobileNet由28个独立的卷积层组成,每个卷积层后面都有批量归一化和ReLU激活函数。Howard等人还引入了两个模型缩小超参数:宽度和分辨率乘数,以进一步提高模型的速度并减小模型的大小。宽度乘数统一地控制网络的宽度,通过减小输入和输出通道,而分辨率乘数影响输入图像的大小及其在整个网络中的表示。对比常规模型,MobileNet的大小只是它们的1/10甚至更少,但实现了与这些模型相当的准确度。Howard等人还展示了它如何推广到各种应用,如人脸检测、地理定位和目标检测。然而,它和VGG一样模型结构设计过于简单并且线性,因此梯度流的途径较少。这些问题在该模型的后续迭代中得到了解决。

ShuffleNet Module
2017年,Zhang等人提出了ShuffleNet,这是一种计算高效的神经网络架构,专门设计用于移动设备。他们认识到许多高效的网络在继续变小时会变得不那么有效,并且将其归因于昂贵的1x1卷积操作。与通道混洗操作配合使用,他们提出了使用组卷积来避免信息流量有限的缺点。ShuffleNet主要由标准卷积和由三个阶段分组的ShuffleNet单元堆叠组成。ShuffleNet单元类似于ResNet块,在3x3层中使用深度卷积,并用点组卷积替换1x1层,深度卷积层前面有一个通道洗牌操作。ShuffleNet的计算成本可以通过两个超参数管理:组数量来控制连接稀疏度,缩放因子来操纵模型大小。当组数变大时,误差率会达到饱和,因为每组的输入通道数减少,因此可能会降低表示能力。ShuffleNet在拥有相当小的尺寸的同时精度优于当前的模型。由于ShuffleNet唯一的改进是通道混洗,因此模型的推理速度没有提高。

MobileNetv2 Module
在2018年,Sandler等人在MobileNetv1 的基础上提出了MobileNetv2。它引入了带有线性瓶颈的倒置残差,这是一种新型的层模块,旨在减少计算量并提高准确度。该模块将输入的低维表示扩展到高维,并用深度卷积进行滤波编码,然后将其投影回低维,不同于常见的残差块,它的执行顺序是压缩、卷积再扩展。MobileNetv2包含一个卷积层、19个残差瓶颈模块,以及网络最后的两个卷积层。当步幅为1时,残差瓶颈模块才附带残差连接,对于步幅较大的情况,由于维度不同,不使用残差连接。他们还使用ReLU6作为非线性函数,而不是简单的ReLU,以进一步减少计算量。对于目标检测性能评测,作者使用MobileNetv2作为SSD 的特征提取器,并取名为SSDLite。该模型声称比原始SSD的参数少8倍,同时实现了具有竞争力的准确性。MobileNetv2在其他数据集上推广得很好,易于实现,因此受到了社区的欢迎。

Residual prediction block
由于像MobileNet 和 ShuffleNet 这样的轻量级深度学习模型严重依赖深度可分离卷积,Wang等人提出了一种基于常规卷积的新型高效架构,称为PeleeNet,其使用了各种节省计算量的技术。PeleeNet围绕DenseNet展开,但也从许多其他模型中获得了灵感。它引入了双向密集层、根块、瓶颈中的动态通道数、转换层压缩以及常规的激活函数,以减少计算成本和提高速度。双向密集层有助于获得感受野的不同尺度,使更易于识别更大的目标。为了减少信息损失,他们也使用了根块。此外,他们还放弃使用的压缩因子,因为这会损害特征表达并降低准确度。PeleeNet由根块、四个双向密集层、转换层以及最终的分类层组成。作者基于PeleeNet和SSD 提出了一个实时目标检测算法,称为Pelee。它在移动和边缘设备上的性能更由于当时的轻量级目标检测算法,这表明了简单的设计选择对整体性能有着巨大影响。

ShuffleNetv2 Module
2018年,Ningning Ma等人在ShuffleNetv2 中提出了一套用于设计高效网络架构的综合指南。他们主张使用更为直接的指标(如速度或延迟)来衡量计算复杂度,而不是间接指标(如FLOP)。ShuffleNetv2建立在四项指导原则之上:1)输入和输出通道的宽度相等,以最小化内存访问成本;2)根据目标平台和任务仔细选择组卷积;3)多路径结构在代价效率的前提下实现更高的精度;4)元素操作(如add和ReLU)在计算上是不可忽略的。遵循上述原则,他们设计了一个新颖的模块。它通过通道拆分层将输入分成两部分,然后是三个卷积层,之后再与残差连接并通过通道混洗层。对于下采样模型,删除通道拆分,并在残差连接上添加深度可分离卷积层。在两个卷积层之间插入这些块的集合就形成了ShuffleNetv2。作者还对较大的模型(50/162层)进行了实验,并获得了更优的精度和更少的FLOP。ShuffleNetv2在相当复杂度的情况下超越了其他最先进的模型。

Factorized Hierarchical Search Space
随着各种边缘设备对精确,速度和低延迟模型的需求日益增加,设计这种神经网络变得比以往任何时候都更具挑战性。2018年,Tan等人提出了Mnasnet,该模型由神经网络架构搜索(NAS)方法设计。他们将搜索问题表示为旨在同时获得高精度和低延迟的多目标优化问题。它还通过将CNN划分为独特的块并将这些块内的操作和连接分开搜索来因式分解搜索空间,从而达到减小了搜索空间的目的,这也使得每个块具有独特的设计,而不像早期的模型,它们堆叠了相同的块。作者使用基于RNN的强化学习代理做为控制器,并使用训练器来测量精度,使用移动设备测量延迟。将每个采样的模型训练在任务上以获得其精度,并在真实设备上运行以获得延迟。这用于获得软奖励目标,并更新控制器。重复该过程直到达到最大迭代次数或找到合适的候选者。MnasNet的速度几乎比MobileNetv2快两倍,同时具有更高的精度。然而,与其他基于强化学习的神经架构搜索模型一样,MnasNet的搜索时间需要天文数字级别的计算资源。

MobileNetv3 Module
MobileNet v3 是一种高效的神经网络架构,专门用于边缘设备。它是使用MnasNet 相同方法创建的,但其中有一些修改。通过在分解层次搜索空间中执行自动神经架构搜索并通过NetAdapt 进行优化,后者在多次迭代中删除网络中未使用的组件。一旦获得了子网架构,就会修剪通道与随机初始化权值,然后微调它以提高目标指标。该模型进一步修改以删除架构中一些昂贵的层,并获得额外的延迟改进。Howard等人认为,架构中的滤波器通常是彼此的镜像,即使删除其中的一半滤波器,准确性也可以保持不变。MobileNet v3结合ReLU和hard swish作为激活函数,后者主要用于模型末尾层。Hard swish与swish函数没有明显差异,但MobileNet v3还为不同的资源使用情况提供了两种模型 - MobileNet v3-Large和MobileNet v3-Small。MobileNet v3-Large由15个瓶颈块组成,而MobileNet v3-Small则有11个。它还在其building block上包含了挤压与激活层。这些模型在SSDLite中充当特征检测器,比之前的迭代快35%,同时达到更高的mAP。

OFA
神经网络架构搜索算法(NAS)在过去几年中构建了许多轻量级SOTA模型。然而,由于抽样模型训练策略,它们的计算成本非常高。Cai等人提出了一种将模型训练阶段与神经网络架构搜索阶段解耦的方法。模型只被训练一次,并且可以根据需要从中蒸馏出子网络。Once-For-All(OFA)网络在卷积神经网络的四个重要维度中为这样的子网络提供了灵活性,其中包括:深度、宽度、内核大小和维度。由于它们嵌套在OFA网络内并且与训练相冲突,因此它可以在训练过程中逐步缩小参数尺寸,从而减少计算量并提高精度。首先,使用最大的参数尺寸训练最大的网络。然后,通过逐渐减小内核大小、深度和宽度来微调网络。对于弹性内核,使用大内核的中心作为小内核。由于中心是共享的,所以使用内核变换矩阵来保持性能。为了改变深度,使用前几层,而跳过大网络的其余部分。弹性宽度采用通道排序操作来重新组织通道,并在较小的模型中使用最重要的通道。OFA在ImageNet top-1精度百分比方面取得了最先进的80%,并获得了第4届低功耗计算机视觉挑战(LPCVC)的冠军,同时在搜索时间上减少了许多数量级。它展示了一种为各种硬件需求设计轻量级模型的新范式。

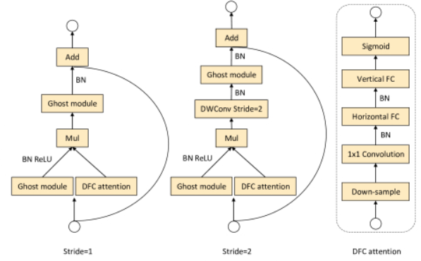
Ghost Module
GhostNet 是一种新型的端侧神经网络架构,它来自华为诺亚方舟实验室发表在CVPR 2020的一篇工作。该架构可以在同样精度下,速度和计算量均少于当时的 SOTA 轻量级架构。该论文提供了一个全新的 Ghost 模块,旨在通过廉价操作生成更多的特征图。基于一组原始的特征图,作者应用一系列线性变换,以很小的代价生成许多能从原始特征发掘所需信息的 Ghost 特征图。该Ghost模块即插即用,通过堆叠Ghost模块得出Ghost bottleneck,进而搭建轻量级神经网络——GhostNet。在ImageNet分类任务,GhostNet在相似计算量情况下Top-1正确率达75.7%,高于MobileNetV3的75.2%
作者通过对比分析ResNet-50网络第一个残差组(Residual group)输出的特征图可视化结果,发现一些特征图高度相似。如果按照传统的思考方式,可能认为这些相似的特征图存在冗余,是多余信息,会想办法避免产生这些高度相似的特征图。但本文思路清奇,推测CNN的强大特征提取能力和这些相似的特征图(Ghost对)正相关,不去刻意的避免产生这种 Ghost 对,而是尝试利用简单的线性操作来获得更多的 Ghost 对。
Ghost Module 的计算过程主要分为常规卷积、廉价操作和特征图拼接三步。首先,利用常规卷积对输入特征图进行特征提取并压缩通道。然后,对压缩通道数后的特征图进行廉价操作,作者在这里使用的是深度卷积操作。最后,将常规卷积和廉价操作的输出特征图进行拼接得到最终的结果。

传统卷积、G-Ghost模块和G-Ghost with mix模块
2022年初华为诺亚方舟实验室团队对GhostNet进行了扩展,提出了适用于服务器的G版GhostNet,即G-GhostNet。该团队将早期GhostNet称之为C-GhostNet,即适用于CPU/移动端的GhostNet。
尽管 C-GhostNet 能大幅减少FLOPs同时保持高性能,但它所用到的廉价操作对于GPU既不廉价也不够高效。具体来说,深度卷积具有低计算密度特性,无法充分利用 GPU 的并行计算能力。如何在精度和GPU延迟之间获得更好的平衡,仍然是一个被忽视的问题。除了 FLOPs 与参数量外,《Designing Networks Desing Space》一文引入"Activations"衡量网络复杂度,相比FLOPs,它与GPU延迟具有更高的相关性。另一方面,CNN的主体部分通常包含多个分辨率渐进式缩小的阶段,每个阶段由多个Blocks堆叠而成。作者旨在降低"stage-wise"冗余而非C版的"block-wise",极大的减少中间特征进而降低计算量与内存占用。
G-GhostNet 具体的计算过程如上图 G-Ghost with mix 模块所示,复杂特征经过连续的n个卷积块生成,Ghost特征则由第一个卷积块经过廉价操作所得。其中mix模块用于提升廉价操作表征能力,即先将复杂特征分支中第2至第n层的中间特征进行拼接,再使用变换函数,变换至与廉价操作的输出同域,最后再进行特征融合(如简单的逐元素相加)。

GhostNetV2 Module
2022年11月华为诺亚方舟实验室团队提出了 GhostNetV2,文章提出了原始 GhostNet 存在无法有效提取全局感受野的问题,通过对其加入轻量化注意力结构,有效解决了常规卷积只能编码局部信息的固有缺陷。GhostNetV2 仅用 167M FLOPs 就达到了75.3% 的 top-1准确率,这极大地超过了 原版 GhostNet (74.5%),并且两者的计算成本相近。
尽管 Ghost 模块可以大幅度地减少计算代价,但是其特征的表征能力也因为 "卷积操作只能建模一个窗口内的局部信息" 而被削弱了。在 GhostNet 中,一半的特征的空间信息被廉价操作 (3×3 Depth-wise Convolution) 所捕获,其余的特征只是由 1×1 的 Point-wise 卷积得到的,与其他像素没有任何信息上的交流。捕捉空间信息的能力很弱,这可能会妨碍性能的进一步提高。为了改善常规卷积固有的局部信息问题,作者引入了如今被广泛使用的注意力结构,并考虑到计算成本,将常规的全局特征加权改进为水平与垂直方向特征加权,设计出了一种新颖的轻量化注意力方式并融入到 GhostNet中,这使得 GhostNet 获得了长距离编码能力,极大地增强了网络的特征提取能力。

Performance comparison of various object detectors on MS COCO and PASCAL VOC 2012 datasets at similar input image size.

Comparison of Lightweight models in 2020

Performance of Object Detectors on MS COCO dataset

Comparison of one-stage models

Comparison of Lightweight models in 2022
在过去的十年中,目标检测技术取得了巨大的进步。在某些领域中,该算法几乎达到了人类的水平。然而,它仍然面临着许多令人兴奋的挑战。在本节中,我们讨论了目标检测领域中的一些未解决问题。
AutoML是一个正在快速发展的领域,它使用神经网络架构搜索(NAS)来自适应数据集构建目标检测算法。在前面的章节中,我们已经展示了一些由NAS设计的检测算法,但它仍处于起步阶段。对算法进行搜索是一项复杂且需要巨大计算资源的任务。
尽管轻量级网络在与常规网络在分类任务上的误差几乎没有差异,但它们在检测精度方面仍然有较大的差距。随着越来越多的边缘端的机器学习应用程序推向市场,小型,高效且高精确模型的需求将会增长。
大多数最先进的目标检测模型都是在数百万个带有标注的数据上训练,这需要巨大的时间和人力成本。能够在弱监督数据(即图像级标记数据)上训练可能会大大降低这些成本。
Domain transfer 是指首先在特定源任务的带标签图像上训练的模型,然后在单独但相关的目标任务上使用。它鼓励重复使用训练模型,并减少对大型数据集的依赖。
3D目标检测是自动驾驶中一个特别关键的问题。尽管模型已经取得了很高的准确度,但如果在人类水平性能以下部署任何东西都会引发安全问题。
目标检测算法旨在在不相关的单个图像上进行推理预测。使用帧之间的空间和时间关系进行目标检测是一个悬而未决的问题。
尽管过去十年目标检测算法取得了很大进展,但最好的检测算法在性能方面仍然远未饱和。随着它在现实世界中的应用范围的扩大,能够部署在移动和嵌入式系统上的轻量级模型的需求将呈指数级增长。这个领域的关注量日益增长,但仍然存在很多挑战。在本文中,我们展示了双阶段和单阶段检测算法是如何逐步改进,在精度和速度指标上击败过去的算法。虽然双阶段检测算法通常会更加准确,但它们的推理速度较慢,不能用于自动驾驶汽车或安全系统等实时应用。但是,在过去的几年中,单阶段检测算法的准确度与前者相当,速度也快得多。 正如性能对比结果图所示,DAMO-YOLO 是迄今为止最准确的检测器。由于检测算法准确度呈现出积极的趋势,我们对更准确和更快的检测算法有很大希望。