
from pathlib import Path
import warnings
import numpy as np
import pandas as pd
import scanpy as sc
import snapatac2 as snap
import scvi
import bioquest as bq
import sckit as sk基因组注释文件
gff_file="~/DataHub/Genomics/GENCODE/hg38.v43.chr_patch_hapl_scaff.basic.annotation.gff3.gz"adata = snap.read_dataset("PBMC.h5ads")query = snap.pp.make_gene_matrix(adata, gff_file=gff_file)
query.obs_names = adata.obs_names从网站下载的已经注释好的h5ad文件作为reference
reference = sc.read("10x-Multiome-Pbmc10k-RNA.h5ad")data = reference.concatenate(query, batch_categories=["reference", "query"])data.layers["counts"] = data.X.copy()
#过滤
sc.pp.filter_genes(data, min_cells=5)
#文库大小
sc.pp.normalize_total(data, target_sum=1e4)
#log转化
sc.pp.log1p(data)
# 前5000高变基因
sc.pp.highly_variable_genes(
data,
n_top_genes = 5000,
flavor="seurat_v3",
layer="counts",
batch_key="batch",
subset=True
)scvi.model.SCVI.setup_anndata(data, layer="counts", batch_key="batch")
vae = scvi.model.SCVI(
data,
n_layers=2,
n_latent=30,
gene_likelihood="nb",
dispersion="gene-batch",
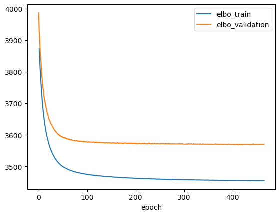
)vae.train(max_epochs=1000, early_stopping=True,use_gpu=True)converged 即1000个epochs前,模型的损失不在大幅度减小
ax = vae.history['elbo_train'][1:].plot()
vae.history['elbo_validation'].plot(ax=ax)
data.obs["celltype_scanvi"] = 'Unknown'
ref_idx = data.obs['batch'] == "reference"
data.obs["celltype_scanvi"][ref_idx] = data.obs['cell_type'][ref_idx]lvae = scvi.model.SCANVI.from_scvi_model(
vae,
adata=data,
labels_key="celltype_scanvi",
unlabeled_category="Unknown",
)lvae.train(max_epochs=1000, n_samples_per_label=100,use_gpu=True)
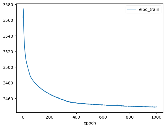
lvae.history['elbo_train'][1:].plot()
data.obs["C_scANVI"] = lvae.predict(data)
data.obsm["X_scANVI"] = lvae.get_latent_representation(data)sc.pp.neighbors(data, use_rep="X_scANVI")
sc.tl.umap(data)
sc.pl.umap(data, color=['C_scANVI', "batch"], wspace=0.45)
obs = data.obs
obs = obs[obs['batch'] == 'query']
obs.index = list(map(lambda x: x.split("-query")[0], obs.index))atac=adata.to_adata()
adata.close()
atac.obs['cell_type'] = obs.loc[atac.obs.index]['C_scANVI']根据leiden cluster手动注释细胞类型
from collections import Counter
cell_type_labels = np.unique(atac.obs['cell_type'])
count_table = {}
for cl, ct in zip(atac.obs['leiden'], atac.obs['cell_type']):
if cl in count_table:
count_table[cl].append(ct)
else:
count_table[cl] = [ct]
mat = []
for cl, counts in count_table.items():
c = Counter(counts)
c = np.array([c[ct] for ct in cell_type_labels])
c = c / c.sum()
mat.append(c)import seaborn as sn
import pandas as pd
import matplotlib.pyplot as plt
df_cm = pd.DataFrame(
mat,
index = count_table.keys(),
columns = cell_type_labels,
)
sn.clustermap(df_cm, annot=True)
sk.label_helper(len(atac.obs.leiden.unique())-1)
new_cluster_names ='''
0,CD14 Mono
1,MAIT
2,CD4 Naive
3,NK
4,Memory B
5,CD14 Mono
6,CD14 Mono
7,Intermediate B
8,cDC
9,Naive B
10,Naive B
11,Treg
12,cDC
13,Treg
14,CD14 Mono
15,pDC
'''
sk.labeled(atac,cluster_names=new_cluster_names,reference_key='leiden')sc.pl.umap(atac, color=['leiden', "CellType"], wspace=0.45,legend_loc="on data",legend_fontoutline=3)
atac.write_h5ad("atac_annot.h5ad",compression='lzf')
adata.close()原创声明:本文系作者授权腾讯云开发者社区发表,未经许可,不得转载。
如有侵权,请联系 cloudcommunity@tencent.com 删除。
原创声明:本文系作者授权腾讯云开发者社区发表,未经许可,不得转载。
如有侵权,请联系 cloudcommunity@tencent.com 删除。