
对技术人来说,在一个岗位上干了多年后,想再进一步发展,要么继续技术深耕,晋升架构师或技术专家;要么就是走管理岗,从开发升级到项目经理甚至部门经理。
我身边的朋友也是一样,他们的职业选择主要集中在以下几条路:大厂高 P、技术管理、小公司高管,当然还有自主创业。
说到这儿,你也发现了,他们几乎都选择了管理这条路——即使是专攻技术的大厂资深技术人 ,也是团队核心和 leader 的角色,与技术管理息息相关。
其实,很少有人会提前把做管理这事儿提上日程,但现实却是 80% 的技术管理者,都是在没有准备的情况下“被迫”走上管理岗的。对每个人来说,成为技术管理、带团队,是一个早晚要经历的事儿。
但有句话说得好:“一将无能,累死三军”,不说优秀,哪怕是成为一名合格的管理者,都绝非易事。与单纯做技术相比,管理更像是门“玄学”,与个人悟性、性格相关,但面临的五花八门问题,往往是相通的,比如:
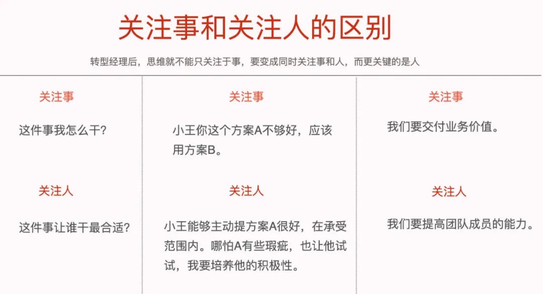
如果用一张图来总结就是下面这些:

根据我自己的经验,做管理的学习方式有两种:一种是在实战中自己反思和总结,但真的需要踩很多坑,让人心累;另一种也是最有效的方法,就是站在巨人的肩膀上学习,把他人真实的技术踩坑,和自身的问题结合,远比泛泛谈管理方法更加有行之有效。
这里,分享给你一张「技术管理成长路线图」,曾经给了我很多启发。

上面这 2 张图的内容,都出自许健,eBay 中国研发中心基础架构工程部研发总监,是一名 16 年的 IT 老兵,从一线一路摸爬滚打做到管理岗位也 8 年多了。
最近在重读他的《技术管理案例课》,不论是在工作领域还是人生境界,我都感觉收获颇多,包含向上管理、向下沟通、冲突管理、危机管理、技术决策等,都是经过实践的真知灼见,里面的很多管理案例和方法,我都很有共鸣。
更重要的是,能通过参考他的思维方式,帮助建立自己的“管理模型”。以前想不通的问题,发现“原来还可以这样”,“这个方法不错,我也试试看”。就算有一天不做技术了,也都能用得上,在这推荐给你。

👆扫码免费试读
秒杀 + 口令「happy2021」
到手仅 ¥69,立省 ¥30
没有谁甘愿当一辈子程序员,或早或晚我们都会走上管理的路。与其被动接受,不如主动出击,先掌握一些管理经验和技巧,这样机会来临时,才能从容不迫地拿下。
究竟如何做技术管理?
专栏我已经通读两遍了,其实阅读只需要 8、9 个小时,但想消化,需要一遍遍的体会、尝试、总结、复盘,具体地分为了 4 个模块,每个部分都贯穿着技术管理中最共性的问题:
开启技术管理之路:分享技术人在进入管理岗位的必备要素和共性方法。这里提到的领导力、经理权、领导特质,其实不单单在说怎么做一个经理,更重要的是做人,对日常生活也有借鉴意义。

一线经理:从前期准备、协调沟通、人员管理三个方向出发,结合具体案例来讲,告诉你一线经理如何面对一线员工,实现技术人到经理人的思维模式的转变。

二线经理:从变革管理、冲突管理、组织管理、危机管理、文化建设、内部考评这 6 个维度进行深度讲解,这些深层次的管理问题,作为二线经理你要学会如何处理。

技术决策者:讲解高级经理人如何进行技术决策,这也是许健回顾自己这些年里,做了三代云计算系统之后最重要的归纳总结,告诉你怎么让技术决策更加有效和保险。

类似的知识卡片我就收集了不少,时不时拿出来看看,提醒自己。目录也搬过来了,都是实实在在解决管理问题的 👇

每一个成长飞速的选手,都有一套行之有效的复盘方法。管理本身就是门实践的学问,养成学习和反思的习惯,少走一些职场上的弯路。这个机会是难得的。
再提醒一下大家
秒杀 + 口令「happy2021」
到手仅 ¥69,立省 ¥30

👆扫码免费试读
👇点击「阅读原文」,最低 ¥69 拿下。