静脉穿刺取血的成本较高并具有高侵入性,因此在临床或研究中研究血液生物标志物仍然具有很大的挑战性.此外,现有的医疗实践大多是"被动"的,仅基于有限的生理和临床信息,且通常很难做到高频率连续收集,往往只能数月或数年才收集一次.
近日,来自斯坦福大学的研究团队建立了一种从微量取血并从其中采集多组学数据的平台(Multi-omics microsampling for the profiling of lifestyle-associated changes in health),成功地从微量血样(10μL)中采集到了稳定的多组学数据(包括蛋白质组,代谢组,细胞因子和荷尔蒙数据等).这种微量取血方法非常便捷,简单,并且侵入性较低,受试者可以自己在家采集微量血样,并通过快递将其寄送到实验室进行多组学数据的采集和分析.利用建立的微量取血多组学平台,作者进行了两个案例研究来展示该平台在精准营养和精准医学上的应用.
该工作于2023年1月19日发表在生物工程的top杂志Nature Biomedical Engineering上,第一作者为斯坦福大学的申小涛博士,共同第一作者还有Ryan Kellogg博士,Daniel J. Panyard博士,以及Nasim Bararpour博士.通讯作者为Michael Snyder教授.

微量取血多组学平台工作流程如Figure 1a所示.作者使用Mitra设备收集10μL血样.在测试了多种提取条件后,开发了一种高效提取蛋白质,代谢物,脂质和细胞因子的方法.为了评估该微量取血方法的稳定性,作者首先检查了微量血样中蛋白质,代谢物和脂质在多种条件下(温度,保存时间等)的稳定性,证明从微量血样中得到的多组学数据在多种不同条件下都能保持稳定.随后,作者将从微量取血和传统静脉取血中的代谢物和脂质进行了比较,证明该微量取血方法可以得到跟传统静脉取血相似的结果.

Figure 1
为了展示微量取血多组学平台在精准医学上的应用,作者进行了两个案例研究.第一个是监测不同个体对复杂食物的不同代谢状况的反应.第二个对个人的24小时连续7天的高频率采血的"全生理组学"研究。
不同个体对食物的反应并不相同.通过对血液中的生物分子进行分析,可以监测不同个体对食物的不同反应,可以指导个体的饮食,从而实现精准营养.传统的取血办法很难做到短时间内的高频率取血,因此很难取得在进食之后短时间内的多个时间点的多组学数据,而微量取血多组学平台让这种分析监测成为了可能.
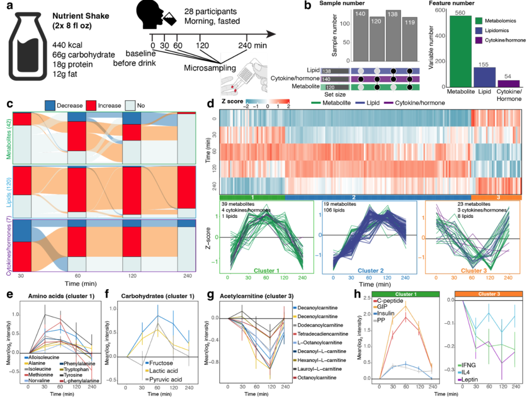
作者招募了28个参与者,然后让参与者饮用奶昔(Ensure shake),并采集了饮用前后共五个时间点的微量血液样本(Figure 2a),并采集了丰富的多组学数据(Figure 2b).作者发现微量血样的中的不同生物分子在饮用奶昔之后都发生了明显的变化(Figure 2c),将变化的生物分子进行聚类分析发现他们可以分成不同的组别(Figure 2d).比如,氨基酸在饮用奶昔之后快速增长,并在6个小时之后回复到正常水平(Figure 2e).这些数据证明了微量取血多组学数据确实可以反应人体在进食之后的快速的代谢变化.

Figure 2
利用微量取血多组学数据,作者随后建立了6个metabolic score,来定量监测不同个体对不同营养物质的反应能力(Figure 3ab).如Figure 3c所示,使用这些metabolic score,可以将所有参与者分成不同的组别,不同的组别中的参与者对不同营养物质有不同的反应能力(Figure 3d).

Figure 3
对个体进行高频率的多种生理数据监测能够实现个体健康监测和管理.很多研究已经证明了这种方法的可行性.然而传统的采血方法很难做到高频率的生理指标检测.而微量取血多组学数据使其成为可能.作者招募了一个参与者,然后对其进行了24小时连续7天的全面生理监测,包括(1)每小时的微量取血,(2)可穿戴设备采集心率等数据(Figure 4a),最后采集到了非常丰富,全面的"全生理组学"数据(Figure 4bcd).

Figure 4
作者发现微量血样中的多组学数据可以对个体的饮食和用药进行监测.比如可以检测到个体在每天早上饮用的牛奶的成分,以及其中四天中吃的阿司匹林药品(Figure 5a).

Figure 5a
因为高频率的血样采集,使对人体的生物分子的昼夜节律变化分析成为了可能.作者使用节律分析对血样中多组学数据的昼夜节律进行了分析,发现了大量具有昼夜节律的生物分子(Figure 5bcde).

Figure 5b-e
如何发现生物分子之间的因果关系一直是难点.而高频率的微量取血使其成为可能.作者开发了一个名为"laggedcor"的算法,利用延迟错位的相关性分析,发现可穿戴设备数据和生物分子之间的潜在因果关系.利用这种算法,作者发现了可穿戴设备数据(心率,步频和glucose)跟生物分子之间有大量的潜在因果关系,组成了一个lagged correlation network (Figure 6).

Figure 6
随后,作者对跟glucose(CGM)联系的生物分子组成的subnetwork进行了详细分析(Figure 7a).这其中,发现了已知的因果关系,比如a-synuclein可以引起glucose的升高,以及gucose可以引起C peptide的升高(Figure 7b),这些结果证明了laggedcor算法可以用来发现潜在的因果关系.当然,所有新的发现都需要进一步的实验证明.

Figure 7
该微量取血多组学平台可以使参与者在家进行方便,无痛的高频血样采集,从而获得丰富的多组学生理学数据,结合可穿戴设备数据,具有很多其他潜在应用.包括(1)生物标志物发现.与传统的血液采集方法相比,微量采血简单且无痛,因此任何人都可以在任何地方自行采集高频率和高质量的微量血液样本,以进行纵向生物标志物发现.(2)个性化健康监测.人们可以在家中自行采集微量血液样本,然后将样本送到实验室进行数据采集和分析.如果检测到明显的异常,结果会立即发送给医生.然后,医生将验证结果并通过干预快速做出反应.(3)治疗药物监测.患者可以频繁地远程采集微量血样,在已知时间监测血液中与药物相关的生物标志物,以指导用药剂量,从而优化药物治疗.
当然,该方法在临床的应用还需要更多的工作来增强其稳定性.