导语|本文简单总结了用研写作方法,从①无形先行·思路生长;②蓄力拉升·逻辑顿悟;③换位思考·结论先行 这三部曲来论述,并主要以文化艺术公益白皮书、互联网新兴设计人才白皮书为例进行具体说明。
本文作者:vincyxtwang,腾讯TEG高级用户研究员
内容来源:腾讯调研云
每天在腾讯调研云(https://research.tencent.com)上都会上新数十、上百篇研究报告,基于报告输出的目的、阅读人群的不同,研究报告的表达思路和方式都有不同。对于用户研究工作,这里也提出下我自己感受到的不同细分类型(如下所示,不是严格完善的分类,只是为了说明下有不同类型),不同类型所需要产出的用研报告的要求也会不一样。
- 传统型用研,做对内PPT,服务于具体的业务、产品 - 公关型用研,做对外PPT,打造行业影响力、拉资源 - 运营型用研,做数据增长、用户增长 - 数据型用研,做后台数据挖掘及分析 - 产品型用研,做用户需求挖掘+产品PRD

比如文化艺术公益白皮书、互联网新兴设计人才白皮书这一类白皮书调研就属于公关型用研。公关型用研的三大特点:①分析行业大盘数据(蛋糕有多大);②所关注产品或标的在所处赛道的排位(赛道排位);③将研究目的中希望PR的观点在白皮书中丝滑地呈现出来(带入PR观点)。
介绍了公关型用研写作白皮书的三大特征,其实也是想说在报告写作中的三大难点——
下面我们看撰写调研报告的思路和方法。

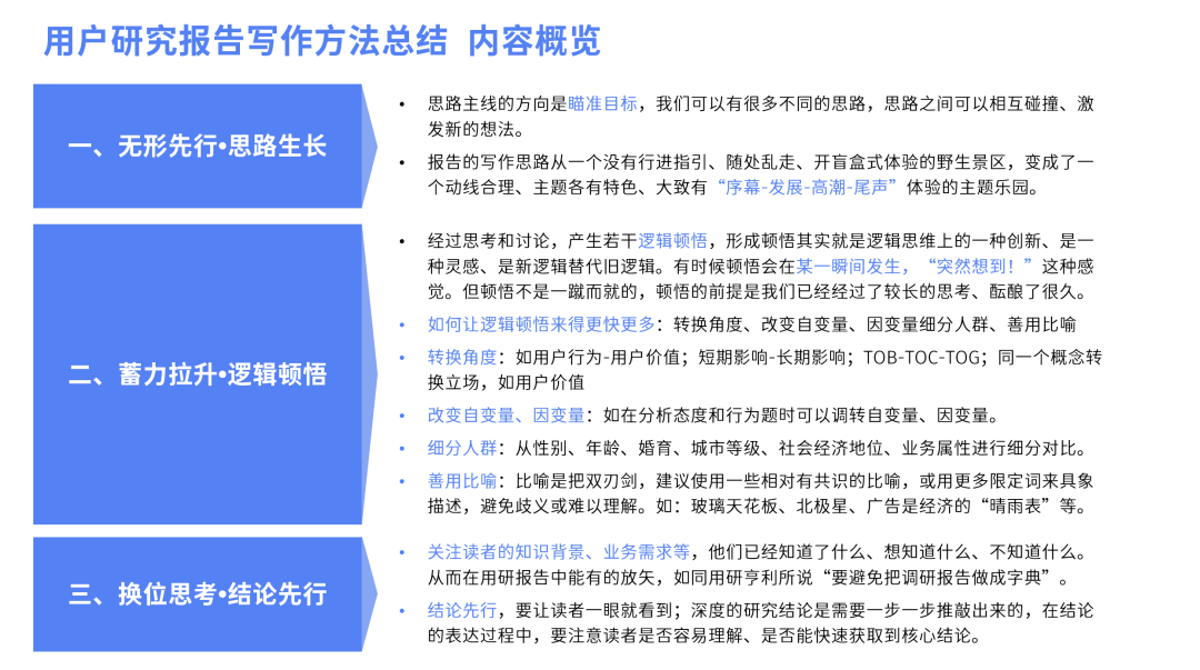
一、无形先行·思路生长
研究写作/研究报告的撰写,其实在写报告之前就已经开始了,在研究方案的制定、研究执行、研究设计中都有着研究写作的素材散布、思路生长。
在研究执行和研究总结前期,可以接触到大量的一手、二手素材,研究员脑海中可以形成各种不同的大思路、小思路,不用担心思路混乱,只要主线的方向是瞄准目标,我们可以有很多不同的思路,思路之间可以相互碰撞、激发新的想法。
比如说在文化艺术公益白皮书中,在研究方案中梳理了三个思路,其实会有重叠,但在初期不用追求完美。
下图是正式报告的标题和目录,有主有次。融合了以上三种思路。(点击图片可查看原报告)

有了报告撰写思路后,按照框架来组织报告内容、呈现研究结论。
在这个过程中,之前脑海中的大小思路可以运用起来,结合收集到的研究素材(定性资料、问卷数据、案头资料、业务数据、产品方向等),有一个蓄力拉升的动作(脑海中感觉好像是这样),把主题乐园的各个主题打造成有特色的景点,而不是复制黏贴。
在撰写过程中,经过我们的思考和讨论,产生若干逻辑顿悟,形成顿悟其实就是逻辑思维上的一种创新、是一种灵感、是新逻辑替代旧逻辑。有时候顿悟会在某一瞬间发生,“突然想到!”这种感觉。但顿悟不是一蹴而就的,顿悟的前提是我们已经经过了较长的思考、酝酿了很久。
那么,怎么样能让逻辑顿悟来得更快更多?有几个办法可以尝试——
转换角度
改变自变量、因变量
细分人群
善用比喻
思考的角度有很多,我们可以从多个角度去思考,举一些例子,如下:
用户行为-用户价值
短期影响-长期影响
TOB-TOC-TOG
同一个概念转换立场,如用户价值,对C端用户来说有什么价值,对B端用户来说有用户有哪些价值。
在分析态度和行为题时可以多尝试。
态度和行为的关系是什么?态度决定行为吗?什么情况下态度可以预测行为?
我查阅下《社会心理学(第11版)》第4章:态度和行为:
小结:态度对行为的预测
我们内在的态度是如何与我们外在的行为相联系的呢?社会心理学家认为态度和行为互相支持。流行的大众观点强调态度对行为的影响作用,但令人惊奇的是,态度——通常被认为是对一事物或人的情感经常不能很好地预测行为。并且,改变人们的态度很显然不能在很大程度上改变人们的行为。这些发现让社会心理学家去寻找我们经常言行不一的原因。
最终得出的答案是:我们所表露的态度和做出的行为各自受许多因素的影响。我们的态度能够预测我们的行为:(1)如果把“其他因素的影响”最小化,(2)如果态度与预测的行为(比如对投票的研究)紧密相关,(3)如果态度是强有力的(以某一些事提醒我们牢记这点,或通过直接的经验意识到这点)。在这些情况下,我们的所想所感与我们的所为会紧密相关。
小结:行为影响态度的原因
三种不同的理论可以解释行为对态度的影响。
自我表露理论假定人们适当调整自己的态度以使其看起来与行为一致,尤其是那些为了给他人留下好印象而控制自己行为的人。我们可以找到证据证实人们确实会因他人的想法而调整自己的态度,但与此同时也发现有时真的会引发真实态度的改变。
另外两种理论认为我们的行为会促使真实态度做出改变。
认知失调理论的解释是,当我们的行为与态度相反或者很难做决定时,我们会感到紧张。为了降低这种情绪的激活,我们会通过一系列的心理活动将自己的行为合理化。失调理论进一步认为,我们不当行为的外在理由越少,我们越觉得自己对其负有责任,从而会产生越多的失调,态度也改变得越多。
自我知觉理论则假定,当我们的态度不很坚定时,我们就通过观察自己的行为及其环境来推断我们的态度。自我知觉理论的一个有趣的推论是“过度合理化效应”付给人们报酬让他们做自己喜欢做的事,能将他们的这种乐事转化为苦差(如果这些报酬使他们将自己的行为归因于报酬)。研究都证实了这两种理论的预期,这表明它们分别描述了特定条件下产生的结果。
通过阅读了态度和行为的相互作用之后,可以尝试把行为作为自变量(列)、将态度作为因变量(行),数据结果获取可以呈现出有意义的差异(与态度作为自变量时比)。
对比不同的细分人群,发现人群差异,这是大家常用的分析方法,总体数据比较平淡时,可以从性别、年龄、婚育、城市等级、社会经济地位、业务属性(活跃度、用户生命周期)等进行细分挖掘差异。
比如说互联网新兴设计人才白皮书中提到的“工作痛点与岗位性质等因素有关”,此处会对人群进行了细分对比,对比管理类员工和普通员工。
(点击图片可跳转到白皮书报告)

比喻是把双刃剑,在更形象表达的同时、也可能带来一些误解,因为每个人对比喻的理解不太一样。如果要用比喻,建议使用一些相对有共识的比喻,或用更多限定词来具象描述,避免歧义或难以理解。
这里举一些听得比较多的比喻:
玻璃天花板:指设置一种无形的、人为的困难,以阻碍某些有资格的人,在组织中上到一定的职位。
北极星指标(North Star Metric),也叫作第一关键指标(One Metric That Matters),是指在产品的当前阶段与业务/战略相关的绝对核心指标,一旦确立就像北极星一样闪耀在空中,指引团队向同一个方向迈进(提升这一指标)。
北极星:北极星位于地球地轴的北端,在北斗七星中的天璇与天枢连线的五倍延长线上。因地球的自转,而北极星又处于天球转动的轴上,所以相对其它恒星静止不动。(但是北极星并不是完全处在北天极正中央位置,实际上它是以很缓慢的速度转圈,相对其他恒星而言看起来不会变化而已。北斗七星,是指大熊座的天枢、天璇、天玑、天权、玉衡、开阳、摇光七星。古代中国人民把这七星联系起来想象成为古代舀酒的斗形。)

晴雨表:雨标记的气压表,可以根据它的水银柱或指针的变化预测天气是晴还是雨。常用以比喻显示情势变化的标志。广告是经济的“晴雨表”。
减脂增肌:降本增效的形象比喻。
重拳、铁网、警钟等:在政府尤其是公安系统中用得比较多。
船长、风向标、指南针、压舱石、定星盘等航行类:用于行业方向、基本盘的描述上。
黑天鹅、灰犀牛:黑天鹅事件指非常难以预测,且不寻常的事件,通常会引起市场连锁负面反应甚至颠覆。灰犀牛事件是指太过于常见以至于人们习以为常的风险,比喻大概率、可预测且影响范围大的潜在风险。
破冰、壁垒、部门墙
主战场、突破口、排头兵、里程碑
......
在完成逻辑顿悟输出观点后,我们需要把酝酿已久的研究结论传达出去,酝酿了数天的研究结论,需要让读者在数分钟甚至数秒能知道、理解这些结论。
换位思考在报告撰写中非常重要,研究员需要站在读者的角度来思考如何表达才能更好让对方快速理解研究结论。
换位思考,首先需要关注读者的知识背景、业务需求等,他们已经知道了什么、想知道什么、不知道什么。从而在用研报告中能有的放矢,减少不必要的冗余内容(这里也可以说是“减脂增肌”),如同用研亨利所说“要避免把调研报告做成字典”。
换位思考,最重要的是结论先行,要让读者一眼就看到;深度的研究结论是需要一步一步推敲出来的,在结论的表达过程中,要注意读者是否容易理解、是否能快速获取到核心结论。
建议所有报告在正文前面都要有3-5个核心结论(key finding),最好是3个。我们经常会听到“3句话把这个事情讲清楚”“最核心的3个结论是什么”,毕竟考虑到读者的时间,报告要先说最重要的事情。比如文化艺术公益白皮书的核心结论页。

文化艺术公益白皮书报告的内容很多,我们不仅在正文开始前就给出了核心结论,并且这个核心结论是对所有主题结论的连接、进一步总结,而不是单纯的复制粘贴下文的结论。
在每一个主题内容前也加了一个小目录和一句话观点,帮助读者快速获取该节关键结论。

在整个报告的论述中,其实我们会用到多个论述方式的结合,结论先行之后,对于较为复杂的主题或读者不太熟悉的内容,我们可以用结论先行先抛观点,再用“剥洋葱”的方式进行具体论述。
结论先行(金字塔表达,总分结构,很常见很用的表达方式),先说核心问题在哪里,有什么影响(引起重视和兴趣)→为什么产生这个问题(分析原因,提供可能的解决方向)。
此外,金字塔表达中的,SCAQ结构——“背景”(situation)-“冲突”(complication)-“回答”(answer)-“疑问”(question),在报告写作及研究方案撰写中也是比较有效的方式,即使写作中无法完美用这种结构表达,但在汇报中可以用到这种结构,让听众更容易代入进去。
“剥洋葱”或“阶梯式”的方式进行论述,比如:行业整体现状→产品所在地位→冲突(如有需求但未在**内满足,用户有痛点)→用户核心需求→如何满足需求(各产品优势劣势)
换位思考,可以善用可视化图表来帮助表达,发挥PPT的Power Point能力(做PPT的目的是为了有效地沟通和展示)。关于可视化的文章已经有很多了,这里引用了一个常用图表及其适用场景。

本文主要总结了用研报告写作的三个步骤(核心内容见下图),以白皮书报告为案例(本来有产品型用研的案例,但案例敏感,本文为对外版本,对案例进行了删减),浅显总结了用研报告的研究写作,不算是系统的方法论总结,但还是希望可以为大家带来一定的启发。在研究写作的道路中,还有很多我需要学习的内容,写下此文也是为了提醒自己,学无止境。

# 腾讯技术直播 #
腾讯工程师分享技术干货:

扫码预约,get开播提醒
往期回顾:
怀疑手机窃听我们讲话,并推送定向广告?
官网平台类产品的设计挖掘
QQ音乐内容理解与精细化运营
关于产品生命周期的几点思考