
Fungible招兵买马了
8年的云架构方案设计经验
你们说我多要些Option不过份吧

作为最早喊出
DPU口号的明星公司
估计Sindhu也没有想到
DPU在中国引起的创业浪潮

与众多拿着
智能网卡FPGA原型
就开始高调蹭DPU热点不同
Fungible提供的不仅仅是芯片
更主要的是软硬件一体的解决方案

尤其是数据密集的存储场景
网工背景的Fungible最喜欢的战场
基于NVMEoF的弹性块存储读写性能俱佳

既然成为数据的中枢
首要解决的就是存储割据的状态
FSC与DAS相比更有明显的性能提升

回到服务器
Fungible的智能网卡
卖点与其它方案大同小异

除了存储优势
DPU实现的智能网卡
提供多租户和服务间隔离
应该是DPU处理器这个新物种
对云平台带来的最主要的价值之一
所以号称最懂云的创业者至少方向没错

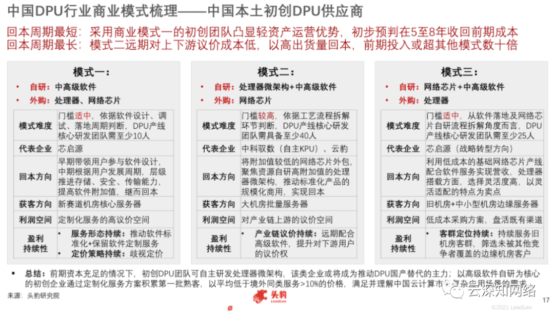
不过如果
头豹的初步预判合理
国产同行们前行道阻且长
在退潮之前不看客户只看金主实力
