
有学者研究表明[1],ALK 基因发生易位和重排是神经母细胞瘤、非小细胞肺癌等多种肿瘤发病的原因。因此研究人员,合成了多种高效且具有选择性的 ALK 抑制剂[2],延缓 ALK 型癌症的发展。随着 ALK 抑制剂研究的不断深入,这类抑制剂的耐药性问题也伴随而来,使其应用受到了一定的限制。
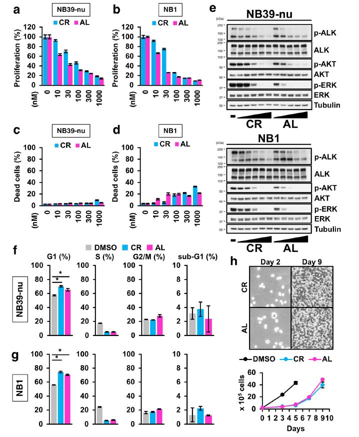
Miyazaki 等研究发现[3], ALK 抑制剂对神经母细胞瘤(ALK 驱动)的耐药性可以通过 ALK 抑制剂与 p53 激活剂的联合治疗来达到杀死肿瘤细胞的目的。ALK 抑制剂在神经母细胞瘤(ALK 驱动)中,虽然可以使肿瘤细胞的细胞周期阻滞,但是却并不能使肿瘤细胞死亡。克唑替尼 (crizotinb,CR) 和艾乐替尼 (Alectinib,AL) 是两种 ALK 抑制剂,NB39-nu 细胞系和 NB1 细胞系是两株神经母细胞瘤细胞系。图1a 和1b 表明,ALK 抑制剂克唑替尼和艾乐替尼均可以浓度依赖性地抑制肿瘤细胞的增殖;而图1c和1d 显示,ALK 抑制剂克唑替尼和艾乐替尼均没有表现出明显得细胞杀伤能力。研究结果表明,ALK 抑制剂常在 G1 期阻止细胞增殖,进而阻止 ALK 的磷酸化以及其下游信号通路(图1)。

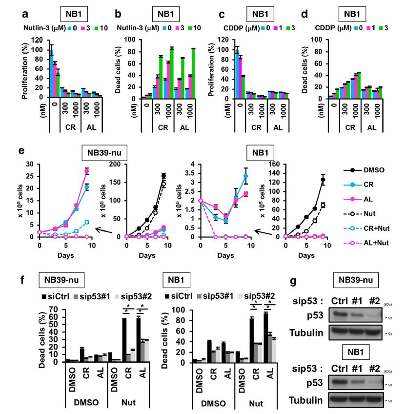
而在化疗的过程中[4],肿瘤细胞中的野生型 p53 被活化,激活 p53 信号通路,进而抑制肿瘤细胞的增殖。那么,将 ALK 通路的抑制与 p53 途径的激活结合起来,可能是抑制的神经母细胞瘤细胞(ALK 驱动)生长的一种有效方法。Miyazaki 等,将 ALK 抑制剂和 p53 激活剂 Nutlin-3 联合起来用于治疗神经母细胞瘤细胞。如图 2a 和 2b 所示,二者联用可抑制细胞增殖,并且提高细胞死亡率。进一步研究将 ALK 抑制剂移除后,对神经母细胞瘤细胞再生长的影响。结果显示,在 Nutlin-3 存在的条件下,ALK 抑制剂移除后仍可抑制细胞再生长(图2e)。一系列数据表明,ALK 抑制剂与 p53 激活剂联合治疗神经母细胞瘤(ALK),具有一定的治疗前景。

单独使用 ALK 抑制剂或 p53 激活剂都可能会导致肿瘤细胞周期的阻滞,而联合治疗则能够诱导肿瘤细胞凋亡,展示出良好的体内抗肿瘤效果。ALK 抑制剂和 p53 激活剂联合治疗,使作用机制从细胞周期阻滞向细胞凋亡转变,并且通过抑制 ALK-AKT-FOXO3a 信号通路,特定性的上调 SOX4 靶蛋白。SOX4 与 p53,在肿瘤细胞内一起发挥作用,上调促凋亡蛋白 PUMA 的表达。综上所述,本文提出了一种针对神经母细胞瘤(ALK 驱动)的新型联合治疗方式。
参考文献
[1] ZhangI, et al. Targeting brain metastases in ALK-rearrangednon-small-cell lung cancer.Lancet Oncol. 2015Oct;16(13):e510-21.
[2] ZouHY, et al.PF-06463922,an ALK/ROS1 Inhibitor, Overcomes Resistance to First andSecond Generation ALK Inhibitors in Preclinical Models. Cancer Cell.2015 Jul 13;28(1):70-81.
[3] Miyazaki M,et al. The p53 activator overcomes resistance to ALK inhibitors byregulating p53-target selectivity inALK-driven neuroblastomas. Cell Death Discov. 2018May 10;4:56.
[4] Lu, C. & El-Deiry, W. S. Targeting p53 forenhanced radio- and chemosensitivity. Apoptosis 14, 597–606 (2009).
小M 的小思考
本文阐述了 ALK 信号通路与 p53 介导的细胞凋亡之间存在紧密的联系,并提出了一种新的治疗神经细胞瘤的策略。基于细胞增殖的细胞存活分析,以及基于细胞死亡的细胞毒性分析,对于准确评估癌症治疗的疗效是非常重要的。那么,这种信号通路之间的 crosstalk 是不是还有更多惊喜,等着我们去发现呢。
相关产品
ALK-IN-1
ALK-IN-1是ALK激酶高效选择性抑制剂,出自专利US20140066406 A1。
Nutlin 3
Nutlin 3 是一种有效的 MDM2 抑制剂,Ki 为 90 nM。Nutlin 可通过抑制 MDM2-p53 相互作用,诱导细胞周期停滞和细胞凋亡。
原创声明:本文系作者授权腾讯云开发者社区发表,未经许可,不得转载。
如有侵权,请联系 cloudcommunity@tencent.com 删除。
原创声明:本文系作者授权腾讯云开发者社区发表,未经许可,不得转载。
如有侵权,请联系 cloudcommunity@tencent.com 删除。