
本文档主要介绍TLA40iF-EVM工业评估板硬件接口资源以及设计注意事项等内容。
核心板的ARM端和FPGA端的IO电平标准一般为3.3V,上拉电源一般不超过3.3V,当外接信号电平与IO电平不匹配时,中间需增加电平转换芯片或信号隔离芯片。按键或接口需考虑ESD设计,ESD器件选型时需注意结电容是否偏大,否则可能会影响到信号通信。
核心板CPU、ROM、RAM、电源、晶振等所有器件均采用国产工业级方案,国产化率100%。同时,评估底板大部分元器件亦采用国产工业级方案。

图 1 评估板硬件资源图解1

图 2 评估板硬件资源图解2
SOM-TLA40iF核心板板载CPU、ROM、RAM、晶振、电源、LED等硬件资源,并通过工业级B2B连接器方式引出IO。核心板硬件资源、引脚说明、电气特性、机械尺寸、底板设计注意事项等详细内容,请查阅《SOM-TLA40iF工业核心板硬件说明书》。

图 3 核心板硬件框图

图 4

图 5
CON1为采用12V直流输入DC-005电源接口,可接外径5.5mm、内径2.1mm的电源插头。电源输入带有过流过压保护功能。
SW1为电源拨动开关。

图 6

图 7

图 8

图 9

图 10
设计注意事项:
评估底板板载8个LED。LED0为3.3V电源指示灯,上电默认点亮;LED1、LED2为ARM端用户可编程指示灯,通过GPIO控制,默认高电平点亮;LED3、LED4为FPGA端用户可编程指示灯,通过GPIO控制,默认高电平点亮;LED5、LED6为蓝牙模块状态指示灯;LED7为4G模块状态指示灯。

图 11 电源指示灯和用户可编程指示灯

图 12

图 13

图 14

图 15

图 16 4G模块状态指示灯

图 17
SW2为1bit启动方式选择拨码开关,支持Micro SD、SPI FLASH、eMMC、NAND FLASH和USB启动。
当BOOT SET为0时(根据评估底板丝印确认),CPU将按Micro SD -> SPI FLASH -> eMMC -> NAND顺序检测存储设备并启动系统。

图 18

图 19
设计注意事项:
评估底板ARM端包含1个系统复位按键RESET(KEY1),1个PMIC开关机按键PWRON(KEY2),3个用户输入按键USER0(KEY3)、USER1(KEY4)、USER2(KEY5)。FPGA端含1个PROG按键(KEY6)、3个用户输入按键USER3(KEY7)、USER4(KEY8)、USER5(KEY9)。

图 20

图 21

图 22

图 23
设计注意事项:
评估底板板载6个串口,CON2为USB TO UART0串口,CON6为RS232 UART3串口,J3为RS485 UART4、RS485 UART5串口,CON7、CON8分别为TTL UART6、TTL UART7串口。
评估板通过CH340T芯片将UART0转成Type-C接口,作为系统调试串口使用。

图 24

图 25
设计注意事项:
评估板通过SIT3232EEUE串口电平转换芯片将UART3转换为RS232串口,使用9针DB9接口。

图 26

图 27
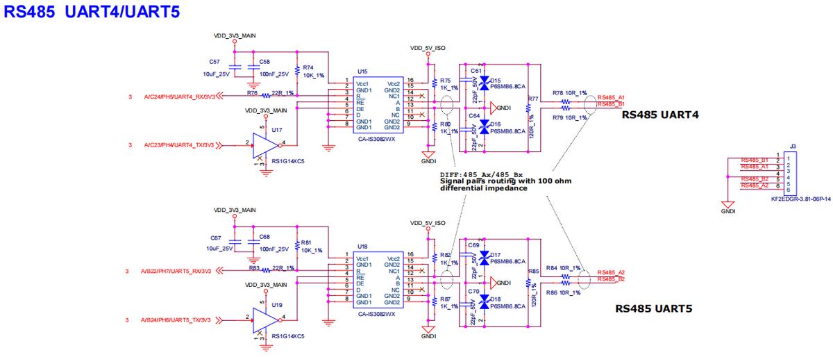
评估板通过2个隔离收发器CA-IS3082WX,将UART4、UART5分别转换为RS485串口,采用6pin 3.81mm绿色端子方式引出。

图 28

图 29
评估板直接引出UART6、UART7作为TTL串口,接口均采用4pin 2.54mm白色端子方式。

图 30

图 31
J5为通过SPI2总线(2个片选)拓展引出的2路CAN接口,分别为CAN SPI2-1、CAN SPI2-2,均采用6pin 3.81mm绿色端子方式。

图 32

图 33
设计注意事项:
(1)若U20和U23的nINT引脚需分配使用其他IO,请使用引脚信号名称包含EINTx字段(支持中断功能)的IO引脚。
CON4为Micro SD卡接口,通过SDC0总线引出,采用4bit数据线模式。

图 34

图 35
设计注意事项:
评估底板使用DS1307ZM/TR芯片实现外部RTC功能。CON3为RTC纽扣电池座,适配纽扣电池ML2032(3V可充)、CR2032(3V不可充)。使用可充电电池时,可将跳线帽插入J1接口实现充电。使用不可充电电池时,请勿将跳线帽插入J1接口。

图 36

图 37
设计注意事项:
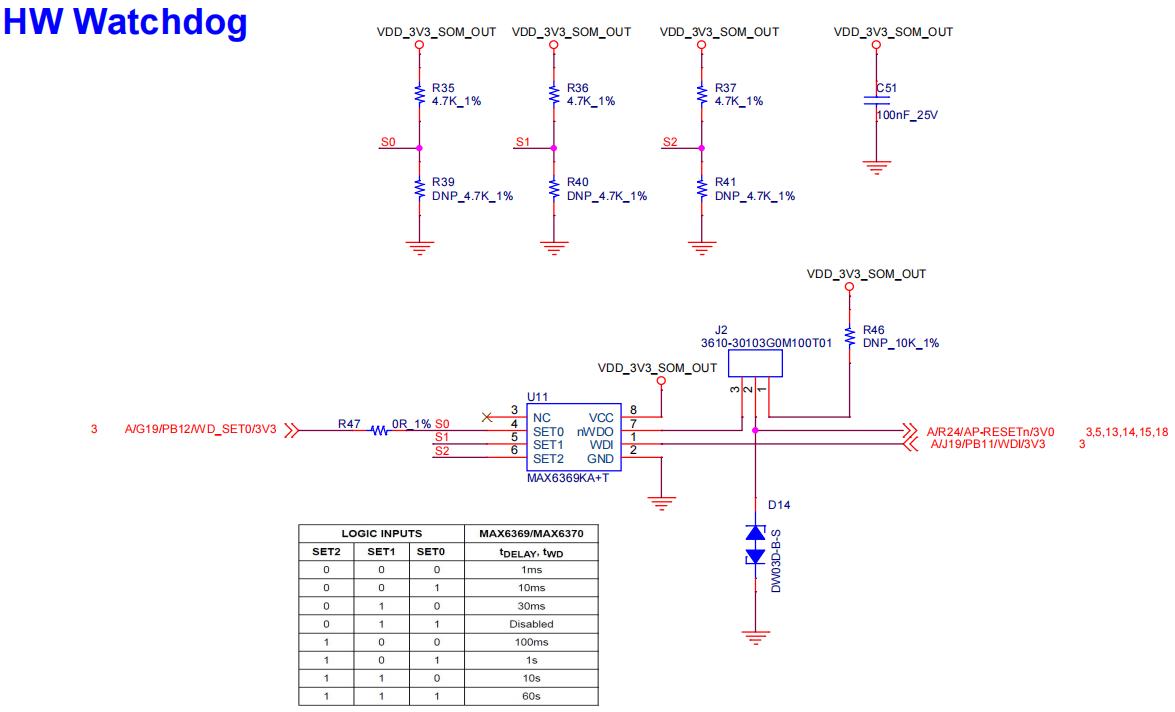
评估底板引出3pin 2.54mm间距排针(J2)作为Watchdog功能配置接口,可通过跳线帽配置使能Watchdog功能。软件上可通过A/G19/PB12/WD_SET0/3V3来控制Watchdog超时时长。
备注:Watchdog芯片生产商为美国厂家。

图 38

图 39
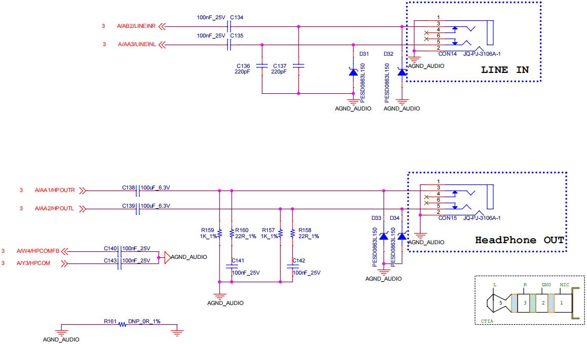
CON14为LINE IN音频接口,CON15为H/P(Headphone) OUT音频接口,均采用3.5mm音频插座。

图 40

图 41
由于篇幅过长原因,文章分为上下篇,想要查看更多详细硬件参数说明,请点击账户查看其他文章,感谢您的关注,有开发上的问题欢迎在评论区留言。
原创声明:本文系作者授权腾讯云开发者社区发表,未经许可,不得转载。
如有侵权,请联系 cloudcommunity@tencent.com 删除。
原创声明:本文系作者授权腾讯云开发者社区发表,未经许可,不得转载。
如有侵权,请联系 cloudcommunity@tencent.com 删除。