
上篇文章,介绍了Unix域的socket通信,并通过实例测试了TCP和UDP两种传输方式。本篇,在上篇例程的基础上,来学习epoll的多路复用功能,通过给服务端增加epoll监听功能,实现对多个客户端的数据进行接收。
epoll的全称为eventpoll,是linux内核实现IO多路复用的一个实现。epoll是select和poll的升级版,相较于这两个前辈,epoll改进了工作方式,使之更加高效。本篇暂不介绍epoll的内部实现原理,先来介绍如何使用epoll来实现多路复用功能。
int epoll_create(int size); //监听个数
int epoll_ctl(int epfd, int op, int fd, struct epoll_event *event)
第一个参数epfd是epoll_create()的返回值, 第二个参数op表示动作,用三个宏来表示:
第三个参数是需要监听的fd, 第四个参数是告诉内核需要监听什么事, struct epoll_event结构如下:
struct epoll_event {
__uint32_t events; /* Epoll events */
epoll_data_t data; /* User data variable */
};
events可以是以下几个宏的集合:
int epoll_wait(int epfd, struct epoll_event * events, int maxevents, int timeout)
等待事件的产生,类似于select()调用。参数events用来从内核得到事件的集合, maxevents告之内核这个events有多大,这个maxevents的值不能大于创建epoll_create()时的size, 参数timeout是超时时间(毫秒,0会立即返回,-1将不确定,也有说法说是永久阻塞)。该函数返回需要处理的事件数目,如返回0表示已超时。
本次测试在上篇Unix域socket通信代码的基础上进行修改,只使用TCP方式的socket通信进行测试。
上篇的测试代码,服务端接收到一个客户端的连接后,就仅对该客户端进行服务,没有再接收其它客户端的处理逻辑,本篇要实现的,就是一个服务端,能够接收多个客户端的数据。
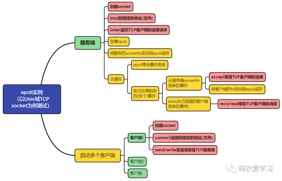
编程之前,先来看下要实现的程序结构,其中黄色的部分为本篇在上篇例程的基础上,需要增加的部分。

只需对服务端程序进行修改,添加epoll监听功能,客户端程序不需要修改。
TCP服务端的代码修改后如下,主要的修改在listen之后,创建一个epoll,然后把服务端的socketfd加入epoll进行监听:
#define LISTEN_MAX 5
#define EPOLL_FDSIZE LISTEN_MAX
#define EPOLL_EVENTS 20
#define CLIENT_NUM 3
void EpollAddEvent(int epollfd, int fd, int event)
{
PRINT("epollfd:%d add fd:%d(event:%d)\n", epollfd, fd, event);
struct epoll_event ev;
ev.events = event;
ev.data.fd = fd;
epoll_ctl(epollfd, EPOLL_CTL_ADD, fd, &ev);
}
void TcpServerThread()
{
//------------socket
int sockfd = socket(AF_UNIX, SOCK_STREAM, 0);
if (sockfd < 0)
{
PRINT("create socket fail\n");
return;
}
PRINT("create socketfd:%d\n", sockfd);
struct sockaddr_un addr;
memset (&addr, 0, sizeof(addr));
addr.sun_family = AF_UNIX;
strcpy(addr.sun_path, UNIX_TCP_SOCKET_ADDR);
//------------bind
if (bind(sockfd, (struct sockaddr *)&addr, sizeof(addr)))
{
PRINT("bind fail\n");
return;
}
PRINT("bind ok\n");
//------------listen
if (listen(sockfd, LISTEN_MAX))
{
PRINT("listen fail\n");
return;
}
PRINT("listen ok\n");
//------------epoll---------------
int epollfd = epoll_create(EPOLL_FDSIZE);
if (epollfd < 0)
{
PRINT("epoll create fail\n");
return;
}
PRINT("epoll create fd:%d\n", epollfd);
EpollAddEvent(epollfd, sockfd, EPOLLIN);
struct epoll_event events[EPOLL_EVENTS];
while(1)
{
PRINT("epoll wait...\n");
int num = epoll_wait(epollfd, events, EPOLL_EVENTS, -1);
PRINT("epoll wait done, num:%d\n", num);
for (int i = 0;i < num;i++)
{
int fd = events[i].data.fd;
if (EPOLLIN == events[i].events)
{
//接受客户端的连接请求
if (fd == sockfd)
{
//------------accept
int clientfd = accept(sockfd, NULL, NULL);
if (clientfd == -1)
{
PRINT("accpet error\n");
}
else
{
PRINT("=====> accept new clientfd:%d\n", clientfd);
EpollAddEvent(epollfd, clientfd, EPOLLIN);
}
}
//读取客户端发来的数据
else
{
char buf[BUF_SIZE] = {0};
//------------recv
size_t size = recv(fd, buf, BUF_SIZE, 0);
//size = read(clientfd, buf, BUF_SIZE);
if (size > 0)
{
PRINT("recv from clientfd:%d, msg:%s\n", fd, buf);
}
}
}
}
}
PRINT("end\n");
}
修改主程序,创建多个客户端线程,产生多个客户端,去连接同一个服务端,来测试epoll监听多个事件的功能。
int main()
{
unlink(UNIX_TCP_SOCKET_ADDR);
//创建一个服务端
thread thServer(TcpServerThread);
//创建多个客户端
thread thClinet[CLIENT_NUM];
for (int i=0; i<CLIENT_NUM; i++)
{
thClinet[i] = thread(TcpClientThread);
sleep(1);
}
while(1)
{
sleep(5);
}
}
本例中,CLIENT_NUM为3,使用3个客户端来测试epoll功能。
在Ubuntu上编译运行,程序运行时的打印如下:
[TcpServerThread] create socketfd:3
[TcpServerThread] bind ok
[TcpClientThread] create socketfd:4
[TcpServerThread] listen ok
[TcpServerThread] epoll create fd:5
[EpollAddEvent] epollfd:5 add fd:3(event:1)
[TcpServerThread] epoll wait...
[TcpClientThread] create socketfd:6
[TcpClientThread] connect ok
[TcpServerThread] epoll wait done, num:1
[TcpServerThread] =====> accept new clientfd:7
[EpollAddEvent] epollfd:5 add fd:7(event:1)
[TcpServerThread] epoll wait...
[TcpServerThread] epoll wait done, num:1
[TcpServerThread] recv from clientfd:7, msg:helloTCP(fd:4)1
[TcpServerThread] epoll wait...
[TcpClientThread] create socketfd:8
[TcpClientThread] connect ok
[TcpServerThread] epoll wait done, num:2
[TcpServerThread] recv from clientfd:7, msg:helloTCP(fd:4)2
[TcpServerThread] =====> accept new clientfd:9
[EpollAddEvent] epollfd:5 add fd:9(event:1)
[TcpServerThread] epoll wait...
[TcpServerThread] epoll wait done, num:1
[TcpServerThread] recv from clientfd:9, msg:helloTCP(fd:6)3
[TcpServerThread] epoll wait...
[TcpClientThread] connect ok
[TcpServerThread] epoll wait done, num:3
[TcpServerThread] =====> accept new clientfd:10
[EpollAddEvent] epollfd:5 add fd:10(event:1)
[TcpServerThread] recv from clientfd:7, msg:helloTCP(fd:4)5
[TcpServerThread] recv from clientfd:9, msg:helloTCP(fd:6)6
[TcpServerThread] epoll wait...
[TcpServerThread] epoll wait done, num:1
[TcpServerThread] recv from clientfd:10, msg:helloTCP(fd:8)4
[TcpServerThread] epoll wait...
[TcpServerThread] epoll wait done, num:3
[TcpServerThread] recv from clientfd:10, msg:helloTCP(fd:8)7
[TcpServerThread] recv from clientfd:7, msg:helloTCP(fd:4)8
[TcpServerThread] recv from clientfd:9, msg:helloTCP(fd:6)9
[TcpServerThread] epoll wait...
[TcpServerThread] epoll wait done, num:1
[TcpServerThread] recv from clientfd:7, msg:helloTCP(fd:4)10
[TcpServerThread] epoll wait...
[TcpServerThread] epoll wait done, num:2
[TcpServerThread] recv from clientfd:9, msg:helloTCP(fd:6)12
[TcpServerThread] recv from clientfd:10, msg:helloTCP(fd:8)11
[TcpServerThread] epoll wait...
[TcpServerThread] epoll wait done, num:3
[TcpServerThread] recv from clientfd:10, msg:helloTCP(fd:8)14
[TcpServerThread] recv from clientfd:7, msg:helloTCP(fd:4)13
[TcpServerThread] recv from clientfd:9, msg:helloTCP(fd:6)15
[TcpServerThread] epoll wait...
[TcpServerThread] epoll wait done, num:3
[TcpServerThread] recv from clientfd:10, msg:helloTCP(fd:8)16
[TcpServerThread] recv from clientfd:7, msg:helloTCP(fd:4)17
[TcpServerThread] recv from clientfd:9, msg:helloTCP(fd:6)18
[TcpServerThread] epoll wait...
对结果标注一下,更容易理解程序运行过程:

可以看到,服务端依次接受了3个客户端的连接请求,然后可以接收3个客户端发来的数据。
本篇介绍了linux软件开发中,epoll功能的使用,通过对TCP服务端增加epoll功能,实现一个服务端来处理多个客户端的功能。