
PMID: 33537094
针对PD-1 / PD-L1通路的免疫检查点抑制剂(ICIs)在非小细胞肺癌(NSCLC)患者中显示出有限的成功,特别是在具有激活性表皮生长因子受体(EGFR)突变的患者中。迫切需要阐明EGFR介导的肿瘤免疫逃逸的机制和开发有效的免疫疗法。免疫球蛋白样转录本(ILT)4是最初在骨髓细胞中鉴定的关键免疫抑制分子,在实体肿瘤细胞中富集并促进NSCLC的恶性行为。然而,ILT4过表达的上游调控及其在EGFR激活NSCLC肿瘤免疫中的作用尚不清楚。
靶向PD-1/PD-L1轴的免疫检查点抑制剂(ICIs)是近年来抗肿瘤治疗的里程碑1。这些药物在多个实体瘤中取得了有希望的结果,并已被确立为晚期非小细胞肺癌(NSCLC)一线治疗的标准治疗2,3。然而,ICIs的疗效仍然有限,在具有野生型表皮生长因子受体(EGFR)的非小细胞肺癌患者中不超过20%4。到目前为止,ICIs在EGFR驱动的NSCLC中的临床试验在很大程度上令人失望5。据报道,NSCLC细胞中激活的EGFR信号传导可以利用多种策略来创建免疫抑制肿瘤微环境(TME)。这些包括阻碍T细胞浸润和细胞毒性,募集抑制性肿瘤相关巨噬细胞(TAM)和调节性T细胞(Tregs),以及分泌抑制性细胞因子和代谢物,这是有效抗肿瘤免疫和免疫治疗的主要障碍6。因此,探索EGFR介导的免疫逃逸和肿瘤促进以及抑制性TME逆转的新机制对于提高ICIs在EGFR激活NSCLC患者中的疗效至关重要。
免疫球蛋白样转录本(ILT)4是免疫球蛋白超家族的抑制受体。主要在骨髓细胞中表达,包括树突状细胞(DC)、粒细胞、单核细胞、巨噬细胞和血小板7,8,这些细胞中的ILT4代表其免疫抑制表型,并负调节DC的抗原呈递,中性粒细胞的吞噬作用,巨噬细胞的成熟和血小板聚集9,10。近年来,我们和其他人已经表明,ILT4富集在许多实体肿瘤细胞中,并直接诱导其增殖,侵袭和迁移10-14。此外,ILT4 可指导肺腺癌患者的免疫抑制性 T 细胞亚群浸润,并预测患者预后不佳15。这些发现将ILT4确定为肿瘤治疗的潜在靶标。然而,ILT4在NSCLC细胞中表达的调控机制及其在抗肿瘤免疫和免疫治疗中的功能作用尚未确定。
TME是癌症不可或缺的一部分,从根本上协调肿瘤发生,疾病进展和治疗耐药性16。在TME的复杂细胞成分中,免疫细胞(包括TAM和功能失调的T细胞)在ICI耐药性中起着核心作用17。TAM是TME中最丰富的免疫细胞18。有大量证据表明,TAM在肿瘤起始时获得促肿瘤表型,并通过诱导T细胞功能障碍,血管生成以及肿瘤细胞侵袭和运动来促进肿瘤进展19。在免疫学上,促肿瘤TAM既可以直接抑制细胞毒性T淋巴细胞(CTL)反应,也可以通过重塑免疫微环境间接调节免疫抑制20,最终损害ICI活动。
除TAMs外,包括CD4辅助细胞和CD8 CTL在内的T细胞在肿瘤排斥反应中起着至关重要的作用++16.而CD4 T细胞通过产生IFN-γ和IL-2杀死肿瘤细胞并募集肿瘤特异性CTL+21,CTL直接通过释放细胞毒性颗粒(穿孔素和颗粒酶)或通过细胞因子的分泌(IFN-γ和肿瘤坏死因子)间接介导杀瘤活性22.然而,TME中的T细胞由于其疲惫或衰老状态,通常对肿瘤反应迟钝23,阻碍有效的抗肿瘤免疫治疗。尽管靶向PD-1 / PD-L1信号传导的ICI部分逆转了T细胞的耗竭23,T细胞功能障碍的机制比以前预期的要复杂得多。进一步探索肿瘤协调的免疫抑制,并通过联合免疫疗法挽救抑制性TME,将为提高ICI疗效提供有效的方法。在这种情况下,TAM和功能失调的T细胞是否参与ILT4介导的肿瘤促进尚不清楚。
我们发现ILT4在肿瘤细胞中的表达与人NSCLC组织中的EGFR磷酸化呈正相关。使用NSCLC细胞系,我们证明了ILT4被酪氨酸激酶突变诱导和表皮生长因子(EGF)依赖性EGFR激活以及随后的AKT/ERK1/2磷酸化上调。EGFR活化的肿瘤细胞中过表达的ILT4诱导TAM募集和M2样极化,从而损害T细胞功能。ILT4还直接抑制T细胞增殖、细胞毒性和IFN-γ的表达和分泌。在EGFR活化的体外细胞系和野生型EGFR活化的C57BL/6和体内人源化NSG免疫治疗模型中,ILT4(PIR-B)或PD-L1抑制通过抵消TAM和功能失调的T细胞诱导的免疫抑制TME来增强抗肿瘤免疫并抑制肿瘤进展;两种分子的联合抑制显示出最显着的肿瘤缩回。令人惊奇的是,在EGFR突变体、TKI耐药人源化NSG免疫治疗模型中,单独抑制ILT4而不是与PD-L1抑制剂联合抑制肿瘤生长和免疫逃逸。
80例NSCLC患者在EGFR野生型和突变型肿瘤组织中ILT4表达的差异:这两组之间的ILT4表达没有差异。
考虑到EGFR可以在体内以配体依赖性或-依赖性(即激活EGFR突变)的方式激活,产生磷酸化EGFR(pEGFR),我们确定了ILT4表达与EGFR磷酸化的相关性。我们观察到,在大多数NSCLC组织中和肿瘤细胞系,高ILT4表达伴随着pEGFR水平升高。此外,ILT4表达评分与人NSCLC组织中的pEGFR评分呈正线性相关. 对不同ILT4和pEGFR水平的患者临床病理特征分析显示,与双阴性患者相比,ILT4和pEGFR共存预测胸膜转移更频繁.这些结果表明,ILT4表达呈正相关,可能与EGFR激活合作促进NSCLC进展。
阐明ILT4表达与EGFR激活之间的因果关系:首先使用特异性敲低ILT4表达,并分别检测具有内在外显子19缺失和T790M突变的PC9和H1975细胞中的EGFR和pEGFR水平。结果:EGFR和pEGFR均未受到ILT4下调的影响。
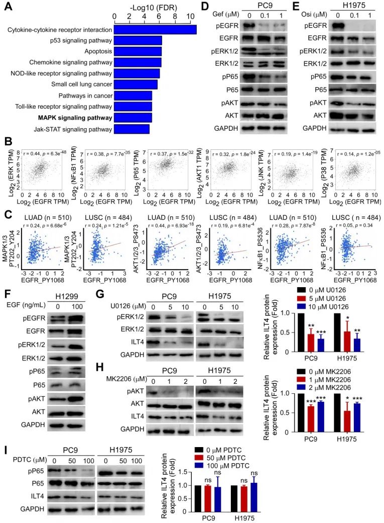
探讨了EGFR激活对ILT4的调控:选择了携带激活EGFR突变的PC9,HCC827和H1975细胞,使用第一代TKI吉非替尼或第三代TKI奥希替尼操纵EGFR激活。我们发现吉非替尼以浓度依赖性方式显着降低PC9和HCC827细胞中ILT4的mRNA和蛋白表达。此外,奥希替尼而不是吉非替尼在吉非替尼耐药但对奥希替尼敏感的H1975细胞中显着下调ILT4水平。免疫荧光和流式细胞术分析进一步证实EGFR TKIs降低了PC9和H1975细胞中的ILT4表达。特异性siRNA下调PC9和H1975细胞中的EGFR表达时,mRNA和蛋白质水平的ILT4表达均下降。鉴于配体结合是EGFR激活的一种模式,我们研究了EGF对ILT4的调节,EGF是EGFR的经典配体。在EGFR野生型H1299细胞中。我们发现 EGF 刺激以剂量依赖性方式从 0 到 100 ng/mL 上调 ILT4 表达,其中 100 ng/mL EGF 导致 ILT4 表达最显着的上调。此外,不同持续时间的EGF刺激也显着提高了H1299细胞中的ILT4表达。同样,当我们通过在H1299细胞中转染EGFR过表达质粒来上调EGFR水平时,EGFR磷酸化和ILT4表达显着升高。值得注意的是,EGFR过表达也增强了EGF水平,表明EGFR上调诱导的EGF结合可能有助于EGFR活化和由此产生的ILT4表达。总之,NSCLC细胞中的ILT4是由EGFR激活诱导的,这意味着ILT4在EGFR激活的NSCLC中的功能作用。

mRNA微阵列分析评估了奥希替尼处理的H1975细胞中下游信号传导的改变》》》》MAPK是H1975细胞中EGFR抑制时受影响最显着的信号通路之一。据报道,MAPK、NF-κB和AKT是EGFR激活下游的典型信号通路26。确定了EGFR/磷酸化EGFR与MAPK、NF-κB和AKT途径的关键调节剂(包括ERK、P38、JNK、NF-κB1、P65和AKT)的相关性。结果显示,EGFR/磷酸化EGFR与ERK、NF-κB1、P65和AKT呈显著正相关。使用蛋白质印迹,我们证实了TKI对ERK,P65和 AKT.As 磷酸化的影响,用吉非替尼和奥希替尼处理分别抑制PC9和H1975细胞中ERK1 / 2,P65和AKT的磷酸化。EGF刺激始终如一地增强H1299细胞中的EGFR磷酸化。接下来,我们研究了这些信号通路是否负责ILT4上调。我们用特异性ERK(U0126)、NF-κB(PDTC)或AKT(MK2206)抑制剂处理PC9和H1975细胞,并通过蛋白质印迹评估ILT4表达。结果表明,抑制ERK或AKT,而不是NF-κB信号传导,降低了PC9和H1975细胞中ILT4的表达。这些结果表明,EGFR激活通过ERK和AKT信号通路诱导NSCLC细胞中的ILT4表达。

作者前期研究证实:ILT4促进NSCLC恶性肿瘤并有助于肿瘤进展。
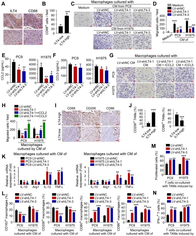
为了进一步研究ILT4在EGFR激活NSCLC发病机制中的作用,我们研究了ILT4敲低后肿瘤细胞的增殖和凋亡。ILT4敲低抑制了PC9和H1975细胞的增殖和Ki-67表达,但诱导了它们的凋亡。这些结果表明,ILT4调控的生物学功能加速了EGFR激活的NSCLC的肿瘤生长。 作者前期研究表明:ILT4可能是肿瘤免疫治疗中潜在的检查点分子。但ILT4对免疫抑制性TME的精确调控尚不清楚。鉴于TAM和T细胞在免疫抑制中的丰度和关键作用19,我们质疑ILT4是否影响TAM和T细胞介导的肿瘤免疫逃逸。作者首先检索了TCGA数据库,探索ILT4与巨噬细胞和T细胞亚群浸润之间的相关性,发现ILT4表达与CD68水平呈正相关。然后,作者确认了 LUAD 和 LUSC 队列中 ILT4 水平与 M2 样巨噬细胞浸润的相关性。作者还发现,高ILT4水平预测CD4非调节性和CD8 T细胞减少。这些结果表明,ILT4可能调节TAM和T细胞的积累和功能。
使用来自ILT4下调或对照肿瘤细胞系的CM诱导巨噬细胞到TAM。通过Transwell测定法评估TAM的迁移能力。正如预期的那样,与用正常培养基培养的巨噬细胞相比,用PC9和H1975细胞的CM培养的巨噬细胞显示出增强的迁移能力,而肿瘤细胞中的ILT4敲低部分阻止了TAM迁移。由于趋化因子和细胞因子包括CCL(趋化因子(C-C基序)配体),CXCL(趋化因子(C-X-C基序)配体),EGF和CSF(集落刺激因子)是巨噬细胞募集的重要驱动因素27,28,我们检查了ILT4敲低后它们在肿瘤细胞中的表达。经典巨噬细胞趋化因子(包括CCL8,CXCL1,CXCL9-11,EGF,CSF1)的表达在PC9和H1975细胞中的ILT4下调后没有一致改变。但ILT4敲低显着降低了PC9和H1975细胞中CCL2和CCL5的表达和分泌。然而,用重组人CCL2(rCCL2)或CCL5(rCCL5)逆转TAM迁移的治疗因ILT4下调肿瘤细胞而减少。这些结果表明,ILT4促进了CCL2和CCL5的分泌,这是负责TAM向TME迁移和募集的原因。在募集到TME中后,巨噬细胞会响应肿瘤细胞的各种微环境信号,将其功能表型从经典M1转移到替代M2巨噬细胞。具有高水平CD80,CD86,IL-12和TNFα的M1巨噬细胞参与炎症反应,病原体清除和抗肿瘤免疫。相比之下,表达高水平CD163、CD206、IL-10和精氨酸酶1的M2巨噬细胞显示出抗炎反应、伤口愈合和促致瘤特性。TAM与M2极化巨噬细胞非常相似,是肿瘤微环境的关键调节剂29。我们研究了ILT4调节的TAM极化,发现与ILT4水平低的患者相比,高ILT4表达的患者CD206(M2样TAM标志物)的频率显着增加,但CD86(M1样TAM标志物)TAM降低。然后,我们检查了 CM 诱导的 M2 样 TAM 标志物(CD163、CD206、CD209、IL-10 和精氨酸酶 1)和 M1 样 TAM 标志物(CD80、CD86、IL-12 和 TNFα)的变化。我们观察到肿瘤细胞中的ILT4敲低降低了M2样标志物,包括CD163,CD206,IL-10和精氨酸酶1,但增加了M1样标志物,包括CD80,CD86,IL-12和TNFαin TAM。这些数据表明,肿瘤细胞中的ILT4诱导了TAM的M2样极化。为了进一步确定ILT4是否调节TAM诱导的T细胞免疫,我们将T细胞与ILT4下调PC9和H1975细胞诱导的TAM共培养,并通过流式细胞术测定T细胞增殖能力和IFN-γ表达水平。两种肿瘤细胞系中的ILT4敲低促进了TAM介导的T细胞增殖和IFN-γ生成。因此,EGFR活化的肿瘤细胞中的ILT4促进了TAM的积累和M2样极化,并促进TAM诱导的T细胞功能障碍。

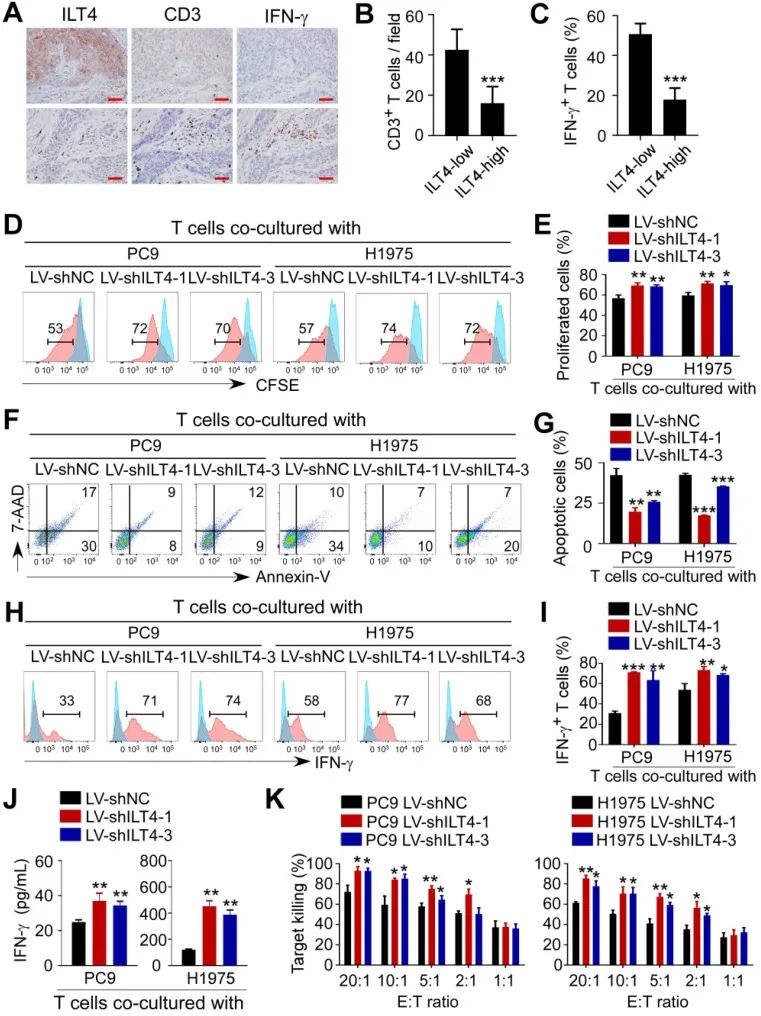
鉴于TCGA数据库中ILT4表达与T细胞浸润的显著相关性,我们探讨了ILT4对T细胞免疫的直接调控。我们首先通过在连续组织切片中对ILT4、CD3和IFN-γ进行共染色,证实了ILT4水平与T细胞浸润和IFN-γ表达之间的相关性。肿瘤细胞中ILT4表达与CD3 T细胞密度和IFN-γ产生呈负相关。接下来,我们建立了一个肿瘤-T细胞共培养系统,以评估肿瘤细胞ILT4对T细胞存活和细胞毒性的作用。我们发现,当T细胞与ILT4下调的PC9和H1975细胞共培养时,它们的增殖能力显着提高,但细胞凋亡明显减少。除了增加细胞数量外,IFN-γ表达和分泌在PC9和H1975细胞中ILT4下调时也升高,表明T细胞功能受到ILT4过表达的干扰。我们还使用细胞溶解测定来验证ILT4调节的T细胞杀伤能力。将有/没有ILT4下调的PC9和H1975细胞与预活化的T细胞以不同的效应与目标比共培养,24小时后,在上清液中检测到LDH浓度。结果表明,ILT4敲低肿瘤细胞提高了T细胞的杀伤能力。这些结果表明,EGFR活化的肿瘤细胞中的ILT4直接抑制了T细胞的存活和杀伤能力。

我们已经说明,EGFR激活的肿瘤细胞中的ILT4通过M2样TAM的积累间接阻碍T细胞免疫,并通过抑制T细胞存活和细胞毒性直接阻碍T细胞免疫,这可能是ICI耐药的主要原因。我们还观察到ILT4和PD-L1在大多数NSCLC组织中显着共存。因此,我们探讨了ILT4阻断对ICI疗效的影响。我们首先分析了抗ILT4和/或抗PD-L1预处理的PC9和H1975细胞诱导的TAM的迁移和M2样标志物。我们发现来自抗ILT4或抗PD-L1预处理肿瘤细胞的CM抑制了TAM迁移,而两种抗体的组合应用显示出最显着的抑制作用。此外,抗ILT4或抗PD-L1治疗显着降低了CCL2和CCL5在两种肿瘤细胞系中的表达和分泌,在联合治疗组中具有协同作用。同时,来自抗ILT4或抗PD-L1预处理肿瘤细胞的CM降低了TAM中的CD163和CD206水平,联合抗体组的CD163和CD206表达最低。这些结果表明,抗ILT4和抗PD-L1对TAM募集和M2样极化具有协同作用。
我们进一步评估了ILT4和PD-L1阻断对T细胞存活和细胞毒性的影响。使用抗ILT4或抗PD-L1对肿瘤细胞进行预处理促进了与这些肿瘤细胞共培养的T细胞的增殖,并且联合抗体在T细胞增殖方面产生了最显着的改善。相反,与抗ILT4或抗PD-L1预处理的肿瘤细胞共培养抑制T细胞凋亡,与IgG预处理组相比,联合抗体组的效果最显着。在功能上,与抗ILT4或抗PD-L1预处理的肿瘤细胞共培养显着提高了IFN-γ水平并被T细胞根除肿瘤,而两种分子的组合阻断显示出最显着的增加。这些结果表明,ILT4阻断可能是提高EGFR激活NSCLC中ICI疗效的理想方法。
在NSCLC患者中观察到EGFR激活的两种不同机制。一种是由EGFR突变引起的内在激活,另一种是由EGFR野生型患者配体参与引起的外在激活30。两种人群的ICI治疗在临床上都具有挑战性。对于EGFR突变亚型,尽管EGFR-TKIs作为一线治疗取得了优异的效果31,对EGFR-TKI产生耐药性的患者的治疗选择有限,并且这些患者的ICI治疗无效32.此外,ICIs在EGFR野生型亚型中的益处也有限,反应率不超过20%4。因此,迫切需要提高NSCLC患者的ICI活性。为了探究ILT4阻断对PD-L1抑制剂在TKI耐药NSCLC中疗效的影响,我们首先通过长期用低剂量吉非替尼刺激亲本PC9细胞建立了吉非替尼耐药PC9(PC9-GR)细胞。使用CCK8测定,我们验证了PC9-GR对常规剂量吉非替尼的抗性,PC9-GR细胞中的IC50为15.16μM,而亲本PC9细胞中的IC50为0.018μM。此外,吉非替尼治疗抑制了PC9中的ILT4表达和EGFR磷酸化,但在PC9-GR细胞中没有。PC9和PC9-GR细胞中的pEGFR水平相当,表明PC9-GR仍然依赖于EGFR。接下来,我们评估了ILT4阻断对PC9-GR细胞和EGF预活化H1299(EGF-H1299)细胞中ICI治疗的影响。TAMs是通过用抗ILT4和/或抗PD-L1预处理的PC9-GR或EGF-H1299细胞的CM培养巨噬细胞来诱导的,并通过Transwell迁移测定法测定其迁移能力。用抗ILT4或抗PD-L1预处理PC9-GR显着抑制TAM迁移,而阻断两种分子最显着地抑制TAM迁移。同样,H1299细胞的EGF刺激显着提高了TAM的迁移能力,而添加抗ILT4或抗PD-L1或组合抗体显着减少了TAM迁移,组合组显示出最显着的抑制作用。然后,我们检查了抗ILT4或抗PD-L1处理后PC9-GR和EGF-H1299细胞中的CCL2和CCL5水平。正如预期的那样,用任何一种抗体治疗都显着降低了这些肿瘤细胞中CCL2和CCL5的表达和分泌,其中联合治疗组的下降最为显着。我们还在PC9-GR或EGF-H1299中测定了ILT4和PD-L1阻断后的TAM表型,并在TAM中观察到M2样标志物(CD163和CD206)减少,并且两种抗体处理的减少程度最高。这些数据表明,ILT4和PD-L1联合阻断协同阻止了EGFR-TKI抗性和EGFR野生型NSCLC中TAM的募集和M2样极化,并可能合作抑制TAM介导的肿瘤促进。

除了TAMs,我们还检查了ILT4和PD-L1阻断调节T细胞免疫。PC9-GR或EGF-H1299细胞用抗ILT4,抗PD-L1或联合抗体预处理8小时。随后,将这些肿瘤细胞与抗CD3预活化的CD3 T细胞共培养,并在共培养后96 h和48 h分别检测到T细胞增殖和凋亡。与抗ILT4或抗PD-L1预处理的肿瘤细胞共培养的T细胞比与IgG预处理的肿瘤细胞共培养的T细胞具有更高的增殖率,而用联合抗体预处理肿瘤细胞导致T细胞增殖增加最显着。相比之下,与对照IgG组相比,用抗ILT4或抗PD-L1抗体预处理肿瘤细胞产生的T细胞凋亡较低,联合治疗产生的凋亡T细胞数量最少。此外,与抗ILT4或抗PD-L1预处理的肿瘤细胞共培养的T细胞分泌的IFN-γ增加,联合治疗最显着地增加了IFN-γ释放到上清液中。更重要的是,当T细胞与抗ILT4或抗PD-L1-或两种抗体预处理的肿瘤细胞共培养时,T细胞的细胞溶解能力显着提高,其中组合组对T细胞的反应产生了最强的肿瘤根除5。综上所述,这些结果表明ILT4阻断增强了TKI耐药和EGFR野生型NSCLC细胞中的ICI活性,为克服这些患者的ICI耐药性提供了潜在的策略。
我们的体外研究表明,ILT4导致M2样TAM的浸润和T细胞的低反应性,而ILT4的阻断显着减少了这些作用并增强了PD-L1抑制剂的活性。接下来,我们探讨了ILT4和PD-L1联合阻断是否对控制体内肿瘤发展,M2样TAM浸润和T细胞功能障碍具有协同作用。LLC小鼠肺癌细胞首先用含有EGFR的慢病毒转染以激活EGFR信号传导。然后,将PIR-B(小鼠ILT4直系同源物)敲低或对照慢病毒转染到EGFR上调LLC细胞(EGFR-LLC)中。EGFR过表达激活EGFR磷酸化和PIR-B表达,而PIR-B敲低降低PIR-B而不是pEGFR水平。我们皮下接种了2×105PIR-B-下调EGFR-LLC细胞进入野生型C57BL / 6小鼠。7 d后,每4天向荷瘤小鼠腹膜内注射抗PD-L1或对照IgG,并测定肿瘤大小。PIR-B敲低的效率也在移植的肿瘤组织中得到证实。与对照组相比,PIR-B敲低和PD-L1阻断均减缓了肿瘤生长,而两种分子的组合阻断显示出对肿瘤抑制的协同作用。我们通过测量最终肿瘤大小和肿瘤重量来确认这些结果。接下来,我们确定PIR-B和PD-L1阻断是否重新编程了TAM和T细胞的浸润和功能。分离小鼠脾脏和血液中的免疫细胞,并通过流式细胞术分析TAM和T细胞的数量,表型和亚群。通过IHC分析评估肿瘤组织中TAM和T细胞的浸润和表型。我们发现与正常无肿瘤小鼠相比,荷瘤小鼠脾脏中F4/80巨噬细胞的显着积累。然而,阻断PIR-B或PD-L1部分阻止了TAM在脾脏中的浸润,并且两者的组合阻断几乎完全抑制了TAM积累。同样,抑制PIR-B或PD-L1或两者显着降低肿瘤组织中的TAM密度,组合组显示出最显着的TAM密度降低。我们还通过检测脾脏中的CD206阳性细胞和肿瘤组织中的CD206 / CD163 / CD86 / CD80阳性细胞来分析TAM的M2样表型。正如预期的那样,荷瘤小鼠在脾脏中表现出比无肿瘤小鼠更频繁的CD206巨噬细胞,而单独或联合PIR-B和PD-L1阻断显着降低CD206巨噬细胞的频率,在联合阻断组中减少最明显。同样,PIR-B或PD-L1抑制降低了肿瘤组织中CD206和CD163 TAM的比例,但提高了肿瘤组织中CD86和CD80 TAM的比例,联合阻断组的改变最明显。

除了对TAM募集和极化的影响外,与正常小鼠相比,接种肿瘤的小鼠抑制了脾脏和血液中T细胞的积累。然而,阻断肿瘤中的PIR-B或PD-L1部分恢复了T细胞浸润,联合阻断几乎完全恢复了T细胞在脾脏,血液和肿瘤组织中的积累。此外,单独或联合PIR-B和PD-L1阻断可改善脾脏、血液和肿瘤组织T细胞中的IFN-γ水平,组合组的改善最为明显。由于CD4和CD8 T亚群代表了两个主要群体,占T细胞总数的90%以上33,我们接下来确定了PIR-B和PD-L1阻断对T细胞亚群分布的影响。与正常小鼠相比,荷瘤小鼠在脾脏和血液中均显示出显着降低的CD4 T细胞亚群和增强的CD8 T细胞亚群频率。然而,与对照组相比,PIR-B和PD-L1抑制均不影响荷瘤小鼠脾脏和血液中T细胞亚群分布。我们还分析了不同T细胞亚群对IFN-γ的产生。在CD4 T和CD8 T细胞亚型中,PIR-B-和PD-L1调节的IFN-γ改变与在整个T细胞群中观察到的相似,表明对T细胞浸润和功能的PIR-B和PD-L1的亚群独立控制。
为了进一步剖析PIR-B对抗肿瘤免疫的重要性,我们将相同的EGFR-LLC细胞移植到免疫缺陷的NSG小鼠中,以评估其对肿瘤生物学的影响。我们发现,与对照组相比,PIR-B的敲低减缓了肿瘤生长。然而,组间差异远小于在野生型C57BL / 6小鼠中观察到的差异,表明PIR-B介导的免疫抑制参与了肿瘤进展。总之,这些结果表明,PIR-B和PD-L1阻断协同使免疫抑制TME正常化,阻止体内肿瘤生长和免疫逃逸,使ILT4和PD-L1阻断的组合在肺癌治疗中合理化。
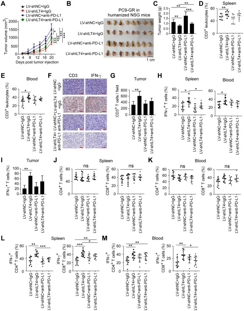
对于TKI耐药EGFR突变体NSCLC患者,ICI耐药仍然是一个挑战。基于上述结果,我们推测ILT4阻断可能有效克服ICI耐药性。我们首先使用TKI耐药EGFR突变体NSCLC细胞系PC9-GR在免疫重建NSG小鼠中建立了免疫治疗模型。我们用2×105皮下接种6-8周龄的NSG小鼠。用ILT4敲低慢病毒转染的PC9-GR细胞。在肿瘤植入前,在mRNA和蛋白质水平上证实了PC9-GR细胞中ILT4敲低的效率。肿瘤移植后第7天,2×107来自健康志愿者的PBMC通过尾静脉注射到每只小鼠中。抗PD-L1从肿瘤接种后第7天开始每4天腹膜内注射到荷瘤小鼠中,同时测量肿瘤大小。ILT4敲低组的肿瘤生长速度远慢于对照组。令人惊讶的是,PD-L1阻断促进而不是抑制了PC9-GR对照组和ILT4敲低组中的肿瘤生长。ILT4阻断不能逆转该亚群的ICI耐药性。最终的肿瘤大小和重量也产生了一致的结果。通过从小鼠脾脏和血液中分离T细胞,并利用流式细胞术检测不同组的T细胞丰度和表型,研究了ILT4和PD-L1调控的T细胞免疫。通过IHC染色检查肿瘤组织中的T细胞浸润和表型。正如预期的那样,ILT4敲低显着升高了脾脏中的T细胞浸润,血液和肿瘤组织。然而,PD-L1阻断单独或与ILT4抑制联合使用均不影响这些器官中的T细胞积累。此外,与对照组相比,ILT4敲低组而不是PD-L1阻断剂或联合治疗组中的T细胞在血液,脾脏和肿瘤组织中的IFN-γ水平增加。与在C56BL / 6小鼠中获得的结果一致,ILT4抑制不会改变脾脏和血液中的T亚群分布。此外,ILT4阻断增强了小鼠血液和脾脏CD4和CD8 T细胞亚群中IFN-γ的表达。这些结果清楚地表明,ILT4阻断可能是EGFR-TKI治疗耐药的EGFR突变患者的有效治疗策略。

在大多数临床试验中,ICI 治疗已应用于 EGFR 野生型 NSCLC 患者34。然而,单药ICI在这些患者中的反应率为中等,不超过20%4,表明大多数患者对ICI治疗不敏感。提高ICIs在该亚群中的疗效是NSCLC治疗的临床挑战。由于ILT4和PD-L1的联合阻断显示出体外对肿瘤抑制的协同作用,我们探讨了联合治疗是否可以增加EGFR野生型NSCLC体内ICI治疗的潜力。
使用EGFR过表达和ILT4下调H1299细胞以及免疫重建的NSG小鼠按照上述程序建立免疫治疗模型。在肿瘤注射前,在mRNA和蛋白质水平上验证了EGFR-H1299细胞中ILT4敲低的效率。肿瘤移植后每4天测量一次肿瘤大小。与体外结果一致,ILT4或PD-L1阻断均可减少体内肿瘤生长,并且与其他任何组相比,联合治疗对肿瘤生长的抑制最为显着。为了阐明ILT4和PD-L1联合抑制在T细胞免疫中的调控,我们分析了荷瘤小鼠脾脏、血液和肿瘤组织中的T细胞浸润。与对照组相比,ILT4或PD-L1抑制促进了这些器官中的T细胞积累,而联合治疗产生的T细胞积累最高。此外,这些T细胞产生的IFN-γ也因ILT4和/或PD-L1阻断而显着升高,并且联合阻断在脾脏,血液和肿瘤组织中产生了最高的IFN-γ水平。同样,小鼠脾脏和血液中的T细胞亚群分布未因任何治疗而改变,CD4和CD8 T细胞亚群中治疗改变的IFN-γ水平与总T细胞相似。这些结果共同揭示了ILT4和PD-L1阻断协同作用,抑制肿瘤生长和免疫逃逸。因此,ILT4阻断似乎是提高野生型和活化EGFR NSCLC患者ICI疗效的理想策略。

本文分享自 MedBioInfoCloud 微信公众号,前往查看
如有侵权,请联系 cloudcommunity@tencent.com 删除。
本文参与 腾讯云自媒体同步曝光计划 ,欢迎热爱写作的你一起参与!