首页
学习
活动
专区
圈层
工具
发布
首页
学习
活动
专区
圈层
工具
MCP广场
社区首页 >专栏 >Kafka消费过程关键源码解析

Kafka消费过程关键源码解析

作者头像
JavaEdge
修改2025-07-10 07:47:29
修改2025-07-10 07:47:29
6710
举报
文章被收录于专栏:JavaEdgeJavaEdge

关注我,紧跟本系列专栏文章,咱们下篇再续!

  • 🚀 魔都架构师 | 全网30W技术追随者
  • 🔧 大厂分布式系统/数据中台实战专家
  • 🏆 主导交易系统百万级流量调优 & 车联网平台架构
  • 🧠 AIGC应用开发先行者 | 区块链落地实践者
  • 🌍 以技术驱动创新,我们的征途是改变世界!
  • 👉 实战干货:编程严选网

1 案例引入

官方Consumer最简代码用例:

代码语言:java
复制
@Test
public void testConsumer1() {
    Properties props = new Properties();
    // 指定 Kafka 服务器的地址和端口
    props.setProperty("bootstrap.servers", "localhost:9092");
  	// 消费者组的 ID,标识一组消费者实例
    props.setProperty("group.id", "test");
  	// 启用自动提交偏移量(true),表示消费者会自动将已处理的消息偏移量提交到 Kafka
    props.setProperty("enable.auto.commit", "true");
  	// 自动提交偏移量的时间间隔(1000ms)
    props.setProperty("auto.commit.interval.ms", "1000");
  	// 指定键和值的反序列化器
  	// 这里使用 StringDeserializer,表示消息的键和值都是String
    props.setProperty("key.deserializer", "org.apache.kafka.common.serialization.StringDeserializer");
    props.setProperty("value.deserializer", "org.apache.kafka.common.serialization.StringDeserializer");

    // 创建 Consumer 实例
    KafkaConsumer<String, String> consumer = new KafkaConsumer<>(props);

    // 订阅 Topic
    consumer.subscribe(Arrays.asList("foo", "bar"));

    // 拉消息
    while (true) {
        ConsumerRecords<String, String> records = consumer.poll(Duration.ofMillis(100));
        for (ConsumerRecord<String, String> record : records) {
            System.out.printf("offset = %d, key = %s, value = %s%n",
                    record.offset(), record.key(), record.value());
        }
    }
}

简短代码背后牵涉很多问题,Consumer咋绑定特定分区?咋实现订阅topic?咋实现拉消息?

2 订阅流程

代码语言:java
复制
// topics :一个包含主题名称的集合,表示要订阅的主题列表
// listener : 用于处理消费者组的分区再平衡事件
@Override
public void subscribe(Collection<String> topics, ConsumerRebalanceListener listener) {
  // 清除未分配主题的相关缓存数据,确保订阅新主题时不会受到旧数据的影响
  fetcher.clearBufferedDataForUnassignedTopics(topics);
  log.info("Subscribed to topic(s): {}", Utils.join(topics, separator: ", "));
  // 重置订阅状态 将新的主题集合和监听器更新到消费者的订阅状态中。
  // 如果订阅成功,返回 true。
  if (this.subscriptions.subscribe(new HashSet<>(topics), listener)) {
      // 请求更新元数据,以便消费者能够获取新主题的分区信息
      metadata.requestUpdateForNewTopics();
  }
}

订阅主流程主要更新如下关键属性:

  1. 订阅状态(SubscriptionState) - subscriptions 主要维护所订阅的topic和patition的消费位置等状态信息
  2. 元数据中的topic信息

metadata中维护了Kafka集群元数据的一个子集,包括集群的Broker节点、Topic和Partition在节点上分布,及聚焦的第二个问题:Coordinator给Consumer分配的Partition信息。

Metadata.requestUpdateForNewTopics()

请求更新元数据。

代码语言:java
复制
public synchronized int requestUpdateForNewTopics() {
    // 覆盖上次刷新的时间戳以允许立即更新
    this.lastRefreshMs = 0;
    this.needPartialUpdate = true;
    this.equivalentResponseCount = 0;
    this.requestVersion++;
    return this.updateVersion;
}

这里,并未真正发送更新元数据的请求,只是将需要更新元数据的标志位needUpdatetrue。Kafka必须确保在第一次拉消息前元数据可用,即必须更新一次元数据,否则Consumer不知道应该去哪个Broker拉哪个Partition的消息。

3 拉消息流程

那元数据何时才真正更新呢?

拉消息时序图

KafkaConsumer#poll()方法中主要调用如下方法:

updateAssignmentMetadataIfNeeded()

更新元数据:

代码语言:java
复制
@Override
public boolean updateAssignmentMetadataIfNeeded(final Timer timer) {
    return updateAssignmentMetadataIfNeeded(timer, true);
}

boolean updateAssignmentMetadataIfNeeded(final Timer timer, final boolean waitForJoinGroup) {
  	// 内部调用coordinator.poll()
    if (coordinator != null && !coordinator.poll(timer, waitForJoinGroup)) {
        return false;
    }

    return updateFetchPositions(timer);
}

poll()里又调

ConsumerNetworkClient#ensureFreshMetadata()

代码语言:java
复制
boolean ensureFreshMetadata(Timer timer) {
    if (this.metadata.updateRequested() || this.metadata.timeToNextUpdate(timer.currentTimeMs()) == 0) {
        return awaitMetadataUpdate(timer);
    } else {
        // the metadata is already fresh
        return true;
    }
}

ConsumerNetworkClient#awaitMetadataUpdate

代码语言:java
复制
public boolean awaitMetadataUpdate(Timer timer) {
    int version = this.metadata.requestUpdate(false);
    do {
      	// see!!!
        poll(timer);
    } while (this.metadata.updateVersion() == version && timer.notExpired());
    return this.metadata.updateVersion() > version;
}

内部调用client.poll()方法,实现与Cluster通信,在Coordinator注册Consumer并拉取和更新元数据。

这些都是 client 类中方法,ConsumerNetworkClient封装了Consumer和Cluster之间所有网络通信的实现,完全异步实现类。没有维护任何线程。

待发送Request都存在unsent域:

代码语言:java
复制
public class ConsumerNetworkClient implements Closeable {

    private final UnsentRequests unsent = new UnsentRequests();

Response存放在pendingCompletion域

代码语言:java
复制
// 请求完成后,它们将在调用之前转移到此队列
// 是为避免在持有该对象的监视器锁时调用它们,可能导致死锁
private final ConcurrentLinkedQueue<RequestFutureCompletionHandler> pendingCompletion = new ConcurrentLinkedQueue<>();

每次调用poll()时,在当前线程中发送所有待发送Request,处理所有收到Response。

异步设计

优势:无需维护用于异步发送的和处理响应的线程,并充分发挥批量处理优势。很少的线程实现高吞吐量。

劣势:极大增加了代码的复杂度。

poll

代码语言:java
复制
private ConsumerRecords<K, V> poll(final Timer timer) {
    // 确保至少执行一次拉取逻辑,直到计时器过期。
    do {
        // 尝试更新分区的分配元数据(如处理 rebalance),但无需为等待加入消费者组而阻塞
        updateAssignmentMetadataIfNeeded(timer, false);

				 // 向 broker 发送 Fetch 请求并等待响应,以获取数据
        final Fetch<K, V> fetch = pollForFetches(timer);

        // !fetch.isEmpty() 不仅表示拉取到了记录,也可能虽无记录,但消费位点前进了
        if (!fetch.isEmpty()) {
            // 在返回已拉取记录之前,可以先发送下一轮的 Fetch 请求。
            // 即可实现流水线处理(pipelining),当用户在处理当前批次数据时,
            // 网络层已经在获取下一批数据了,避免不必要等待。
            //
            // 因为消费位点(consumed position)此时已更新,
            // 所以在返回记录给用户之前,须避免触发任何可能导致数据丢失的错误(如 wakeup)
            if (sendFetches() > 0 || client.hasPendingRequests()) {
                // 将待发送的请求(如此处新的 Fetch 请求)立即通过网络发送出去
                client.transmitSends();
            }
            // 将拉取到的记录(fetch.records())和新的消费位点(fetch.nextOffsets())封装成 ConsumerRecords 对象
            // 经过拦截器链(onConsume)处理后,最终返给用户
            return this.interceptors.onConsume(new ConsumerRecords<>(fetch.records(), fetch.nextOffsets()));
        }
    } while (timer.notExpired());
}

pollForFetches()

代码语言:java
复制
/**
 * 这是消费者拉取数据的核心内部方法。它负责与 Kafka Broker 通信以获取消息。
 *
 * @param timer 一个计时器,用于跟踪整个 poll() 操作的剩余时间,确保不会超出用户设置的总超时。
 * @return 一个 Fetch 对象,它包含了从 Kafka 拉取到的消息记录。
 */
private Fetch<K, V> pollForFetches(Timer timer) {
    // 1. 本次网络请求的最大等待时间 (pollTimeout),需权衡两个因素:
    //    a) 用户调用 poll() 时设置的总超时时间 (timer.remainingMs())
    //    b) 消费者心跳需要 (coordinator.timeToNextPoll(...))。消费者须在指定时间内向协调器发送心跳,
    //       否则会被认为 "死亡" 并被踢出消费组,引发 rebalance
    //    因此,真正的等待时间是这两者中的较小值,以确保既不超时,又能及时发送心跳。
    //    如果 coordinator 为 null (即消费者没有加入任何消费组),则只需考虑用户设置的超时。
    long pollTimeout = coordinator == null ? timer.remainingMs() :
            Math.min(coordinator.timeToNextPoll(timer.currentTimeMs()), timer.remainingMs());

    // 若缓存里有未读取消息,直接返回它们
    final Fetch<K, V> fetch = fetcher.collectFetch();

    // 构造拉消息的请求,并发送
    sendFetches();

    // We do not want to be stuck blocking in poll if we are missing some positions
    // since the offset lookup may be backing off after a failure

    // NOTE: the use of cachedSubscriptionHasAllFetchPositions means we MUST call
    // updateAssignmentMetadataIfNeeded before this method.
    if (!cachedSubscriptionHasAllFetchPositions && pollTimeout > retryBackoffMs) {
        pollTimeout = retryBackoffMs;
    }

    Timer pollTimer = time.timer(pollTimeout);
  	// 发送网络请求拉消息,等待直到有消息返回或者超时
    client.poll(pollTimer, () -> {
        // since a fetch might be completed by the background thread, we need this poll condition
        // to ensure that we do not block unnecessarily in poll()
        return !fetcher.hasAvailableFetches();
    });
    timer.update(pollTimer.currentTimeMs());
    // 返回拉到的消息
    return fetcher.collectFetch();
}

主要由fetcher.sendFetches()实现:

  1. 根据元数据的信息,构造所需Broker的拉消息的Request对象
  2. 然后调用ConsumerNetworkClient#send异步发送Request
  3. 并且注册一个回调类处理返回的Response 所有返回的Response被暂时存放在Fetcher#completedFetches。注意,此时的Request并未被真正发给各Broker,而被暂存在client.unsend等待发送。
  4. 然后,在调用ConsumerNetworkClient#poll时,会真正将之前构造的所有Request发送出去,并处理收到的Response
  5. 最后,fetcher.fetchedRecords(),将返回的Response反序列化后转换为消息列表,返给调用者

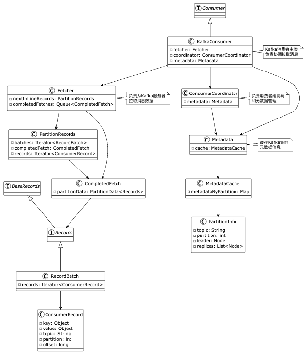
4 总结

拉消息流程涉及关键类:

本文参与 腾讯云自媒体同步曝光计划,分享自作者个人站点/博客。
原始发表:2020/09/13 ,如有侵权请联系 cloudcommunity@tencent.com 删除

本文分享自 作者个人站点/博客 前往查看

如有侵权,请联系 cloudcommunity@tencent.com 删除。

本文参与 腾讯云自媒体同步曝光计划  ,欢迎热爱写作的你一起参与!

评论
登录后参与评论
0 条评论
热度
最新
推荐阅读
目录
  • 1 案例引入
  • 2 订阅流程
    • Metadata.requestUpdateForNewTopics()
  • 3 拉消息流程
    • 拉消息时序图
    • updateAssignmentMetadataIfNeeded()
    • ConsumerNetworkClient#ensureFreshMetadata()
    • ConsumerNetworkClient#awaitMetadataUpdate
      • 异步设计
    • poll
    • pollForFetches()
  • 4 总结
领券
问题归档专栏文章快讯文章归档关键词归档开发者手册归档开发者手册 Section 归档